2026 Australian Government Data Forum: Keynote address

Power of Data – How Data-driven Decision Making is Improving the Lives of Everyday Australians

Release date and time
19/03/2026 10:30am AEDT

Dr David Gruen AO
Australian Statistician
Thursday 19 March 2026

Introduction

Thank you for the opportunity to speak to you.

The title of this session is: ‘How Data-Driven Decision-Making Is Improving The Lives Of Everyday Australians’.

I believe in truth in advertising so let me confess upfront that much of my talk does not deal directly with the topic. Instead, I’m going to talk about our progress constructing the building blocks and infrastructure that make it possible for analysts to do sophisticated data-driven research which supports decision-making to improve people’s lives.

The first building block I’ll discuss is the progress we have made raising the data capabilities of the public service, via the Data Profession. The second building block I’ll discuss is the rise of data integration assets, which puts Australia in the vanguard of data integration efforts around the world. 

After that, I will relent and actually talk about data-driven research that is improving our understanding of the world and improving people’s lives.

APS Data Profession

I’ll begin with capability building via the APS Data Profession.

Since its launch in 2020, the Data Profession has focused on lifting public sector data capability in four main ways. 

First is recruitment, via the Data Graduate program – the way in which graduates with data skills can join the APS. The program began with the 2021 intake, when 65 data graduates were placed. For the 2026 intake, 270 were placed with 38 agencies participating. Over the six years of the program thus far, more than 1,100 data graduates have taken up data roles across the APS. 

Interestingly – and I was surprised to learn this – people who work in the APS ‘data and research’ job family have higher rates of retention than those who work in other job families in the APS.[1] After four years, 83 per cent of people who work in data and research are still in the APS. That compares with 67 per cent for graduates working in ICT and digital roles, and 74 per cent among all APS graduates. 

That suggests people find APS data roles interesting and fulfilling and they tend to stick around!

Learning is a second area of focus for the Data Profession, and several courses have been developed. The Introduction to Data in Government modules—released mid-2025—are available as a self-paced course on APS Learn. The course gives data graduates, and those new to the APS, foundational information about how data is used in government and the frameworks that underpin its use. More than 1,000 people have accessed the course thus far.

For senior leaders, the Profession delivered the SES Data Leadership course to more than 200 SES over a three-year period. We’re now redesigning the content and mode of delivery, and a pilot SES course is currently running, with a view to rolling out a refreshed offering later in the year. 

The Profession also delivered an EL2 Data Leadership course which reached more than 250 EL2s. This course is currently under review with plans to deliver a pilot with a new provider. 

A third area of focus for the Data Profession is community building. The Data Profession Members’ Community Platform, which is open to all government staff with an interest in data, now has over 17,000 members, with around 2,500 from state and territory government agencies. The ATO, Services Australia, Defence, Health, Disability and Ageing, and the ABS are the agencies with the most members on the Platform. 

The platform hosts 10 Communities of Practice including the communities of ‘Innovation’, ‘AI and Machine Learning’, and ‘Women in Data and Digital’ hosted jointly with the Digital Profession. These communities help people collaborate and share experiences and job opportunities across agencies. 

On the platform you’ll also learn about Data Profession initiatives, like the ‘In Conversation’ series, where I interview data experts and share their experiences. Recent guests from the 21 episodes recorded to date include Natalia Kacperek, Chief Data Officer at the WA Department of Premier and Cabinet and the Chair of the WA Government Artificial Intelligence Advisory Board. I have also just recorded an episode with Sallie Pearson, a pharmacoepidemiologist and Professor of Health System Research at the UNSW Faculty of Medicine and Health. These conversations make expert practice visible, showcase data careers, and demonstrate how leaders connect data to decisions and outcomes.

If you haven’t joined the platform, please do, and encourage your teams and colleagues to participate and contribute.

The fourth and final area of focus is shared tools. In the past year, the Data Profession released a new version of the Data Capability Framework, which outlines 22 essential data competencies commonly required by APS staff. It can help you assess current skills, plan development, and recruit against clear and consistent capability needs.

The recently launched Data Profession Employee Value Proposition describes the attributes that employees and job seekers associate with working in the APS. With high demand for data skills, the Employee Value Proposition gives a sense of what it’s like to work in data roles and why it matters—helping attract talent in a competitive job market. I hope you find these resources useful.

One final point. Because data skills have broad applicability, the Data Profession collaborates with other Professions where it makes sense to do so. I have already mentioned the Communities of Practice jointly hosted with the Digital Profession. And last year, the Evaluation Profession partnered with us to introduce an Evaluation Stream within the Data Graduate Program. That will support recruitment of graduates with strong research, evaluation and data skills to strengthen evidence-based decision making across government. The Evaluation Profession is also contributing to the redevelopment of the Data for SES Leaders course to ensure the role of data in evaluation is covered in the course.

Integrated Data Assets

Let me now turn to the second building block that enables high-quality data analysis to be conducted – the development of large integrated data assets in Australia.

For some of you, it may not be completely clear what is meant by ‘integrated data asset’. So before delving into the details, let me explain the key ideas.

Integrated data assets are made up of datasets that include detailed information on individuals (or individual businesses). To give an example, the Australian Immunisation Register records, for all Australians who were vaccinated, when they were vaccinated against COVID-19, both original vaccinations and boosters. (Australians who were not vaccinated do not appear in the dataset.) To give a different example, Higher Education student data records information about enrolments, completions, courses, and loan amounts for students studying at Australian higher education institutions. 

There are many datasets like these that record information about individuals across domains including earned income, tax paid, details about education, income support payments (like unemployment benefits or single parent payments), employment outcomes, disability, and migrant information.

Datasets including this wide array of different types of information are then ‘integrated’ by linking them together in such a way that the individual records for a given person in the different datasets are identified as such. Given the breadth of the available information, analysts can then use these integrated data assets to examine many aspects of people’s lives and behaviour in ways that can identify correlations – but can also be used to draw causal links.

All the individual records in the datasets are de-identified so that privacy is preserved, and the identity of the individuals in the datasets remains unknown. All researchers seeking access to these integrated data assets must sign an undertaking that they will not try to re-identify anyone in the datasets.[2]

Australia has come a long way in integrating datasets and a great deal of research is being conducted using these integrated data assets – by analysts in the public service, both Federal and State, and by university researchers. 

There are several Australian integrated data assets, but the two I will talk about are the largest and most extensive integrated data assets in Australia. They are hosted by the Australian Bureau of Statistics.[3]

PLIDA and BLADE

These integrated data assets are called the Person Level Integrated Data Asset (PLIDA) and the Business Longitudinal Analysis Data Environment (BLADE).

As the names suggest, PLIDA links together different aspects of people’s lives and behaviours, while BLADE links together different aspects of businesses’ operations.

The first versions of what would become PLIDA and BLADE were launched in 2015 – so they will soon be teenagers. They started small, with just a few datasets each, and have grown enormously in the subsequent decade.[4]

Both assets are longitudinal: the core datasets in PLIDA span the years 2006 to 2025, while the core datasets in BLADE span the years 2001 to 2025. 

They are large. PLIDA contains records for nearly 40 million people – almost everyone who has been in Australia at any time since 2006. BLADE contains records for about 12.5 million active businesses over 2001-2025.

Figures 1 and 2 show the datasets currently included in PLIDA and BLADE. PLIDA currently integrates 37 datasets including the Census, tax return data, data on social security recipients, migrants, and on health, education, and disability. BLADE currently integrates 41 datasets including surveys on a wide range of business characteristics, data on business income and tax, on exports and imports, insolvency, and employment conditions. 

Figure 1: Person Level Integrated Data Asset (PLIDA)

This figure outlines the all the datasets included in the Person-Level Integrated Data Asset (PLIDA)

This figure outlines the all the datasets included in the Person-Level Integrated Data Asset (PLIDA). PLIDA is a secure data asset combining information on health, education, government payments, income and taxation, employment, and population demographics (including the Census) over time. It provides whole-of-life insights about various population groups in Australia, such as the interactions between their characteristics, use of services like healthcare and education, and outcomes like improved health and employment.

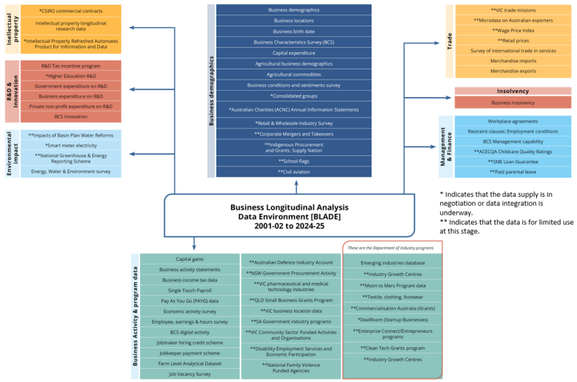
Figure 2: Business Longitudinal Analysis Data Environment (BLADE) Datasets

This figure outlines all the datasets included in the Business Longitudinal Analysis Data Environment (BLADE)

This figure outlines all the datasets included in the Business Longitudinal Analysis Data Environment (BLADE). BLADE is an economic data tool combining tax, trade and intellectual property data with information from ABS surveys to provide a better understanding of the Australian economy and businesses performance over time.

These integrated data assets therefore provide analysts with powerful tools to shed light on public policy problems across multiple dimensions. 

Improving the Evidence Base for Public Policy

As of January 2026, there were 354 active research projects accessing ABS-hosted integrated data assets. Of these, about a half use PLIDA, about a third use a combination of both assets and the remainder use BLADE on its own. About half are university projects, one third are government projects, Federal and State, with the remainder mostly internal ABS projects and projects undertaken by Australian think tanks like e61 and the Grattan Institute.

The nearly 2,100 analysts working on these projects do so after receiving training on how to access the data assets and on the importance of maintaining the privacy of the underlying data.[5]

PLIDA and BLADE are unusual in their quality and breadth. They put Australia in the vanguard of data integration efforts around the world. Given the quality of these Australian assets, we have been keen to enable access to PLIDA and BLADE to researchers from outside Australia.[6]

This is a recent initiative, and we are seeing significant interest. Thus far, projects using PLIDA and/or BLADE are being undertaken by researchers at the University of Chicago, Harvard, MIT, University of Illinois, Urbana Champaign, University of California, Berkeley, London School of Economics and the OECD.

In the academic discipline I know best – economics – it is hard for academics to get research on Australian economic issues published in the top international journals. Making Australian integrated microdata available to international researchers is generating wider international interest in Australian policy issues that can be tackled using these data. In turn, this is making a modest contribution to improving international recognition of academic work conducted using Australian data.

Let me now describe some of the public policy issues being tackled using Australian integrated data assets. 

During the COVID-19 pandemic, elements of both PLIDA and BLADE were used by the Federal Treasury to link employees to their employers and to track flows between employment and the range of support payments put in place to soften the economic impact of the pandemic. This enabled Treasury to have a detailed understanding of labour market outcomes when it provided advice on the appropriate time to wind down JobKeeper (the main support payment for laid-off workers).[7]

To give a quite different example, researchers at Dilin Duwa, associated with the University of Melbourne, are using PLIDA and BLADE to track the contribution over time of Aboriginal and Torres Strait Islander businesses to employment and the wider Australian economy. The longitudinal nature of the data enables researchers to explore growth in the economic contribution of indigenous businesses and examine ways in which they differ from non-indigenous businesses.[8]

In a third example, in 2022 the Department of Health used the link in PLIDA between the Census and the Australian Immunisation Register to identify groups with low-vaccine uptake who spoke languages other than English. Table 1 shows some of the results. The level of detail shown in the table enabled communication campaigns, digital translations, and community outreach activities to be developed rapidly to lift vaccine rates for those groups that had been identified as having low uptake.

Table 1: COVID-19 vaccination uptake by language group and country of birth, as at 17 July, 2022

This table outline COVID-19 vaccination uptake by language group and country of birth, as at 17 July, 2022

This table outline COVID-19 vaccination uptake by language group and country of birth, as at 17 July, 2022. 

The link between these data and Single Touch Payroll data (which links workers with their employers) enabled the Department of Health to also examine vaccination rates for people such as aged care workers who were working with vulnerable people.

The link in PLIDA with the Australian Immunisation Register was also used by an academic study which followed 3.8 million Australians aged 65 and over in 2022 to examine the relationship between vaccination status and mortality for this older age group.

The study demonstrated that a 65+ year old person having had three COVID-19 vaccinations – with the third dose administered within the previous three months – had a COVID-19 mortality that was reduced by 93 per cent relative to a comparable unvaccinated person. 

The study also demonstrated how vaccine effectiveness wanes over time. It showed that people who received their most recent booster within the previous three months had a much larger reduction in mortality (by around 20 percentage points) than people whose latest booster had been more than six months ago. Being vaccinated reduced mortality significantly relative to the unvaccinated but the level of protection was noticeably higher for those with a recent booster.

In another example, researchers at the ANU using PLIDA found strong evidence that the introduction of the National Disability Insurance Scheme led to a nearly one-third increase in reported autism prevalence and accounted for nearly half of new autism diagnoses since the introduction of the scheme. Thus, financial incentives have led to an increase in the proportion of people diagnosed with autism, who are therefore eligible for financial support from the NDIS.[9]

As a final example, researchers at e61 linked de-identified individual tax records with university enrolments data available in PLIDA to study the relationship between individuals’ Australian Tertiary Admission Rank (ATAR) and their subsequent earnings. What did they find? 

Beyond the age of 25, average earnings are higher for individuals with higher ATARs – and the higher the ATAR, the higher the average earnings. Further, the average earnings gap rises as people age. Just to be clear: these results are averages and plenty of people with lower ATARs earn more than others with higher ATARs![10]

In a new development, PLIDA is being used to conduct evaluations of social programs. Let me give two examples.

Mission Australia, in collaboration with research partners from the University of Sydney and RMIT, is linking Mission Australia data with income support and labour market data in PLIDA to evaluate the extent to which its homelessness support programs and services have improved outcomes for recipients of that support.

As a second example, the Department of Employment and Workplace Relations in collaboration with Treasury’s Australian Centre for Evaluation is running randomised trials to evaluate whether targeted changes to online employment service settings, like providing additional career supports, can improve participant outcomes. 

By linking the department’s data to PLIDA, the analysis from the trials has been able to understand earnings and employment outcomes (particularly through Single Touch Payroll), track outcomes over time, and reduce survey burden on participants by using existing administrative data rather than collecting new data.

National Agreement on Closing the Gap - Priority Reform Four

Let me now change tack and talk briefly about the National Agreement on Closing the Gap, and specifically about Priority Reform Four. 

Priority Reform Four seeks for Aboriginal and Torres Strait Islander people to ‘have access to, and the capability to use, locally-relevant data and information to set and monitor the implementation of efforts to close the gap, their priorities and drive their own development’.

A Data Policy Partnership has been established to make progress on Priority Reform Four in a partnership between government and Aboriginal and Torres Strait Islander peoples and communities.

Established in 2025, the Data Policy Partnership is co-chaired by Sharif Deen from the NSW Coalition of Aboriginal Peak Organisations and Deputy Australian Statistician, Dr Phillip Gould from the ABS. The partnership brings together representatives from Aboriginal and Torres Strait Islander communities and organisations, and Australian state and territory governments.

The priorities of the Data Policy Partnership include:

  • developing approaches to Indigenous Data Governance, consistent with Indigenous Data Sovereignty principles
  • making recommendations to the Joint Council on Closing the Gap on options for a Bureau of Indigenous Data (BOID)
  • better measurement of Closing the Gap progress, including progress on the four Priority Reforms
  • data sharing, access and capability for the community-controlled sector.

To complement the work of the Data Policy Partnership, the ABS is working with the Australian Institute of Health and Welfare to identify how existing Commonwealth data and data infrastructure can be used to improve community data access and capability. For example, considering how the ABS TableBuilder and AIHW Regional Insights for Indigenous Communities tools could be enhanced and used to share relevant information and data from linked administrative data assets like the PLIDA and the AIHW National Health Data Hub.

Conclusion

In conclusion, there’s a lot going on with data in the public sector. We are building the capability of the public service to undertake sophisticated data analysis and translate it into policy advice.

Important public policy questions and careful evaluations of social policy are being tackled by researchers in the public sector and in universities accessing Australia’s powerful integrated data assets. These integrated data assets are impressive and extensive – so much so that international researchers are increasingly looking to access them to tackle interesting public policy questions.

We are making strides to engage with Aboriginal and Torres Strait Islander people to enable them to have meaningful access to locally relevant data to support their priorities and improve lives.

Thank you.

Footnotes

[1] I presume people who work in data and research mostly joined the APS as data graduates – though I have no independent evidence to confirm this.

[2] The linking of datasets is done via a spine that is common across the linked datasets (see https://www.abs.gov.au/about/data-services/data-integration/person-linkage-spine for further information). It is incumbent on the hosts of these data assets, in this case the ABS, to ensure they are secure, with well-developed protocols to ensure the private information of individuals (and businesses) is protected and is not compromised. For more on the ABS approach to data confidentiality, see https://www.abs.gov.au/about/data-services/data-confidentiality-guide/five-safes-framework.

[3] Other integrated data assets in Federal public service agencies are the National Disability Data Asset, owned by the Department of Health, Disability and Ageing; Alife, hosted by the Australian Taxation Office; the National Health Data Hub, hosted by the AIHW, and other integrated data assets hosted by the ABS including the Australian Census Longitudinal Dataset (see https://www.abs.gov.au/about/data-services/data-integration). Other integrated data assets are hosted by State governments and universities.

[4] For the history of PLIDA and BLADE, see https://www.abs.gov.au/about/our-organisation/australian-statistician/speeches/data-linkage-and-integration-improve-evidence-base-public-policy-lessons-australia.

[5] As previously mentioned, everyone accessing the integrated data assets first signs an undertaking that they will not attempt to re-identify any individual or business in the unit records they access.

[6] https://www.abs.gov.au/statistics/microdata-tablebuilder/datalab/access-outside-australia

[7] See https://treasury.gov.au/publication/p2021-211978 and https://www.abs.gov.au/system/files/documents/dd267c4bbee2318ccdaa8a6cd5e54974/Cully%2C%20Whalan%20-%20Looking%20under%20the%20lamppost%2C%20new%20data%20for%20unseen%20challenges.pdf

[8] See https://dilinduwa.com.au/snapshot-studies 

[9] https://crawford.anu.edu.au/sites/default/files/2025-04/Complete%20WP%20Ranjan%20Breunig%20Apr%202025.pdf

[10] https://e61.in/whats-in-an-atar-how-university-admission-scores-predict-future-incomes/

Back to top of the page