Legal Assistance methodology

This is not the latest release View the latest release
Reference period
2023-24 financial year
Released
8/05/2025
Release date and time
08/05/2025 11:30am AEST

Introduction

The Legal Assistance publication presents experimental national statistics about clients who received legal assistance services from Legal Aid Commissions (LACs), Community Legal Centres (CLCs) and Aboriginal and Torres Strait Islander Legal Services (ATSILS) (the sector), that were completed during the period 1 July 2023 to 30 June 2024. 

The services included in this publication are limited those under the purview of the National Legal Assistance Partnership (2020-2025) (NLAP) – the national agreement between the Australian Government and all States and Territories for Commonwealth funding of legal assistance service providers.  

Specifically, the Legal Assistance collection is based upon the data reporting requirements described under Schedule D of the NLAP.  

These statistics provide demographic information about the clients, including age, gender, and Aboriginal and Torres Strait Islander status; and characteristics of the assistance they received, including service type, law type and problem type.

Data in this publication are presented separately for the LACs, CLCs and ATSILS, and comparisons of the statistics for these individual sub-sectors should be avoided. Read more in Services provided across the sector and Data quality and comparability.

These statistics do not represent the full extent of resources or effort expended by the sector in the delivery of legal assistance services during the reference period; nor do they reflect the true volume or type of legal need (met and unmet) of people across Australia. Rather, they lay the foundations for establishing a reliable and comparable national evidence base that can be developed and enhanced overtime.

Experimental Data

The statistics presented in this publication are deemed by the ABS to be experimental due to data quality and comparability issues. The format and content of some of the information presented differs from the first experimental release. Users of these data should exercise caution in interpreting and drawing conclusions based on these results.

Data collection

Scope and coverage

The Legal Assistance publication presents experimental statistics about clients across Australia that received one or more legal assistance services from a LAC, CLC and/or ATSILS, completed during the period 1 July 2023 to 30 June 2024.  Information is presented about the services provided to these clients, including service type, law type and problem type.

Per the data reporting requirements described in the NLAP (Schedule D),  the following service types (where they were provided using Commonwealth NLAP funding) are included in this collection:    

  • Legal advice
  • Legal task
  • Non-legal support
  • Facilitated resolution processes
  • Ongoing legal support
  • Duty lawyer
  • Representations (including court/tribunal, dispute resolution, and ‘other’ representation). 

Excluded are:

  • Services not funded under NLAP
  • Information and referral services
  • Services for the community, including community legal education, community education, law and legal service reform and stakeholder engagement.

The scope of this collection excludes services that remained open/ongoing at the end of the reference period.

Scope of ABS data collection

This diagram demonstrates that the data presented in the ABS collection is only a part of the wider legal assistance services provided in 2023—24.

Venn diagram with 3 layers. This diagram demonstrates that the data presented in the ABS collection is only a part of the wider legal assistance services provided in 2023–24.  

The largest circle represents ‘all legal assistance services provided in 2023–24’.

The second inner circle shows a subset of that: ‘services provided using NLAP funding’.

Finally the smallest inner circle shows a subset of that: ‘services completed in 2023–24’.

This final layer is the scope of the ABS data collection.

The coverage of services in these statistics is impacted by differences across the sector, such as:  

  • Service models
  • Business processes, priorities, and use of resources
  • Data administrative systems used for data recording/reporting
  • Challenges for some service providers to accurately identify services provided using Commonwealth NLAP funding – particularly where more than one funding source was used to provide a service.

As such, caution should be used when interpreting these data. Read more in Services provided across the sector and Data quality and comparability.

Data source

These experimental statistics are based on administrative by-product data maintained by the LACs, CLCs and ATSILS in each state and territory. These data were provided to the ABS on behalf of the Commonwealth Attorney-General’s Department (AGD), per the data reporting requirements specified in Schedule D of the NLAP

To promote consistency between states and territories, data have been compiled largely in accordance with the national standards and classifications specified in the AGD’s National Legal Assistance Data Standards Manual (the DSM) and/or Schedule D of the NLAP

Data processing

Counting methodology

The primary counting unit of the Legal Assistance collection is the client. 

A client is as a person, group or organisation who received one or more legal assistance services completed within the reference period. 

Key factors regarding the client data that should be taken into consideration when interpreting these statistics include:

  • Clients vary in terms of the nature and complexity of their legal problems and the number and types of legal assistance services they receive.
  • Clients can receive a legal assistance service as either the victim/applicant or the alleged perpetrator/respondent in any given legal matter. The data in this publication does not differentiate between these client types.
  • Clients may be overcounted in cases where they received a service:
    • from more than one service provider in the reference period, including multiple services from the same agency (e.g. two separate services from different ATSILS offices); and/or from more than one agency (e.g. one service from a LAC and one from a CLC); or
    • that involved more than one law type and these matters were recorded by the service provider as separate service records (due to client conflict/confidentiality protocols).
  • For services involving multiple clients, information about the individual clients is not always recorded, or is recorded inconsistently across the sector. As such, this publication does not present client information for facilitated resolution processes; and clients receiving assistance from an Independent Children’s Lawyer (ICL) may be undercounted (affecting the data for representation services). 

Information about clients in this publication includes:

Total clients: The number and demographic profile of individual clients that received one or more completed services in the reference period. For these statistics, each client is counted once regardless of how many services they received during the reference period.

Client profile per service type: Summary information about the clients for selected service types. For these statistics, each client is counted once under each distinct service type they received, regardless of how many of those services they received during the period. 

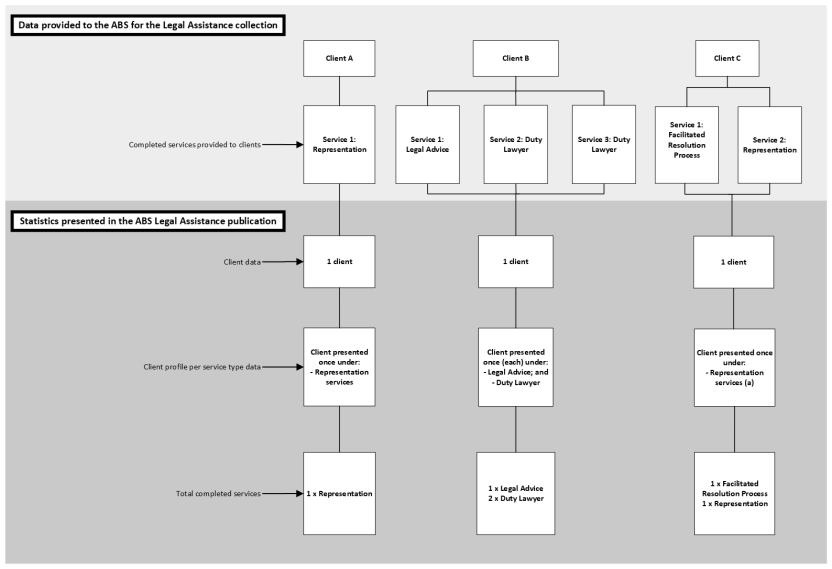
Examples of how client and service data are presented

The flowchart illustrates various examples of client engagement based on the services they receive and how these are represented in the ABS data.

The flowchart illustrates various examples of client engagement based on the services they receive and how these are represented in the ABS data. The chart demonstrates how a client’s data is input and then counted in each of the three output populations (clients, clients by service type, and services).

Different scenarios are presented for clients A, B and C as follows:

The input data for Client A contained one representation service completed during the reference period. The resulting output data from this scenario was one client counted for the client population, one client of a representation service counted for the clients by service type population, and one representation service counted for the services population.

The input data for Client B contained one legal advice service, and two duty lawyer services completed during the reference period. The resulting output data from this scenario was one client counted for the client population, one client of a legal advice service and one client of  duty lawyer services counted for the clients by service type population, and one legal advice service and two duty lawyer services counted for the services population.

The input data for Client C contained one facilitated resolution process and one representation service completed during the reference period. The resulting output data from this scenario was one client counted for the client population, one client of a representation service counted for the clients by service type population, and one facilitated resolution process and one representation service counted for the services population.

  1. Client information is not presented for facilitated resolution processes.   

Key factors regarding the service data that should be taken into consideration when interpreting these statistics include:

  • The service information presented is intended to inform the characteristics of the legal assistance provided to clients, rather than a measure of the services themselves.
  • Services vary considerably depending on the individual needs of clients, ranging from the relatively quick and simple (e.g. involving one legal problem assisted with a single legal advice); to the more complex and time consuming (e.g. involving multiple legal problems requiring extended, resource intensive representation services). However, for this collection, each service is counted in the same manner (i.e. once it is completed/finalised), and therefore associated qualifying information (e.g. time, effort, resources expended to assist the client) is not available from these experimental statistics.
  • The statistics in this publication are based upon information recorded by the service providers in their administrative data systems, and are therefore influenced by variables such as:
    • the degree to which the counting rules/standards described in the DSM are applied when recording service information.
    • lags between a service being completed and the service record being ‘closed’ in the data system (which can result in some in-scope services not being captured in the reference period they were completed).

Read more in Services provided across the sector and Data quality and comparability.

Data items

Due to issues affecting data quality and comparability, this experimental release includes a subset of the data items specified in the NLAP (Schedule D), and limited detail is presented for some of these items. Footnotes are included on data tables where necessary. Read more in Services provided across the sector and Data quality and comparability.

The data items presented in this publication are primarily based upon the standards, definitions and categories described in the DSM (except where noted). Read more in Glossary.

Gender

Information about gender provided to the ABS for this publication is based on the gender data item in the DSM, which does not yet align with the ABS Gender standard. Gender is a social and cultural concept and may be different to sex recorded at birth and/or what is indicated on legal documents. 

The gender identity of the client. 

Categories include:

  • Male
  • Female
  • X not male or female
  • Transgender
  • Intersex or indeterminate
  • Other
  • Unknown.

Due to differences in recording practices across the sector and limited counts for some gender categories, data are presented as male and female only, with the other categories subsumed within totals. This is footnoted in relevant tables. 

Age 

The age of the client at the time their service was opened/commenced.

Data is provided to the ABS as ‘age brackets’ (per DSM specifications). Where a client received more than one completed service during the reporting period and had differing age values recorded, the age associated with the first/earliest service is presented. 

Aboriginal and Torres Strait Islander status 

The categories presented are based on the DSM and broadly align with the ABS Indigenous Status Standard. Per the NLAP Schedule D reporting requirements, Aboriginal and Torres Strait Islander status is not presented for clients who received a non-legal support service.

The Aboriginal and Torres Strait Islander status of the client. 

Categories include:

  • Aboriginal and Torres Strait Islander
    • Yes – Aboriginal
    • Yes – Torres Strait Islander
    • Yes – both Aboriginal and Torres Strait Islander
  • No – (i.e. neither Aboriginal nor Torres Strait Islander)
  • Not applicable (for groups/organisations)
  • Not stated/inadequately described. 

Where a client received more than one completed service during the reporting period and had a combination of an unknown and a known Aboriginal or Torres Strait Islander status recorded, the known value is presented in this publication. 

Service type 

The form of legal assistance provided to the client. 

Categories (per the scope of NLAP Schedule D) include: 

  • Legal advice
  • Legal task
  • Non-legal support
  • Facilitated resolution processes
  • Ongoing legal support
  • Duty lawyer
  • Representations:
    • Dispute resolution
    • Court/Tribunal
    • Other representation.

Read more in Data processing (Counting methodology) and Glossary.

Law type 

The area of law (or legislation) under which a particular legal matter/problem type is described. 

Categories include: 

  • Civil
  • Criminal
  • Family.

A single service may involve more than one distinct law type. Where this occurs, a single ‘primary’ law type is presented, based upon the DSM definition (i.e. the law type associated with the legal problem having the most substantial impact on the client). 

A primary law type is unable to be determined for services provided by CLCs, therefore law type is not presented for CLCs in this publication. 

Problem type 

Per the DSM, problem type information is required for all services except non-legal support services.

The legal matter/problem for which the client received a legal assistance service.  

Per the DSM, all individual problem types are categorised as either civil, family or criminal law. Read more in Appendix 1 – Problem Type Classification.

A single service may involve more than one different problem type. In these instances, the ABS requested that a ‘primary problem type’ be identified by the data provider agency for statistical output purposes. 

Due to various factors impacting data quality and comparability, problem type information is not presented for CLCs or ATSILS in this publication. Read more in Data quality and comparability.

Services provided across the sector

This section provides information about the services provided by the LACs, CLCs and ATSILS, including relevant factors informing the data presented in this publication.

Legal Aid Commissions (LACs)

LACs are independent statutory bodies operating in each Australian state and territory. They provide legal assistance services for people that are experiencing disadvantage, using funding from the Commonwealth Government (via the NLAP), State and Territory Governments, and other sources.

LACs provide ongoing services to clients (e.g. representation and facilitated resolution services) via a grant of aid. Eligibility for a grant of aid is largely determined by an income/asset means test, however other factors may also be considered e.g. a client’s vulnerability or the impact of providing them legal assistance. 

In situations where a client meets the LAC eligibility criteria but the LAC’s in-house lawyers are unable to represent them (e.g. there is a conflict of interest due to another party already receiving LAC assistance for the same or related matter/s), they will be referred to another service provider, usually a private lawyer, who will represent them using the grant of aid funding.  

This publication presents information about clients that received an NLAP funded legal assistance service, which for the LACs includes: 

  • Commonwealth family law and civil law matters
  • A small amount of Commonwealth criminal matters
  • State law matters regarding the safety of a person, or child, which are connected to family law proceedings.

And the following service types:

  • Services provided with a Commonwealth grant of aid (for which family law matters are most common), including:
    • Legal representation in court proceedings and other legal procedures
    • Independent Children’s Lawyer services to represent the best interests of the child in family law proceedings
    • Facilitated dispute resolutions
  • Duty lawyer services
  • Discrete assistance services (i.e. legal advice, legal task, non-legal support).

Excluded from these national statistics are those services not provided with Commonwealth NLAP funding, including representation, duty lawyer and facilitated resolution services for State legislated matters (incorporating most criminal law matters and some civil and family law matters). 

The scope of services the LACs can provide with NLAP funding impacts not only the service and client counts presented in this publication but also information about particular problem types. For example, a client that received a representation service for State legislated family or domestic violence matters would not be included in the LAC statistics. 

Due to terms in the NLAP that allow LACs in each state/territory to determine the allocation of their NLAP funding, there may be slight differences in the services offered that impact the data in this publication. 

For example, some LACs utilise some Commonwealth funding to provide legal advice to clients via a telephone service, enabling them to deliver considerably higher numbers of legal advice services than those LACs that do not have the same capabilities. However, due to the nature of these services (i.e. where the legal advice provided is usually relatively quick and simple), limited information about the clients is recorded, resulting in gaps in the national LAC statistics for client age and Aboriginal and Torres Strait Islander status. 

Read more in Data quality and comparability.

Aboriginal and Torres Strait Islander Legal Services (ATSILS)

Aboriginal and Torres Strait Islander Legal Services (ATSILS) are independent, Aboriginal and Torres Strait Islander community-controlled legal services in each state and territory. A manifestation of Aboriginal and Torres Strait Islander self-determination, ATSILS provide holistic legal support to Aboriginal and Torres Strait Islander people that is culturally safe and responsive to the unique priorities and needs of their communities, and local and jurisdictional contexts. 

ATSILS were the first established community-based legal services in Australia and are some of the oldest Aboriginal and Torres Strait Islander community-controlled organisations in Australia. 

Services provided to ATSILS clients 

The nature of services that are delivered by ATSILS is largely reflective of the ongoing demand for legal assistance for Aboriginal and Torres Strait Islander people who are over-represented in the justice system

However, while ATSILS have traditionally focussed on criminal law matters, they are increasingly providing assistance to clients for family, care and protection, civil and human rights law matters.

There are various complex issues that impact the number of clients ATSILS are able to provide legal services to, such as: 

  • increasing demand for services, including holistic service responses to complex and intertwined legal and social issues.
  • resource constraints impacting capacity to assist clients across all areas of law and/or types of services.
  • limited access to fully qualified language interpreters.
  • challenges in delivering services to clients living in extremely remote areas – for example, ATSILS staff often travel thousands of kilometres to attend to their clients and courts.
  • challenges in balancing access to services in circumstances where two or more parties to a given matter both seek assistance from an ATSILS, especially in regional, rural and remote areas where there is a lack of alternative, culturally safe legal services.

In addition, the quality and comparability of the national ATSILS statistics are impacted by various factors that must be considered when using and interpreting the data, including: 

  • the amount of funding received from the Commonwealth Government and State and Territory Governments.
  • how the NLAP and DSM counting rules are interpreted and applied when data about services and clients is recorded.
  • variations in the administrative data systems used by each state/territory, including capacity to upgrade and maintain modern, fit for purpose technology and data management systems.
  • variability in data recording mechanisms and practices used by ATSILS to capture when a service was completed (thereby impacting total number of services reported for this collection).

These national statistics do not provide a measure of the extent or type of legal need (met or unmet) of Aboriginal or Torres Strait Islander people across Australia. 

The comparability of the ATSILS data with that of other service providers is impacted by a range of factors, such as the service models used to assist their clients. 

For example, some ATSILS support clients, with complex or ongoing legal needs over an extended period (via an ‘open file’) until the client’s matters are finalised (or the ATSILS withdraws their assistance). These services are typically recorded as a single representation service, with all duty lawyer appearances, legal advice, legal tasks, etc. subsumed under the one service. 

This may result in an undercount of legal advice and legal task services for the ATSILS. 

Read more in Data quality and comparability

Community Legal Centres (CLCs)

Community Legal Centres (CLCs) are independent community-based and community-embedded providers of legal and related assistance to people facing financial or other barriers to justice/legal services. 

Eligibility for a CLC service is most often based on financial disadvantage, however assistance can also be provided without the need for a financial hardship test. For example, for people exposed to violence or discrimination, or public interest cases for individuals/communities. 

Services provided to CLC clients

CLCs around the country provide a diverse range of services, largely for family and civil law matters, and some centres also operate criminal law practices. 

Individual centres are predominantly: 

  • Generalist: providing assistance for a variety of legal matters to people living in a specific geographic area. Some may also run specialist programs (e.g. for international students); or
  • Specialist: providing assistance for a particular client population or legal field (e.g. Aboriginal or Torres Strait Islander women and children, people with a disability, human rights, social security, tenancy or animal rights). 

Other differences across centres also impact the national statistics in this publication. For example: 

  • the amount of funding received from the Commonwealth Government, respective State/Territory justice departments and/or other sources.
  • some individual centres not being subject to State/Territory Government mandates regarding the use of the standard administrative data recording system (Community Legal Assistance Services System (CLASS)), from which these national statistics are sourced.
  • how the NLAP and DSM counting rules are interpreted and applied when recording data about services and clients.
  • data recording practices used to capture when a service was completed (thereby impacting total number of services reported for this collection).

The number of CLC clients presented in this publication is an undercount of those that received an in-scope service during the period. This is due to some centres not using CLASS for data reporting, and therefore not contributing data for this publication. The number/types of CLCs reporting in CLASS may change across reference periods, which will impact the comparability of the annual statistics available for this collection.  

Data about ongoing service types (e.g. representation services) are understated due to a data system error affecting services (for some CLCs) that were opened prior to the reference period. This may impact the comparability of the CLC service data for 2023–24 with future years. 

CLCs do not currently identify or record a primary law type or primary problem type for the services they provide and therefore law type and problem type are not presented for the CLCs in this publication.  

Data quality and comparability

These Legal Assistance statistics are compiled to maximise quality and comparability across the sector. This is facilitated by the common national standards in the DSM and other statistical methods. However, further to the inherent differences in services provided across the sector and State/Territory legislation, other factors impact the data for this collection, such as:   

  • Differences in data systems, recording practices and service delivery; and
  • Issues regarding interpretation and application of the DSM.

Read more in Services provided across the sector.  

Differences in data systems, recording practices and service delivery

The data in this publication is based upon what information is collected and recorded by the service providers, and is therefore impacted by factors such as:      

  • the overall design and format of the administrative data systems e.g. degree of efficiency/ease of use; mandatory recording of certain items; use of free text to record information; procedures to extract data for reporting purposes.
  • how information is collected from clients (e.g. hard copy or online client in-take forms; direct data entry by administrative staff).
  • who records the information in the administrative system (e.g. administrative staff; the lawyer handling the matter); and when information is recorded (e.g. throughout the duration of an ongoing service; and/or at completion of the service).
  • capacity of staff to undertake data recording; and availability of related resources e.g. capability training, supporting documentation.

Differences in the relative complexity and duration of services and the way in which services are delivered also impacts what information is recorded and subsequently, what statistics are available. 

For example, in general there is less need or opportunity to collect and record data about clients and their legal problems for the ‘simpler’ discrete services (e.g. legal advice, legal task), and in some circumstances, it may be deemed inappropriate to collect information from a client (e.g. where they are distressed, or the matter is particularly sensitive). Whereas services that are more complex or ongoing (such as representation services) typically require, and allow for, the collection and recording of more comprehensive client and service information. 

The number of services that are completed in a given period, and/or the amount of information recorded, can also be influenced by the modes of service delivery employed (e.g. in person, telephone, online video conference). 

For example, service providers that can deliver services via telephone (e.g. legal advice) can generally complete higher numbers of these services (compared to those that do not have such capabilities). However, the information collected and recorded about these clients is generally limited. In this publication, the impact of telephone based legal advice is visible in the LAC statistics, where there are high numbers of these services, and gaps in the national client age and Aboriginal and Torres Strait Islander status information.  

The use of private practitioners is another factor that may impact these statistics. For example, LACs use a ‘mixed model’ that combines in-house lawyers and private practitioners for the delivery of some services, with private practitioners usually undertaking a majority of representation services. However, due to challenges with the collection and management of data from the large number of private lawyers involved, there are issues affecting the quality and timeliness of the service information recorded (and may sometimes result in services not being captured in the LAC data at all). As such, there is likely an undercount of some LAC representation services in this collection.

Interpretation and application of the DSM

The DSM describes the national standards for the LACs, CLCs and ATSILS to record information about the services they deliver. However, differences in the interpretation and application of these standards impact these national statistics. 

Problem type

Variation in the recording of individual data items in the DSM can also impact the data presented in this publication. For example, data for problem type and law type (read more in Appendix 1 – Problem Type Classification) are impacted by factors such as: 

  • Differences between the law type/problem type categories in the DSM and the State/Territory legislation relevant for the service providers (e.g. the DSM categorises the child protection problem type under civil law, whereas most States/Territories treat these matters under family law).
  • Limitations to the breadth and applicability of the DSM problem type categories to the local problem types used by service providers.
  • Challenges in identifying a ‘primary’ law type, and if/how this extends to problem type.
  • The capacity for individual service providers to extract/report data based on the DSM (and NLAP) requirements.

As a result, there are quality and comparability issues with the problem type and law type data in this publication. 

Based on the ABS assessment of the overall suitability of the problem type information, data is presented only for the LACs in this publication (i.e. problem type data for the CLCs and ATSILS are not included). 

As problem type data is included for LACs only, the statistics in this collection should not be used to estimate the extent to which family and domestic violence is a factor in the legal assistance services provided by the sector. 

The ABS will continue to work in collaboration with the sector to produce more detailed and quality problem type data over time.

Data release

Data confidentiality

The Census and Statistics Act 1905 provides the authority for the ABS to collect statistical information and requires that statistical output shall not be published or disseminated in a manner that is likely to enable the identification of a particular person or organisation. This requirement means that the ABS must ensure that any statistical information about individuals cannot be derived from published data.

To minimise the risk of identifying individuals in aggregate statistics, a technique called perturbation was applied to the data in this publication. Perturbation involves small random adjustment of the statistics and is considered the most satisfactory technique for avoiding the release of identifiable statistics while maximising the range of information that can be released. These adjustments have a negligible impact on the underlying pattern of the statistics.

After perturbation, a given published cell value will be consistent across all tables. However, the sum of components of a total will not necessarily give the same result as the published total in a particular table. As such, proportions may add to more or less than 100%. Readers are advised to use the published totals rather than deriving totals based on component cells. 

Cells with relatively small values may be proportionally more affected by perturbation than large values. Users are advised against conducting analysis and drawing conclusions based on small values.

Comparisons to other data

There are some other publicly available sources of national statistics on legal assistance, such as service provider annual reports and articles by research agencies and other stakeholder groups. Comparisons between data presented in this publication and other sources should be approached with caution given differences in collection and reporting methodologies. 

Glossary

Aboriginal and Torres Strait Islander person

A person who identifies as being of Aboriginal or Torres Strait Islander origin, or both, on at least one occasion on which they received a legal service during the reference period.  

Aboriginal and Torres Strait Islander Legal Services

Aboriginal and Torres Strait Islander Legal Services (ATSILS) are Aboriginal and Torres Strait Islander community-controlled legal services founded on the principle of self-determination. They provide culturally safe legal assistance and holistic support to Aboriginal and Torres Strait Islander people. 

Age

The client’s age at the time they received legal assistance (or their age at first service where they had more than one service completed during the reference period).

Civil law

Civil law deals with disputes between private parties e.g. people, companies, organisations.  For more information on the types of civil law problems presented in this publication, read more in Appendix 1 – Problem Type Classification.

Client

A person, organisation, or group for whom a service was completed within the reference period.

Community Legal Centres

Community Legal Centres (CLCs) are independent community-based and community-embedded providers of legal and related assistance to people and communities in need, with a particular focus on those that are socially and/or economically disadvantaged and cannot afford a private lawyer. 

Completed service

For the purposes of this publication, a completed (legal assistance) service is one that has been concluded/closed/finalised in the administrative data recording system of the service provider. The scope of completed services for this publication includes those completed within the reference period, including services that were opened/started in the current reference period; and those that were opened/started in an earlier period. 

Court/tribunal service

Any ongoing representation for matter/s before a court, tribunal or inquiry, where legal representation is provided to the client in an ongoing capacity. Includes court/tribunal based alternative dispute resolution. Excludes services provided by a duty lawyer or assistance to self-representing parties.

Read more in National Legal Assistance Data Standards Manual.

Criminal law

Criminal law regulates conduct in society to protect the community and provides sanctions against those who commit crimes. For more information on the types of criminal law problems presented in this publication, read more in Appendix 1 – Problem Type Classification.

Data Standards Manual (DSM)

The National Legal Assistance Data Standards Manual provides the national standards and guidelines for use by legal assistance service providers in recording data about services and clients.

Dispute resolution service

The legal representation of a client in a Facilitated Resolution Process, or an alternative dispute resolution process. Includes preparation for, and representation at, a Facilitated Resolution Process; and work involved in recording outcomes from a Facilitated Resolution Process. 

Read more in National Legal Assistance Data Standards Manual.

Duty lawyer service

A legal service provided to a client by a duty lawyer at a court or tribunal. 

Read more in National Legal Assistance Data Standards Manual.

Facilitated resolution process

Where a service provider conducts an activity (for example a conference) to assist the parties to resolve, or narrow issues in dispute, without going to court. Excludes where a client receives legal representation (this is defined as a Dispute Resolution). 

Read more in National Legal Assistance Data Standards Manual.

Family law

Family law deals with disputes between private parties involving legal aspects of family relationship issues. For more information on the types of family law problems presented in this publication, read more in Appendix 1 – Problem Type Classification.

Gender

A client’s gender as identified at the time of their legal service.  

For this publication, data is collected based on National Legal Assistance Data Standards Manual, which does not yet align with the ABS’ Gender standard. 

Grants of aid

Commonwealth funding provided to Legal Aid Commissions to deliver legal assistance services to eligible clients. Eligibility is determined by a means test, or income and assets test, as well as broader guidelines based on the vulnerability of clients and the impact of legal representation in supporting clients.

Law type

The area of law (or legislation) under which a particular legal matter/problem type is described. Includes civil, family and criminal law. For more information about the types of problems presented for each law type, read more in Appendix 1 – Problem Type Classification.

For this publication, information about law type reflects the standards and categories of in the National Legal Assistance Data Standards Manual, which stipulates a ‘Primary law type’ (defined as that relating to the problem which had the most substantial impact on the client) is recorded for each service. 

Read more in Data quality and comparability.

Legal advice

The provision of fact-specific legal advice to a client in response to a request for assistance to resolve specific legal problems. 

Read more in National Legal Assistance Data Standards Manual.

Legal Aid Commission

Independent statutory bodies that provide legal assistance services for individuals that are experiencing disadvantage, with the aim of ensuring access to justice for everyone regardless of their socioeconomic means, background, or capabilities. 

Legal assistance

For the purposes of the data in this publication, legal assistance refers to the provision of legal assistance services to individuals by Legal Aid Commissions (LACs), Community Legal Centres (CLCs) and Aboriginal and Torres Strait Islander Legal Services (ATSILS) across Australia. 

Information about clients and services are based on data reported to the ABS, under the purview of the National Legal Assistance Partnership, 2020-25 (NLAP).

Legal task

A discrete piece of legal work completed to assist a client to resolve a legal problem or a particular stage of a legal problem, without the service provider taking ongoing carriage of the matter, e.g. drafting documents/correspondence, or advocating on behalf of a client. 

Read more in National Legal Assistance Data Standards Manual.

National Legal Assistance Partnership

The National Legal Assistance Partnership 2020-25 (NLAP) is the national partnership agreement between the Australian Government and all States and Territories for Commonwealth funded legal assistance service providers.

Non-indigenous

A client who does not identify as being of Aboriginal and/or Torres Strait Islander origin.

Non-legal support

Where assistance is provided to a client by an appropriately qualified or experienced person (either through an internal or external appointment) to resolve specific, non-legal problems. 

Read more in National Legal Assistance Data Standards Manual.

Ongoing legal support

Where a service provider makes an up-front commitment to a client to provide them with ongoing support in their own efforts to resolve their legal problem but does not take carriage of the problem or represent the client in any legal proceedings (e.g. in a court, tribunal, or alternative dispute resolution forum). 

Read more in National Legal Assistance Data Standards Manual.

Other representation service

Where the service provider takes carriage of a matter in an ongoing, representative capacity, but the matter does not proceed to court, a tribunal, or inquiry. 

Read more in National Legal Assistance Data Standards Manual.

Problem type

Describes the nature/type of legal problem for which a client received a legal assistance service. Read more in Appendix 1 – Problem Type Classification

In this publication, information about problem type is based upon the ‘primary problem type’ for each service (as identified by the data provider agency). Read more in Data processing (Data items/Problem type) and Data quality and comparability.

Representation service

Where a service provider takes carriage of a matter (for a client) in an ongoing, representative capacity. Includes, dispute resolution service, court/tribunal service and other representation services. 

Read more in National Legal Assistance Data Standards Manual.

Sector

The collective term used in this publication for the legal assistance service providers represented in the national statistics: Legal Aid Commissions (LACs), Community Legal Centres (CLCs), and Aboriginal and Torres Strait Islander Legal Services (ATSILS).

Service

For the purposes of this publication, a service is the formal provision of legal assistance (to a client), where: the service type was in scope for this collection; and the service was completed within the reference period. 

Read more in Data collection and Data processing.

Service type

The type of legal assistance provided to a client. 

Read more in Data collection and Data processing.

Sub-sector

The term used in this publication for the individual service providers in the sector i.e. Legal Aid Commissions (LACs), Community Legal Centres (CLCs), or Aboriginal and Torres Strait Islander Legal Services (ATSILS).

Abbreviations

ABSAustralian Bureau of Statistics
AGDCommonwealth Attorney General’s Department
ATSILSAboriginal and Torres Strait Islander Legal Service
CLASSCommunity Legal Assistance Services System
CLCCommunity Legal Centre
DSMNational Legal Assistance Data Standards Manual
LACLegal Aid Commission
NLAPNational Legal Assistance Partnership

Appendix 1 – Problem Type Classification

Show all

Back to top of the page