6102.0 - Labour Statistics: Concepts, Sources and Methods, 2001  
ARCHIVED ISSUE Released at 11:30 AM (CANBERRA TIME) 18/05/2001  Ceased
   Page tools: Print Print Page  
Contents >> Concepts and Sources >> Chapter 5. Underemployment

INTRODUCTION

5.1 A measure of underemployment supplements other measures of underutilisation of labour such as number of unemployed persons (Chapter 6) and number of discouraged jobseekers (Chapter 7). This chapter discusses the concepts and definitions underlying measures of underemployment.


CONCEPTS AND INTERNATIONAL GUIDELINES

5.2 Two forms of underemployment are recognised in the current international standards: time-related underemployment, which reflects insufficient hours of work in relation to an alternative employment situation that a person is willing and available to engage in; and inadequate employment situations, which refers to all those in employment who want to change their work activities and/or work environment for a set of reasons chosen according to national circumstances. Such reasons might include: insufficient use of skills and experience; inadequate income; and excessive hours. Employed persons may be simultaneously in time-related underemployment and inadequate employment situations.

5.3 Previous international standards on underemployment identified two concepts of underemployment: one reflecting an insufficient volume of work, referred to as visible underemployment; and one reflecting an insufficient use of skills and experience or low productivity, termed invisible underemployment. Visible underemployment is closely related to time-related underemployment, while invisible underemployment, as it was previously defined, is now one component of inadequate employment situations.


TIME-RELATED UNDEREMPLOYMENT
5.4 According to the international standard, time-related underemployment exists when the hours of work of an employed person are below a threshold, and are insufficient in relation to an alternative employment situation in which the person is willing and available to engage. Table 5.1 sets out the international definition for time-related underemployment.


5.1 INTERNATIONAL DEFINITION OF TIME-RELATED UNDEREMPLOYMENT (ICLS 1998)


Persons in time-related underemployment comprise all employed persons (as defined in current international guidelines) who satisfy the following criteria:

Willing to work additional hours, i.e. wanted another job (or jobs) in addition to their current job (or jobs) to increase their total hours of work; to replace any of their current jobs with another job (or jobs) with increased hours of work; to increase the hours of work in any of their current jobs; or a combination of the above. In order to show how 'willingness to work additional hours' is expressed in terms of action which is meaningful under national circumstances, those who have actively sought to work additional hours should be distinguished from those who have not. Actively seeking to work additional hours is to be defined according to the criteria used in the definition of active job search used for the measurement of the economically active population, also taking into account activities needed to increase the hours of work in the current job.

Available to work additional hours, i.e. are ready, within a specified subsequent period, to work additional hours, given opportunities for additional work. The subsequent period to be specified when determining workers' availability to work additional hours should be chosen in light of national circumstances and comprise the period generally required for workers to leave one job in order to start another.

Worked less than a threshold relating to working time, i.e. persons whose 'hours actually worked' in all jobs during the reference period, as defined in current international guidelines regarding working time statistics, were below a threshold, to be chosen according to national circumstances. This threshold may be determined by e.g. the boundary between full-time and part-time employment, median values, averages, or norms for hours of work as specified in relevant legislation, collective agreements, agreements on working time arrangements or labour practices in countries.



5.5 The concepts underpinning the international definition of time-related underemployment are shown in diagram 5.2. The framework classifies persons who satisfy each of the criteria outlined above - willingness to work additional hours (note that persons actively seeking additional hours of work are distinguished from those who are not); availability to work additional hours; and worked less than a threshold relating to working time - as time-related underemployed.

5.2 TIME-RELATED UNDEREMPLOYMENT: CONCEPTUAL FRAMEWORK





5.6 The current international standard also notes that:
  • countries should, in addition, endeavour to identify all workers who were willing and available to work additional hours during the reference period, regardless of the hours they actually worked (i.e. including those who worked more than the threshold hours); and
  • countries may want to estimate the volume of time-related underemployment by aggregating the number of days, half-days or hours that each person in time-related underemployment is willing and available to work in addition to the hours actually worked during the reference period without reference to a threshold.


INADEQUATE EMPLOYMENT SITUATIONS

5.7 Indicators of inadequate employment situations describe situations in the workplace which reduce the capacities and wellbeing of workers as compared to an alternative employment situation. However, as noted in the international standard, the statistical definitions and methods necessary to describe inadequate employment situations still have to be developed further. As such, the standard does not define inadequate employment situations. The international standard does, however, identify a number of inadequate employment situations for which countries may wish to consider producing separate indicators. These include:
  • skill-related underemployment - persons in this form of inadequate employment include employed persons who, during the reference period, wanted or sought to change their current work situation in order to use their current occupational skills more fully, and were available to do so;
  • income-related underemployment - persons in this form of inadequate employment include employed persons who, during the reference period, wanted or sought to change their current work situation in order to increase income limited by factors such as those listed below, and were available to do so. Factors contributing to income-related underemployment include: low levels of organisation of work or productivity; insufficient tools and equipment; insufficient training; and deficient infrastructure; and
  • inadequate employment related to excessive hours - situations where employed persons wanted or sought to work fewer hours than they did during the reference period, either in the same job or in another job, with a corresponding reduction of income.


DEFINITIONS USED IN ABS SURVEYS


5.8 For practical reasons, ABS measurement of underemployment is confined to time-related underemployment. The ABS underemployment framework is based on separating employed persons into three mutually exclusive groups:
  • fully employed workers;
  • part-time workers who want to work more hours; and
  • full-time workers who worked part-time in the reference week for economic1 reasons.

1. Economic reasons include being stood down, or insufficient work being available.

5.9 Fully employed workers comprise: employed persons who worked full-time during the reference week (includes persons who usually work part-time); employed persons who usually work full-time but worked part-time in the reference week for non-economic2 reasons; and part-time workers (usually work part-time and did so in the reference week3) who do not want to work additional hours. Full-time workers who worked part-time in the reference week for non-economic reasons are considered to be fully employed because they usually work full-time, and worked part-time in the reference week voluntarily.
2. Non-economic reasons include: illness or injury; leave, holiday or flextime; and personal reasons.
3. For further information on the full-time/part-time employment classification refer to Chapter 4.

5.10 Persons who are not fully employed comprise: part-time workers (usually work part-time and did so in the reference week) who want to work more hours; and full-time workers who worked part-time in the reference week for economic reasons. Time-related underemployed workers (as defined in the ILO guidelines) are a subgroup of persons 'not fully employed'.

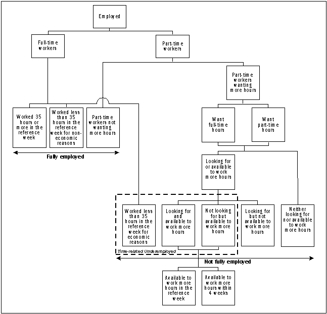
5.11 The ABS underemployment framework further classifies persons who are not fully employed according to whether they were looking for and/or available to start work with more hours, and according to the number of additional hours sought. The framework identifies: persons wanting full-time hours; persons wanting more part-time hours; persons who looked for extra work during the four weeks prior to the survey; and persons who were available to start extra work (either in the reference week or in the four weeks subsequent to the survey). It is assumed that full-time workers who worked part-time in the reference week for economic reasons wanted to work full-time in the reference week and would have been available to do so. The ABS underemployment framework is set out in diagram 5.3.

5.3 ABS UNDEREMPLOYMENT FRAMEWORK





COMPARISON OF ABS AND INTERNATIONAL DEFINITIONS

5.12 The ABS underemployment framework is consistent with the ILO concept of time-related underemployment, although the international standards do not specifically identify the group 'fully employed workers' as is the case in the ABS framework.

Worked less than a threshold relating to working time

5.13 The international definition of time-related underemployment includes a threshold relating to working time. Only persons actually working less than the threshold should be included in statistics of time-related underemployment. The international standards do not specify the threshold to be used. Instead they suggest a number of alternative approaches which may be suitable.

5.14 The threshold used in the ABS underemployment framework is based on the boundary between full-time and part-time work. Only those employed persons actually working less than 35 hours in the reference week may be further classified as not fully employed. Persons actually working less than 35 hours in the reference week include part-time workers (persons who usually work part-time and did so in the reference week), as well as some full-time workers who actually worked part-time hours in the reference week. However, only full-time workers who worked part-time in the reference week for economic reasons are classified as not fully employed in the ABS framework. Those who worked part-time in the reference week for non-economic reasons are assumed to be fully employed, on the basis that they usually work full-time, and that they 'voluntarily' worked part-time in the reference week (see paragraphs 5.8 to 5.10).

5.15 Outlined in paragraph 5.6 is a recommendation contained in the international standards that countries endeavour to identify all workers willing and available to work additional hours, regardless of the hours actually worked during the reference period, i.e. involving relaxation of the threshold relating to working time. The ABS collected some information on employees' preferences for additional hours of work (irrespective of how many hours usually worked) in the 2000 Survey of Employment Arrangements and Superannuation. For further information on the 2000 Survey of Employment Arrangements and Superannuation see Chapter 21.

Willingness to work additional hours

5.16 In the ABS framework, willingness to work additional hours is tested by asking part-time workers whether they want to work additional hours. However, additional information on whether respondents have actively looked for additional hours of work is also collected using the same active job search criteria as used for determining unemployment. This information is used to distinguish those who have actively sought to work additional hours from those who have not. This approach is also consistent with the international standards.

Availability to work additional hours

5.17 In the ABS framework, availability to work additional hours is determined both in terms of immediate availability (i.e. available in the reference week), and availability within the following four weeks. The international guidelines are not prescriptive on this issue.

Volume of time-related underemployment

5.18 As outlined in paragraph 5.6, the international standards state that countries may wish to estimate the volume of time-related underemployment. In the annual Labour Force Survey supplementary topic, Underemployed Workers (see paragraph 5.23), information is collected about usual hours worked and preferred number of extra hours, enabling estimates of the total number of additional hours wanted per week to be compiled.


DATA SOURCES

5.19 Estimates of persons not fully employed are available from:
  • the Labour Force Survey; and
  • the supplement to the Labour Force Survey, the Underemployed Workers Survey.


LABOUR FORCE SURVEY

5.20 The Labour Force Survey collects information on underemployment on a quarterly basis. The survey classifies workers according to the framework outlined above with the following restriction:
  • for part-time workers wanting more hours of work, the four week reference period is not used to determine availability. Instead availability is determined using only the reference week (the week before the survey).

5.21 The criteria used in the Labour Force Survey are analogous to the criteria for determining unemployment (that is, actively looking for work and available for work in the reference week). Additional information is also available on full-time workers who usually work part-time hours including: whether want more hours of work; whether looking for more hours of work; and whether available to start more hours of work in the reference week.

5.22 For more information on the content and methodology of the Labour Force Survey, see Chapter 19.


SUPPLEMENTARY SURVEY: UNDEREMPLOYED WORKERS

5.23 The annual Labour Force Survey supplementary topic, Underemployed Workers, is the primary ABS data source on underemployment. The survey classifies workers according to the framework outlined above, comparable with ICLS 1998 and the Labour Force Survey quarterly measure, but with a much wider range of information, for example, on the number of hours usually worked, number of preferred hours, steps taken to find work, and difficulties finding work. For more information on the content and methodology of this survey, see Chapter 20 Section 14.



Previous PageNext Page