6150.0.55.003 - Labour Account Australia, Quarterly Experimental Estimates, June 2019 Quality Declaration 
ARCHIVED ISSUE Released at 11:30 AM (CANBERRA TIME) 10/09/2019   
   Page tools: Print Print Page Print all pages in this productPrint All

Technical note: The Australian Labour Account

Why develop a Labour Account?

The experimental Australian Labour Account has been developed to provide a framework for integrating data from a number of sources including household survey, business survey and administrative data. The result is internally consistent estimates of key labour market variables, which more effectively enable the description and analysis of the state and dynamics of the Australian labour market. These core variables can help users make sense of seemingly inconsistent labour related data, which are often based on different reference periods, populations, concepts, definitions and methodologies.

The Labour Account provides a time series of estimates of the number of employed persons, the number of jobs, hours worked and the income earned for each industry in one coherent framework. Historically, published estimates of employed persons in each industry have only been available for industry of main job. The expanded scope and additional data sources used in the Labour Account include data for multiple job holders by their industry of second, third and fourth job.

For the first time, this enables an industry perspective of the total number of people employed in each industry in a time series. This could be used to better assess policy changes targeting a particular industry, providing a more complete picture of the number of people impacted by the change (see Figure 1).

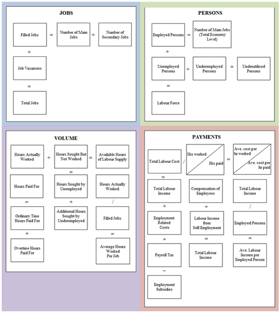
Figure 1: Australian Labour Account Quadrants

Figure 1: Australian Labour Account Quadrants


Labour Account framework

The Labour Account consists of four quadrants: Jobs; Persons; Labour Volume and Labour Payments (see Figure 2 and 3).

The Jobs Quadrant provides data on numbers of filled jobs derived separately from business and household sources, plus data on vacant jobs to provide a total number of jobs in the economy.

The Persons Quadrant includes data on numbers of employed persons, together with data on numbers of unemployed and underemployed persons (derived from household sources).

The Labour Volume Quadrant provides data on hours paid for (derived from business sources) and hours worked (from household sources), plus data on additional hours of work sought by unemployed and underemployed persons (from household sources).

The Labour Payments Quadrant provides data on labour income and employment costs (from business sources).

The Labour Account combines data from the persons, jobs, labour volume and labour payments tables to calculate average hours worked, average remuneration (per person and per job), and average labour cost per hour worked.

The scope of the Australian Labour Account is consistent with that of the national economy, as defined in the Australian System of National Accounts (ASNA), which follows the international standard set out in the United Nations System of National Accounts.

Labour Account tables are likely to be of most value to people engaged in the use of labour statistics in macro-economic analysis, forecasting and in policy related research.

Figure 2: Identify Relationship Diagram
Figure 2: Identify Relationship Diagram


Consider the following questions...

How many people are employed in Australia?

It depends on when you ask this, who you ask, and how you ask the question.

Based on the answers provided by "responsible adults" from the households where workers live, the basic approach used in the Labour Force Survey, there were 12.5 million people employed in Australia in 2017-2018.

Based on the answers provided by "responsible representatives" of businesses and other enterprises where they work, the approach adopted in business surveys, there were 13.2 million filled jobs in Australia in 2017-2018.

Why are the two figures different?

First, they are counting different things - for example, the Labour Force Survey asks about a person’s main job to identify employed and unemployed people, and people not in the labour force. However, a person holding two jobs will be counted twice in a business survey, once by each employer. Business surveys measure the number of "filled jobs", not the number of employed people.

When people in households were asked how many jobs they have, they told the ABS in 2017-2018 they had 13.3 million. Businesses reported they had 13.2 million filled jobs, which was 100,000 (or 0.8%) less than reported by households in the monthly Labour Force Survey.

The second reason for the difference is that, in line with international standards, not everyone who has a job is in the scope of the Labour Force Survey. Similarly, some forms of work are not captured by reporting businesses.

People whose main job is in the permanent military forces are not reported by either businesses or households, and household representatives are not asked to report on jobs held by people intending to stay in Australia for less than 12 months. No employment by children under 15 years, either paid or unpaid, is reported by households. In addition, unpaid contributions of work to a family business or farm by family members of any age are not reported by businesses. If the ABS adjusts for these known differences, then the number of filled jobs reported by businesses would be raised to 13.4 million, and the number of filled jobs reported by households would increase to 13.9 million.

The remaining difference of 510,000 jobs, or 3.7% of the household based estimate, reflects the unavoidable measurement limitations related to measuring filled jobs and employment.
  • Likely sources of measurement error in household based data include lack of knowledge about the jobs held by household members on the part of the person responding to the Labour Force Survey.
  • On the business survey side, there is no single ABS business survey that collects employment data from businesses across the whole economy, and business based estimates of filled jobs are compiled from multiple sources, potentially resulting in a larger overall total measurement error than in any of the individual sources.
  • Both business and household surveys are also subject to sampling variability. Divergences can further arise when estimating missing data, or modelling is required to offset data gaps and lags in the supply of information.

How many hours were worked in Australia during 2017-2018?

Based on hours worked reported by households, and after adjusting for defence force personnel, short-term visitors and children: 21,198 million hours were worked in 2017-2018. Businesses reported the number of "hours paid for" at 21,946 million hours. These numbers imply that hours paid for but not worked, mainly various forms of paid leave, exceeded hours of unpaid overtime (hours worked but not paid for). This pattern was consistent over time at a whole of economy scale.

Figure 3: Results of the experimental Australian Labour Account for 2017–2018

Figure 3: Results of the experimental Australian Labour Account 2017–18



For more information

The Labour Account is designed to complement the existing suite of labour statistics. Australia’s official labour force data are derived from the household Labour Force Survey and published in Labour Force, Australia (ABS cat. no. 6202.0), which remains the source of internationally comparable statistics on the labour force, employment and unemployment.

If you require detailed information essential for analysis of individual or household characteristics, such as household type, age, sex, income, occupation and educational qualifications, they should also use Labour Force Survey data.

The ABS has released four publications regarding the Labour Accounts: