2901.0 - Census of Population and Housing: Census Dictionary, 2016  
ARCHIVED ISSUE Released at 11:30 AM (CANBERRA TIME) 23/08/2016   
   Page tools: Print Print Page  
2016 Census Dictionary >> Glossary >> Australian Statistical Geography Standard (ASGS)


Australian Statistical Geography Standard (ASGS)

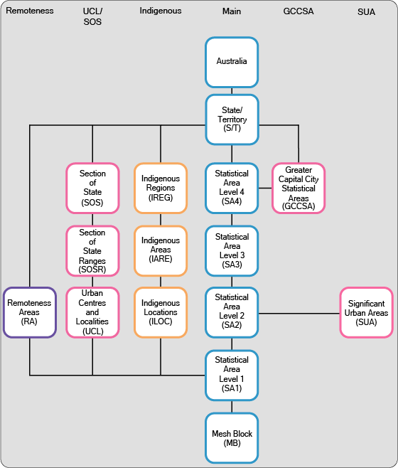
The ASGS brings together all the regions on which the ABS publishes statistics within the one framework. This is used by the ABS for the collection and dissemination of geographic statistics and provides the context for understanding and interpreting the geographical context of statistics published by the ABS. It is a hierarchically structured classification split into two broad groups, ABS structures and the Non-ABS structures to satisfy different statistical purposes.

The ASGS ABS Structures used for the Census are:
The following are ASGS Non-ABS structures. These structures contain regions that the ABS does not define or maintain.
Definitions of each ABS and non ABS structure can be found below the diagram for each group.


ASGS ABS Structures



Mesh Block (MB)
Mesh Blocks (MBs) are the smallest geographical unit in the ABS and form the basis for the larger regions of the ASGS. They were developed to fulfil the need for more accurate small area statistics and will improve the relationship between small area geography and the social, physical and economic realities of the landscape.


MBs cover the whole of Australia without gaps or overlaps. They broadly identify land use such as residential, commercial, industrial and parks etc.
MBs are the building blocks for the larger regions of the ASGS. As MBs are so small they can be combined together to accurately approximate a large range of other statistical regions.
Statistical Area Level 1 (SA1)
The Statistical Area Level 1 (SA1) is the second smallest geographic area defined in the ASGS, the smallest being the Mesh Block. SA1s are built from whole Mesh Blocks. Whole SA1s aggregate directly to SA2s in the ASGS Main Structure, as well as Commonwealth and State Electoral divisions in the Non-ABS Structure.


For the 2016 Census, SA1s will also be the basis of output for most data, the exception being some Place of Work destination zones and Usual residence one and five years ago. For 2016, SA1s also serve as one of the building blocks in the ASGS and are used for the aggregation of statistics to larger Census geographic areas.

SA1s are designed to remain relatively constant over several Censuses. Future change will largely be dealt with by splitting existing SA1s. SA1s cover the whole of Australia with no gaps or overlaps.

Special SA1s:
  • Zero population SA1s are created in areas that are expected to have little or no permanently residing populations. Data from these areas are reassigned to a populated alternate SA1.
  • There are several Migratory - Offshore - Shipping SA1s for the States and Territories (S/T).
    • Shipping SA1s are identified by a 7-digit SA1 code with a first digit S/T code ending with '979993'. These contain people who are enumerated aboard a ship in Australian waters. This includes commercial cargo vessels, passenger liners, ocean going passenger/car ferries, and dredges. People enumerated on board commercial vessels between Australian ports are also attributed to Shipping SA1s. Foreign crews on ships are excluded from Census enumeration. There is one Shipping SA1 for each State, the Northern Territory and Other Territories.
    • Offshore SA1s are identified by a 7-digit SA1 code with a first digit S/T code ending with '979992'. These contain people who are enumerated on offshore oil rigs, drilling platforms and the like. There is one offshore SA1 for each State and the Northern Territory. Census data from respondents who completed their Census forms in the Australian Antarctic Territory are coded to an additional offshore SA1 in Tasmania.
    • Migratory SA1s are identified by a 7-digit SA1 code with a first digit S/T code ending with '979991'. These contain people who are enumerated on an overnight journey by train or bus. There is one Migratory SA1 for each State, the Northern Territory and the Australian Capital Territory.
  • No usual address SA1s are used to code people with no fixed place of abode.

Statistical Area Level 2 (SA2)
The SA2s are a general-purpose medium-sized area built from whole SA1s. Their aim is to represent a community that interacts together socially and economically.

Whole SA2s aggregate directly to SA3s in the Main Structure, as well as Significant Urban Areas in the ASGS Main Structure and Tourism Regions in the Non-ABS Structure. SA2s do not cross State and Territory borders. In aggregate, they cover the whole of Australia without gaps or overlaps. Jervis Bay Territory, the Territory of the Cocos (Keeling) Islands, the Territory of Christmas Island and the Territory of Norfolk Island are each represented by an SA2. SA2s also aggregate to Tourism Regions in the Non-ABS Structure.
Statistical Area Level 3 (SA3)
The SA3s provide a standardised regional breakup of Australia. The aim of SA3s is to create a standard framework for the analysis of ABS data at the regional level through clustering groups of SA2s that have similar regional characteristics. SA3s are built from whole SA2s and aggregate directly to SA4s in the Main Structure. SA3s do not cross State and Territory borders. These boundaries generally reflect a combination of widely recognised informal regions as well as existing administrative regions such as State Government Regions in rural areas and local Government Areas in urban areas.


Statistical Area Level 4 (SA4)
The SA4 regions are the largest sub-State regions in the Main Structure of the ASGS. They are designed for the output of labour force data and reflect labour markets within each State and Territory within the population limits imposed by the Labour Force Survey sample. SA4s provide the best sub-state socio-economic breakdown in the ASGS and in rural areas generally represent aggregations of multiple small labour markets with socioeconomic connections or similar industry characteristics.

SA4s are built from whole SA3s and aggregate directly to S/Ts in the Main Structure and GCCSAs. SA4s do not cross S/T borders.

State/Territory (STE)
States/Territories are the largest spatial unit in the ASGS and are part of the Main Structure within ABS Structures.

There are six states and six territories in the ASGS:
  • New South Wales
  • Victoria
  • Queensland
  • South Australia
  • Western Australia
  • Tasmania
  • Northern Territory
  • Australian Capital Territory
  • Jervis Bay Territory
  • Territory of Christmas Island
  • Territory of the Cocos (Keeling) Islands and
  • Territory of Norfolk Island.

These spatial units are political entities with fixed boundaries. Except for the last four mentioned Territories, the total area of each S/T, including their offshore islands, is used for statistical purposes as a separate spatial unit in the ASGS. Jervis Bay Territory, and the Territories of Christmas Island, Cocos (Keeling) Islands and Norfolk Island are included as one spatial unit at the S/T level under the category of Other Territories.

STEs consist of one or more Statistical Areas Level 4 (SA4s). In aggregate, they cover Australia without gaps or overlaps.
Australia (AUS)
For ASGS purposes, the ABS uses the definition of Australia as set out in section 2B of the
Acts Interpretation Act, 1901 which defined Australia or the Commonwealth as meaning:

'the Commonwealth of Australia and, when used in a geographical sense, includes Norfolk Island, the Territory of Christmas Island and the Territory of Cocos (Keeling) Islands, but does not include any other external Territory.'

Australia includes:
  • New South Wales (NSW)
  • Victoria (VIC)
  • Queensland (QLD)
  • South Australia (SA)
  • Western Australia (WA)
  • Tasmania (Tas.)
  • Northern Territory (NT)
  • Australian Capital Territory (ACT)
  • Jervis Bay Territory
  • Territory of Christmas Island
  • Territory of Cocos (Keeling) Islands and
  • Territory of Norfolk Island.

It excludes the Australian external territories of Australian Antarctic Territory, Heard and McDonald Islands, Ashmore and Cartier Islands and Coral Sea Territory.


The Territories of Christmas Island, Cocos (Keeling) Islands and Jervis Bay have been included in this definition of Australia since 1993 and Norfolk Island from 1 July 2016, as a result of amendments to the Acts Interpretation Act, 1901.

Greater Capital City Statistical Areas (GCCSA)
The GCCSAs represent the socioeconomic extent of each of the eight State and Territory Capital cities. This provides a stable and relevant geographic definition for the release of socioeconomic survey data collected only within capital cities as well as other survey data requiring large population output regions. Within each S/T, the area not defined as being part of the greater capital city is represented by a Rest of State region. GCCSAs are aggregates of SA4s. The GCCSAs combined with the Rest of State regions cover the whole of Australia without gaps or overlaps and aggregate directly to S/T.


GCCSAs facilitate the comparison of labour force data with other economic data such as the Consumer Price Index, released on Capital Cities. The Capital City boundaries represent a broad socioeconomic definition of each city, they contain not only the urban area of the city but also areas of non-urban land where much of the population has strong links to the capital city, through for example, commuting to work.
Urban Centre and Locality, Section of State (UCL/SOS)
The Urban Centres and Localities/Section of State (UCL/SOS) structure is intended primarily for the dissemination of statistics from the Census. The structure represents areas of concentrated urban development. It consists of Statistical Area Level 1 (SA1s) aggregated together to form regions defined according to population density and other criteria.

UCL/SOS does not explicitly define rural Australia; however in practice, any population not contained in an Urban Centre is considered to be rural. It is important to realise that the Bounded Localities and Rural Remainder areas, commonly combined to define 'Rural Australia', contain considerable areas of urban style development, peri-urban development and substantial infrastructure.

The structure has three hierarchical levels above the SA1 comprising in ascending order: Urban Centres and Localities, Section of State Range (SOSR) and Section of State (SOS). UCLs can cross State or Territory boundaries; the Structure does not aggregate to States and Territories although where a UCL is bisected by a boundary, each portion of the UCL is separately identified. The UCL/SOS structure covers the whole of Australia without gaps or overlaps.

Urban Centre and Locality (UCL)
UCLs are developed utilising 'Place of usual Residence' population figures from the 2016 Census.


An Urban Centre is a cluster of contiguous SA1s with an aggregate population exceeding 1,000 persons contained within SA1s that are of 'urban character'. The criteria for defining SA1s of 'urban character' will be published in Australian Statistical Geography Standard (ASGS): Volume 4 - Significant Urban Areas, Urban Centres and Localities, Section of State, July 2016 (cat. no. 1270.0.55.004) to be released in September 2016. Smaller Urban Centres within 1.5 km of an Urban Centre with a population exceeding 20,000 persons, are subsumed by the larger urban centre. They are not joined if they are in separate labour markets or are clearly separated by geographic barriers.

Localities are defined according to the following criteria:
  • Each locality is to consist of a contiguous cluster of one or more SA1s
  • Each cluster should contain a population of at least 200 'Usual Residents' or represent a clear aggregation of residential population.

Population Centres with a 'Usual Resident' population under 200 persons, but with a significantly greater 'As Enumerated' population, are also defined as localities. These are typical tourism destinations. The defining of localities is necessarily more subjective than for Urban Centres as their population can be well below the optimal for a single SA1.

Section of State Range (SOSR)
SOSR disaggregates the SOS on the basis of population ranges i.e. all UCLs in a State/Territory within a particular population range are combined into a single SOSR. SOSR regions are not contiguous.


For Urban Centres these ranges are:
1,000,000 or more;
250,000 to 999,999;
100,00 to 249,999;
50,000 to 99,999;
20,000 to 49,999;
10,000 to 19,999;
5,000 to 9,999; and
1,000 to 4,999.

For Localities these ranges are:
500 or more; and
200 to 499

There is no population limit applied to the 'Remainder of State/Territory', which are included in the SOSR of 'Remainder of State/Territory' for each State/Territory.
Section of State (SOS)
SOS aggregates the UCLs on the basis of population ranges i.e. all UCLs in a State/Territory within a particular population range are combined into a single SOS. There are four SOS identifiers which include:
  • Major Urban represents a combination of all Urban Centres with a population of 100,00 or more
  • Other Urban represents a combination of Urban Centres with a population between 1,000 and 99,999
  • Bounded Localities represent a combination of all Bounded Localities
  • Rural Balance represents the remainder State/Territory

Indigenous Structure
The Indigenous Structure of the ASGS provides a geographical standard for the publication of statistics about the Aboriginal and Torres Strait Islander population of Australia. It has been designed for the purpose of disseminating Census data by spatial areas relevant to the distribution of Aboriginal and Torres Strait Islander populations.

The Indigenous Structure comprises three levels of Geography units in a single hierarchy. The Indigenous Structure is built directly from Statistical Area Level 1 (SA1s). Indigenous Locations (ILOCs) are formed by aggregating one or more SA1s. These in turn aggregate to form Indigenous Areas (IAREs) which aggregate to form Indigenous Regions (IREGs).

At each level of the hierarchy structure, the component spatial units collectively cover the whole of geographic Australia without gaps or overlaps.

Indigenous Location (ILOC)
Indigenous Locations (ILOCs) are aggregates of one or more Statistical Areas Level 1 (SA1s). ILOCs generally represent small Aboriginal and Torres Strait Islander communities with a minimum population of 90 Aboriginal and Torres Strait Islander usual residents. An ILOC is an area designed to allow the production of Census statistics relating to Aboriginal and Torres Strait Islander people with a high level of spatial accuracy while maintaining the confidentiality of individuals.


ILOCs are designed to cover the whole of Geographic Australia.

Indigenous Area (IARE)
Indigenous Areas (IAREs) are medium sized geographical units designed to facilitate the release of more detailed statistics. IAREs provide a balance between spatial resolution and increased granularity of attribute data. They are created by aggregating one or more ILOCs.


IAREs are designed to cover the whole of Geographic Australia

Indigenous Region (IREG)
Indigenous Regions (IREGs) are large geographical units loosely based on the former Aboriginal and Torres Strait Islander Commission boundaries. They are created by aggregating one or more IAREs. The greater population of IREGs enables the highest level of granularity of attribute data through greater cross classification of variables compared with IARE and ILOC.


IREGs are designed to cover the whole of Geographic Australia and do not cross State/Territory borders.
Significant Urban Areas (SUA)
The Significant Urban Area (SUA) structure of the Australian Statistical Geography Standard (ASGS) is used to disseminate a broad range of ABS social and demographic statistics. It represents concentrations of urban development with a population of 10,000 or more using whole Statistical Area Level 2 (SA2s). They do not necessarily represent a single Urban Centre, as they can represent a cluster of related Urban Centres with a core urban population of over 10,000. They can also include related peri-urban and satellite development and the area into which the Urban development is likely to expand. They are designed to incorporate any likely growth over the next 20 years.

Significant Urban Areas do not cover the whole of Australia, and may cross State boundaries.


Remoteness Area (RA)
The Remoteness Structure of the Australian Statistical Geography Standard (ASGS) is used to disseminate a broad range of ABS social and demographic statistics. It divides each state and territory into several regions on the basis of their relative access to services. This structure has only one level above the Statistical Area 1 (SA1) level categorised into Remoteness Areas (RAs).

The delimitation criteria for RAs are based on the Accessibility/Remoteness index of Australia (ARIA+) developed in 2000 by the then Commonwealth Department of Health and Aged Care (DHAC) and the National Key Centre for Social Applications of GIS (GISCA). GISCA is now incorporated into the Australian Population and Migration Research Centre (APMRC). ARIA+ measures the remoteness of a point based on the physical road distance to the nearest Urban Centre in five size classes.

RAs aggregate to states and territories and cover the whole of Australia without gaps or overlaps.



ASGS Non-ABS Structures

Local Government Area (LGA)
Local Government Areas (LGAs) are an ABS approximation of officially gazetted LGAs as defined by each State and Territory Local Government Department. The boundaries produced for LGAs are constructed from allocations of whole Mesh Blocks (MBs). The ABS reviews LGAs on an annual basis with changes implemented by inclusion or exclusion of whole MBs.

LGAs cover incorporated areas of Australia. Incorporated areas are legally designated parts of States and Territories over which incorporated local governing bodies have responsibility. There are major areas of Australia not administered by incorporated bodies such as the northern parts of South Australia, all of the Australian Capital Territory and the Other Territories. These regions are defined as 'Unincorporated' in the ABS LGA structure.

In all the states and Northern Territory each incorporated area has an official status. In the ASGS the various LGA status types currently in use are:
  • New South Wales: Cities (C) and Areas (A)
  • Victoria: Cities (C), Rural Cities (RC), Boroughs (B) and Shires (S)
  • Queensland: Cities (C), Shires (S), Towns (T) and Regional Councils (R)
  • South Australia: Cities (C), Rural Cities (RC), Municipalities/Municipal Councils (M), District Councils (DC), Regional Councils (RegC) and Aboriginal Councils (AC)
  • Western Australia: Cities (C), Towns (T) and Shires (S)
  • Tasmania: Cities (C) and Municipalities (M) and
  • Northern Territory: Cities (C), Towns (T), Municipalities (M), Shires (S) and Regional Councils (R).

Postal Areas (POA)
Postal Areas are ABS approximations of Australia Post postcodes, created by allocating whole Statistical Areas Level 1 (SA1s) on a 'best fit' basis to postcodes.


POA allocations have been determined using the best available information on postcode boundaries. Unfortunately, official maps of postcode boundaries have not been updated since the early 1990s and none of the more recent digital interpretations have been endorsed by Australia Post. Users should be aware of these limitations for the POA classification.

Some Australia Post postcodes are not included in the POA classification. For example in some cases there is no MB allocated to a particular Australia Post postcode. This occurs in two cases:
  • where a MB covers two or more whole postcodes, the MB can only be allocated to one or
  • where more than one MB partially covers a postcode but all SA1s are allocated to other postcodes with which they also share area.

There are also non spatial postcodes that do not represent street delivery areas. These are not included in the POA classification and mean
s that there are more Australia Post postcodes than Census Postal Areas. Examples of these include:
  • post office box postcodes
  • some delivery route postcodes, which are also covered by other postcodes (a situation which often occurs in rural areas) and
  • some postcodes which, because of the application of the 'best fit' principle, do not get an SA1 allocated to them.

POAs are defined to cover the whole of geographic Australia. POAs may cross State or Territory borders and where this happens, standard Census products will provide data for the whole POA.
Commonwealth Electoral Division (CED)
Commonwealth Electoral Divisions (CEDs) are an approximation of the Australian Electoral Commission (AEC) Federal electoral boundaries. An AEC electoral division boundary is an area legally prescribed for the purpose of returning one member to the House of Representatives, Australia's Federal Lower House of Parliament. Boundaries are based upon the AEC Federal electoral division boundaries current on Census night 9 August 2016. CEDs may change as the AEC revise their boundaries.

Commonwealth Electoral Divisions (CEDs) are an approximation of the Australian Electoral Commission (AEC) Federal electoral boundaries. An AEC electoral division boundary is an area legally prescribed for the purpose of returning one member to the House of Representatives, Australia's Federal Lower House of Parliament. Boundaries are based upon the AEC Federal electoral division boundaries current on Census night 9 August 2016. CEDs may change as the AEC revise their boundaries.


CEDs are based on publically available versions of the AEC electoral division boundaries. CEDs do not generally cross State and Territory borders, however there are three exceptions: Jervis Bay Territory is included in the Australian Capital Territory electorate of Fenner, the Territory of Norfolk Island which is included in the Australian Capital Territory electorate of Canberra and the Territories of Christmas Island and Cocos (Keeling) Islands which are included in the Northern Territory electorate of Lingiari. CEDs generally have different boundaries to State Electoral Divisions (SEDs).

CEDs cover all of Australia.

State Electoral Division (SED)
State Electoral Divisions (SEDs) are an ABS approximation of State Electoral Districts. A State Electoral Division is an area legally prescribed for the purpose of returning one or more members to the State or Territory lower houses of parliament. Boundaries are based upon the state electoral districts current on Census night 9 August 2016. SEDs may change as States and Territories (S/T) revise their boundaries.


The boundaries produced for SEDs are constructed from Statistical Area Level 1 (SA1s) and based on publically available versions of State electorates.

SEDs do not cross S/T borders.

State Suburb (SSC)
State Suburbs (SSCs) are an ABS approximation of localities gazetted by the Geographical Place Name authority in each State and Territory. SSCs are built from Mesh Blocks (MBs) that form an approximation of Gazetted Localities.

SSCs cover most of Australia. Presently there remain areas of rural South Australia and rural Australian Capital Territory that are undefined. Various islands offshore from New South Wales, Victoria and Tasmania and some inshore water areas and islands are also undefined.


Natural Resource Management Regions (NRMR)
Natural Resource Management Regions (NRMRs) are an ABS approximation of Natural Resource Management regions (NRMs) and built from Mesh Blocks. They are administrative regions primarily used for environmental and agricultural reporting. They are based on catchments or bioregions.

The boundaries for NRM regions area managed by the Australian Government Department of the Environment and Energy. NRM regions change occasionally as States and Territories revise their boundaries.
Australian Drainage Divisions (ADD)
Australia's Drainage Divisions (ADDs) are an ABS approximation of drainage divisions. Drainage divisions are defined by major landscape features and climatic zones to form broad hydrological regions as represented in the Australian Hydrological Geospatial Fabric (Geofabric) developed by the Bureau of Meteorology.


The boundaries for ADDs are constructed from Mesh Blocks (MBs).

Tourism Regions (TR)
Tourism Regions (TRs) are an ABS approximation of Tourism Regions provided by Tourism Research Australia (TRA). TRs are constructed from allocations of Statistical Area Level 2 (SA2).


TRs are defined to cover the whole of geographic Australia and do not cross State and Territory borders. The TRs do not include the Other Territories (OT). Migratory - Offshore - Shipping SA2 are generally not included however there is an exception where QLD includes a Migratory - Offshore - Shipping SA2. This is allocated to the non spatial TR of the 'Great Barrier Reef ' (TR of 3R160).

Special purpose codes

Some people enumerated in the Census cannot be classified to a physical location within the ASGS (for example, people with no fixed address). For others, only partial address information is available. To cover these situations, special purposes codes are used. See Special purpose codes in this glossary.


For further information please see the Australian Statistical Geography Standard (ASGS): Volume 1 - Main Structure and Capital City Areas, July 2016 (cat. no. 1270.0.55.001) or refer to the ABS website at www.abs.gov.au/geography.

See also Area (measurement), Digital boundaries, Special Purpose Codes.






Previous PageNext Page