Family composition
The standard variable 'Family composition' identifies the structure of a family living together in a household. This variable is essential to analyse the social and economic wellbeing of families and the family members.
Terminology used in this standard is defined in the Glossary.
Introduction
Introduction to the Standard
'Family composition' is partly derived from the standard variable 'Relationship in household', which is used to determine family relationships. Other related variables are 'Household composition', 'Relationship between families', Income unit composition', 'Social marital status' and 'Registered marital status'.
The 'Family composition' standard replaced the 'Family type' standard in 2005 and the categories are fully compatible. Correspondence tables are provided in Appendix A of this Standard to support time series comparisons.
Underlying concepts
Name of variable
The name of the variable is 'Family composition'.
Nominal definition
The variable 'Family composition' is nominally defined as:
- The composition of the family based on the relationships between family members usually resident in the same household.
The general notion of the term 'family' includes relatives whether they live together or not. However in survey research it is necessary to place a practical limit on the extent of family for the purely pragmatic purpose of being able to collect family data. The nominal definition of 'Family composition' is therefore restricted to related people living together in the same dwelling/household.
The concept of 'family' is defined as:
- Two or more related people who usually live together.
The three fundamental concepts of Family at a broad level are:
- A family must consist of more than one person.
- Family members must be related.
- Family members must live in the same household.
This standard identifies families and different types of families using characteristics such as the size of the family and the relationships between family members.
'Family composition' is an attribute of the counting unit 'family' and, by extension, of the counting unit 'person' for all persons who are members of families.
Operational definition(s)
Operationally, 'family' is defined as:
- Two or more persons, one of whom is at least 15 years of age, who are related by blood, marriage (registered or de facto), adoption, step or fostering, and who are usually resident in the same household. The basis of a family is formed by identifying the presence of a couple relationship, lone parent-child relationship or other blood relationship. Some households will, therefore, contain more than one family.
Detailed rules are required to define an operational methodology for identifying separate families. These rules are specified in the section on 'Coding procedures' (see 'Classification and Coding' page).
The nominal definition constrains a family within a household and only consists of related people 'usually resident' within that household. The definition of 'household' is therefore fundamental to the definition of 'family'. The important points arising from this definition are:
- A family must consist of at least two persons, one of whom is at least 15 years of age.
- A family is identified only from persons who are usually resident within a specific household: family members living in another household are therefore excluded from being part of the same family.
- Registered and de facto marriages are accorded equal status.
- Non-related individuals living in the same household (e.g. friend, boarder, housekeeper) are not counted as family members if they are 15 years of age or over.
- Non-related children under 15 years of age living in the household will be assigned a nominal 'parent' to become part of the family.
- More than one family can be identified within a single household if more than one group of people satisfy the criteria for forming a family.
- All related individuals not forming a family within a household, however, are assigned as members of one and only one family. This is an important qualification of the nominal definition.
Operationally, 'Family composition' is defined as:
- The differentiation of families based on the presence or absence of couple relationships, parent-child relationships, child dependency relationships or other familial relationships, in that order of precedence.
The method for operationalising 'Family composition' is outlined in the section on 'Rules for identifying families' (see 'Classification and Coding' page).
The 'Family composition' of each family is coded from the specific relationships that exist between a single 'family reference person' and each member of that family. 'Family composition' is then coded on the basis of whether the types of relationships listed below are present or not in the family, in the following order of precedence:
- couple relationship - defined as a registered or de facto marriage
- parent-child relationship - defined as a relationship between two persons usually resident in the same household. The child is attached to the parent via a natural, adoptive, step, foster or child dependency relationship. (For information on 'nominal children' see the section on 'Discussion of conceptual issues' below)
- child dependency relationship - defined as including all children under the age of 15 (whether related or unrelated to the family reference person) and those natural, step, adopted or foster children who are full-time students 15-24 years of age
- 'other' relationship - defined as including all those persons related by blood or by marriage who are not covered by the above relationships.
Consider the example of two elderly brothers living with the family of the daughter of one of the brothers. The daughter's family forms the basic family of the household and the two brothers are both allocated to this family unit as related individuals. The two brothers do not form a separate family in their own right in addition to the daughter's family because they are related to a couple family or one-parent family already present in the household. However, if the two brothers were living in a dwelling with a family to whom they were not related, they would then form a family in their own right and be classified as an 'other family'.
Scope of the variable
The 'Family composition' variable applies to all families.
Discussion of conceptual issues
Nominal child and nominal parent
In many households in Australia the relationships between people and the composition of the households are more diverse than traditional 'nuclear' families. Often the relationships between adults in the household and dependent children (aged under 15 or full-time students aged under 25) would not be captured by the basic coding methods described in the 'Relationship in household' standard. In order to better reflect the nature of those relationships, where to all intents and purposes a 'parent-child' relationship does exist, the ABS uses the concepts of the 'nominal child' and 'nominal parent' to allow these relationships to be captured while maintaining a relatively simple set of family arrangements for analytical purposes. See 'Definition of dependent children and 'nominal child' rules' in the 'Coding procedures' section of the 'Classification and Coding' page for further details.
Classification and coding
The classification criteria
The four basic criteria used to structure the 'Family composition' classification are applied in the following order:
- Couple relationship.
- Parent-child relationship.
- Child dependency.
- Other blood relationship.
The first three of the above criteria are also used to determine 'Income unit composition'.
The standard classification
'Family composition' is a four level hierarchical classification from broad (level 1) through to detailed (level 4).
The code structure
The code structure for 'Family composition' at all levels is presented below. The category titles are self-explanatory; brief descriptions may be found in the Glossary.
The categories in the classification are:
| 1 | COUPLE FAMILY WITH NO CHILDREN | ||||||
|---|---|---|---|---|---|---|---|
| 12 | Couple family with no children | ||||||
| 122 | Couple family with no children | ||||||
| 1222 | Couple family with no children | ||||||
| 2 | COUPLE FAMILY WITH CHILDREN | ||||||
| 21 | Couple family with children under 15 | ||||||
| 211 | Couple family with children under 15 and dependent students | ||||||
| 2111 | Couple family with children under 15, dependent students and non-dependent children | ||||||
| 2112 | Couple family with children under 15, dependent students and no non-dependent children | ||||||
| 212 | Couple family with children under 15 and no dependent students | ||||||
| 2121 | Couple family with children under 15, no dependent students and with non-dependent children | ||||||
| 2122 | Couple family with children under 15, no dependent students and no non-dependent children | ||||||
| 22 | Couple family with no children under 15 | ||||||
| 221 | Couple family with no children under 15 and with dependent students | ||||||
| 2211 | Couple family with no children under 15, and with dependent students and non-dependent children | ||||||
| 2212 | Couple family with no children under 15, and with dependent students and no non-dependent children | ||||||
| 222 | Couple family with no children under 15 and no dependent students | ||||||
| 2221 | Couple family with no children under 15, no dependent students and with non-dependent children | ||||||
| 3 | ONE PARENT FAMILY | ||||||
| 31 | One parent family with children under 15 | ||||||
| 311 | One parent family with children under 15 and dependent students | ||||||
| 3111 | One parent family with children under 15, dependent students and non-dependent children | ||||||
| 3112 | One parent family with children under 15, dependent students and no non-dependent children | ||||||
| 312 | One parent family with children under 15 and no dependent students | ||||||
| 3121 | One parent family with children under 15, no dependent students and with non-dependent children | ||||||
| 3122 | One parent family with children under 15, no dependent students and no non-dependent children | ||||||
| 32 | One parent family with no children under 15 | ||||||
| 321 | One parent family with no children under 15 and with dependent students | ||||||
| 3211 | One parent family with no children under 15, and with dependent students and non-dependent children | ||||||
| 3212 | One parent family with no children under 15, and with dependent students and no non-dependent children | ||||||
| 322 | One parent family with no children under 15 and no dependent students | ||||||
| 3221 | One parent family with no children under 15, no dependent students and with non-dependent children | ||||||
| 9 | OTHER FAMILY | ||||||
| 92 | Other family | ||||||
| 922 | Other family | ||||||
| 9222 | Other family | ||||||
Residual categories and codes
The category '9 Other family' is reserved as a residual category. All other level 1 categories in the classification are exhaustive and therefore do not require residual categories and codes.
Supplementary codes
Two types of supplementary codes are used to process inadequately described responses in statistical collections:
- those ending in zero are called 'not further defined' (n.f.d.) codes. These are used to code responses that cannot be coded to the four digit level, but can be coded to the three (with one zero), two (with two zeros) or one digit level (with three zeros)
- those commencing with zero are used to process the responses 'Not stated/Inadequately described', which do not provide sufficient information to be coded to any level of the structure, and when no response is given. In the Census the code '@@@@' is used for 'Not applicable'.
Scope of the classification
The 'Family composition' classification applies to all families. It also applies to households where a nominal parent has been designated for family coding purposes.
Coding procedures
Responses to the 'Family composition' variable are coded directly to the codes of the classification, as described above.
Rules for identifying families
There are nine rules for identifying a family and allocating individuals to it. These rules are listed below in the order in which they are applied.
Criterion for forming a family
Rule 1
A family can only be formed from persons usually resident in the same dwelling/household, one of whom must be 15 years of age or over.
Types of family which can be formed
Rule 2
A couple family exists if two people both 15 years of age or over have formed a couple relationship. This is defined as two people usually residing in the same household who share a social, economic and emotional bond usually associated with marriage and who consider their relationship to be a marriage or marriage-like union. The relationship is described by a respondent using terms such as 'husband', 'wife', 'spouse', 'de facto', 'partner' etc.
Rule 3
A lone parent-to-child relationship forms the nucleus of a family when the parent is not a partner in a couple relationship, the child is not a partner in a couple relationship, and the child has no children of his or her own living in the same household. If two or more children are present in a one parent family, the nucleus is formed between the parent and eldest child.
Rule 4
If two people in the household are related, but not through a couple family or one parent family relationship, they form the nucleus of an 'Other family'. Possible relationships that can form such families are listed in Rule 9 below. The nucleus of an Other family is formed by the two people with the closest relationship as described in Rule 7e below. An Other family can only be formed by people who are not related to any couple family or one parent family already present in the household.
Allocation to families of persons not in the nucleus
Rule 5
People not directly forming the couple family nucleus or one parent family nucleus are allocated to the family nucleus to which they are most closely related. For example, children of a couple are allocated to that couple and children of a one parent family are allocated to the family nucleus of their parent and eldest sibling unless they form a couple or one parent family themselves.
Multi-family households
Rule 6
A separate family nucleus is formed for each couple family and each lone parent family. If there is more than one family in a household, these are known as multi-family households.
Order of priority in special circumstances
Rule 7
The formation of the family nucleus and the subsequent attaching of people to this nucleus has a set of priority rules in both single and multi-family households. If there is any doubt about which way to form the family, use the following rules in the order listed below:
- Most recent generation rule
- Eldest child rule
- Child to female parent rule
- Closest relationship rule
- Eldest relative rule
The first three rules apply predominantly to parent-child relationships. Rules 7d and 7e are used initially when doubt arises from family relationships other than parent-child relationships: only when these Rules are unsuccessful should Rules 7a, 7b and 7c be applied, in that order. Explanations of the Rules are provided below.
Rule 7a) Most recent generation rule
Where a lone parent-child relationship exists for more than one generation in the same household, the most recent generation forms the family nucleus. For example, if a household contains a 70-year-old parent with no partner present, a 50-year-old daughter and her 20-year-old son, then the 50-year-old and the 20-year-old form the family nucleus and the 70-year-old is attached to the family as a 'father/mother (other related individual)'.
An example of the most recent generation rule in a multi-family household is a household consisting of a couple aged 75 and 73 (= family 1) who live with their son aged 50, and his daughter aged 20 and her husband aged 22 (= family 2). In this case, the son aged 50 could be attached to family 1 as a 'non-dependent child' or family 2 as a 'father/mother (other related individual)'. The most recent generation rule attaches him to family 2, the younger family, as a 'father/mother (other related individual)'.
Rule 7b) Eldest child rule
Other situations where a person could be allocated to more than one family in the household may be resolved by the application of the eldest child rule. For example, take a multi-family household composed of a widower who lives with his son (aged 35) and daughter (aged 25), where the son has formed a family nucleus with a partner (= family 1) and the daughter has a child present, thereby forming a one parent family nucleus (= family 2). Using the eldest child rule the widower is attached to the family nucleus of his eldest child, i.e. family 1, as a 'father/mother (other related individual)'.
Rule 7c) Child to female parent rule
Where the parents of a child or children no longer consider themselves a couple but still live in the same household, then the child to female parent rule is used to form a lone parent family nucleus comprising the mother and eldest child, with other children of the mother attached to this nucleus. This rule is a generalisation that applies in the absence of data collection about custody arrangements. The father is attached to this family as a relative of the eldest child, unless he is part of a separate family nucleus.
Rule 7d) Closest relationship rule
In a multi-family household where a person is an 'other related individual' and is related to more than one family (e.g. they are an aunt to one family but a grandmother to another) he or she should be allocated to the family where the closer relationship lies. Relationships by lineage (vertical) take precedence over other types of relationships, for example grandmother over aunt, or aunt over cousin.
In a similar situation, where there is a multi-family household consisting of a couple aged 75 and 73 (= family 1) who live with their nephew aged 50, his niece aged 20 and the niece's husband aged 22 (= family 2), it is not possible to use Rule 7d to determine where the nephew's closer relationship lies. Therefore Rule 7a, the most recent generation rule, is applied and the nephew aged 50 is attached to family 2 as an uncle (i.e. as an 'other related individual').
Rule 7e) Eldest relative rule
In a multi-family household where it is possible to allocate a person to more than one family using the same relationship (e.g. she is an aunt to the family of either of her two nephews), the person is allocated to the family of his or her eldest relative.
'Other' families
Rule 8
Individuals can be attached to the 'other family' nucleus if they are related to either one of the people forming the nucleus or to any other person added to the 'other family' provided they do not form, or cannot be allocated to, a couple family or lone parent family in the household.
Relationship terms
Rule 9
The following familial relationships are included in the definition of the term 'related':
| Self | Sister | Nephew | Grandmother |
| Husband | Step-sister | Step-nephew | Step-grandmother |
| Wife | Half-sister | Nephew in-law | Grandmother in-law |
| De facto marriage partner | Sister in-law | Niece | Grandfather |
| Mother | Brother | Step-niece | Step-grandfather |
| Step-mother | Step-brother | Niece in-law | Grandfather in-law |
| Mother in-law | Half brother | Cousin | Grand daughter |
| Father | Brother in-law | Step-cousin | Step-grand daughter |
| Step-father | Aunt | Cousin in-law | Grand daughter in-law |
| Father in-law | Step-aunt | Great uncle | Grandson |
| Son | Aunt in-law | Great aunt | Step-grandson |
| Step-son | Uncle | Great-nephew | Grandson in-law |
| Son in-law | Step-uncle | Great-niece | |
| Daughter | Uncle in-law | ||
| Step-daughter | |||
| Daughter in-law |
In addition to this list, any direct ancestors (such as great-grandmother) or direct descendants (such as great-grandchild) are considered to be family members. However, any person more distantly related than cousin is not considered a family member. Adopted and foster relationships are treated as related; godparent and godchild relationships are not treated as related.
Definition of dependent children and 'nominal child' rules
The ABS defines dependent children as comprising two groups: children aged under 15, and dependent students who must be full-time students aged between 15 and 24, and be a usual resident of the same dwelling as at least one of their parents.
Where a child under 15 is a usual resident of a dwelling where their parent is not a usual resident, the coding rules require the child be allocated a 'nominal parent', and in the process becomes a 'nominal child'. Any person who is allocated as a 'nominal parent' to a 'nominal child' is then coded as a parent and is indistinguishable from a birth, foster, step or adoptive parent. The concepts of the 'nominal parent' and 'nominal child' are used where, to all intents and purposes, a 'parent-child' relationship exists in a household. The aim is to allow coding of more consistent family and household structures.
Full-time students aged between 15 and 24 are never allocated nominal parents. Consequently if that student is a usual resident of a dwelling where their birth, step or adoptive parent is not a usual resident, the student cannot be defined as 'dependent' and becomes a related (or unrelated) person in that household.
A nominal parent is allocated to a nominal child by applying the following rules in the order shown below. The role of nominal parent is given to:
- The nominal child's eldest sibling who is over the age of 25.
- The nominal child's closest non-sibling relative aged 25 or more. If necessary, relationships by lineage (vertical) take precedence over other types of relationships, e.g. a grandmother over an aunt, or an aunt over a cousin.
- Persons in a couple relationship.
- A female in preference to a male, e.g. an aunt over an uncle.
- The eldest person usually resident in the dwelling.
The following examples illustrate the application of these rules. A child who usually lives with their uncle and aunt (who form a couple) and grandmother would be assigned to the grandmother (closest relative rule); a child usually resident with their aunt and an unrelated couple would be assigned to the aunt (closest relative rule); a child usually living with an unrelated couple and the sibling of the unrelated couple would be assigned to the couple (couple relationship rule); and a child usually resident with two or more relatives, e.g. an uncle and aunt who are siblings, would be assigned to the aunt (child to female parent rule). If the child resided with two uncles, he or she would be assigned to the eldest uncle (eldest person rule). Finally, a child usually resident in a dwelling with unrelated persons only would be assigned to the eldest female present or, failing that, to the eldest person.
Description of coding
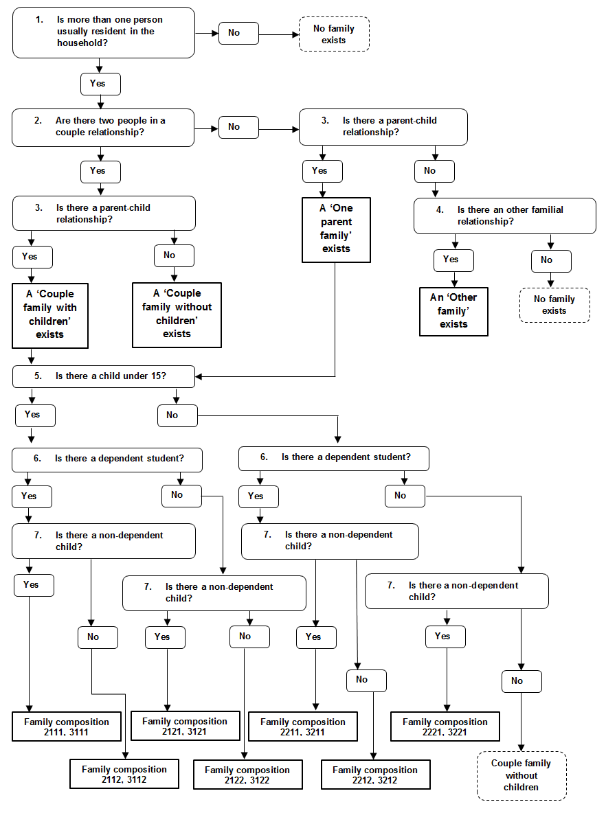
Families are coded to the 'Family composition' classification by applying a simple series of consecutive criteria, which are, in order of precedence:
- Presence of couple relationship.
- Presence of children under 15.
- Presence of dependent students.
- Presence of non-dependent children.
The presence or absence of each of these criteria leads to the allocation of the appropriate 'Family composition' code. The decision-making process is represented in the following flowchart:

Collection methods
Standard question module
The data used to derive the 'Family Composition' classification are those collected for the 'Relationship in household' standard. The recommended methodology and questionnaire modules are detailed in the 'Relationship in household' standard.
Standard input categories
The standard input categories for 'Family composition' replicate those at the four digit level of the 'Family composition' code structure (see the Classification and Coding page). For operational purposes, supplementary codes can be included. Where the people present cannot be deemed a family, for example when all of the individuals present are under 15 years old, the code '0002 Not classifiable' is used. In the Census, non-family/non-classifiable households are coded as Not Applicable '@@@@'.
Output
Standard output categories
The standard output categories for data on 'Family composition' replicate those of the 'Family composition' code structure (see the Classification and Coding page). The hierarchical structure of the classification allows the statistics to be output at the level of the classification best suited to their purpose. For example, output categories can be at the one, two, three or four digit level. Standard labels should be used to ensure comparability of published results and the following footnotes should be provided as applicable:
Output at level 1, i.e. 'Couple family with no children', 'Couple family with children', 'One parent family' or 'Other family', requires a footnote stating: The categories 'Couple family with children' and 'One parent family' may include children under 15, dependent students and non-dependent children.
Output at level 2, e.g. 'Couple family with no children under 15', requires a footnote stating: The categories 'Couple family with children under 15', 'Couple family with no children under 15', 'One parent family with children under 15' and 'One parent family with no children under 15' may include dependent students and non-dependent children.
Output at level 3, e.g. 'Couple family with no children under 15 and with dependent students', requires a footnote stating: The categories 'Couple family with children under 15 and dependent students', 'Couple family with children under 15 and no dependent students', 'Couple family with no children under 15 and with dependent students', 'One parent family with children under 15 and dependent students', 'One parent family with children under 15 and no dependent students' and 'One parent family with no children under 15 and with dependent students' may include non-dependent children.
Output at level 4, e.g. 'Couple family with no children under 15, and with dependent students and non-dependent children', is the most detailed level and requires only the mandatory footnotes listed below.
Mandatory footnotes and other output information
Although all output stated above is standard, there are additional mandatory requirements for footnotes and glossary entries:
- There must be glossary definitions for every standard output label used.
- The categories 'With children under 15', 'With no children under 15 and with dependent students' and 'With non-dependent children only' are mutually exclusive; the category 'With children under 15' may or may not include the presence of dependent students and non-dependent children; similarly the category 'With no children under 15 and with dependent students' may or may not include non-dependent children. This must be stated in a footnote.
- Within all levels of the broad categories 'Couple family with no children', 'Couple family with children', and 'One parent family', other related individuals may be present in the family. This must be stated in a footnote.
Output categories and code structure for same-sex couples
Where information is required on the type of couple in a family, a code number called the 'type of couple identifier' can be applied as follows:
5 Opposite-sex couple
7 Same-sex male couple
8 Same-sex female couple
The type of couple identifier (whether a same-sex or opposite-sex couple) should be used only in conjunction with the level 1 categories (see below ). However, if data quality permits, it may be applied at any level of the classification. The dissemination of data about opposite-sex and same-sex couples at more detailed levels will depend on the data quality and sample size of the collection.
The numbers 5, 7, and 8 can be added to the first, second, third or fourth digits of the 'Family composition' code to produce aggregate outputs which distinguish between same-sex and opposite-sex couples at the required level of the classification. For example, aggregate data making this distinction at the broadest level can be produced using the following codes:
| 1 | Couple family with no children | |
|---|---|---|
| 15 | Opposite-sex couple with no children | |
| 17 | Same-sex male couple with no children | |
| 18 | Same-sex female couple with no children | |
| 2 | Couple family with children | |
| 25 | Opposite-sex couple with children | |
| 27 | Same-sex male couple with children | |
| 28 | Same-sex female couple with children | |
| 3 | One parent family | |
| 9 | Other family | |
The following statement is a mandatory footnote for the same-sex couple output classification:
Within all levels of the broad categories 'Couple family with no children', 'Couple family with children', and 'One parent family', other related individuals may be present in the family.
Cross-classified output structure: family composition of household
Many users are interested in an output structure that focuses on particular aspects of the data collected. In such cases, combining the output of the 'Family composition' variable with that of the 'Household composition' variable will be most useful. For example, they may be interested in the presence of absence of dependent children within the family (from 'Family composition') and whether people other than just these parents and their dependent children are also present in the household (from 'Household composition'). Such other people are non-dependent children, other related individuals in the family, or non-family members in the household.
Published output uses either detailed or short output structures and both should be labelled 'Family composition of household'. The same title is applied to both structures because the short structure is an aggregation of some categories of the detailed structure and is thus fully compatible.
For details of the cross-classified output structure 'Family composition of household' refer to the 'Household composition' variable.
Supporting variables
'Family composition' requires the supporting variables 'Relationship in household' and 'Age'.
Measurement issues
Be careful when drawing conclusions about what is included in the various output categories. The 'Family composition' classification is relatively small and attempts to categorise a wide range of families into single categories. For example, the level 1 group can be misleading in relation to the category of one-parent families. This category includes the traditional notion of a lone parent with young children as well as a mature person living with an aged parent.
Related classifications
The 'Family composition' classification is closely connected with several other classifications. These include:
- 'Relationship in household'.
- 'Household composition'.
- 'Registered marital status'.
- 'Social marital status'.
- 'Income unit composition'.
Appendix A - Correspondence tables between the family type classification and the family composition classification
The 'Family composition' standard replaced the 'Family type' standard in 2005 and the categories are fully compatible. The following tables show correspondences between the two.
Note that there is no correspondence listed between 'Family composition' and the four-digit level of 'Family type'. This is because 'Family composition' does not differentiate families according to the criteria for the four-digit level of 'Family type', which is the presence or absence of 'other related individuals'.
| Family type code | Family composition code |
|---|---|
| 1 | 2 |
| 11 | 212 |
| 111 | 2121 |
| 112 | 2122 |
| 12 | 221 |
| 121 | 2211 |
| 122 | 2212 |
| 13 | 211 |
| 131 | 2111 |
| 132 | 2112 |
| 14 | 222, 2221 |
| 141 | 222, 2221 |
| 2 | 1, 12, 122, 1222 |
| 24 | 1, 12, 122, 1222 |
| 242 | 1, 12, 122, 1222 |
| 3 | 3 |
| 31 | 312 |
| 311 | 3121 |
| 312 | 3122 |
| 32 | 321 |
| 321 | 3211 |
| 322 | 3212 |
| 33 | 311 |
| 331 | 3111 |
| 332 | 3112 |
| 34 | 3221 |
| 341 | 3221 |
| 9 | 9, 92, 922, 9222 |
| 94 | 9, 92, 922, 9222 |
| 942 | 9, 92, 922, 9222 |
Note 1: in cases where multiple codes are listed under 'Family composition', it is not necessary to specify at which level of the classification the correspondence is made, as all levels of those listed categories are identical in content.
| Family composition code | Family type code |
|---|---|
| 1 | 2, 24, 242 |
| 12 | 2, 24, 242 |
| 122 | 2, 24, 242 |
| 1222 | 2, 24, 242 |
| 2 | 1 |
| 21 | 11, 13* |
| 211 | 13 |
| 2111 | 131 |
| 2112 | 132 |
| 212 | 11 |
| 2121 | 111 |
| 2122 | 112 |
| 22 | 12, 14* |
| 221 | 12 |
| 2211 | 121 |
| 2212 | 122 |
| 222 | 14, 141 |
| 2221 | 14, 141 |
| 3 | 3 |
| 31 | 31, 33* |
| 311 | 33 |
| 3111 | 331 |
| 3112 | 332 |
| 312 | 312 |
| 3121 | 311 |
| 3122 | 312 |
| 32 | 32, 34* |
| 321 | 32 |
| 3211 | 321 |
| 3212 | 322 |
| 322 | 34, 341 |
| 3221 | 34, 341 |
| 9 | 9 ,94, 942 |
| 92 | 9, 94, 942 |
| 922 | 9, 94, 942 |
| 9222 | 9, 94, 942 |
Note 1: in cases marked with an asterisk, it is possible to code data categorised to the 'Family composition' classification to either of the listed 'Family type' categories as the information is insufficient to select between the 'Family type' categories.
Note 2: in other cases where multiple codes are listed under 'Family type' it is not necessary to specify at which level of the classification the correspondence is made, as all levels of those listed categories are identical in content.