1301.0 - Year Book Australia, 1997  
ARCHIVED ISSUE Released at 11:30 AM (CANBERRA TIME) 11/03/1997   
   Page tools: Print Print Page

GOVERNMENT REDISTRIBUTION OF INCOME IN AUSTRALIA


INTRODUCTION

Results from the study The Effects of Government Benefits and Taxes on Household Income (6537.0) show the impact on different households of a range of government indirect and direct benefits and taxes. These include cash pensions and allowances, government provided health and education services, personal income taxes and indirect taxes paid on goods and services purchased.


MAIN FINDINGS

The estimated values for government benefits and taxes vary according to household characteristics such as the number of household members, their ages and incomes.


In 1993-94:

  • households which received the highest amounts of government direct benefits were those made up of people over 65 years living in a couple or alone, and single parents with dependent children;
  • households with dependent children received the highest levels of indirect benefits, mainly as education benefits. People over 65 years also received high levels of indirect benefits, mainly from health services;
  • households such as couples with non-dependants or dependants, and couples under 65, had high levels of income and paid the most direct and indirect taxes;
  • overall, government benefits and taxes made household incomes more equal. Cash pensions and allowances had the greatest effect in decreasing income inequality while indirect taxes increased inequality.

Between 1984 and 1993-94:
  • the distribution of household income from private sources became more unequal. This was in part compensated by an increase in the effects of government benefits and taxes.

This article discusses the effects of selected government benefits and taxes on different households classified by household types and by income quintile groups. It then explores the extent of income inequality before and after government benefits and taxes, and how this has changed since 1984.

Redistribution between income types, 1993-94

This section discusses the effects of selected government benefits and taxes on seven broad household types in 1993-94. It should be noted that household size and composition strongly affected the level of household income from employment and from other sources, including government direct and indirect benefits.

The discussion begins with a description of income prior to government intervention, which is followed by a discussion of the government benefits and taxes incident on the different household types. Finally it describes the overall effect of government benefits and taxes on the distribution of income between the seven household types.

Private income

Private income includes income from employment, self-employment, investments, superannuation, child support and other regular income excluding government cash pensions and allowances.

In 1993-94, private income was predominantly income from employment and self-employment, and there was a close relationship between the number of household members who were employed and the level of household private income.

People aged 65 years and over living in a couple or living on their own were rarely employed and, as shown in graph S1.1, had the lowest private incomes ($186 and $65 respectively) of all the seven household types. Persons aged under 65 living alone and one parent households, which typically had only one or no person employed, had relatively lower weekly private incomes ($392 and $216 respectively) than the next three groups. Couples with dependants and couples under 65 years living on their own were more likely to have one or both partners employed and had weekly private incomes of $807 and $780 respectively. Couples living with non-dependants, which usually included two or three employed persons, had the highest weekly private incomes ($1,089) of the seven household types.


Direct benefits

Direct benefits are government cash benefits and allowances such as the age pension, sole parent pension and unemployment allowances. Gross income is the sum of private income and direct benefits.

As shown in graph S1.2, couples over 65 years received the highest amounts of weekly direct benefits ($204), the major components of which were age pension and Veterans' Affairs pensions. People over 65 who were living on their own received similar direct benefits but at slightly lower levels because they were eligible for single rather than married pensions.

One parent households with dependants received the next highest amounts of weekly direct benefits ($190); these benefits consisted mostly of sole parent pension and family payment.

Couples under 65 received the lowest amounts of weekly direct benefits ($41).



Direct taxes

Direct taxes refer to personal income taxes and the Medicare levy.

As shown in graph S1.3, couples with non-dependants, couples with dependants and couples under 65 years paid the highest amounts of weekly direct tax ($230, $185 and $170 respectively). This reflects the higher levels of gross income received by these households. Couples with non-dependants paid 20% of their gross income in taxes, while couples with dependants and couples under 65 paid 21%.

People aged 65 years and over, living on their own or as a couple, paid the lowest weekly direct taxes ($14 and $31 respectively), reflecting their low levels of gross income and their eligibility for pensioner rebates. This represented 6% and 8% of their gross income.


Indirect benefits

Indirect benefits are non cash benefits received by households from health, education, housing and other social security and welfare services such as child care assistance.

Figure S1.4 shows that households with children received the highest levels of indirect benefits. One parent households received slightly higher weekly indirect benefits ($221) than couples with dependent children ($207). For both household types, the main benefits were education benefits (most of which were school benefits). Although one parent households usually contained fewer children than couple households with dependants, the children were more likely to attend public schools than private schools, so that the overall indirect benefits they received were slightly higher.

Indirect benefits were also high for people over 65 living as a couple or on their own. Couples received $171 per week and lone persons received $107 per week. Most of these benefits were in the form of health services (mainly hospital benefits).

People under 65 living alone or as couples were less likely to use educational or health services and received the least in indirect benefits ($42 and $64 respectively).



Indirect taxes

Indirect taxes are taxes paid on goods and services purchased by households.

On average, households with higher incomes spent more and hence paid more indirect taxes. Figure S1.5 shows that couples with non-dependants had the highest gross weekly incomes ($1,178) and paid the highest weekly indirect taxes ($96). People over 65 living alone had the lowest gross incomes ($213) and paid the least indirect tax ($15).



Final income

Final income is private income adjusted for the taxes and benefits covered by the study.


As shown in figure S1.6, the distribution of final incomes was more equal than of private incomes (see figure S1.1). Households with high private incomes, such as couples with non-dependants and couples with dependants, had final incomes of about the same level. The highest average final weekly income of the seven household types was $1,009 for couples living with non-dependants, which was lower than their average weekly private income of $1,089. The lowest average weekly final income was $290 for people over 65 living alone, which was higher than their average weekly private income of $65. Other households with low private incomes, such as one parent households and people over 65 living as couples, also had final incomes considerably higher than their private incomes.

As in the distribution of private income, couples with non-dependants had the highest final incomes, followed by couples with dependants and couples under 65. However, persons under 65 living on their own, who had private incomes higher than one parent households and households containing couples over 65, had lower weekly final incomes than these household types. People over 65 living on their own had the lowest private incomes and also the lowest final incomes.

Redistribution between income groups

Government generally provided greater benefits to low income households and imposed greater taxes on high income households in 1993-94. This can be seen more clearly in the analysis of quintile groups. Quintile groups are formed by ranking all households in terms of gross income (defined as direct benefits plus private income) and then dividing the households into five groups each containing 20% of all households. The lowest quintile contains the 20% of households with the lowest incomes, the second lowest contains the 20% of households with the next lowest incomes and so on.

The net effect of benefits and taxes, as shown in table S1.7, was to increase the average value of income of households in the lower quintiles and decrease the average income of households in the higher quintiles. In the lowest quintile, average private income was $13 per week and average final income was $233 per week. In the highest quintile, private income was $1,586 per week and final income was the lesser amount of $1,231 per week.

Direct benefits increased with household size and decreased as levels of household income rose. Average weekly direct benefits increased from $138 for the first quintile to $186 in the second quintile and then decreased in the higher quintiles. The initial increase in direct benefits was due to increasing household size. Households in the first quintile had an average size of 1.6 persons and were likely to be receiving single pensions. In the second quintile, average household size was 2.4 persons and these households were more likely to receive pensions for two people. Higher quintiles had larger average household sizes but their higher incomes made them less eligible for direct benefits.

S1.7 AVERAGE WEEKLY INCOME, BENEFITS AND TAXES, By Quintile Gross Income(a) - 1993-94

Benefits
Taxes


Private income
Direct
Indirect
Direct
Indirect
Final income
    Gross income quintile
$
$
$
$
$
$

    Lowest
13.5
138.2
112.5
2.1
28.9
233.2
    Second
168.0
185.9
156.8
18.0
43.2
449.5
    Third
503.5
88.8
140.6
80.3
59.0
593.6
    Fourth
860.0
49.1
133.7
171.2
73.8
797.8
    Highest
1,586.2
22.6
131.5
412.9
96.6
1,230.8
    All households
626.4
96.8
135.0
137.0
60.3
660.9

            (a) The quintiles used in the tables are formed by ranking all households according to the level of their gross income and then dividing the total distribution into five equal sized groups (or quintiles) each of which contains exactly one-fifth of all households.
            Source: The Effects of Government Benefits and Taxes on Household Income (6357.0).


Indirect benefits were spread more evenly across income quintile groups, with households in the first quintile receiving the lowest ($113 per week) and those in the second quintile receiving the highest ($157 per week). The receipt of indirect benefits tended to vary in relation to other household characteristics such as the number and ages of household members.

Direct taxes increased with income, with the lowest quintile paying an average of $2 per week and the highest quintile $413 per week. Indirect taxes also increased with income, as high income households spend more on goods and services. Households in the lowest quintile paid an average of $29 per week and those in the highest quintile $97 per week.

Income inequality in 1993-94

The degree of income inequality and the effectiveness of government fiscal measures in reducing inequalities can be examined using a summary statistic such as the Gini coefficient, which ranges between a value of one when one household receives all income and a value of zero when income is shared equally among all households.

In 1993-94, the Gini coefficient was 0.52 for private income, denoting a distribution roughly mid-way between complete income equality and the opposite extreme. The Gini coefficient for gross income was 0.40. Disposable income, defined as gross income less direct taxes, had a Gini coefficient of 0.36, and final income, which is disposable income plus indirect benefits minus indirect taxes, had a Gini coefficient 0.32. Overall, the effect of government benefits and taxes was to reduce the inequality in the distribution of income.

Relative effectiveness of fiscal measures

The study provides an assessment of the relative effects of government taxing and spending in reducing income inequality. In undertaking this assessment, Gini coefficients were calculated for private income and then for private income adjusted for each of direct benefits, indirect benefits, direct taxes and indirect taxes, as shown in table S1.8. The percentage difference between the Gini coefficient for private income and the subsequent income measures provides an indication of the relative effectiveness of each broad benefit and tax type.

The changes in the Gini coefficients indicate that direct benefits made the greatest contribution to increasing equality in 1993-94. Indirect benefits also made a relatively large contribution to increasing equality. Direct taxes made only a marginal contribution to increasing equality while indirect taxes decreased income equality. Direct taxes, which are paid at a higher rate by high income households, increased income equality marginally. Indirect taxes, which are levied on goods and services purchased by households, represent a higher proportion of incomes of low income households than high income households, and these decreased income equality marginally.


S1.8 RELATIVE CONTRIBUTION OF BENEFITS AND
TAXES TO INCOME REDISTRIBUTION - 1993-94

      Gross income quintile
Gini coefficient
Relative contribution(a)
%

      Private income
0.524
-
      plus direct benefits
0.391
-25.4
      plus indirect benefits
0.422
-19.5
      minus direct taxes
0.501
-4.4
      minus indirect taxes
0.555
5.5

            (a) Percentage change in the coefficient from Gini coefficient for private income.
            Source: The Effects of Government Benefits and Taxes on Household Income (6357.0).


Income redistribution in 1984, 1988-89 and 1993-94

Table S1.9 shows the Gini coefficients for each income concept in 1984, 1988-89 and 1993-94. The 1993-94 figures differ slightly from those given previously in this article as they have been modified to reflect more closely the methods used to produce the 1984 income estimates. See the appendix for details.

Between 1984 and 1993-94, the Gini coefficient for private income has increased by 9%, indicating greater inequality of income before taking into account government taxing and spending. After direct benefits are added to private income to produce gross income, the percentage change in the Gini coefficient over time becomes smaller and equal to 6%. This indicates that direct benefits have had a greater redistributive effect in 1993-94 than a decade earlier.

The percentage change in the Gini coefficient over time is unchanged when direct taxes are deducted as in disposable income. In other words, direct taxes appear to have had a similar redistributive effect in 1984 and 1993-94.
S1.9 INCOME DISTRIBUTION BY INCOME CONCEPT - 1984, 1988-89 and 1993-94(a

Gini coefficients




Change in Gini from
1984
1899
1899
1984 to 1993-94 (%)

    Private income
0.470
0.472
0.511
9
    Gross income
0.370
0.381
0.393
6
    Disposable income
0.326
0.341
0.347
6
    Final income
0.298
0.300
0.307
3

            (a) Gini coefficients for 1993-94 are based on a methodology more consistent with the 1984 estimate and different from those in table S1.8. See Appendix.
            Source: The Effects of Government Benefits and Taxes on Household Income (6357.0).


When indirect benefits and taxes are taken into account (final income), the percentage change in the Gini coefficient over the decade is equal to 3%. This indicates that government indirect benefits and indirect taxes decreased income inequality and had a greater redistributive effect in 1993-94 than in 1984. More detailed estimates indicate that indirect benefits are responsible for the further increase in equality.

Overall, these results provide a broad indication of changes in income distribution. They indicate that government benefits are having a greater redistributive effect than in previous years but that this has not completely compensated for the increasing inequality of private incomes.

However, the results of this study should be treated with caution. The study does not take into account many of the changes occurring over the decade, such as the decrease in average household size, the increase in the number of two income families and changes in other household characteristics. Additionally, the estimated values for the indirect benefits and taxes reflect the study methodology. Although the methodology is similar to those used in other studies in Australia and overseas, there are other approaches which could have been taken and might have produced different results.

Appendix - Income concepts and definitions

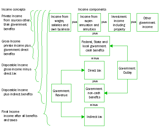
The starting point of the study was the adjustment of private income. Private income is the total current weekly income of all members of the household including income from employment, self-employment, superannuation, investments and other non-government sources before the deduction of taxes and excluding any government benefits. Government direct benefits to persons, such as pensions and unemployment benefits, were added to private income to obtain gross income. Direct taxes were deducted from gross income to obtain disposable income. Government indirect benefits for housing, education, health and social security and welfare were added to give disposable income plus indirect benefits. Finally, indirect taxes were deducted from disposable income plus indirect benefits to produce final income. The derivations for the successive income concepts are illustrated in figure S1.10.

The taxes and benefits used in the adjustment of income were as follows:
  • direct benefits in the form of government cash pensions and benefits, such as age and sole parent pension, New Start or Job Search allowance and sickness benefits and family payments;
  • indirect benefits received from government outlays on health, education, housing, and social security and welfare programs. Indirect benefits were allocated on the basis of household utilisation of the respective services;
  • direct taxes such as imputed income tax and Medicare liabilities; and
  • indirect taxes such as sales and payroll taxes which were imputed from household expenditures on goods and services.

Income of each member of the 1993-94 Household Expenditure Survey (HES) population was adjusted to calculate the income measures shown in figure S1.10. Comparisons of household private income with successive income concepts enabled changes in household income due to government benefits and taxes to be observed. Because adjustments were made to the individual household records, comparisons were made possible for the household population as a whole and for selected sub-groups.

S1.10 INCOME CONCEPTS AND COMPONENTS


Appendix - Allocated and actual outlays

The aim of the study has been to allocate only those benefits and taxes relevant to households, and no attempt has been made to allocate the whole of government revenue and expenditure. Of the total Commonwealth, State and local government taxation revenue in 1993-94, the study allocates $68,058m out of $125,115m or 54% of total government revenue. Of total government spending of $165,354m, the study allocates $79,953m or 48% of total government expenditure. In comparison, the 1988-89 study allocated 52% of government revenue and 40% of government expenditure.

In many cases, the decision to allocate or not to allocate government spending or revenue was guided by the availability of data.
  • Direct benefits were restricted to payments recorded by participants in the 1993-94 HES.
  • Direct taxes not allocated included taxes not directly relevant to the household sector such as corporate taxes and those for which income information was unavailable from the 1993-94 HES such as capital gains tax.
  • Many indirect benefits such as benefits from police services or public libraries were not allocated because there was no clear conceptual basis for allocation, target groups could not be identified or expenditure on target groups could not be isolated.
  • Indirect taxes were calculated by applying intermediate and final tax rates derived from 1989-90 ABS Input-Output tables to household expenditure. Household expenditure does not account for the full amount of production and consumption recorded in the Input-Output tables, so only a proportion of indirect taxes was allocated to households.

Appendix - More detailed definitions of the 7 broad household types

Couples with non-dependants (about 10% of households)
Includes households containing couples living with non-dependants. Non-dependants are all persons aged 15 years and over who do not have a spouse or offspring of their own in the household, have a parent in the household and are not full-time students aged 15 to 20 years.


Couples with dependants (about 24% of households)
Include households containing a couple and dependent children only. Households containing dependent and non-dependent children are classified as couples with non-dependants.


Couples under 65 (about 18% of households)
Couples living on their own in which the reference person is under 65 years.

Persons under 65 (about 13% of households)
People under 65 years living alone.


One parent households (about 5% of households)
One parent households contain one parent and dependent children only. If other adults or non-dependent children are present then these households are classified as mixed households.


Couples 65 and over (about 5% of households)
Couple living on their own in which the reference person is 65 or over.

Persons 65 and over (about 9% of households)
People aged 65 years and over living on their own.

Appendix - Two versions of the 1993-94 study

One version of the 1993-94 study replicated the 1988-89 study as much as possible, but was updated according to changes in government policy (such as personal tax marginal rates and eligibility criteria for benefits). Results from this version were produced specifically to facilitate comparisons between the 1984, 1988-89 and 1993-94 studies. Such comparisons should nevertheless be treated with caution as some changes in study methods were inevitable. Table S1.9 of the paper is based on this version of the study.

The other version included various enhancements to methods and assumptions in allocating taxes and benefits, and data from this version were used for most of the analysis in this article.

Source: Year Book Australia, 1997 (ABS Catalogue No. 1301.0)