4240.0.55.001 - National Early Childhood Education and Care Collection: Concepts, Sources and Methods, 2012  
ARCHIVED ISSUE Released at 11:30 AM (CANBERRA TIME) 13/03/2013   
   Page tools: Print Print Page Print all pages in this productPrint All  
Contents >> Concepts and Definitions >> Data Processing and Reporting Concepts >> Identification of Unique Child Records in the Year Before Full-time Schooling

IDENTIFICATION OF UNIQUE CHILD RECORDS IN THE YEAR BEFORE FILL-TIME SCHOOLING

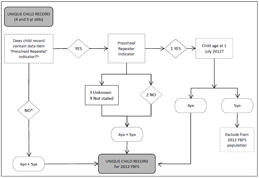
The final stage of the linking methodology was to identify children in the YBFS.

For the 2012 National ECEC Collection, children who were enrolled for more than one year of a preschool program were identified and if these children were aged 5 or 6 years old, their records were excluded from the YBFS population. Those 4year old children who were previously enrolled in a preschool program were not excluded, because they would not have been attending a program intended for children in the YBFS in the previous year (i.e. they would have been attending preschool as a 3year old child in 2011, but were out of scope to be included in the count of children enrolled in, and attending in the YBFS population).

Operationally, for the 2012 National ECEC Collection, the identification of unique child records in the YBFS could only be achieved when 2 years of data had been collected using a URL data collection methodology and, a preschool repeater indicator applied through a jurisdictional child/client database.

The following discussion outlines the identification of a YBFS child through the application of a preschool repeater indicator and without a preschool repeater indicator.

For a YBFS child record with a ‘Preschool Program Repeater Indicator’
If the preschool repeater flag had been supplied by data providers (indicating that the child is a repeater on either the jurisdictional or CCMS files), and the child was 5 years old as at the 1 July age reference date, the child was not included in the tables presenting the ‘Children in the Year Before Full-time Schooling’.

This process ensures that each child is only counted once for the total number of children enrolled in and attending a preschool program in the YBFS population. The process to create a unique child record for the YBFS population is outlined in Figure 3.12 below.

Figure 3.12: Creating a Unique Child Record for the YBFS Concept

^A valid Preschool repeater indicator includes where there was a valid response as per the ECEC NMDS.
*Represents blank value.


Please see Chapter 6: Jurisdictional Data Quality Statements for each jurisdiction for more information on the capacity of data providers to supply the preschool repeater indicator.




Previous PageNext Page