1001.0 - Australian Bureau of Statistics -- Annual Report, 2006-07  
ARCHIVED ISSUE Released at 11:30 AM (CANBERRA TIME) 12/10/2007   
   Page tools: Print Print Page  
Contents >> Section IV - Special Articles >> Chapter 8 - Australian and New Zealand Standard Classification of Occupations

Section IV - Special Articles

Chapter 8 - Australian and New Zealand Standard Classification of Occupations

OVERVIEW

The Australian and New Zealand Standard Classification of Occupations (ANZSCO) was released in September 2006. ANZSCO is intended to provide an integrated framework for storing, organising and reporting occupation-related information in both statistical and client-oriented applications, such as matching job seekers to job vacancies and providing career information. It was implemented in the 2006 Census of Population and Housing as well as other ABS collections.

Development of ANZSCO commenced in 2002 and was undertaken jointly by a project team from the Australian Bureau of Statistics (ABS), Statistics New Zealand and the Australian Government Department of Employment and Workplace Relations. ANZSCO replaces the Australian Standard Classification of Occupations (ASCO) Second Edition and the New Zealand Standard Classification of Occupations 1999, used in Australia and New Zealand, respectively. Its use will result in improved comparability of occupation statistics produced by the two countries.

Reference groups were established in Australia and New Zealand to provide guidance on the structure and content of the classification. Formal consultation was undertaken in both countries between 2002 and 2004. The purpose of the consultations was to inform stakeholders of progress and to seek their views on a number of key issues affecting the overall design and structure of ANZSCO, such as the appropriateness of the criteria used to organise occupations into groups.


CONCEPTUAL MODEL

ANZSCO identifies a set of occupations covering all jobs in the Australian and New Zealand labour markets, defines these occupations according to their attributes, and groups them on the basis of their similarity into successively broader categories for statistical and other types of analysis.

For the purposes of ANZSCO, jobs are the individual objects being classified, and are defined as a set of tasks designed to be performed by one person for an employer (including self-employment), in return for payment of profit.

The scope of ANZSCO is all occupations and jobs in the Australian and New Zealand labour markets undertaken for pay or profit, including jobs occupied by self-employed persons. Occupations that are wholly illegal in New Zealand and all states and territories of Australia are excluded from ANZSCO.

The concept of occupation is based on the concepts of ‘skill level’ and ‘skill specialisation’. A combination of skill level and skill specialisation are used as criteria to design groups that are meaningful and useful for most purposes.

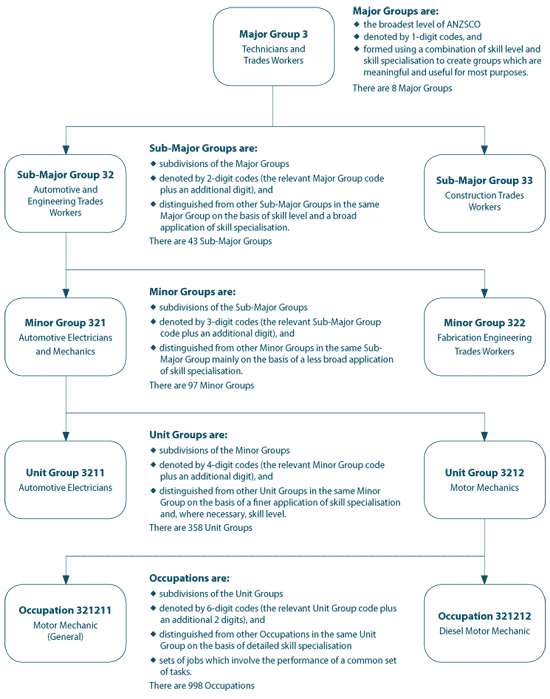
OVERVIEW OF THE ANZSCO STRUCTURE

The structure of ANZSCO has five hierarchical levels. The categories at the most detailed level of the classification are termed ‘Occupations’. These are grouped together to form ‘Unit Groups’, which in turn are grouped into ‘Minor Groups’. Minor Groups are aggregated to form ‘Sub-Major Groups’ which in turn are aggregated at the highest level to form ‘Major Groups’.

The following table illustrates the distribution of these categories between the Major Groups.

Table 8.1: Overview of ANZSCO structure

Major Group
Sub-Major Groups
Minor Groups
Unit Groups
Occupations

1 Managers
4
11
38
95
2 Professionals
7
23
100
310
3 Technicians and Trades Workers
7
21
66
174
4 Community and Personal Services Workers
5
9
36
101
5 Clerical and Administrative Workers
7
12
33
80
6 Sales Workers
3
5
19
37
7 Machinery Operators and Drivers
4
7
22
76
8 Labourers
6
9
44
125

Data classified at the Major Group level will provide only a broad indication of skill level. Data at the Sub-Major Group level will provide a satisfactory indication of skill level for many analytical purposes. Data classified at the Unit Group level will provide an accurate indication of skill level. Unit Groups can, therefore, be aggregated by skill level to provide an indicative measure of Occupations classified by skill level.


The following diagram is a profile of the ANZSCO structure.

Diagram 8.1: ANZSCO structure

ANZSCO Structure



MAIN DIFFERENCES BETWEEN ANZSCO AND ASCO SECOND EDITION

While the classification criteria for ANZSCO are essentially the same as those used for ASCO Second Edition, the application of the skill level criterion has changed. In ASCO Second Edition, the skill level required for entry to an occupation was considered. In ANZSCO, it is the skill level required for competent performance of the set of tasks associated with the occupation, which is used.

The use of both skill level and skill specialisation to define the Major Groups in ANZSCO compared to just skill level in ASCO Second Edition has resulted in Major Groups which are more intuitively appealing and useful than their ASCO Second Edition predecessors. Accordingly, there have been changes to the way some Occupations are classified in ANZSCO.

COMPARISON BETWEEN ANZSCO AND ASCO SECOND EDITION

The following table indicates the number of categories at each level for the respective classifications.


Table 8.2: Comparison between ANZSCO and ASCO Second Edition

Hierarchical level
ANZSCO
ASCO Second Edition

Major Group
8
9
Sub-Major Group
43
35
Minor Group
97
81
Unit Group
358
340
Occupation
998
986


The following table compares the major group titles for ANZSCO and ASCO Second Edition. Note that this table does not provide a correspondence between the two classifications.


Table 8.3: Comparison of Major Group titles between ANZSCO and ASCO Second Edition

ANZSCO ASCO Second Edition

1 Managers 1 Managers and Administrators
2 Professionals 2 Professionals
3 Technicians and Trades Workers 3 Associate Professionals
4 Community and Personal Service Workers 4 Tradespersons and Related Workers
5 Clerical and Administrative Workers 5 Advanced Clerical and Service Workers
6 Sales Workers 6 Intermediate Clerical, Sales and Service Workers
7 Machinery Operators and Drivers 7 Intermediate Production and Transport Workers
8 Labourers 8 Elementary Clerical, Sales and Service Workers
9 Labourers and Related Workers


IMPLEMENTATION IN MAJOR ABS COLLECTIONS

A phased introduction of ANZSCO into ABS collections began in early 2006. ANZSCO was used during 2006 in the Census of Population and Housing, the Labour Force Survey, the Survey of Employee Earnings and Hours, the General Social Survey, the Multi-Purpose Household Survey, the Time Use Survey, and the Adult Literacy and Life Skills Survey.

Careful consideration was given as to how ANZSCO would be introduced into the monthly Labour Force Survey (LFS), which is one of the Main Economic Indicators produced by the ABS. Between August 2006 and November 2008, information supplied by survey respondents on occupation will be dual-coded to ANZSCO and ASCO Second Edition. It is the intention of the ABS to backcast data on an ANZSCO basis for periods prior to August 2006. Details of the backcasting strategy will be determined by the end of 2007, following analysis of dual-coded data from both the LFS and the census.

FURTHER INFORMATION

Information paper: ANZSCO - Australian and New Zealand Standard Classification of Occupations 2005 (cat. no. 1221.0) can be found on this site.

For further information about ANZSCO, contact the ABS National Information and Referral Service on 1300 135 070.



Previous PageNext Page