Page tools:
Print Page
Print All
| |||||||||||||||||||||||||||||
DIABETES BIOMARKERS
Note: people who had been told by a doctor or nurse that they have diabetes, but who were not taking medication for diabetes and did not have a fasting plasma glucose level ≥7.0 mmol/L, were classified as not having diabetes. People with known diabetes were further classified as having Type I, Type II or Type unknown, based on the type of diabetes that a doctor or nurse told them they had. Women with gestational diabetes were excluded.
Total persons with diabetes was defined as the total number of persons with known diabetes and newly diagnosed diabetes.
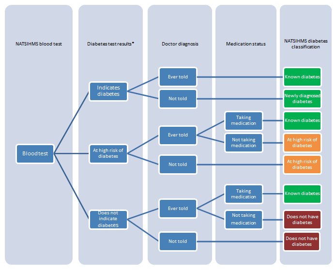
In the NATSIHMS, the following definitions were used for fasting plasma glucose levels and glycated haemogloblin (HbA1c) levels: Cut off points for Diabetes in the NATSIHMS
(b) An HbA1c level of greater than or equal to 6.5% is the WHO recommended cut off point for diabetes.4 The NATSIHMS diabetes classification outlined in Figure 1, illustrates how the combination of self reported diabetes data and diabetes test results has been used to define known diabetes, newly diagnosed diabetes, persons at high risk of having diabetes and persons who do not have diabetes. Figure 1: 2012–13 NATSIHMS diabetes classification * Cut-offs for diabetes test results are detailed in the table above. DIABETES MANAGEMENT In the NATSIHMS, information on diabetes management is presented for those with known diabetes. See Figure 1 above for information on how this population is defined. Goals for optimum diabetes management, as defined by the 2014-15 General Practice Management of Type 2 Diabetes5, are as follows:
* The Guidelines do not specifically prescribe a normal BMI but rather a ‘healthy’ weight loss goal. Normal BMI is used for this data item as the survey only collected body mass at one time point. The previous guidelines (2012-13) also prescribed a normal BMI. **Note information on normal eating habits, immunisation, alcohol and physical activity targets have not been included in this release, as data for these variables are not available for all persons in the NATSIHMS. However, some of this information can be sourced from the National Aboriginal and Torres Strait Islander Health Survey (NATSIHS) component. Comparability with other surveys The NATSIHMS is the first ABS Aboriginal and Torres Strait Islander survey to collect biomedical information. Given it was also the first national level survey (ABS or otherwise) to collect such data for the Aboriginal and Torres Strait Islander population, no comparisons with previous surveys for this population are possible. However, biomedical data was also collected for all Australians in the 2011-12 National Health Measures Survey (NHMS) and information about comparisons between the NHMS results and those of non-ABS surveys is available from the Comparisons with other Australian surveys section of the Biomedical Results for Chronic Diseases, 2011-12 publication. More information regarding the biomedical tests and cut off points can be found in the relevant subsections. ENDNOTES 1 Diabetes Australia 2011, What is Diabetes?, <http://www.diabetesaustralia.com.au/en/Understanding-Diabetes/What-is-Diabetes/>, Last accessed 08/09/2014. 2 Vos T, Barker B, Stanley L, Lopez AD 2007. The Burden of Disease and Injury in Aboriginal and Torres Strait Islander peoples 2003, School of Population Health, The University of Queensland, Brisbane, <http://www.lowitja.org.au/sites/default/files/docs/Indigenous-BoD-Summary-Report_0.pdf>, Last accessed 08/09/2014. 3 World Health Organization 2006, Definition and diagnosis of diabetes mellitus and intermediate hyperglycemia, <http://www.who.int/diabetes/publications/Definition%20and%20diagnosis%20of%20diabetes_new.pdf>, Last accessed 08/09/2014. 4 World Health Organization 2011, Use of Glycated Haemoglobin (HbA1c) in the Diagnosis of Diabetes Mellitus, <http://www.who.int/diabetes/publications/report-hba1c_2011.pdf>, Last accessed 08/09/2014. 5 Diabetes Australia, 2014, General practice management of type 2 diabetes – 2014–15. <http://www.diabetesaustralia.com.au/PageFiles/763/UPdated%20GP%20guidelines.pdf>, Last accessed 08/09/2014.
|
|||||||||||||||||||||||||||||
Print Page
Print All