1360.0 - Measuring Australia's Economy, 2003  
ARCHIVED ISSUE Released at 11:30 AM (CANBERRA TIME) 03/02/2003   
   Page tools: Print Print Page  

Environmental accounts depict physical and/or financial information on natural resources that can then be linked to economic data like Australia's National Accounts. The advantage of environmental accounting is the capacity to link physical and monetary data in a consistent framework. Environmental accounts can be used to measure the impact on the environment of different sectors of the economy, as well as the environment and resource implications of structural changes in the economy. Australia's environmental accounts have been compiled according to the guidelines in the United Nation's System of Integrated Environmental and Economic Accounting, which is a complement to the SNA93.

The core components of a physical environmental account are the stock and flow tables. Ideally a stock table will present estimates of the total stock of a resource available for extraction or harvest. The flow accounts comprise physical input-output tables (or supply and use tables), which show the flow of products in physical terms through the economy. The supply table shows the total amount of product (domestic production plus imports), in quantity terms, available for use by industry or final demand. The use table presents estimates of the distribution of supply across industries, as intermediate consumption or for export and final consumption. Physical input-output tables can be explicitly linked to the monetary input-output tables (see chapter 2.9 for more information on input-output tables).

As part of its environmental accounting program the ABS has produced a number of physical accounts, including energy, greenhouse gases, minerals, fish and water, as well as a series of publications presenting information on financial transactions relating to environmental management - Environment Protection Expenditure, Australia (4603.0). In addition, the National Balance Sheet includes details of four environmental assets, namely: subsoil assets (e.g.minerals, oil, and gas); native standing timber, plantation timber and land. The environmental assets on the National Balance Sheet, Energy and Greenhouse Gas Emission Accounts and the Water Account are looked at in more detail below.

Environmental Assets on the National Balance Sheet

The total value of environmental assets was over one thousand billion dollars at 30 June 2001 (see table below). Around 86% or $908 b was the value of land. It is important to note that the value of these assets is based on calculations that only attempt to estimate the economic value of these assets. No attempt is made to estimate economic value of environmental assets in terms of their aesthetic appeal, heritage or existence values. This is because these values fall outside of the scope of the SNA93 asset boundaries. In addition, there is no agreed standard for estimating these values and the methods that do exist are largely experimental.


AUSTRALIA'S ENVIRONMENTAL ASSETS, Chain volume measures(a) - As at 30 June

1993
1994
1995
1996
1997
1998
1999
2000
2001
$b
$b
$b
$b
$b
$b
$b
$b
$b

Land
781
805
824
805
824
839
860
886
908
Subsoil assets
110
108
129
124
135
139
136
137
143
Native standing timber
3
3
3
3
3
3
2
2
2
Plantation standing timber
6
7
7
7
7
8
8
8
8
Total assets
900
922
963
939
969
988
1,006
1,034
1,061

(a) Reference year for chain volume measures is 1999-2000.
Source: National Income, Expenditure and Product, Australian National Accounts (5206.0), June 2002.


The National Balance Sheet also includes more detail on these environmental assets (see Australian National Accounts, National Balance Sheet 5241.0.40.001). For example, the value of land is presented for each state and territory, with residential, commercial and rural land separately valued. At 30 June 2000, rural land accounted for around 12% of total land values. Detail on the volume and value of subsoil stocks and production is also presented. This enables estimates of resource life to be calculated. That is, given the current stock and annual production of subsoil assets, how long will it be before we run out of particular resources. What is particularly interesting about minerals is that while they are a finite resource, over the past 8 years the amount of minerals found has exceeded the rate at which minerals have been mined. This is seen in the figure below which shows a steadily increasing volume of subsoil assets.



More information can be found in the June 2002 edition of National Income, Expenditure and Production (5206.0) which contained a feature article titled "Accounting for the Environment in the National Accounts".

Energy and Greenhouse Emissions Accounts

Energy is a vital input to all sectors of the economy. Many industries are highly dependent on the supply and use of energy in its various forms to operate effectively. Society, in general, is afforded an increased standard of living with the utilisation of energy resources. Energy production and consumption is also a major source of human-generated greenhouse gases, with fossil fuel production and use responsible for about three-quarters of man-made (that is, anthropogenic) carbon dioxide emissions (the main greenhouse gas). Emissions related to energy use can also contribute to local and regional atmospheric pollution problems.

Australia, as a nation, is highly dependent on energy resources. Australia's energy production and use are a reflection of the abundance of the nation's fossil fuel and mineral energy resources. Measurements of the supply and use of energy in Australia need to account for the processes that convert primary energy sources (eg coal) into secondary energy products (eg electricity), so as to avoid double-counting the amount of converted primary energy. In addition the conversion process themselves result in energy losses. For example, of the 4,824 petajoules (PJ) available for domestic consumption in 1996-97, about 30% (1,442 PJ) of this was lost in the conversion of primary energy products to secondary energy products. The bulk of this loss was due to the generation of electricity from coal.

In 1997-98, Australia's coal, oil, gas and uranium reserves totalled over 2 million PJ, worth around $76 billion. Most of Australia's total energy supply is exported (8,853 PJ or more than 66% in 1997-98), the bulk of which is unrefined materials in the form of coal and uranium concentrates. These make up around 85% of total energy exports, and contributed to over $13b, or around 15%, to total exports in 1997-98.

In 1996-97 total available energy (the amount of energy available after conversion losses and exports) was 3,382 PJ. The manufacturing industry used about 35% or 1,191 PJ of this and direct household consumption was 27% or 918 PJ. For household consumption, automotive petrol and electricity were the major forms of energy used. The transport industry, which excludes road transport activity of households and other industries, used a further 13%, with mining, construction and all other service industries combined consuming the remaining 25%. Overwhelmingly, domestic fuel use is dominated by the fossil fuels coal, oil and gas, and their derivatives. Renewable energy, comprising bagasse (sugar cane trash), firewood, solar energy and hydro-electricity, accounted for about 6% of the domestically available energy.

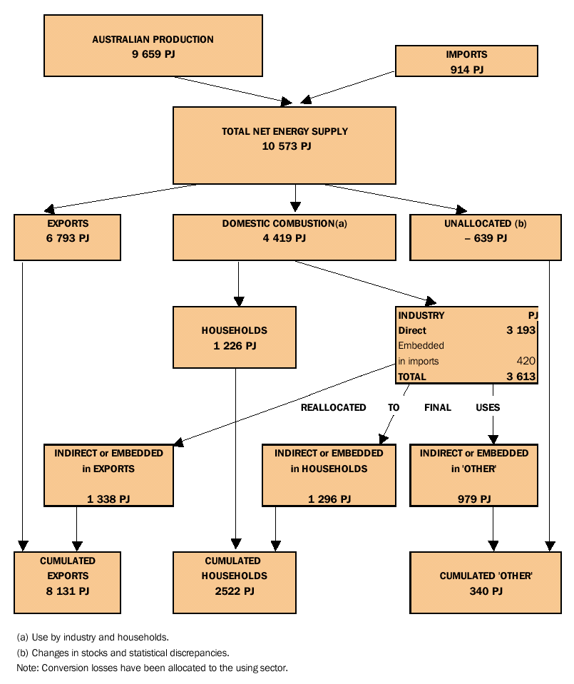
While the manufacturing and other industries directly used a total of 2464 PJ or 72% of total available energy, much of this energy use was induced by household consumption. That is, the goods and services produced by these industries were ultimately used by households. For example, the manufacturing industry uses energy to produces cars, which are purchased by households. Attributing energy use to final users, such as households, rather than direct users of energy is another use of environmental accounts. Modelling by the ABS was used to allocate energy use to final users for the year 1994-95. The diagram below looks at the amount of energy used directly and indirectly by the final users of the goods and services.
TOTAL ENERGY SUPPLY AND USE, Allocated to Final Users - 1994-95



In 1994-95 the domestic combustion of energy (or total available energy) was 4,419 PJ. Households directly used 1,226 PJ of energy but indirectly used 1,296 PJ in the consumption of goods and services. The direct and indirect uses of energy by households together accounted for over half of the total energy used domestically (53%) in 1994-95. Goods and services produced for export made up a further 29%; gross capital formation induced 11% (e.g. energy embodied in buildings, road, rail, pipeline infrastructure etc.); and government final consumption (mainly government administration and the provision of services such as education, health and community services) directly and indirectly used the remaining 7% of domestic energy. These figures include energy lost in the conversion process.


Water Account

The figure below shows the passage of water through the economy. In Australia in 1996-97 an estimated 68,703 gigalitres (GL) of surface and groundwater was extracted from the environment, of which 11,525 GL was distributed via the mains water supply network (including irrigation). The remainder (57,178 GL) was extracted directly from the environment by private diverters/users. Most of this amount was used in-stream - primarily by hydro-electric power stations (46,517 GL). Net water consumption, which is equal to extractions less the instream use of water by hydro-electric power stations, was estimated at 22,186 GL.
WATER SUPPLY AND CONSUMPTION (Gigalitres GL), Australia - 1996–97



Water is consumed by a range of industries and households. Net water consumption for the years 1993-94 and 1996-97 is shown in the figure below. Households consumed the second largest amount of water: 1,829 GL or 8% of water in 1996-97, with little change from 1993-94. The largest consumer of water was the agricultural sector, totalling 15,502 GL and 70% of net water use in Australia in 1996-97. This represented a significant increase of 3,434 GL or 28% from 1993-94. This is partly due to an increase in the area of irrigated land, but it is important to note that variations in weather also plays a large part. Water use by the agriculture sector is influenced by rainfall which varies between years. In general less water is consumed during wetter years. For example, 1993-94 was a wet year with record levels of rainfall in south-east Australia during September and October 1993, while 1996-97 was a drier year (although not a drought year), with a strong El Nino influence from March 1997.
NET WATER CONSUMPTION BY SECTOR, 1993-96 and 1996-97

                        Source: Water Account for Australia (4610.0).



Further Reading

Water Account for Australia (4610.0).
Provides detailed statistics on the volume of surface and ground water assets (stocks), the supply and use of water by various industries and sectors, water re-use and discharge. Monetary data linked to the use of water resources and a compilation of water supply and use sustainability indicators are also provided.

Energy and Greenhouse Gas Accounts, Australia (4604.0)
Provides information on stocks, supply, production and consumption of energy in Australia, as well as associated greenhouse gas emissions. Experimental estimates integrating physical and monetary input-output tables are presented in the most recent edition.

Environment Protection Expenditure, Australia (4603.0)
Presents estimates of expenditure on environment protection by Australian governments, businesses and households.

Australian System of National Accounts (5204.0) and Australian National Accounts, National Balance Sheet (5241.0.40.001)
Provides information on the stocks of economic environmental assets, including land, sub-soil and timber assets.

National Income, Expenditure and Production (5206.0) June 2002 edition
The June 2002 edition of this publication contains a feature article titled Accounting for the Environment in the National Accounts which provides information on the value of land, native standing timber, plantation timber and subsoil assets.



Previous PageNext Page