1001.0 - Australian Bureau of Statistics -- Annual Report, 2007-08  
ARCHIVED ISSUE Released at 11:30 AM (CANBERRA TIME) 05/12/2008   
   Page tools: Print Print Page  
Contents >> Section II - Introduction >> Chapter 2 - Overview of the ABS

INTRODUCTION

The ABS is Australia’s official national statistical agency. It was established as the Commonwealth Bureau of Census and Statistics, following enactment of the Census and Statistics Act 1905. The agency became the ‘Australian Bureau of Statistics’ in 1975 with the passing of the Australian Bureau of Statistics Act 1975. This Act also established the role of the Australian Statistician and defined the functions of the ABS.

THE ROLE OF THE ABS

The ABS provides statistics on a wide range of economic, social and environmental matters, covering government, business and the community. It also has an important coordination function with respect to the statistical activities of other official bodies, both in Australia and overseas.

THE MISSION OF THE ABS

We assist and encourage informed decision making, research and discussion within governments and the community, by leading a high quality, objective and responsive national statistical service.

The ABS Corporate Plan can be found on the ABS website at https://www.abs.gov.au. The plan outlines the strategies the ABS is using to achieve its mission, and sets out the direction for the ABS to meet future challenges.

AUTHORITY AND LEGISLATION

The Census and Statistics Act 1905 provides the Australian Statistician with the authority to conduct statistical collections and, when necessary, to direct a person or an organisation to provide statistical information. The Act imposes obligations on the ABS to publish and disseminate compilations and analyses of statistical information, and to maintain the confidentiality of information collected under the Act.

The Australian Bureau of Statistics Act 1975 sets out the functions and responsibilities of the Statistician and the ABS–

(a) to constitute the central statistical authority for the Australian Government and, by arrangements with the governments of the states, provide statistical services for those governments;

(b) to collect, compile, analyse and disseminate statistics and related information;

(c) to ensure coordination of the operations of official bodies in the collection, compilation and dissemination of statistics and related information, with particular regard to:

      (i) the avoidance of duplication in the collection by official bodies of information for statistical purposes;

      (ii) the attainment of compatibility between, and the integration of, statistics compiled by official bodies; and

      (iii) the maximum possible utilisation, for statistical purposes, of information, and means of collection of information, available to official bodies;

(d) to formulate, and ensure compliance with, standards for the carrying out by official bodies of operations for statistical purposes;

(e) to provide advice and assistance to official bodies in relation to statistics; and

(f) to provide liaison between Australia, on the one hand, and other countries and international organisations, on the other hand, in relation to statistical matters.

Section 6 of the Australian Bureau of Statistics Act 1975

The Australian Bureau of Statistics Act 1975 also established the Australian Statistics Advisory Council (ASAC).

Under the Statistics (Arrangements with States) Act 1956, Australian and state government statistical services have been integrated since 1958 (from 1924 for Tasmania). Although not covered by legislation, similar arrangements apply in both territories.

There were no amendments made to the Census and Statistics Act 1905 or the Australian Bureau of Statistics Act 1975 in 2007–08.

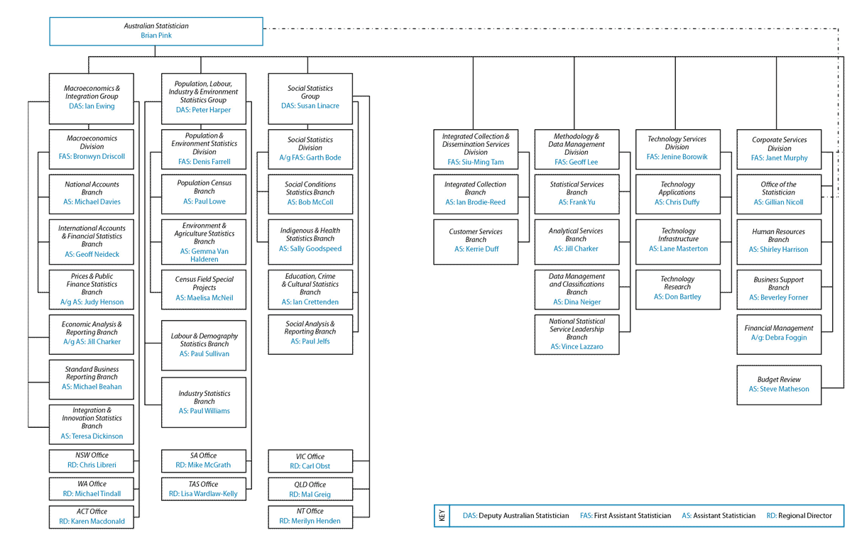
ORGANISATIONAL STRUCTURE

The ABS is led by the Australian Statistician—a statutory office established by the Australian Bureau of Statistics Act 1975.

A new organisational structure was implemented in the ABS from 1 July 2007. The ABS now has three statistical groups, each reporting to a Deputy Australian Statistician. These groups are:

  • Macroeconomics and Integration

  • Population, Labour, Industry and Environment Statistics, and

  • Social Statistics.

    The ABS also has four divisions reporting directly to the Statistician –

  • Integrated Collection and Dissemination Services

  • Methodology and Data Management

  • Technology Services, and

  • Corporate Services.

    Further information about the restructure can be found in Effectiveness of activities (see Chapter 16).

    The ABS has a central office in Canberra and regional offices located in the eight state and territory capitals. All regional offices, apart from the ACT Office, have some responsibilities for national statistical activities.

    Regional offices are also primarily responsible for the delivery of statistical services to their state or territory. These offices have ongoing engagement with state and territory governments on statistical services and priorities, generally through state and territory committees set up for that purpose. In Western Australia and Tasmania, the Regional Director administering the ABS Regional Office is also the State Government Statistician.

    All Regional Directors have a direct reporting line to a Deputy Australian Statistician (see organisational chart in this Chapter).

    AUSTRALIAN STATISTICS ADVISORY COUNCIL

    ASAC was established by the Australian Bureau of Statistics Act 1975 to be the key advisory body to the Minister and the Statistician on statistical services. It provides valuable input to the directions and priorities of the ABS work program and reports annually to Parliament. ASAC meets twice yearly.

    The functions of ASAC, as set out in the Australian Bureau of Statistics Act 1975, are to advise the Minister and the Statistician in relation to:

    (a) the improvement, extension and coordination of statistical services provided for public purposes in Australia;

    (b) annual and longer term priorities and programs of work that should be adopted in relation to major aspects of the provision of those statistical services; and

    (c) any other matters relating generally to those statistical services.

    The Chairperson of ASAC is Geoff Allen, Director, The Allen Consulting Group. ASAC members include nominees from each of the state premiers and the territory chief ministers. The other members are appointed by the Minister responsible for the ABS, and are chosen to represent a broad cross-section of perspectives, including business, government, academic
    and community interests.

    Image of ASAC meeting, in June 2008

    The Australian Statistics Advisory Council meeting in Canberra on 24 June 2008.

    The mission of the Australian Statistics Advisory Council is:

        To ensure that, in keeping with Council’s statutory charter, the advice furnished to the Minister and the Statistician in relation to the collection and dissemination of statistics has due regard to relative priorities, is objective, relevant, timely, constructive and practical, and that it is sensitive to the needs of both suppliers and users of statistical data.
    Further information on ASAC can be found on their website (http://www.asac.gov.au) or by contacting the ASAC Secretariat by mail to: ABS, Locked Bag 10, Belconnen, ACT, 2616 or by phone on (02) 6252 7191. The Council’s annual report can also be found on their website.

    STATE STATISTICAL FORUM

    Every year the ABS hosts a State Statistical Forum (SSF), with the state and territory government members of the Australian Statistics Advisory Council coming together to discuss their statistical priorities.

    In 2007–08, the SSF has focused on improving statistics about Indigenous
    Australians, demography at the local level, and children and youth statistics. Members have also sought improved information on local level economic development, water and housing affordability.

    Image of ABS organisational chart

    RESPONSIBLE MINISTER

    The ABS is an agency under the Treasury portfolio. Since November 2007, the Minister responsible for the Australian Bureau of Statistics has been the Hon Chris Bowen MP, Assistant Treasurer and Minister for Competition Policy and Consumer Affairs.

    Image of the Hon Chris Bowen MP

    The Hon Chris Bowen MP, Assistant Treasurer and Minister for Competition Policy and Consumer Affairs.

    OUTCOME AND OUTPUTS STRUCTURE

    ABS OUTCOMES

    In the Portfolio Budget Statement 2007–08, the ABS has one outcome:

    Informed decision making, research and discussion within governments and the community based on the provision of a high quality, objective and responsive national statistical service.

    ABS OUTPUTS

    Within the context of the Portfolio Budget Statements, Output 1.1 (Australian Bureau of Statistics — national statistical service), the ABS produces and disseminates statistics in two key areas to meet the above outcome, namely:

  • Output 1.1.1 — Economic Statistics

  • Output 1.1.2 — Population and Social Statistics

    Economic statistics are produced predominantly from the ABS business survey program. They include an extensive range of statistical outputs relating to the structure and performance of the Australian economy.

    Population and social statistics are produced mainly out of the ABS household survey program. They include statistical information relating to the Australian population, including census and demographic statistics, as well as information relating to the social and economic wellbeing of the population.

    Both outputs provide an objective source of information that is used by governments and the community to inform their decisions. Both areas of statistics involve extensive data collection through censuses, surveys and from administrative data sources.

    The ABS statistical programs are supported by service areas that deliver assistance and advice on statistical methods, data and metadata management, information technology, client management, dissemination, human resources and other corporate services.

    Image of outcomes and output groups

    FINANCIAL POSITION

    As noted above, the ABS has two outputs; Economic Statistics and Population and Social Statistics. Table 2.1 provides, for 2007–08, a financial summary of ABS outputs and prices of outputs. The full financial statements are provided in Section VII, Financial Statements.

    Table 2.1: Summary of financial resources

    2007–08
    2006–07
    $'000
    $'000
    Price of Departmental Outputs
    Output group 1.1.1—Economic statistics
    174,835
    163,967
    Output group 1.1.2—Population and Social Statistics
    155,184
    273,628
    Total Output/Outcome
    330,019
    437,595
    Revenue from Government appropriations
    302,260
    414,431
    Revenue from other sources
    25,796
    23,501
    Total for Outcome 1
    328,056
    437,932

    The ABS conducts a discretionary grant program, which is a scholarship program in conjunction with four Australian universities. A list of grant recipients can be obtained on request, by contacting the ABS’ Financial Management Section on (02) 6252 6064.

      CORRECTION — The ABS’ Annual Report 2006–07 (page 29) incorrectly stated that ‘the ABS does not administer any discretionary grants’. However, the scholarship program in conjunction with four Australian universities is considered a discretionary grant program for reporting purposes.
    Table 2.2: Summary of financial performance
    2007–08
    2006–07
    Change
    $m
    $m
    $m
    Appropriation revenue
    302.3
    414.4
    (112.1)
    Other revenue
    26.2
    23.8
    2.4
    Total income
    328.5
    438.2
    (109.7)
    Employee expenses
    220.5
    294.7
    (74.2)
    Supplier expenses
    73.1
    107.5
    (34.4)
    Other expenses
    36.4
    35.4
    1.0
    Total expenses
    330.0
    437.6
    (107.6)
    (Deficit)/Surplus
    (1.5)
    0.6
    (2.1)
    In 2007–08, the ABS reported an operating deficit of $1.5m, which was better than the $4.0m deficit projected in the 2008–09 Portfolio Budget Statements.

    The improved result is due to a combination of factors which reduced expenditure by $2.5m, including:

  • delays in the activities associated with the Standard Business Reporting (SBR) program ($1.5m). The delayed expenditure is expected to be incurred over the remainder of the program.

  • a technical accounting adjustment to employee benefits ($0.6m) associated with movements in long-term interest rates.

    Compared to 2006–07, appropriation revenue decreased in 2007–08 due mainly to the reduction in funding for the activities related to the Census of Population and Housing. There was a corresponding decrease in the 2007–08 expenses. Other revenue was higher as a result of an increase in revenue for outposted officers and user funded surveys.

    Employee expenses remained at 67% of total revenue. Within other expenses, there is an impairment/write-off of $5.1m in relation to internally generated software assets.

    The 2007–08 operating result reflects the continuing financial pressures the ABS is facing. By seeking a review of long-term budget funding, the agency is aiming to build a sustainable financial future.

    Table 2.3: Summary of financial position

    2007–08
    2006–07
    Change
    $m
    $m
    $m
    Financial assets (a)
    28.8
    14.9
    13.9
    Non-financial assets (b)
    153.3
    154.5
    (1.2)
    Liabilities (c)
    115.3
    109.5
    5.8
    Net assets (a+b-c)
    66.8
    59.9
    6.9
    The ABS’ net asset position improved by $6.9 m, largely due to an increase in the financial assets (appropriation receivables). Appropriation receivables were higher than normal in 2007–08 as a direct result of the delays in the expenditure in the SBR program and delays in other capital spending.




    Previous PageNext Page