SUMMARY COMMENTARY
PURPOSE OF THE ASGC
The main purpose of the ASGC is for collecting and disseminating geographically classified statistics. These are statistics with a 'where' dimension.
The ASGC provides a common framework of statistical geography and thereby enables the production of statistics which are comparable and can be spatially integrated.
In practice, statistical units such as households and businesses are first classified or assigned to a geographical area in one of the seven ASGC structures. Data collected from these statistical units are then compiled into ASGC defined geographic aggregations which, subject to confidentiality restrictions, are then available for publication.
The purposes of this publication are to outline the ASGC structures, describe the codes and names of geographical areas used and depict the statistical relationship between different types of geography used in the classification.
CLASSIFICATION STRUCTURES
The seven interrelated classification structures of the ASGC are:
- Main Structure
- Local Government Area Structure
- Statistical District Structure
- Statistical Region Structure
- Urban Centre/Locality Structure
- Section of State Structure
- Remoteness Structure.
In Census of Population and Housing years (e.g. 1996, 2001), all structures of the ASGC are defined. In intercensal years, only the first four structures are defined.
The Main Structure, the Statistical Region Structure, the Section of State Structure, and the Remoteness Structure cover the whole of Australia without gaps or overlaps. The other structures cover only part of Australia. The structures are hierarchical, with different structures having different numbers of levels. Each hierarchical level is made up of one type of geographical spatial unit. The spatial units at each higher level are aggregations of the spatial units at the previous lower level.
SPATIAL UNITS
The various geographical areas, or spatial units, which build the different classification structures are as follows:
- Census Collection District (CD)
- Statistical Local Area (SLA)
- Statistical Subdivision (SSD)
- Statistical Division (SD)
- State and Territory (S/T)
- Statistical District (S Dist.)
- Local Government Area (LGA)
- Statistical Region Sector (SRS)
- Statistical Region (SR)
- Major Statistical Region (MSR)
- Urban Centre/Locality (UC/L)
- Section(s) of State (SOS)
- Remoteness Area (RA).
During Population Census years, the smallest spatial unit is the CD. It is the basic building block of the classification structures. Between censuses, the smallest spatial unit is the SLA. Thus for those years when a census is held, all the above spatial units are defined. In intercensal years, all units except CDs, UC/Ls, SOS and RAs are defined.
SUMMARY TABLES
The various ASGC structures and their component spatial units are shown in the following table:
SUMMARY OF ASGC STRUCTURES |
|  |
| ASGC Structure | Hierarchical Levels | Component Spatial Units | Covers whole of Australia? |  |
|  |
| Local Government Area | 4 | CD,SLA,LGA,S/T | No |  |
| Statistical District | 4 | CD,SLA,SSD,S Dist | No |  |
| Main | 5 | CD,SLA,SSD,SD,S/T(a) | Yes |  |
| Statistical Region | 6 | CD,SLA,SRS,SR,MSR,S/T | Yes |  |
| Section of State | 3 | CD,SOS,S/T | Yes |  |
| Remoteness | 3 | CD,RA,S/T | Yes |  |
| Urban Centre/Locality | 2 | CD,UC/L | No |  |
|  |
| (a) Only that part of the S/T which comes under the responsibility of an incorporated Local Government Council. |
The number of spatial units in the various ASGC structures current at 1 July 2004 are shown below:
SUMMARY OF ASGC SPATIAL UNITS AS AT 1 JULY 2004 |
|  |
| Spatial Unit | NSW | Vic. | Qld. | SA | WA | Tas. | NT | ACT | OT | Aust. |  |
|  |
| S/T | 1 | 1 | 1 | 1 | 1 | 1 | 1 | 1 | 1 | 9 |  |
| SD | 13 | 12 | 12 | 8 | 10 | 5 | 3 | 2 | 1 | 66 |  |
| SSD | 50 | 46 | 31 | 21 | 29 | 9 | 12 | 8 | 1 | 207 |  |
| SLA | 198 | 206 | 481 | 125 | 156 | 44 | 93 | 107 | 3 | 1,413 |  |
| LGA | 165 | 79 | 158 | 68 | 142 | 29 | 37 | 0 | 0 | 678 |  |
| S Dist.(a) | 11 | 7 | 10 | 0 | 4 | 2 | 0 | 1 | 0 | 35 |  |
| MSR | 2 | 2 | 2 | 2 | 2 | 1 | 1 | 1 | 1 | 14 |  |
| SR | 22 | 14 | 11 | 6 | 7 | 1 | 1 | 1 | 1 | 64 |  |
| SRS | 25 | 14 | 29 | 6 | 7 | 3 | 2 | 1 | 1 | 88 |  |
|  |
| (a) Counted in predominant state or territory. |
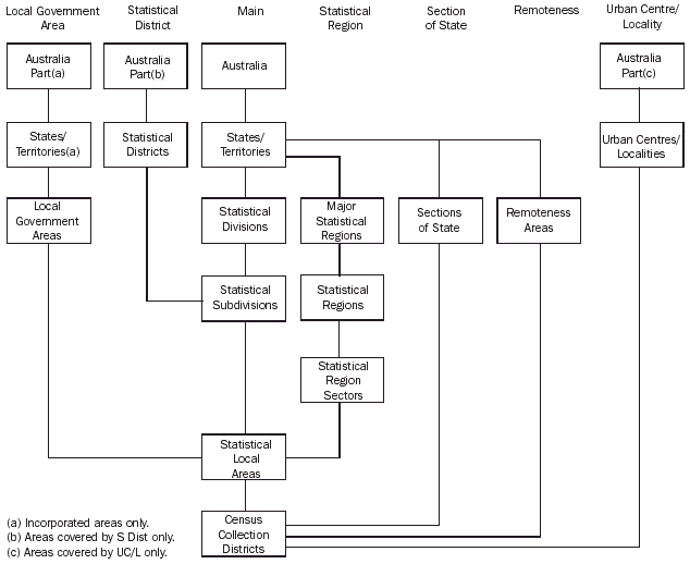
ASGC STRUCTURAL CHART
The diagram below depicts the various ASGC structures and shows how they interrelate.
PRINCIPLES OF THE ASGC
The ASGC is constructed on the principle that it must fulfil user needs for spatial statistics while also conforming to general classification principles.
Classification principles
The ASGC is constructed on the basic classification principles that members within one class are of the same type, classes are uniquely defined so as to be mutually exclusive and, in total, the members in each class cover the entire class.
As a result, the geographical units of each hierarchical level in each classification structure of the ASGC are:
- of the same type, delimited by well-defined criteria
- clearly demarcated by precise boundaries
- uniquely identified by codes and names
- mutually exclusive
- in aggregate cover the whole area to which that hierarchy applies.
User needs
The ASGC is designed to meet user needs for social, demographic and economic statistics. The smallest units of the ASGC i.e. CDs at census times and SLAs at intercensal times, have been designed such that they are:
- convenient and efficient for data collection
- useful and relatable for data dissemination
- flexible for aggregation to larger units
- useful building blocks for user-defined regions.
Thus, CDs are designed for efficient data collection at census times. Each CD covers an area which allows census data to be collected in an efficient and cost effective manner. SLAs are defined on the administrative areas of local governments. Local governments are both a useful source of data and a relatable dissemination unit for users.
CDs aggregate to SLAs which in turn aggregate to other larger areas of the ASGC. Each of these geographical areas serves a specific purpose and meets user needs. Many organisations employ the CDs and the SLAs as the building blocks to construct their own geography for statistical purposes.
DEFINITION OF AUSTRALIA
For ASGC purposes, the ABS uses the definition of Australia as set out in section 17(a) of the Acts Interpretation Act 1901 which currently defines Australia or the Commonwealth as meaning:
‘…the Commonwealth of Australia and, when used in a geographical sense, includes the Territory of Christmas Island and the Territory of Cocos (Keeling) Islands, but does not include any other external Territory.’
Following the incorporation of the Territories of Christmas Island and Cocos (Keeling) Islands into geographic Australia (by the Territories Law Reform Act, No. 104, 1992, which amended the Acts Interpretation Act 1901), these two territories were included in the ASGC from 1 July 1993. Other external territories (such as Norfolk Island) remain excluded. In addition, the treatment of Jervis Bay Territory in the ASGC changed from 1 July 1993.
Jervis Bay Territory was previously included with the Australian Capital Territory for statistical purposes because of its administrative association with the Australian Capital Territory and because its relatively small size prevented it from meeting confidentiality requirements for statistical output. Following the granting of self-government to the Australian Capital Territory in May 1989, the situation was reviewed and from the 1 July 1993 Edition of the ASGC, Jervis Bay Territory, along with the Territory of Christmas Island and the Territory of Cocos (Keeling) Islands, formed part of a new category, Other Territories, at the state/territory level. Although included as part of the ASGC, all three of these territories are currently regarded as out-of-scope for ABS censuses and surveys except for the Census of Population and Housing, population estimates, and Cause of Death.