1386.0 - What's New in Regional Statistics, June 2011  
ARCHIVED ISSUE Released at 11:30 AM (CANBERRA TIME) 20/06/2011   
   Page tools: Print Print Page Print all pages in this productPrint All


THE NEW STATISTICAL GEOGRAPHY - AUSTRALIAN STATISTICAL GEOGRAPHY STANDARD (ASGS)

Why is the ASGS being introduced?
Regions of the ASGS
What impact will the change have on time series?
What will ABS do to support time series?
Release of the ASGS
Further information


From July 2011 the ABS will progressively replace the current Australian Standard Geographical Classification (ASGC) with the new Australian Statistical Geography Standard (ASGS). The ASGS will be used for the 2011 Census of Population and Housing and progressively from 2011 in other series.


WHY IS THE ASGS BEING INTRODUCED?

The ASGS is being introduced as the new statistical geography as it addresses some of the shortcoming of the ASGC in that:
  • it brings all the geographic regions used by the ABS into the one framework
  • it is more stable, the ABS structures will remain stable between Census; unlike the ASGC regions which were reviewed annually
  • the regions at each level of the ASGS ABS structures are more consistent in population size
  • the regions at each level of the ASGS ABS structures are optimised for the statistical data to be released for them
  • the Main Structure Statistical Area (SA) units reflect gazetted localities based on the idea of a functional area, which will result in more meaningful regions
  • it is based on Mesh Blocks and can therefore support more accurate statistics for a range of commonly used administrative regions such as Postcodes and electoral divisions
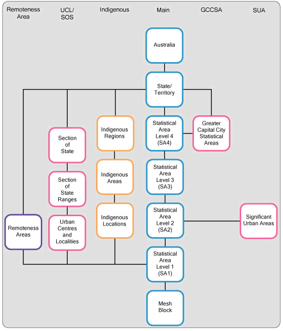
REGIONS OF THE ASGS

The ASGS brings all the regions used by the ABS to output data under the one umbrella. They are divided into two broad categories:
1. ABS structures, those regions which are defined and maintained by the ABS.
2. Non-ABS structures, those regions defined and maintained by other organisations, but for which the ABS releases data.

The ABS structures are a hierarchy of regions specifically developed for the release of particular ABS statistics described below.

ABS Regions

Mesh Blocks are the smallest area geographical region. There are 347,627 covering the whole of Australia. They broadly identify land use such as: residential, commercial, agriculture and parks etc. Residential and agricultural Mesh Blocks usually contain 30 to 60 households. Mesh Blocks are the building block for all the larger regions of the ASGS. Only limited Census data, total population and dwelling counts will be released at the mesh block level.

Statistical Areas Level 1 (SA1s)
will be the smallest region for which a wide range of Census data will be released. They will have an average population of about 400. They will be built from whole Mesh Blocks. There are 54,805 covering the whole of Australia.

Statistical Areas Level 2 (SA2s)
will have an average population of about 10,000, with a minimum population of 3,000 and a maximum of 25,000. The SA2s are the regions for which the majority of ABS sub-state non-census data, for example Estimated Resident Population, will be released. There are 2,214 SA2s, built from whole SA1s.

Statistical Areas Level 3 (SA3s)
are a medium sized region with a population of 30,000 to 130,000. They represent the functional areas of regional cities and large urban transport and service hubs. They will be built from whole SA2s.

Statistical Areas Level 4 (SA4s)
will be used for the release of Labour Force Statistics.

Urban Centres/Localities, Section of State and Remoteness Areas will define the built up area of Australia's towns and cities and will be broadly comparable to previous Censuses.

Greater Capital City Statistical Areas
(GCCSA) define the Capital Cities and their socio-economic extent.

Significant Urban Areas will define the major cities and towns of Australia with a population over 10,000. This includes both the built up area, any likely medium term expansion and immediately associated peri-urban development.

Indigenous Regions, Areas and Localities are designed for the presentation of Indigenous data. At the Indigenous Locality level it is possible to identify data on particular Indigenous Communities.

The diagram below summarises the overall ABS structures of the ASGS -

Diagram: The overall ABS structures of the ASGS

Non-ABS Regions

Non-ABS structures will be approximated or built directly from Mesh Blocks, SA1s or SA2s. The Non-ABS structures include such important regions as: Local Government Areas (LGAs), postal areas, state gazetted suburbs and electoral divisions. LGAs remain part of the ASGS and the ABS will continue to support LGAs with the data it currently provides.

The diagram below summarises the overall non-ABS structures of the ASGS -

Diagram: The overall non-ABS structures of the ASGS and how they relate to ABS structures



WHAT IMPACT WILL THE CHANGE HAVE ON TIME SERIES?

While the new regions will give a better platform for the analysis of time series into the future, the change over to the ASGS will cause a break in time series for Census Collection Districts, Statistical Local Areas, Statistical Subdivisions, Statistical Divisions and Labour Force regions.

It will have a significant impact on data for 'capital cities'. In the ASGC, Capital City Statistical Divisions (SD) were used as the boundaries for capital cities. There is no equivalent region to SD in the ASGS however the capital cities will be defined by the new GCCSA which represent the cities socio-economic extent. A detailed discussion of the new design of capital cities can be found in Australian Statistical Geography Standard: Design of the Statistical Areas Level 4, Capital Cities and Statistical Areas Level 3, May 2010 (cat. no. 1216.0.55.003).

The change to ASGS will have some impact on Remoteness Areas, Urban Centres and Localities and the Indigenous Region Structure. The impact should not seriously affect comparability of data over time, but users undertaking detailed analysis of this data need to be aware of the change.

It will have very little impact on data held at the LGA level or other non-ABS structures, as these will be approximated by aggregating whole meshblocks.WHAT WILL THE ABS DO TO SUPPORT TIME SERIES?

The ABS will support time series in several ways:
  • A time series of population estimates will be available on the new geography. The length of the time series will depend on the geographic level and the type of estimate. For more information on sub-state population estimates on the ASGS see Regional Population Growth, Australia, 2009-10 (cat. no. 3218.0).
  • 2006 and 2001 Census data will be available on SA2s, SA3s, SA4s and SLAs and LGAs in the Time Series Profiles along with 2011 data. Plans for Census data output are outlined in Census of Population and Housing: Outcomes from the 2011 Census Output Geography Discussion Paper, 2011 (cat. no. 2911.0.55.003).
  • Building Approvals, Australia, Apr 2011 (cat. no. 8731.0) includes a feature article with information on the implementation of the ASGS for Building Approvals statistics.
  • Information about the release of other ABS statistics will progressively become available.
  • Advice on the ASGS and its impact is available.
  • The ABS will provide a variety of correspondence files (used to transform data from one geography to another). For more information on these please go to the ABS Geography Portal.

RELEASE OF THE ASGS

The ABS published the ASGS manual with the boundaries, labels and codes for SAs 1-4 and Greater Capital City Statistical Areas in December 2010, see Australian Statistical Geography Standard (ASGS): Volume 1 - Main Structure and Greater Capital City Statistical Areas, July 2011 (cat.no. 1270.0.55.001)

The Non-ABS structures will be released in mid 2011; this is to ensure that the Census is released on the most up to date boundaries available. Urban Centres and Localities, Section of State, Remoteness and Significant Urban Areas will be released in 2012 as they require an analysis of Census data to be developed.

The regions defined in the ABS structures will not change until the next Census in 2016, although the Non-ABS structures will be updated annually.

The ASGS will come into effect on the 1 July 2011.

FURTHER INFORMATION

For more information please follow the link to the ABS Geography Portal. If you have any questions regarding the ASGS please email geography@abs.gov.au.