1270.0.55.001 - Australian Statistical Geography Standard (ASGS): Volume 1 - Main Structure and Greater Capital City Statistical Areas, July 2016  
ARCHIVED ISSUE Released at 11:30 AM (CANBERRA TIME) 12/07/2016   
   Page tools: Print Print Page Print all pages in this productPrint All

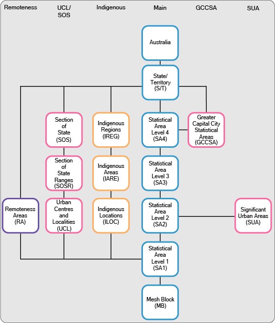
ABS STRUCTURES

The ABS Structures comprise six interrelated hierarchies of regions. They are:

  • Main Structure
  • Indigenous Structure
  • Urban Centres and Localities/Section of State Structure
  • Remoteness Structure
  • Greater Capital City Statistical Area (GCCSA) Structure
  • Significant Urban Area Structure.

The Main Structure and GCCSA Structure will be discussed in more detail in this publication. The remaining ABS Structures will be described in later volumes of the Australian Statistical Geography Standard (ASGS). For details of their release, see Related material and release timetable.


Diagram 1 depicts the various ABS Structures, their component regions and how they interrelate.

DIAGRAM 1: ASGS ABS STRUCTURES

Graphic: Diagram depicts the various ABS Structures, their component regions and how they interrelate for the ASGS 2016.  The MB forms the base region for all individual structures aggregating up through the different hierarchies.