3317.0.55.001 - Information Paper: External Causes of Death, Data Quality, 2005
ARCHIVED ISSUE Released at 11:30 AM (CANBERRA TIME) 11/04/2007 First Issue
Page tools:
Print Page
Print All
| ||
|
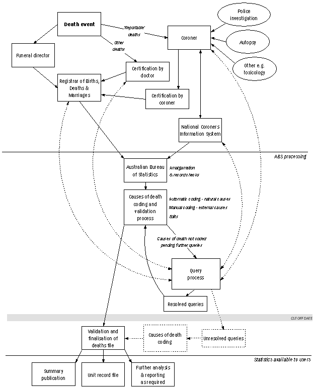
Causes of Death Statistical Process
CAUSES OF DEATH, Deaths records process diagram, Deaths registered in a specific calendar year The key steps in recording a death and compiling causes of death statistics illustrated in the diagram above, are described below. REGISTRATION The registration of deaths is the responsibility of the individual State and Territory Registrars of Births, Deaths and Marriages. Information about the deceased is supplied by a relative or other person acquainted with the deceased, or by an official of the institution where the death occurred. As part of the registration process (footnote 1), information on the cause of death is either supplied by the medical practitioner certifying the death on a Medical Certificate of Cause of Death, or supplied as a result of a coronial investigation. Death records are provided electronically to the ABS by individual registrars, on a monthly basis. Each death record contains both demographic data and medical information from the Medical Certificate of Cause of Death where available. Information from coronial investigations are provided to the ABS through the National Coroners Information System (NCIS). CERTIFICATION Deaths are certified by a doctor using the Medical Certificate of Cause of Death, or by a coroner, depending on whether the death is reportable to the coroner. Doctor certification Doctors are required to complete the Medical Certificate of Cause of Death for non-coronial deaths. The legislation covering doctor certified deaths varies between jurisdictions. The ABS provides guidance to certifiers on how to complete the Medical Certificate of Cause of Death in the booklet Information Paper: Cause of Death Certification Australia, 2004 (cat. no. 1205.0.55.001) (ABS 2005a). Doctors are required to lodge the Medical Certificate of Cause of Death with their Registrar of Births, Deaths and Marriages. Coroner certification What constitutes a 'reportable death' varies by jurisdiction. In general, a death must be reported to a coroner in the following instances:
It is the role of the coroner to investigate the circumstances surrounding all reportable deaths and to establish wherever possible the circumstances surrounding the death, and the cause(s) of death. The coroner may or may not require a full autopsy to be completed to assist with a decision regarding the medical cause of death. Whether or not such an examination is undertaken, the coroner will also be provided with sufficient information from a police investigation such that the circumstances of the death, so far as are known or can be interpreted, are available to assist with a determination of the legal cause of death relating to the intent. When coronial investigations are complete, causes of death information is passed to the Registrar of Births, Deaths and Marriages, as well as to the NCIS from where it is accessed by the ABS. In some cases, coronial records may be accessed by the ABS directly from the coroner, if required for cause of death coding. NATIONAL CORONERS INFORMATION SYSTEM (NCIS) The National Coroners Information System (NCIS) is a national internet based data storage and retrieval system for Australian coronial cases (NCIS 2007b). Information about every death reported to an Australian coroner since July 2000 (January 2001 for Queensland) is stored within the system. As at January 2007 there were over 120,000 cases recorded on the system. The NCIS has a primary role to assist coroners in their role as death investigators, by providing them with the ability to review previous coronial cases that may be similar in nature to current investigations, enhancing their ability to identify and address systematic hazards within the community. Approved research and government agencies also utilise the NCIS to obtain valuable information concerning the circumstances of reported fatalities, to assist in the development of community health and safety strategies. The NCIS is an initiative of the Australasian Coroners Society, and is based at and managed by the Victorian Institute of Forensic Medicine. The NCIS is funded by a range of Commonwealth and State/Territory agencies. Upon notification of a reportable death, basic details are entered by coronial staff into their local case management system, which is subsequently uploaded to the NCIS (usually nightly). Coronial clerks code the data required in their local systems (or direct to the NCIS) such as injury, intent, drugs etc. and load the relevant documents if available. The point at which this occurs varies according to local practices, and may occur progressively during the coronial investigation or not until the case has been closed. The NCIS then performs quality checks of the information on the system, and provides feedback to coroners' offices, requesting amendments to any coding if required. For coronial deaths, the NCIS is the source of information for ABS coding. The data elements on the NCIS which are required for causes of death coding of these cases include:
Additionally, full text reports with details that may assist with the assignment of specific codes which may be available on the NCIS are:
MORTALITY CODING International Classification of Diseases (ICD) The International Statistical Classification of Diseases and Related Health Problems, 10th Revision (ICD-10) is used by the ABS to code causes of death. The International Classification of Diseases (ICD), produced by the World Health Organisation (WHO), is the international standard diagnostic classification used to classify diseases and other health problems recorded on many types of health and vital records including death certificates and hospital records (WHO 2007). In 1994 the Australian Health Ministers Advisory Committee (AHMAC) established a committee to oversee the implementation of the tenth revision of the ICD in Australia. The ABS worked in conjunction with the Australian Institute of Health & Welfare (AIHW) and the National Reference Centre for Classification in Health (now known as National Centre for Classification in Health - NCCH) to ensure standard and appropriate implementation of the classification throughout mortality data. The ABS continues to work closely with NCCH to ensure correct and consistent interpretation of the classification by the ABS. The use of the ICD as the standard classification contributes greatly to the overall coherence of the ABS causes of death collection. Coding system The ABS processes around 135,000 deaths annually, using an automated coding system (ACS). The ABS uses Mortality Medical Data System (MMDS) software to undertake automated mortality coding. MMDS was developed by the United States National Centre for Health Statistics (NCHS). The software is the internationally accepted standard for automated mortality coding, and is based on the English language. The ABS implemented the MMDS software during 1997, after considerable research and testing using ICD-9 (WHO 1975) and the subsequent introduction from 1999 of ICD-10 (WHO 1992). The two previous years of mortality data (1997 and 1998) were 'back coded' in ICD-10. Three main programs make up the MMDS software suite: SuperMICAR, MICAR200, and ACME/TRANSAX (footnote 2). Underlying and multiple causes The MMDS allows the classification of multiple causes of death in accordance with ICD-10. All deaths occurring within Australia, registered from 1 January 1997, have been multiple cause coded, in ICD-10. This results in the coding of every condition mentioned on a death certificate as contributing to the death. Major benefits of multiple cause coding include an increase in the type and variety of data available for analysis, and further details on deaths from external causes (including nature of injuries). Multiple cause coding is best defined as: [the coding of] 'all morbid conditions, diseases and injuries entered on the death certificate, including those involved in the morbid train of events leading to the death which were classified as either the underlying cause, the intermediate cause, or any intervening causes, and those conditions which contributed to death but were not related to the disease or condition causing death' (ABS 2006a). Over four in every five deaths registered in Australia provide more than one condition on the death certificate. Increasing analysis on the contributory causes, as well as traditional analysis of underlying causes, may increase the available knowledge on these conditions and offer alternatives in terms of treatment and/or prevention. For example, of the 132,508 deaths registered in 2004, there were 404,366 causes reported giving a mean of 3.1 causes per death. Only one cause was reported in 19.4% of all deaths, whereas 56.3% of deaths were reported with three or more causes (ABS 2006a). Prior to 1997, the ABS manually coded the 'underlying cause of death', assigned according to World Health Organisation (WHO) guidelines (footnote 3). The underlying cause of death is defined as: 'the disease or injury which initiated the train of morbid events leading directly to death, or the circumstances of the accident or violence which produced the fatal injury' (WHO 1992). Coding of external causes of death Most deaths from natural causes require little intervention in the automated coding process. However, due to the complexity of assigning multiple and underlying causes for deaths due to external causes, the MMDS is unable to automatically code these deaths. For deaths from external causes, coding is still undertaken within MMDS, but substantial manual intervention by ABS coders is required. In total, the ABS manually codes around 25,000 deaths each year, including virtually all deaths from external causes. Coders use information available from the NCIS (or when necessary, directly from coronial files). Following ICD-10 rules, deaths from external causes are classified according to the intent of death (e.g. accidental, suicide, assault, unspecified intent etc) and also according to the mechanism of death (e.g. suffocation, drowning, transport etc) using codes from Chapter XX 'External causes of morbidity and mortality' (footnote 4). The terms included in this chapter are not medical conditions but descriptions of the circumstances in which the violence occurred (e.g. fire, explosion, fall, assault, collision, submersion). In addition, codes from Chapter XIX 'Injury, poisoning and certain other consequences of external causes' are used to classify the nature of injury or injuries involved (e.g. asphyxiation, injury to head, multiple injuries etc). The primary axis of Chapter XX 'External causes of morbidity and mortality' is based on intent of death, represented by the following blocks of codes:
Staff undertaking causes of death coding within the ABS come from a range of backgrounds including as graduates from Health Information Management (or similar) courses. All staff undergo extensive in-house and external training in a range of areas including medical terminology, use of ICD-10, and statistical analysis. In the future ABS coders will undertake a certification examination as part of an international initiative by the WHO-FIC (WHO Family of Classifications) Education Committee and the International Federation of Health Records Organisations (footnote 5). Query process Death records which are certified by a coroner have little or no information in the fields relating to causes of death when supplied to the ABS by Registrars of Births, Deaths and Marriages, because at the time the death is required to be registered the information necessary to certify the causes of death is not available. Causes of death information becomes available over time as coronial cases are closed and the information is posted on the NCIS. During processing at the ABS, any records which contain insufficient information for coding are flagged for further investigation. A large proportion of these records are 'reportable' deaths. Records which are regarded as having sufficient information continue through the processing system. Some examples of entries on death records in the fields relating to causes of death which contain insufficient information to accurately code the causes of death are as follows:
In cases such as these, and in many similar instances involving both external and natural causes of death, the ABS must seek further information to accurately code the causes of death, as well as other information on the death record. This leads to an extensive query process involving liaison with Registrars' offices and Cancer Registries, query letters to doctors, further checking of the NCIS, as well as access to paper files in individual coroner's offices. The ABS undertakes a query process for all records requiring resolution, particularly for 'reportable' deaths. The query process continues until the ABS finishes compiling the annual causes of death statistics, after which time information subsequently becoming available is not coded and no further changes are made to the data file. In total, ABS query action is performed on around 25,000 death records annually. The effectiveness of the ABS query process depends on the goodwill and resources available in other organisations. The ABS receives substantial assistance in this regard from the NCIS and coroners' offices, and the ABS continues to work with these organisations to improve relevant processes. VALIDATION Causes of death data are subject to a large number and range of validation checks, including checks on specificity of coding, coding logic, and age/gender consistency. The data are also compared with previous years to ensure consistency and to aid in the identification of trends. Document Selection These documents will be presented in a new window.
|
|
Print Page
Print All