3303.0 - Causes of Death, Australia, 2011 Quality Declaration 
ARCHIVED ISSUE Released at 11:30 AM (CANBERRA TIME) 15/03/2013   
   Page tools: Print Print Page Print all pages in this productPrint All

EXPLANATORY NOTES


INTRODUCTION

1 This publication contains statistics on causes of death for Australia, together with selected statistics on perinatal deaths.

2 Statistics on perinatal deaths for the 2007-2009 reference years were published separately in Perinatal Deaths, Australia, 2009 (cat. no. 3304.0).

3 In order to complete a death registration, the death must be certified by either a doctor using the Medical Certificate of Cause of Death, or by a coroner. In 2011, 88.5% of deaths were certified by a doctor. The remaining 11.5% were reported to a coroner.

4 In order to complete a perinatal death registration, the death must be certified by either a doctor using the Certificate of Cause of Perinatal Death or by a coroner. In 2011, 96.9% of perinatal deaths were certified by a doctor, with the remaining 3.1% certified by a coroner.

5 Although there is variation across jurisdictions in what constitutes a death that is reportable to a coroner, they are generally reported in circumstances such as:

  • where the person died unexpectedly and the cause of death is unknown
  • where the person died in a violent or unnatural manner
  • where the person died during or as a result of an anaesthetic
  • where the person was 'held in care' or in custody immediately before they died
  • where the identity of the person who has died is unknown.

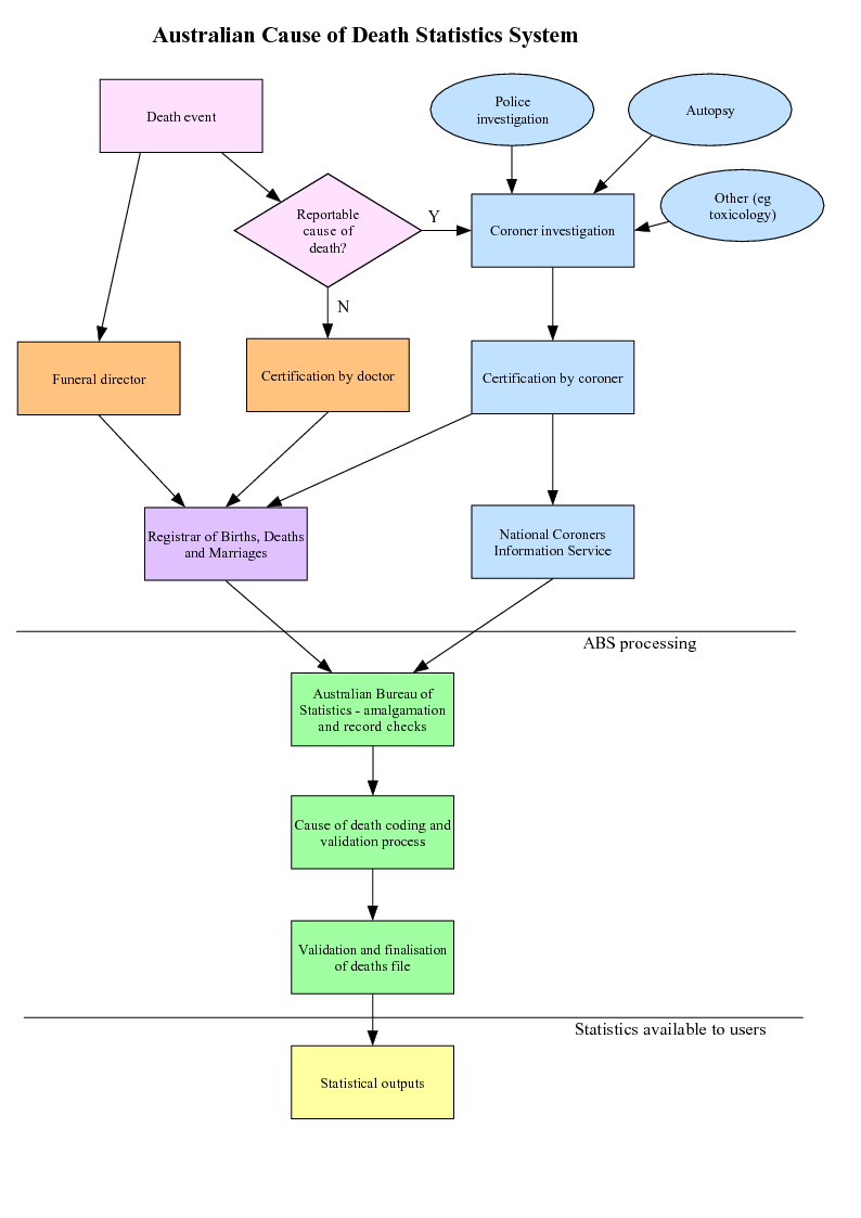
6 The registration of deaths is the responsibility of the eight individual state and territory Registrars of Births, Deaths and Marriages. As part of the registration process, information about the cause of death is supplied by the medical practitioner certifying the death or by a coroner. Other information about the deceased is supplied by a relative or other person acquainted with the deceased, or by an official of the institution where the death occurred. The information is provided to the Australian Bureau of Statistics (ABS) by individual Registrars for coding and compilation into aggregate statistics. In addition, the ABS supplements this data with information from the National Coroners Information System (NCIS). The following diagram shows the process undertaken in producing cause of death statistics for Australia.
Diagram: Australian Cause of Death Statistics System

7 The data presented in this publication are also included in a series of data cubes that are available on the ABS website.

8 A Glossary is also provided which details definitions of terminology used.



2011 SCOPE AND COVERAGE

9 The statistics in chapters 1-7 relate to the number of deaths registered, not those which actually occurred, in the years shown. Number of deaths by year of occurrence are published in Chapter 8 and Data Cube 14.

Scope of causes of death statistics

10 The scope for each reference year of the Death Registrations includes:
  • deaths registered in the reference year and received by the ABS in the reference year
  • deaths registered in the reference year and received by ABS in the first quarter of the subsequent year
  • deaths registered in the years prior to the reference year but not received by ABS until the reference year or the first quarter of the subsequent year, provided that these records have not been included in any statistics from earlier periods.

11 Death records received by ABS during the March quarter 2012 which were initially registered in 2011 (but for which registration was not fully completed until 2012) were assigned to the 2011 reference year. Any registrations relating to 2011 which were received by ABS from April 2012 were assigned to the 2012 reference year. Approximately 4% to 6% of deaths occurring in one year are not registered until the following year or later.

12 Prior to 2007, the scope for the reference year of the Death Registrations collection included:
  • deaths registered in the reference year and received by ABS in the reference year
  • deaths registered in the reference year and received by ABS in the first quarter of the subsequent year
  • deaths registered during the two years prior to the reference year but not received by ABS until the reference year.


Coverage of causes of death statistics

13 Ideally, for compiling annual times series, the number of deaths should be recorded and reported as those which occurred within a given reference period, such as a calendar year. However, there can be lags in the registration of deaths with the state or territory registries and so not all deaths are registered in the year that they occur. There may also be further delays to the ABS receiving notification of the death from the registries due to processing or data transfer lags. Therefore, there are three dates attributable to each death registration:
  • the date on which the death occurred (the date of occurrence)
  • the date on which the death is registered with the state and territory registry (date of registration); and
  • the month and year in which the registered death is lodged with the ABS (reference year).

From 2007 onwards, data for a particular reference year includes all deaths registered in Australia for the reference year that are received by the ABS by the end of the March quarter of the subsequent year. For example, a death may occur in December of 2010, but the death may not be registered until January of 2011. Information about the death is then provided to the ABS in April of 2011. This death would have a date of occurrence in December 2010, a date of registration in January 2011, and a reference year of 2011.

14 The ABS Causes of Death collection includes all deaths that occurred and were registered in Australia, including deaths of persons whose usual residence is overseas. Deaths of Australian residents that occurred outside Australia may be registered by individual Registrars, but are not included in ABS deaths or causes of death statistics.

15 The current scope of the statistics includes:
  • all deaths being registered for the first time
  • deaths in Australia of temporary visitors to Australia
  • deaths occurring within Australian Territorial waters
  • deaths occurring in Australian Antarctic Territories or other external territories (excluding Norfolk Island)
  • deaths occurring in transit (i.e. on ships or planes) if registered in the State of 'next port of call'
  • deaths of Australian Nationals overseas who were employed at Australian legations and consular offices (i.e. deaths of Australian diplomats while overseas) where able to be identified
  • deaths that occurred in earlier reference periods that have not been previously registered (late registrations).

16 The scope of the statistics excludes:
  • repatriation of human remains where the death occurred overseas
  • deaths overseas of foreign diplomatic staff (where these are able to be identified)
  • deaths occurring on Norfolk Island.
  • still births/fetal deaths (these are included in perinatal counts (see Explanatory Notes 17-19 below). In 2007-2009 these were published separately in Perinatal Deaths, Australia (cat. no. 3304.0), but are now included in the Causes of Death, Australia (cat. no. 3303.0).


Scope of perinatal death statistics

17 The scope of the perinatal death statistics includes all fetal deaths (at least 20 weeks' gestation or at least 400 grams birth weight) and neonatal deaths (all live born babies who die within 28 completed days of birth, regardless of gestation or birth weight). This scope was adopted for the 2007 Perinatal Deaths collection, and was applied to historical data for 1999-2006. For more information on the changes in scope rules see Perinatal Deaths, Australia, 2007 (cat. no. 3304.0) Explanatory Notes 18-20.

18 Fetal deaths are registered only as a stillbirth, they are not in scope of either the Births, Australia (cat. no. 3301.0) or Deaths, Australia (cat. no. 3302.0) collections. Neonatal deaths are registered first as a birth and then as a death and are in scope of the Births and Deaths collections.

19 For 1996 and previous editions of this publication, data relating to perinatal deaths were based upon the World Health Organization (WHO) recommended definition for compiling national perinatal statistics. The WHO definition of perinatal deaths included all neonatal deaths, and those fetuses weighing at least 500 grams or having a gestational age of at least 22 weeks or body length of 25 centimetres crown-heel. A summary table based on the WHO definition of perinatal deaths is included in this release.



2011 CLASSIFICATIONS

Socio-Demographic Classifications

20 A range of socio-demographic data are available from the ABS Causes of Death collection. Standard classifications used in the presentation of causes of death statistics include age, sex, birthplace, multiple birth and Indigenous status. Statistical standards for social and demographic variables have been developed by the ABS. Where these are not published in the Causes of Death publication or data cubes, they can be sourced on request from the ABS.


Geographic Classifications
21 Since July 2011, the ABS has been progressively transitioning from the Australian Standard Geographical Classification (ASGC) to the new Australian Statistical Geography Standard (ASGS). The ASGS is a hierarchical classification system that defines more stable, consistent and meaningful areas than the ASGC. This issue and future issues of this publication will only contain death statistics based on the ASGS. Under the ASGS, causes of death statistics are coded to Statistical Area 2 (SA2) level, and are presented at the state/territory and national level in this publication.

22 The Standard Australian Classification of Countries (SACC) groups neighbouring countries into progressively broader geographic areas on the basis of their similarity in terms of social, cultural, economic and political characteristics. ABS causes of death statistics are coded using the SACC, as the collection includes overseas residents whose death occurred while they were in Australia. Birthplaces within Australia are coded to the state/territory level where possible

23 For further information, refer to the Australian Standard Geographical Classification (ASGC) (cat. no. 1216.0), the Australian Statistical Geography Standard (ASGS): Volume 1 - Main Structure and Greater Capital City Statistical Areas, July 2011 (cat. no. 1270.0.55.001) and the Standard Australian Classification of Countries (SACC), 2011 (cat. no. 1269.0).



Health Classifications

International Classification of Diseases (ICD)

24 The International Classification of Diseases (ICD) is the international standard classification for epidemiological purposes and is designed to promote international comparability in the collection, processing, classification, and presentation of causes of death statistics. The classification is used to classify diseases and causes of disease or injury as recorded on many types of medical records as well as death records. The ICD has been revised periodically to incorporate changes in the medical field. Currently ICD 10th revision is used for Australian causes of death statistics.

25 ICD-10 is a variable-axis classification meaning that the classification does not group diseases only based on anatomical sites, but also on the type of disease. Epidemiological data and statistical data is grouped according to:
  • epidemic diseases
  • constitutional or general diseases
  • local diseases arranged by site
  • developmental diseases
  • injuries.

26 For example, a systemic disease such as septicaemia is grouped with infectious diseases; a disease primarily affecting one body system, such as a myocardial infarction is grouped with circulatory diseases; and a congenital condition such as spina bifida is grouped with congenital conditions.

27 For further information about the ICD refer to WHO International Classification of Diseases (ICD).

28 The ICD 10th Revision is also available online.


Revisions Process

29 An ongoing issue for the ABS Causes of Death collection has been that the quality of the data can be affected by the length of time required for the coronial process to be finalised and the coroner case closed. For some time, these concerns have been raised by key users of causes of death data regarding the quality of selected causes data (e.g. deaths due to intentional self-harm (suicides), homicides, Sudden Infant Death Syndrome (SIDS) and motor vehicle accidents). The ABS have addressed these data quality concerns in two ways:
  • first, by increasing the length of time from the end of the reference period to publication of data from 11 to 15 months to allow for a longer time period to receive information on coroner certified deaths
  • second, by introducing a process of revisions to causes of death data.

30 Up to and including deaths registered in 2005, ABS Causes of Death processing was finalised at a point in time. At this point, not all coroners' cases had been investigated, the case closed and relevant information loaded into the National Coroners Information System (NCIS). The coronial process can take several years if an inquest is being held or complex investigations are being undertaken. In these instances, the cases remain open on the NCIS. Coroners' cases that have not been closed can impact on data quality as less specific ICD codes often need to be applied in the absence of a coroner's finding.

31 To improve the quality of ICD coding, all coroner certified deaths registered after 1 January 2006 are now subject to a revisions process. If the case remains open on the NCIS, the ABS will investigate and use additional information from police reports, toxicology reports, autopsy reports and coroners' findings to assign a more specific cause of death to these open cases. The use of this additional information at either 12 or 24 months after initial processing increases the specificity of the assigned ICD-10 codes over time. As 12 or 24 months have passed since initial processing, many Coronial cases will be closed, with the coroner having determined the underlying cause of death and allowing the ABS to code a more specific cause of death.

32 In this publication and associated data cubes, in addition to 2011 preliminary data, 2010 revised data and 2009 final data have also been published. See Technical Notes, Causes of Death Revisions, 2006 in the Causes of Death, Australia, 2010 publication, and Causes of Death Revisions, 2009 and 2010 in this publication for further information.

33 In 2009, an initial review was undertaken into the impact of the overall revisions process. Analysis of the revisions process has continued to be undertaken, up to and including the finalised 2009 causes of death data. These reviews have indicated the value of undergoing the revisions process in increasing the specificity of underlying causes of death, as data changes from preliminary, to revised, to final. As the process is still relatively new, further analysis of the impact of revisions will be conducted to monitor the efficiency and effectiveness of this process.


2011 MORTALITY CODING

34 The extensive nature of the ICD enables classification of causes of death at various levels of detail. For the purpose of this publication, data is presented according to the ICD at the chapter level, with further disaggregation for major causes of death.

35 To enable the reader to see the relationship between the various summary classifications used in this publication, all tables include the ICD codes that constitute the causes of death covered.


Updates to ICD-10

36 The Update and Revision Committee (URC), a WHO advisory group on updates to ICD-10, maintains the cumulative and annual lists of approved updates to the ICD-10 classification. The updates to ICD-10 are of numerous types including addition and deletion of codes, changes to coding instructions and modification and clarification of terms.

37 The cumulative list of ICD-10 updates can be found online.


Automated coding

38 The ABS uses the Medical Mortality Data System (MMDS) for automated cause of death coding. The MMDS applies ICD rules to all death records, diseases and conditions listed on the death certificate. Approximately 70-80% of records can be coded using the MMDS without manual intervention.

Types of death

39 All causes of death can be grouped to describe the type of death whether it be from a disease or condition, or from an injury or whether the cause is unknown. These are generally described as:
  • Natural Causes - deaths due to diseases (for example diabetes, cancer, heart disease etc.) (A00-Q99, R00-R98)
  • External Causes - deaths due to causes external to the body (for example suicide, transport accidents, falls, poisoning etc) (V01-Y98)
  • Unknown Causes - deaths where it is unable to be determined whether the cause was natural or external (R99).

External Causes of Death

40 Where an accidental or violent death occurs, the underlying cause is classified according to the circumstances of the fatal injury, rather than the nature of the injury, which is coded separately. For example, a motorcyclist may crash into a tree (V27.4) and sustain multiple fractures to the skull and facial bones (S02.7) which leads to death. The underlying cause of death is the crash itself (V27.4), as it is the circumstance which led to the injuries that ultimately caused the death.


Leading Causes of Death

41 Ranking causes of death is a useful method of describing patterns of mortality in a population and allows comparison over time and between populations. However, different methods of grouping causes of death can result in a vastly different list of leading causes for any given population. A ranking of leading causes of death based on broad cause groupings such as 'cancers' or 'heart disease' does not identify the leading causes within these groups, which is needed to inform policy on interventions and health advocacy. Similarly, a ranking based on very narrow cause groupings or including diseases that have a low frequency, can be meaningless in informing policy.

42 Tabulations of leading causes presented in this publication are based on research presented in the Bulletin of the World Health Organisation, Volume 84, Number 4, April 2006, 297-304. The determination of groupings in this list is primarily driven by data from individual countries representing different regions of the world. Other groupings are based on prevention strategies, or to maintain homogeneity within the groups of cause categories. Since the aforementioned bulletin was published, a decision was made by WHO to include deaths associated with the H1N1 influenza strain (commonly known as swine flu) in the ICD-10 classification as Influenza due to certain certain identified influenza virus (J09). This code has been included with the Influenza and Pneumonia leading cause grouping in the Causes of Death publication since the 2009 reference year.

43 A number of organisations publish lists of leading causes of death. However, the basis for determining the leading causes may vary. For example, many lists are based on Years of Potential Life Lost (YPLL) and are designed to present data based on the burden of mortality and disease to the community. The ABS listing of leading causes is based on the numbers of deaths and is designed to present information on incidence of mortality rather than burden of mortality.


Years of Potential Life Lost (YPLL)

44 Years of Potential Life Lost (YPLL) measures the extent of 'premature' mortality, which is assumed to be any death between the ages of 1-78 years inclusive, and aids in assessing the significance of specific diseases or trauma as a cause of premature death.

45 Estimates of YPLL are calculated for deaths of persons aged 1-78 years based on the assumption that deaths occurring at these ages are untimely. The inclusion of deaths under one year would bias the YPLL calculation because of the relatively high mortality rate for that age, and 79 years was the median age at death when this series of YPLL was calculated using 2001 as the standard year. As shown below, the calculation uses the current ABS standard population of all persons in the Australian population at 30 June 2001. This standard is revised every 10 years.

46 YPLL is derived from:Equation: Cx Age correction factor 2006where: Equation: AS= adjusted age at death. As age at death is only available in completed years the midpoint of the reported age is chosen (e.g. age at death 34 years was adjusted to 34.5). Equation: DX= registerednumber of deaths at age Equation: Xdue to a particular cause of death.
YPLL is directly standardised for age using the following formula: Equation: YPLLs Age standardised YPLL 2006where the age correction factor Equation: CXis defined for age Equation: Xas: Equation: Cx Age Correction Factor 2006where: Equation: N= estimated number of persons resident in Australia aged 1-78 years at 30 June 2009 Equation: NX= estimated number of persons resident in Australia aged Equation: Xyears at 30 June 2009 Equation: NXS= estimated number of persons resident in Australia aged Equation: Xyears at 30 June 2001 (standard population)Equation: NS= estimated number of persons resident in Australia aged 1-78 years at 30 June 2001 (standard population)

47 The data cubes contain directly standardised death rates and YPLL for males, females and persons. In some cases the summation of the results for males and females will not equate to persons. The reasons for this is that different standardisation factors are applied separately for males, females and persons.


Age-Standardised death rates

48 Age-standardised rates enable the comparison of death rates over time. Along with adult, infant and child mortality rates, they are used to determine whether the mortality rate of the Aboriginal and Torres Strait Islander population is declining over time, and whether the gap between Aboriginal and Torres Strait Islander and non-Indigenous populations is narrowing. However, there have been inconsistencies in the way different government agencies have calculated age-standardised death rates in the past. The ABS hosted a workshop on age-standardisation on 19 April 2011 to discuss the best method of age-standardisation (direct or indirect) and to produce a clear set of guidelines specifically for the analysis and reporting of COAG "Closing the Gap" indicators. Workshop participants agreed that the direct method is the most preferred method of age-standardisation as it allows for valid comparisons of mortality rates between different study populations and across time.

49 The direct method has been used throughout the publication and data cubes for age standardised death rates. Age-standardised death rates for specific causes of death with less than a total of 20 deaths are not available for publication, due to issues of robustness.

50 For further information, see Appendix: Principles on the use of direct age-standardisation , from Deaths, Australia, 2010 (cat. no. 3302.0).


State and Territory Data

51 Causes of death statistics for states and territories in this publication have been compiled based on the state or territory of usual residence of the deceased, regardless of where in Australia the death occurred and was registered. Deaths of persons usually resident overseas which occur in Australia are included in the state/territory in which their death was registered.

52 Statistics compiled on a state or territory of registration basis are available on request.


Perinatals State and Territory Data

53 Given the small number of perinatals death which occur in some states and territories, some data provided on a state/territory basis in this publication have been aggregated for South Australia, Western Australia, Northern Territory, Australian Capital Territory and Other Territories.


Potentially Avoidable Deaths

54 Potentially avoidable deaths data based on the Indigenous status of the deceased has been included in this publication. The progress measure for potentially avoidable deaths comprises potentially preventable deaths and potentially treatable deaths. Potentially preventable deaths are those which are amenable to screening and primary prevention, such as immunisation, and reflect the effectiveness of the current preventive health activities of the health sector. Deaths from potentially treatable conditions are those which are amenable to therapeutic interventions, and reflect the safety and quality of the current treatment system. For the list of ICD codes which are used to calculate potentially avoidable mortality, see the Avoidable Mortality Appendix.

55 For further information, see National Healthcare Agreement: PI 20 - Potentially avoidable deaths, 2011.


DATA QUALITY

Coroner Certified Deaths

56 In compiling causes of death statistics, the ABS employs a variety of measures to improve quality, which include:
  • providing certifiers with certification booklets for guidance in reporting causes of death on medical certificates, see Information Paper: Certification of Death (cat. no. 1205.0.55.001).
  • seeking detailed information from the National Coroners Information System (NCIS)
  • editing checks at the individual record and aggregate levels.

57 The quality of causes of death coding can be affected by changes in the way information is reported by certifiers, by lags in completion of coroner cases and the processing of the findings. While changes in reporting and lags in coronial processes can affect coding of all causes of death, those coded to Chapter XVIII: Symptoms, signs and abnormal clinical and laboratory findings, not elsewhere classified and Chapter XX: External causes of morbidity and mortality are more likely to be affected because the code assigned within the chapter may vary depending on the coroner's findings (in accordance with ICD-10 coding rules).

58 Over time, improvements have been made to the quality of the causes of death data published by the ABS. Two processing improvements were introduced to the ABS Causes of Death collection in 2008 (the context and details of these improvements are described below). These improvements relate to the way the ABS codes coroner certified deaths and have had the effect of significantly improving the quality of cause of death codes assigned to coroner certified cases.

59 In order to complete a death registration, the death must be certified by either a doctor using the Medical Certificate of Cause of Death, or by a coroner. It is the role of the coroner to investigate the circumstances surrounding all reportable deaths and to establish wherever possible the circumstances surrounding the death, and the cause(s) of death. Generally most deaths due to external causes will be referred to a coroner for investigation; this includes those deaths which are possible instances of Intentional self-harm (suicide). See Explanatory Notes 29-33 and Technical Note Causes of Death Revisions, 2009 and 2010 for further information.

60 When coronial investigations are complete, causes of death information is passed to the Registrar of Births, Deaths and Marriages, as well as to the NCIS. The ABS uses the NCIS as the only source of data to code coroner certified deaths. Where a case remains open on the NCIS at the time the ABS ceases processing and insufficient information is available to code a cause of death (e.g. a coroner certified death was yet to be finalised by the coroner), less specific ICD codes are assigned as required by the ICD coding rules.

61 The specificity with which open cases are able to be allocated an ICD-10 code is directly related to the amount and type of information available on the NCIS. The amount of information available for open cases varies considerably from no information to detailed police, autopsy and toxicology reports. There may also be interim findings of 'intent'.

62 The manner or intent of an injury which leads to death, is determined by whether the injury was inflicted purposefully or not (in some cases, intent cannot be determined) and, when it is inflicted purposefully (intentional), whether the injury was self-inflicted (suicide) or inflicted by another person (assault).

63 The first of the new processing improvements introduced from 2008 relates to the way that the ABS utilises information on the Medical Certificate of Cause of Death. For both open and closed coroners' cases, more time is now taken to investigate the certificate to consistently apply ICD-10 coding rules when a non-specific underlying cause was shown in part 1. Part 2 of the certificate details conditions that may have contributed to the death but were not part of the sequence of events that led to death.

64 The second new processing improvement relates to the use of additional information available on the NCIS. Increased resources and time were spent investigating coroners' reports to identify specific causes of death. This involved making increased use of police reports, toxicology reports, autopsy reports and coroners' findings for both open and closed cases to increase the specificity of causes and clarity of intents.

65 The introduction of these processes has resulted in improved data quality in relation to assigning unspecified cause codes to coroner certified deaths. There has been a decrease of 457 (39.4%) in the number of coroner certified deaths attributed to Other ill-defined and unspecified causes of mortality (R99) from 1,160 in 2007 (preliminary) to 703 in 2011 (preliminary).

66 As less specific codes are generally associated with open rather than closed coroner certified cases, the new processes have had the effect of significantly improving the quality of cause of death codes assigned to open cases. Additionally, a large number of deaths investigated by coroners are due to external causes, therefore the new processes have also had the effect of improving these data.

67 The 2011 data provided in this publication has not yet been subjected to the revisions process, which will further improve the quality of the data. Therefore, the data on 2011 causes of death is considered preliminary and refers to the point in time when initial 2011 processing was finalised. The 2011 data will go through the revisions process twice, and will be released in the ABS Causes of Death publications in 2014 (2011 revised) and 2015 (2011 final).


Indigenous deaths

68 The Indigenous status of a deceased person is captured through the death registration process. It can be noted on the Death Registration Form and/or the Medical Certificate of Causes of Death. However it is recognised that not all Indigenous deaths are captured through these processes, leading to under-identification. While data are provided to the ABS for the Indigenous status question for 99.5% of all deaths, there are concerns regarding the accuracy of the data.

69 There are several data collection forms on which people are asked to state whether they are of Aboriginal and/or Torres Strait Islander origin. Due to a number of factors, the results are not always consistent. The likelihood that a person will identify, or be identified, as an Aboriginal and/or Torres Strait Islander on a specific form is known as their propensity to identify.

70 Propensity to identify as an Aboriginal and/or Torres Strait Islander is determined by a range of factors, including:
  • how the information is collected (e.g. census, survey, or administrative data)
  • who provides the information (e.g. the person in question, a relative, a health professional, or an official)
  • the perception of why the information is required, and how it will be used
  • educational programs about identifying as Indigenous
  • cultural aspects and feelings associated with identifying as Aboriginal and Torres Strait Islander Australian.

71 In addition to those deaths where the deceased is identified as an Aboriginal and/or Torres Strait Islander, a number of deaths occur each year where Indigenous status is not stated on the death registration form. In 2011, there were 794 deaths registered in Australia for whom Indigenous status was not stated, representing 0.5% of all deaths registered.

72 Data presented in this publication may therefore underestimate the level of Aboriginal and/or Torres Strait Islander deaths and mortality in Australia. Caution should be exercised when interpreting data for Aboriginal and/or Torres Strait Islander Australians presented in this publication, especially with regard to year-to-year changes.

73 Chapter 6 of this publication and data cube 12 provide information on causes of death for Aboriginal and/or Torres Strait Islander Australians. Due to the data quality issues outlined below, detailed disaggregations of deaths of Aboriginal and/or Torres Strait Islander Australians are provided only for New South Wales, Queensland, Western Australia and the Northern Territory.

74 Due to the increased focus on the mortality rates of Aboriginal and/or Torres Strait Islander Australians, a number of projects have been undertaken to investigate the quality of these data. These include:
  • Council of Australian Governments (COAG)-funded assessment of Indigenous identification in key data sets, for example, the birth and death registration systems managed by state and territory Registries of Births, Deaths and Marriages
  • data integration projects undertaken by several state and territory government departments using health and death records
  • follow-up activities conducted by the Australian Capital Territory Registry of Births, Deaths and Marriages in order to reduce the number of registration forms where there was a 'not stated' response to the question on Indigenous status
  • ongoing ABS investigations into the unusual volatility in the number of deaths of Aboriginal and/or Torres Strait Islander Australians registered in Western Australia in recent years.

75 The ABS undertakes significant work aimed at improving Indigenous identification. Quality studies conducted as part of the Census Data Enhancement project have investigated the levels and consistency of Indigenous identification between the 2006 Census and death registrations. See Information Paper: Census Data Enhancement - Indigenous Mortality Quality Study, 2006-07 (cat. no. 4723.0), released on 17 November 2008. The ABS is currently undertaking work to repeat the Census Data Enhancement (CDE) project for 2011 Census and post-census deaths. See Census Data Enhancement Project: An Update, Oct 2010 (cat. no. 2062.0).

76 An assessment of various methods for adjusting incomplete Indigenous death registration data for use in compiling Indigenous life tables and life expectancy estimates is presented in Discussion Paper: Assessment of Methods for Developing Life Tables for Aboriginal and Torres Strait Islander Australians, 2006 (cat. no. 3302.0.55.002), released on 17 November 2008. Final tables based on feedback received from this discussion paper, using information from the Census Data Enhancement (CDE) study, can be found in Experimental Life Tables for Aboriginal and Torres Strait Islander Australians (cat. no. 3302.0.55.003).


Perinatal data quality over time

Perinatal data processing system

77 Perinatal deaths (both neonatals and stillbirths) are manually coded within a section of the ABS mortality system. Data quality checks that are run on perinatal deaths (both doctor and coroner certified) ensure closer alignment with perinatal coding requirements (i.e. ensuring that a mother's condition code is not accepted in the fetus/infant's field, and vice versa).

Treatment of 'not stated' data in the ABS application of perinatal scope rules in relation to fetal deaths.

78 The ABS scope rules include fetal deaths based on gestation of at least 20 weeks or birth weigh of at least 400 grams. This scope is consistent with the legislated requirement for all state and territory Registrars of Births, Deaths and Marriages to register all fetal deaths of at least 20 weeks' gestation or 400 grams birth weight. Based on this legislative requirement, in the case of missing gestation and/or birth weight data, the fetal record is considered in scope and included in the dataset. A record is only considered out of scope if both gestation and birth weight data are present, and both fall outside the scope criteria (i.e. gestation of 19 weeks or less and birth weight of 399 grams or fewer). This rule has been applied to all perinatal data presented in this publication.

79 All 'live births' are considered in scope of the collection regardless of gestation or birth weight. When gestation or birth weight is not stated, it only affects the application of scope rules for fetal deaths.


DEATHS BY TYPE OF CERTIFIER

80 For deaths registered in 2011, 11.5% were certified by a coroner. There are variations between jurisdictions in relation to the proportion of deaths certified by a coroner, ranging from 9.3% deaths certified by a coroner in New South Wales to 28.0% of deaths certified by a coroner in the Northern Territory. The proportion of deaths certified by a coroner in 2011 is comparable to previous years.


SPECIFIC ISSUES FOR 2011 DATA

81 Users analysing 2011 cause of death data should take into account a number of issues, as outlined below:

82 Increased number of deaths, New South Wales

In September quarter 2011 the high number of death registrations in New South Wales was queried with the New South Wales Registry of Births, Deaths and Marriages. Information provided by the Registry indicates that these fluctuations may be the result of changes in processing rates. This may have contributed to the increase in the number of death registrations for New South Wales in 2011. New South Wales deaths in 2011 (50,661) were 5.7% higher than in 2010 (47,945).

83 The number of deaths attributable to Accident to watercraft causing drowning and submersion (V90) increased from 26 in 2010 to 75 in 2011. This increase is primarily due to deaths resulting from an incident in December 2010 when a boat collided with cliffs on Christmas Island. These deaths were registered with the Western Australian Registry of Births, Deaths and Marriages in January 2011, resulting in an increase in the number of deaths coded to V90 in Western Australia.


Dementia (F01,F03)

84 Since 2006, there has been an increase in the number of deaths coded to Dementia (F01,F03). Updates to the coding instructions in ICD-10 have resulted in the assignment of some deaths to Vascular dementia (F01) where previously they may have been coded to Cerebrovascular diseases (I60-I69). In addition, changes to the Veterans’ Entitlements Act 1986 and Military Rehabilitation and Compensation Act 2004, and a subsequent promotional campaign targeted at health professionals, now allow for death from vascular dementia of veterans or members of the defence forces to be related to relevant service. This is believed to have had an effect on the number of deaths attributed to dementia.


Pneumonia, organism unspecified (J18)

85 As part of a collection-wide initiative by the ABS to improve specificity of cause of death coding, in the 2008 and 2009 reference years, doctor certified deaths due to Pneumonia, organism unspecified (J18) reduced substantially. This was as a result of ABS manually interrogating conditions located in Part 2 of the Medical Certificate Cause of Death (MCCD), reallocating them to a more specific cause of death code.

86 At that time, Pneumonia, organism unspecified was considered a less specific and therefore less preferred underlying cause of death when other more specific causes of death were present on the MCCD. As a result of efforts to improve underlying cause of death specificity, doctor certified deaths assigned to Pneumonia, organism unspecified decreased by over 30% from 2007 to 2008 .

87 In 2010 there was a shift in this pattern. The number of doctor certified deaths assigned J18 increased by 690 deaths or 49%. The reason for the 2010 data movement was a more consistent use of coding software decision tables throughout both coding and quality assurance processes. These decision tables provide clear rules for when Pneumonia can be selected as an underlying cause of death, in relation to the information listed in Part 2 of the MCCD.

88 The 2010 increase represented a return to counts observed prior to 2008. In 2007, 2,293 doctor certified deaths were assigned to J18, therefore the 2010 count for this cause of death (2,085) is considered a return to the trend which existed prior to the coding of 2008 and 2009 data. The data for 2011 is also consistent with this trend, recording a death count for J18 of 2,176 persons.


Transport Accidents (V01-V79, Y32)

89 There were 1,224 deaths attributed to Road traffic accidents (V01-V79) in 2011, and a further 13 deaths coded as Crashing of a motor vehicle, undetermined intent (Y32). When making comparisons between road deaths from the ABS Causes of Death collection and road deaths from other sources, the scope and coverage rules applying to each collection should be considered. It should be noted that the number of road traffic related deaths attributed to transport accidents for 2011 is expected to change (and most likely increase) as data is subject to the revisions process, see Explanatory Notes 29-33 and Technical Notes, Causes of Death Revisions, 2006 in the Causes of Death, Australia, 2010 (cat. no. 3303.0) publication, and Causes of Death Revisions, 2009 and 2010 in this publication.


Assault (X85-Y09, Y87.1)

90 The number of deaths recorded as Assault (X85-Y09, Y87.1) i.e. murder, manslaughter and their sequelae, published in the ABS Causes of Death publication, differ from those published by the ABS in Recorded Crime - Victims, Australia, 2011 (cat. no. 4510.0). Reasons for the different counts include differences in scope and coverage between the two collections, as well as legal proceedings that are pending finalisation. It is important to note that the number of deaths attributed to assault for 2011 is expected to change (and most likely increase) as Causes of Death data is subject to the revisions process, see Explanatory Notes 29-33 and Technical Notes, Causes of Death Revisions, 2006 in the Causes of Death, Australia, 2010 (cat. no. 3303.0) publication, and Causes of Death Revisions, 2009 and 2010 in this publication.

91 The following codes may include cases which could potentially have been assaults but for which the intent was determined to be other than Assault (X85-Y09, Y87.1). Such cases cannot be separately identified in the final ABS Causes of Death statistics:

  • Events of Undetermined Intent (Y10-Y34)
  • Other ill-defined and Unspecified Causes of Mortality (R99).


Intentional Self-Harm (Suicide) (X60-X84, Y87.0)

92 The number of deaths attributed to suicide for 2011 is expected to increase as data is subject to the revisions process. For further information see Explanatory Notes 29-33 and Technical Notes, Causes of Death Revisions, 2006 in the Causes of Death, Australia, 2010 (cat. no. 3303.0) publication, and Causes of Death Revisions, 2009 and 2010.

93 In addition to the revisions process, new coding guidelines were applied for deaths registered from 1 January 2007. The new guidelines improve data quality by enabling deaths to be coded to suicide if evidence indicates the death was from intentional self-harm. Previously, coding rules required a coroner to determine a death as intentional self-harm for it to be coded to suicide. However, in some instances the coroner does not make a finding on intent. The reasons for this may include legislative or regulatory barriers around the requirement to determine intent, or sensitivity to the feelings, cultural practices and religious beliefs of the family of the deceased. Further, for some mechanisms of death it may be very difficult to determine suicidal intent (e.g. single vehicle incidents, drowning). In these cases the burden of proof required for the coroner to establish that the death was as a result of intentional self-harm may make a finding of suicide less likely.

94 Under the new coding guidelines, in addition to coroner-determined suicides, deaths may also be coded to suicide following further investigation of information on the NCIS. Further investigation of a death would be initiated when the mechanism of death indicates a possible suicide and the coroner does not specifically state the intent as accidental or homicidal. Information that would support a determination of suicide includes indications by the person that they intended to take their own life, the presence of a suicide note, or knowledge of previous suicide attempts. The processes for coding open and closed coroner cases are illustrated below (open/closed case coding decision trees).

95 Suicide deaths of children are an extremely sensitive issue for families and coroners. The number of child suicides registered each year is small and is likely to be underestimated, more so than for other age groups. Consequently, data produced for child suicides would likely be subject to ABS procedures to protect confidentiality and, as a result, could not be reliably analysed. For these reasons, this publication does not include detailed annual information about suicides for children aged under 15 years in the commentary or data cubes. However, aggregated data for suicide deaths of persons under 15 years of age for the reference years 2007-2011 is available in Appendix 1.


Diagram: Suicide Coding of Open Cases on NCIS

Diagram: Suicide Coding of Closed Cases on NCIS



Undetermined intent (Y10-Y34, Y87.2)

96 Due to changes in coding rules for ICD-10 in 2007, deaths up to and including the 2006 reference year assigned a finding of 'Undetermined intent' only where this was the official coronial finding. Other deaths where either intent was 'not known' or 'blank' on the NCIS record, were coded with an intent of 'accidental'. From 2007, a death is coded to an 'Undetermined intent' code where the NCIS intent field is: 'could not be determined'; 'unlikely to be known'; or 'blank'. This change in coding practice has resulted in a significant increase in deaths allocated to these codes from 2006 onwards. However, it is important to note that it is expected that the number of deaths attributed to 'Undetermined intent' codes will decrease as revisions of preliminary data are undertaken, see Explanatory Notes 35-39 and Technical Notes, Causes of Death Revisions, 2006 in the Causes of Death, Australia, 2010 (cat. no. 3303.0) publication, and Causes of Death Revisions, 2009 and 2010 in this publication.


Registration of Outstanding Deaths, Queensland

97 In November 2010, the Queensland Registrar of Births, Deaths and Marriages advised the ABS of an outstanding deaths registration initiative undertaken by the Registry. This initiative resulted in the November 2010 registration of 374 previously unregistered deaths which occurred between 1992 and 2006 (including a few for which a date of death was unknown). Of these, around three-quarters (284) were deaths of Aboriginal and Torres Strait Islander Australians. A data adjustment has been made for tables in this publication which include Indigenous data for Queensland for 2010. For further information refer to Technical Notes, Registration of Outstanding Deaths, Queensland, 2010 in Deaths, Australia, 2010 (cat. no. 3302.0) and Retrospective Deaths by Causes of Death, Queensland, 2010, in Causes of Death, Australia, 2010 (cat. no. 3303.0).

Issues for Multiple Cause of Death data -Table 4.2 Reporting Underlying Causes with Associated Causes

98 Table 4.2, Reporting Underlying Causes with Associated Causes, contains data which differs slightly from that which was provided in previous publications. In previous years, when the underlying cause was paired with the equivalent condition as an associated cause, these variables were calculated on the basis of multiple causes of death principles. Multiple causes of death include all conditions and diseases on the death certificate, including both the underlying cause and the associated causes. Therefore, when data is analysed using multiple cause of death methods, the underlying cause is also included in the associated cause count. This resulted in a figure of 100% when identical variables were paired together.

99 In Causes of Death, Australia, 2011, the data for Table 4.2 has been calculated identifying the number of deaths where an underlying cause appeared with a selected associated cause. Utilising this method changes the data only for percentages where the underlying cause and the associated cause are equivalent. This method eliminates the inclusion of the underlying cause count from the associated causes, providing a figure which describes the number of times conditions are appearing together on death certificates. This change has been made to facilitate better understanding of the relationships between conditions and diseases, as it provides further insight into what morbid conditions and diseases people are experiencing as concurrent processes at the time of death. For example, rather than seeing that 100% of people who die of cancer have cancer listed somewhere on the death certificate, the data in Table 4.2 shows that 18% of people who died of cancer had multiple malignant neoplasms present at death.


SPECIFIC ISSUES FOR PERINATALS DATA

Main and leading condition in the fetus/infant

Other disorders originating in the perinatal period (P90-P96)

100 Coroner certified neonatal deaths with no cause of death information are coded to Other ill-defined and unspecified causes of mortality (R99). Doctor certified neonatal deaths with no cause of death information are coded to Conditions originating in the perinatal period, unspecified (P969).

Disorders related to length of gestation and fetal growth (P05-P08)

101 The number of perinatal deaths with main condition in the fetus/infant coded to Disorders related to length of gestation and fetal growth (P05-P08) has increased compared to the reference years leading up to and including 2005. Prior to 2006, deaths attributed to these causes would have been queried to obtain a more specific cause of death.


BIRTHS DATA

102 Appendix 2 provides details of the number of live births registered which have been used to calculate the fetal, neonatal and perinatal death rates shown in this publication. Appendix 2 also provides data on fetal deaths used in the calculation of fetal and perinatal death rates. These also enable further rates to be calculated.


CONFIDENTIALISATION OF DATA

103 Data cells with small values have been randomly assigned to protect confidentiality. As a result some totals will not equal the sum of their components. Cells with 0 values have not been affected by confidentialisation.


EFFECTS OF ROUNDING

104 Where figures have been rounded, discrepancies may occur between totals and sums of the component items.


ABS PRODUCTS

105 ABS products and publications are available free of charge from the ABS website. Click on Statistics to gain access to the full range of ABS statistical and reference information. For details on products scheduled for release in the coming week, click on the Future Releases link on the ABS homepage.