8000.0 - Census of Population and Housing Destination Zones, August 2011  
ARCHIVED ISSUE Released at 11:30 AM (CANBERRA TIME) 10/12/2012  First Issue
   Page tools: Print Print Page Print all pages in this productPrint All

INFORMATION ABOUT DESTINATION ZONES (DZNs)


INTRODUCTION

This document details the Destination Zones (DZNs) used for the 2011 Census of Population and Housing.

It provides:

      • the purpose of the regions
      • their currency
      • the hierarchy of regions
      • coding conventions
      • summary table.

The DZNs were developed by the individual state or territory governments Transport authorities, for the analysis of commuting patterns and the development of transport policy.

The DZN regions are not an Australian Statistical Geography Standard (ASGS) structure and do not represent an Australian Bureau of Statistics (ABS) standard.

The reasons for this are:
      • They were not part of the original ASGS consultation.
      • There has not been subsequent extensive stakeholder consultation on their development beyond the individual state or territory government Transport authorities.
      • Data is not available for them as a standard ABS product free of charge.
      • DZN special purpose codes are not consistent with the ASGS.

DZNs are built from Mesh Blocks and aggregate to a subset of the ASGS regions. They cover the whole of Australia without gaps or overlaps.

DZNs are not part of the ASGS therefore the ABS will only provide limited supporting material.


CURRENCY OF THE DZNs

The DZNs are current from the date of the 2011 Census of Population and Housing: 9 August 2011.


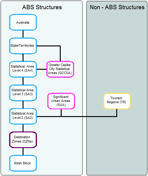
HIERARCHY OF DZNs

The DZNs are built from whole Mesh Blocks and aggregate to Statistical Areas Level 2 (SA2s). The hierarchy has only one level between the Mesh Blocks and SA2s: the DZNs themselves.

As the DZNs aggregate to SA2s, they can be aggregated to any level of the ASGS which itself is an aggregation of SA2s.

This includes:
      • Statistical Areas Level 3 (SA3s)
      • Statistical Areas Level 4 (SA4s)
      • state or territory (S/T)
      • Australia
      • Greater Capital City Statistical Areas (GCCSAs)
      • Significant Urban Areas (SUAs)
      • Tourism Regions (TRs).

Diagram 1 shows the relationship between the DZNs and the ASGS.

Diagram 1 showing the relationship between DZN and ASGS



For more information regarding the Mesh Blocks, SA2s, SA3s, SA4s, GCCSA and S/T, please refer to Australian Statistical Geography Standard (ASGS): Volume 1 - Main Structure and Greater Capital City Statistical Areas, July 2011 (cat. no. 1270.0.55.001).

For more information on Tourism Regions please refer to Australian Statistical Geography Standard (ASGS): Volume 3 - Non-ABS Structures, July 2011 (cat. no. 1270.0.55.002).

For more information on Significant Urban Areas please refer to Australian Statistical Geography Standard (ASGS): Volume 4 - Significant Urban Areas, Urban Centres and Localities, Section of State, July 2011 (cat. no. 1270.0.55.004).


DZN CODING CONVENTIONS

A DZN is identifiable by a 9 digit code. This compromises the S/T, SA2 and DZN identifier code. A DZN identifier is only unique within a state or territory. DZNs do not have names.

Example: 111728922

S/TSA2DZN
111728922


DZN Special Purpose Codes

Two special purpose identifiers are reserved for 'Place of Work (POW) not stated' and 'POW not applicable'. These are Australia wide and no state or territory identifier is applicable, these are:
      &&&&: POW not stated

      @@@@: POW not applicable

Example: POW not stated

S/TSA2DZN
Null&&&&&&&&


There are four special DZN identifiers in each state and territory these are:
      9499: POW No Fixed Address (S/T)

      9799: Migratory – Offshore – Shipping (S/T) (note that this includes Antarctica)

      9099: POW Capital City undefined (note this is followed by the name of capital city)

      9899: POW State/Territory undefined (S/T)


Please note: these codes are non-spatial and cannot be represented geographically.

Example: POW No Fixed Address (NSW) 194999499

S/TSA2DZN
194999499


There is a series of SA2 'Not further defined codes' included in the digital boundaries, although they cannot be represented geographically. They represent data, which can be assigned to the SA2 level, but cannot be assigned to a DZN within the SA2. These codes are included in the Census data itself. They compromise the S/T, the SA2 and the DZN identifier 9999. 'Not further defined codes' are only present for SA2s that contain data for DZN 9999.

Example: Not Further Defined 710029999

S/TSA2DZN
710029999


SUMMARY TABLE

Table 1 summarises the number of regions at each level of the DZNs for each state or territory.

Table 1, Summary of ASGS Spatial Units as at 9 August 2011(a)
Spatial UnitNSWVic.QldSAWATas.NTACTOTAust.
DZN364331571221683990171213245710330
(a) Includes special purpose codes for the states and territories. Does not include special purpose codes for whole of Australia (POW not stated and POW not applicable).