4436.0 - Caring in the Community, Australia , 1998  
ARCHIVED ISSUE Released at 11:30 AM (CANBERRA TIME) 23/08/2000   
   Page tools: Print Print Page Print all pages in this productPrint All


Disability, Ageing and Carers, Australia: Caring in the Community Catalogue Number 4430.0.55.003 or Disability, Ageing and Carers, Australia: Caring in the Community, Tables 17 to 24 Catalogue Number 4430.0.55.004 then follow the links to Data Cubes.

INTRODUCTION

Caring is a culturally defined response to a need arising in the family or community for assistance and support to its members. In its broadest sense, caring encompasses many of the daily interactions that maintain and enhance human relationships. People can provide care to others in any role they play, whether it be as a mother, son, neighbour or care professional. The different faces of caring all demonstrate the reciprocal nature of human relationships, reinforce norms of trust and mutual obligation, and in this way contribute to the cohesion of families, communities and society in general.

The extent to which a society offers support to its more vulnerable and dependent members is a measure of social solidarity. Care can be provided by qualified professionals in the community or in special facilities, but this vital role is more often undertaken by family members or friends, and as such, is a part which most people will play in their lifetime. The assistance provided by friends and family members make it possible for people who are frail aged or have disabilities to live at home, access the services available in the community (for example, health care services), and arrange any other help they need.

This publication focuses on carers who provide informal assistance to older people and/or people with a disability. This assistance must be ongoing, or likely to be ongoing for at least six months. Primary carers are those carers who provide the most assistance with one or more of the core activities of self care, mobility or communication.


WHO PROVIDES CARE?

The Survey of Disability, Ageing and Carers, 1998 identified 2.3 million carers - approximately 13% of people living in households. Of the carers identified, one in five (450,900) were primary carers.

Women are more likely than men to become a carer at some time in their life. In 1998, they accounted for more than half (56%) of all carers, and a greater proportion of primary carers (73% of those under 65, and 62% of those aged 65 and over).

The rates of caring within age groups tend to mirror life stages. Young carers (aged under 35) comprise a relatively small proportion of their age group (6% of men and 8% of women) because most are caring for people whose impairments are not related to old age. Gender-based differences in rates of caring are more apparent in older age groups. In 1998, approximately one in five women in the 35 to 64 year age group (22%) were in a caregiving role, compared with 15% of men. Of people aged 65 years or older, more men than women were carers (214,500 compared with 186,500) with men also more likely to be a carer (23% compared with 16%).

CARER RATES - 1998




For women, the likelihood that they will be a carer is greatest between the ages of 55 and 64 years (26%) while for men it is over the age of 74 years (24%). This reflects the greater tendency for male carers to be assisting a partner, and for women over 74 to be widowed.

1998 DISABILITY, AGEING AND CARERS POPULATION




DISABILITY AND MAIN IMPAIRMENT TYPE

DisabilityMain Impairment Type

A person has a disability if he/she has one of the following restrictions, that has lasted or is likely to last for 6 months or more:A person's main impairment is the restriction which causes them the most problems. Each main impairment type may refer to a single impairment or be comprised of a number of broadly similar impairments.
  • Loss of sight (not corrected by glasses);
  • Sight - Loss of sight (not corrected by glasses).
  • Loss of hearing (with difficulty communicating or use of aids);
  • Hearing - Loss of hearing (i.e has difficulty communicating or uses aid(s)).
  • Speech difficulties, including speech loss;
  • Speech - Speech difficulties, including speech loss.
  • Chronic or recurring pain that restricts everyday activities;
  • Sensory - Loss of sight or loss of hearing.
  • Breathing difficulties that restrict everyday activities;
  • Intellectual - Difficulty learning or understanding.
  • Blackouts, fits or loss of consciousness;
  • Physical - Chronic or recurring pain that restricts everyday activities;
  • Difficulty learning or understanding;
    • Breathing dif f iculties that restrict everyday activities;
  • Incomplete use of arms or fingers;
    • Blackouts, fits or loss of consciousness;
  • Difficulty gripping;
    • Incomplete use of arms or fingers;
  • Incomplete use of feet or legs;
    • Diff iculty gripping;
  • A nervous or emotional condition that restricts everyday activities;
    • Incomplete use of feet or legs;
  • Restriction in physical activities or physical work;
    • Restriction in physical activities or physical work; and
  • Needing help or supervision because of a mental illness or condition;
    • Disfigurement or deformity.
  • Head injury, stroke or other brain damage, with long-term effects that restrict everyday activities;
  • Psychological - A nervous or emotional condition that restricts everyday activities; and
  • Treatment for any other long-term condition, and still restricted in everyday activities; or
    • Needing help or supervision because of a mental illness or condition.
  • Any other long-term condition that restricts everyday activities.



Disability among carers

The likelihood of having a disability increases with age, as do the chances of becoming a carer. It is, therefore, not surprising that carers were twice as likely as those who were not carers to have a disability (32% compared with 17%). In fact, many carers are older people, who provide care as part of a reciprocal arrangement which has evolved over many years.

DISABILITY RATES - 1998



In 1998, there were 147,300 primary carers aged 15 and over with a disability, and the proportion of those with a disability increased with age (from 24% for those aged 15 to 34, to 57% for those aged 65 and over). Of those primary carers who had a disability, 28,700 had a profound or severe core activity restriction and were caring for someone with a similar degree of restriction.

Educational attainment

In 1998, about 15% of those in the 15 to 64 year age group were carers. Carer rates were the highest for people with basic vocational qualifications (20%), and lowest for those with bachelor degrees or higher (12%). Carer rates across the range of post-school qualifications were more consistent for primary carers (between 2 and 4 per cent) than other carers (between 9 and 16 per cent).

CARER RATES BY POST- SCHOOL QUALIFICATIONS - 1998



Labour force participation


Many people who take on a caring role are affected by the amount of time and energy this role demands of them. For people of working age (15 to 64 years), juggling the competing demands of the caregiving role and the requirements of paid employment can be difficult, and sometimes impossible. Therefore it is not surprising that rates of caring increase as involvement in the labour force decreases. Carers represented 13% of people employed full-time, and 20% of those not in the labour force.

CARER RATES BY LABOUR FORCE CHARACTERISTICS - 1998




Employment opportunities for some carers could be limited by their need to
find flexible and/or part-time work to accommodate their caring responsibilities. Most carers (59%) combined their caring role with full or part-time work, with the majority of employed carers in full-time work (63%). However, of the 158,200 primary carers who were employed in 1998, less than half (48%) were in full-time employment. This compares with a full-time employment rate of 66% for other carers, and 72% for those not in a caring role.

The majority of employed primary carers (71%), reported their caring duties had not affected the number of weekly hours they work. However, a sizeable minority (34,400 or 22%) stated their weekly hours in paid work had been reduced since taking on the caring role, and 38,000 (24%) required time off work, as often as once a week, on average, to perform caring duties.

In 1998, almost one-third (31%) of people of working age were either unemployed or not in the labour force. Of those who were not employed, people without caring responsibilities were twice as likely as primary carers, to be looking for work (21% compared with 11%). The most commonly perceived barrier to employment, among primary carers, was a lack of alternative or suitable care arrangements (29%) and this is reflected in the discrepancy between the number of primary carers who expressed a desire to work (76,800) and the number of primary carers actively looking for work (21,100).

Income

As primary carers are restricted in their labour force participation, a relatively high proportion of them are reliant on a government pension or allowance as their principal source of cash income. In 1998, almost half the primary carers (49%) were dependent on the government for income support, compared with 20% of those who were not providing care.

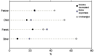
There were 207,100 primary carers (46%) who reported that the caring role had adversely affected their financial situation, with the majority reporting it was primarily due to extra expenses.

Parents providing primary care were most adversely affected. More than one-third (37%) reported this was mainly due to an increase in expenses; with a further 23% citing a decrease in income as the main effect. Those caring for someone other than a partner, child or parent, were the most likely to report an unchanged financial situation (65%).

EFFECTS OF CARING ON FINANCIAL SITUATION - 1998




RECIPIENTS OF CARE


Relationship to main recipient of care

Most informal care arrangements exist between family members, resulting in caring relationships that reflect the respective life stages of carers and those they care for. Primary carers aged 15 to 34 were most likely to be caring for a child (35%) or parent (28%); those aged 35 to 64 were most likely to be caring for a partner (36%) or parent (30%); with the majority of primary carers aged 65 and over caring for a partner (75%). Of the primary carers identified in 1998, almost two-thirds (65%) of men and one-third (34%) of women were caring for their partner.

CARER RELATIONSHIP TO MAIN RECIPIENT OF CARE - 1998




Where is care provided?

A carer may provide assistance within or outside their own home, and to more than one person. Primary carers were more likely than other carers to be living with a person they care for (81% compared with 74%), with women more likely than men to provide care to someone living elsewhere, or to take on dual caring roles. In 1998, women comprised 69% of all people providing assistance to someone outside their own home, and 62% of carers with both a co-resident and external care recipient. There were 69,100 carers in the 35 to 64 year age group who provided care to both a co-resident and someone living elsewhere.

The amount of assistance provided by primary carers depended on whether the recipient of care was living with them or elsewhere. In situations where the main recipient of care was living elsewhere, the majority (79%) of primary carers were providing less than 20 hours of care per week. In contrast, almost half (44%) of those caring for someone in their own home provided 40 or more hours of care per week.

Main impairment type of main recipient

There were 352,200 primary carers who were living with the main recipient of their care in 1998. The majority of those receiving care (218,200 or 62%) were most restricted by a physical impairment. Care provision to people in this category comprised 70% of all care provided by men and 58% of all care provided by women. While a larger proportion of male carers provided assistance of a physical nature, women were twice as likely as men to be caring for someone who was most restricted by an intellectual impairment (15% compared with 7%). Caring for someone with a speech or psychological impairment often involved a huge commitment of time, with almost two-thirds (63%) requiring more than 40 hours of care per week.

The types of assistance provided by primary carers tended to closely reflect the particular restrictions (and resultant needs) of their care recipients. For example: assistance with mobility was received by 88% of those whose main impairment was loss of sight and 80% of those whose main impairment was physical; communication assistance was most commonly received by people whose main impairment was speech difficulty (88%), loss of hearing (85%) or intellectual (79%). Assistance with transport was received by most care recipients, but most commonly by those whose main impairment was intellectual (94%) or psychological (93%).


PRIMARY CARERS: THE EFFECTS OF CARING


Well-being

Carers, particularly those who live with their recipient, may lack the time and space to physically recuperate and/or engage in activities that maintain personal well-being. Sleep interruption was the most commonly reported effect of caring, and was more often reported by those carers who were living with the main recipient of their care (51%) than those who were not (23%). Those caring for someone with a psychological impairment were most likely to have had sleep interrupted due to caring (62%) and/or to require more support (61%).

EFFECTS OF CARING - 1998




People caring for someone living elsewhere were more likely to report feeling satisfied with caring, than those whose recipient was a co-resident (36% compared with 26%). Those caring for someone whose main impairment was psychological or intellectual were most likely to have experienced depression (48% and 35% respectively).


Relationships

Many primary carers claimed that their friendships and relationships with other family members had not been affected by the caregiving role (56% and 31% respectively). Of those affected, more than half (61%) felt they had lost or were losing touch with existing friends, and 47% said they had less time to spend with other family members. Younger carers were more likely to acknowledge an effect on their friendships (41% of those aged 15 to 64 compared with 35% of those aged 65 and over).

When asked about the effects of caregiving on their relationship with the main recipient of care, 179,300 (or 40%) of primary carers reported there had been none. Of those who reported an effect on this relationship, 60% said it had been strengthened.

EFFECT ON RELATIONSHIP WITH MAIN RECIPIENT - 1998



The caregiving role can involve constant pressure and may lack public recognition and/or wider community support. While the majority of primary carers (54%) did not express a general need for more support, a considerable number (183,400) did.

Need and use of respite care

Respite care services provide alternative care arrangements to allow carers a short-term break from their care commitments. Most primary carers (376,100 or 84%) said they did not need (or need more) access to respite care, with the majority (92%) stating they had never used it. The most commonly reported reasons for not using respite care were: does not need it (65%); does not know enough about the service or service not available (14%); and main recipient or primary carer does not want it (13%).

Primary carers aged 35 to 64 accounted for the bulk (67%) of those requiring (more) access to respite care. They were also the biggest users of respite care in the preceding three months (78%). Of the 71,900 primary carers who required (more) access to respite care, most (77%) expressed a need for access at short notice or on an irregular basis.


GLOSSARY


Activity


An activity comprises one or more tasks associated with daily living. In this survey tasks have been grouped into the following nine activities.
  • communication;
  • health care;
  • housework;
  • meal preparation;
  • mobility;
  • paperwork;
  • property maintenance;
  • self care;
  • transport.

Aids and equipment

Any devices used by persons with one or more disabilities to assist them with performing tasks, but not help provided by a person or an organisation.

Cared accommodation

Non-private dwellings such as: hospitals; homes for the aged; nursing homes; aged care hostels; disability hostels and children's homes. Independent living units located within retirement villages are excluded.

Carer

A person of any age who provides any informal assistance, in terms of help or supervision, to persons with disabilities or long-term conditions, or persons who are elderly (i.e. aged 60 years or over). The assistance has to be ongoing, or likely to be ongoing, for at least six months. Assistance to a person in a different household relates to 'everyday types of activities', without specific information on the activities. Where the care recipient lives in the same household, the assistance is for one or more of the following activities:
  • communication;
  • health care;
  • housework;
  • meal preparation;
  • mobility;
  • paperwork;
  • property maintenance;
  • self care;
  • transport.

See also Other carer and Primary carer.

Child

A person of any age who is a natural, step or foster son or daughter of a couple or lone parent, usually resident in the same household, and who does not have a child or partner of his/her own usually resident in the household.

Communication

This activity is comprised of the following tasks:
  • understanding family or friends;
  • being understood by family or friends;
  • understanding strangers;
  • being understood by strangers.

Core activities

Core activities are self care, mobility and communication.

Core activity restriction

Four levels of core activity restriction are determined based on whether a person needs help, has difficulty, or uses aids or equipment with any of the activities (self care, mobility or communication). A person's overall level of core activity restriction is determined by their highest level of restriction in any one of these activities.
The four levels of restriction are:
  • profound - the person is unable to do, or always needs help with, a core activity task.
  • severe - the person meets one or more of the following criteria:
    • sometimes needs help with a core activity task;
    • has difficulty understanding or being understood by family or friends;
    • can communicate more easily using sign language or other non-spoken forms of communication.
  • moderate - the person needs no help but has difficulty with a core activity task.
  • mild - the person meets one or more of the following criteria:
    • needs no help and has no difficulty with any of the core activity tasks, but uses aids and equipment;
    • cannot easily walk 200 metres;
    • cannot walk up and down stairs without a handrail;
    • cannot easily bend to pick up an object from the floor;
    • cannot use public transport;
    • can use public transport but needs help or supervision;
    • needs no help or supervision but has difficulty using public transport.

    Disability
In the context of health experience, the World Health Organisation (WHO) defines disability as any restriction or lack (resulting from an impairment) of ability to perform an action in the manner or within the range considered normal for a human being.

In this survey a person has a disability if he/she has a limitation, restriction or impairment, which has lasted, or is likely to last, for at least six months and restricts everyday activities. This includes:
  • loss of sight (not corrected by glasses or contact lenses);
  • loss of hearing where communication is restricted, or an aid is used;
  • speech difficulties, including speech loss;
  • shortness of breath or breathing difficulties causing restriction;
  • chronic or recurrent pain or discomfort causing restriction;
  • blackouts, fits, or loss of consciousness;
  • difficulty learning or understanding things;
  • incomplete use of arms or fingers;
  • difficulty gripping or holding things;
  • incomplete use of feet or legs;
  • nervous or emotional condition causing restriction;
  • restriction in physical activities or in doing physical work;
  • disfigurement or deformity;
  • mental illness or condition requiring help or supervision;
  • long-term effects of head injury, stroke or other brain damage causing restriction;
  • receiving treatment or medication for any other long-term conditions or ailments and still restricted;
  • any other long-term conditions resulting in a restriction.

Disability rate

The proportion of people with a disability, in any given population.

Educational attainment

The highest level of qualification obtained. Educational attainment is classified according to the ABS Classification of Qualifications (ABSCQ) (Cat. no. 1262.0, 1993). See also Post-school qualifications.

Employed

Persons aged 15 years or over who worked for one hour or more during the reference week for pay, profit, commission, payment-in-kind or without pay in a family business, or who had a job but were not at work.

Employee

An employee is a person who works for a public or private employer and receives remuneration in wages, salary, a retainer fee by their employer while working on a commission basis, tips, piece-rates or payment-in-kind, or a person who operates his or her own incorporated enterprise with or without hiring employees.

Employer

An employer is a person who operates his or her own unincorporated economic enterprise or engages independently in a profession or trade, and hires one or more employees.

Employment restriction

An employment restriction is determined for persons with one or more disabilities if, because of their disability, they:
  • are permanently unable to work;
  • are restricted in the type of work they can/could do;
  • need/would need at least one day a week off work on average;
  • are restricted in the number of hours they can/could work;
  • require/would require an employer to provide special equipment, modify the work environment or make special
    arrangements;
  • need/would need to be given ongoing assistance or supervision;
  • would find it difficult to change jobs or get a better job.

This information was collected for persons in the 15-64 year age group with one or more disabilities, living in households.

Formal assistance

Help provided to persons with one or more disabilities by:
  • organisations or individuals representing organisations (whether profit making or non-profit making, government or private);
  • other persons (excluding family, friends or neighbours as described in informal help) who provide assistance on a regular, paid basis and who were not associated with any organisation.

Full-time/part-time status

Full-time work is defined as 35 hours or more per week.

For employed persons, full-time/part-time status is determined by the actual and/or usual number of hours worked in all jobs during the reference period.

For unemployed persons, full-time/part-time status is determined by whether the work sought is full-time or part-time.

Health care

This activity is comprised of the following tasks:
  • foot care;
  • taking medication;
  • administering injections;
  • dressing wounds;
  • using medical machinery;
  • manipulating muscles or limbs.

Hearing impairment

Loss of hearing where communication is restricted, or an aid to assist with, or substitute for, hearing is used. See also Main impairment type.

Household

A group of two or more related or unrelated people who usually reside in the same dwelling and who make common provision for food or other essentials for living; or a person living in a dwelling who makes provision for his or her own food and other essentials for living without combining with any other person. Thus a household may consist of related or unrelated individuals, or a combination of both.

The household component comprises:
  • private dwellings: houses, flats, home units, garages, tents and other structures used as private places of residence at the time of the survey; and
  • non-private dwellings, including: hostels for the homeless, hotels, motels, educational and religious institutions, construction camps, boarding houses, staff quarters, guest houses, short-stay caravan parks, youth camps and camping grounds, and self care units in a retirement village which has cared accommodation on-site.


Housework

This activity is comprised of a single task 'household chores', examples of which are:
  • washing;
  • vacuuming;
  • dusting.

Impairment

In the context of health experience, an impairment is defined by the World Health Organisation (WHO) as any loss or abnormality of psychological, physiological or anatomical structure or function. Examples of impairment are loss of sight or of a limb, disfigurement or deformity, impairment of mood or emotion, impairments of speech, hallucinations, loss of consciousness and any other lack of function of body organs.

Income

See Total cash income and Principal source of cash income.

Industry

Classified to the Australian and New Zealand Standard Industrial Classification (ANZSIC) (Cat. no. 1292.0. 1993).

Informal assistance

Informal assistance is unpaid help or supervision that is provided to older persons (aged 60 years or over) or persons with one or more disabilities, by someone who may or may not be living with them in a household. It includes only assistance that is provided for one or more of the specified tasks comprising an activity because of a person's disability or because they are older. Informal assistance may be provided by family, friends or neighbours. For this survey, any assistance received from family or friends living in the same household was considered to be informal assistance even if the provider was paid. It does not include providers whose care is privately organised for profit.

Intellectual impairment

Difficulty learning or understanding things. See also Main impairment type.

Labour force status

A classification of the civilian population aged 15 years or over into employed, unemployed or not in the labour force.

Living arrangements

Whether the person lives alone, with other family members or with other unrelated individuals; or the type of dwelling they live in (i.e. private or non-private).

Long-term condition

A disease or disorder which has lasted or is likely to last for at least six months; or a disease, disorder or event (e.g. stroke, poisoning, accident etc.) which produces an impairment or restriction which has lasted or is likely to last for at least six months.

Long-term conditions have been coded to a classification based on the
World Health Organisation's International Classification of Diseases, version 10 (ICD 10).

Main impairment type

A person's main impairment is the restriction which causes them the most problems (see Impairment). Where there is only one impairment reported, this is recorded as the main impairment. Main impairment type may refer to a single impairment or be comprised of a number of broadly similar impairments:
  • Sight loss (not corrected by glasses);
  • Hearing loss (i.e. has difficulty communicating or uses aid(s));
  • Sensory: - sight loss or hearing loss (as outlined above);
  • Speech difficulties, including speech loss;
  • Intellectual: - difficulty learning or understanding things;
  • Physical: - chronic or recurring pain that restricts everyday activities; breathing difficulties that restrict everyday activities; blackouts, fits or loss of consciousness; incomplete use of arms or fingers; difficulty gripping; incomplete use of feet or legs; restriction in physical activities or in doing physical work; or disfigurement or deformity;
  • Psychological: - a nervous or emotional condition that restricts everyday activities; or the need for help or supervision because of a mental illness or condition.

The linked information on primary carers and their main recipient's impairment(s) only exists for caring relationships within a single household (i.e. in instances where the primary carer was living with the main recipient of care).

Main recipient of care

Where a primary carer is caring for more than one person, the main recipient of care is the person receiving the most help or supervision. A sole recipient is also classed as a main recipient. The assistance has to be ongoing, or likely to be ongoing, for at least six months and be provided for one or more of the core activities of self care, mobility or communication.

Meal preparation

This activity includes:
  • preparing ingredients;
  • cooking food.

Mild core activity restriction

See Core activity restriction.

Mobility

Mobility comprises the following tasks:
  • getting into or out of a bed or chair;
  • moving about the usual place of residence;
  • going to or getting around a place away from the usual residence;
  • walking 200 metres;
  • walking up and down stairs without a handrail;
  • bending and picking up an object from the floor;
  • using public transport.

Moderate core activity restriction

See Core activity restriction.

Not in the labour force

Persons who, during the reference period, were neither employed nor unemployed. They include persons who were keeping house (unpaid), retired, voluntarily inactive, permanently unable to work, persons in institutions, trainee teachers, members of contemplative religious orders, and persons whose only activity during the reference period was jury service or unpaid voluntary work.

Occupation

Classified to the Australian Standard Classification of Occupations (ASCO, Cat. no. 1220.0, 1997), second edition.
Other carer

A person who provides informal assistance, but who is not the main (or primary) source of assistance. See also Carer and Primary carer.

Own account worker

A person who operates his or her own unincorporated economic enterprise or engages independently in a profession or trade and hires no employees.

Paperwork

This includes reading or writing tasks such as:
  • checking bills or bank statements;
  • writing letters;
  • filling in forms.

Parent

A natural, step, adoptive or foster mother or father.

Partner

A person in a couple relationship i.e. registered married or defacto partner.

Physical impairment

People are classified as having a physical impairment if they have one or more of the following:
  • chronic or recurring pain that restricts everyday activities;
  • breathing difficulties that restrict everyday activities;
  • blackouts, fits or loss of consciousness;
  • incomplete use of arms or fingers;
  • difficulty gripping;
  • incomplete use of feet or legs;
  • restriction in physical activities or in doing physical work;
  • disfigurement or deformity.

See also Main impairment type.

Post-school qualifications
An award for attainment as a result of formal learning from an accredited tertiary institution. Post-school qualifications are classified according to the ABS Classification of Qualifications (ABSCQ) (Cat. no. 1262.0, 1993).

In this publication post-school qualifications have been aggregated as follows:
  • Bachelor Degree or higher - includes doctorates, masters degrees, graduate diplomas, and graduate certificates;
  • Associate or Undergraduate Diploma;
  • Skilled Vocational Qualifications;
  • Basic Vocational Qualifications.

Primary carer

A primary carer is a person of any age who provides the most informal assistance, in terms of help or supervision, to a person with one or more disabilities. The assistance has to be ongoing, or likely to be ongoing, for at least six months and be provided for one or more of the core activities of self care, mobility or communication. See also Carer and Other carer.

Principal source of cash income

Refers to that source from which the greatest amount is received.

Profound core activity restriction

See Core activity restriction.

Property maintenance

This includes light maintenance and gardening tasks, such as:
  • changing light bulbs, tap washers, car registration stickers;
  • making minor home repairs;
  • mowing lawns, watering, pruning shrubs, light weeding, planting;
  • removing rubbish.

Psychological impairment

People are classified as having a psychological impairment if they have either of the following:
  • a nervous or emotional condition that restricts everyday activities; or
  • a need for help or supervision because of a mental illness or condition.

Receipt of assistance

Receipt of assistance is applicable to persons with one or more disabilities, or aged 60 years or over, who needed help or supervision with at least one of the specified tasks comprising an activity. The source of assistance may be informal or formal, but does not include assistance from the use of aids.

Respite care

Respite care services provide alternative care arrangements to allow carers a short-term break from their care commitments. Respite care may be provided on a regular, planned basis, or in an emergency or crisis situation. Respite care services may be in a facility such as a nursing home or community centre or in a person's home.

Restriction

A person has a restriction if he/she has difficulty doing a particular activity, needs assistance from another person or uses an aid.

Schooling restriction

A schooling restriction is determined for persons aged 5-20 years who have one or more disabilities if, because of their disability, they:
  • are unable to attend school;
  • attend a special school;
  • attend special classes at an ordinary school;
  • need at least one day a week off school on average;
  • have difficulty at school.

Self care

This activity is comprised of the following tasks:
  • showering or bathing;
  • dressing;
  • eating;
  • toileting;
  • bladder or bowel control.

Sensory impairment

A person is classified as having a sensory impairment if they have one of the following:
  • sight loss (not corrected by glasses); or
  • hearing loss (has difficulty communicating or uses aid(s)).

See also Main impairment type.

Severe core activity restriction

See Core activity restriction.

Sight impairment

Loss of sight (not corrected by glasses). See also Main impairment type.

Specific restriction

A restriction in core activities, schooling or employment. This corresponds with the concept of 'handicap' used in previous ABS publications on disability.

Speech impairment

Speech difficulties, including total loss of speech. See also Main impairment type.

Task

A component of an activity, which represents the specific level at which information was collected.

Total cash income

Gross current usual (weekly equivalent) cash receipts that are of a regular and recurring nature, and accrue to individual household members at annual or more frequent intervals, from employment, own business, the lending of assets and transfers from government, private organisations and other households.

Transport

A single task activity referring to travel to places away from the usual place of residence.

Unemployed

Persons aged 15 years and over who were not employed during the reference period, but who had actively looked for work and were available to start work.

Working age

In this survey, people of working age have been defined as those in the 15-64 year age group. Data was collected for all persons aged 15 and over, but very few of those aged 65 and over were still in paid employment so their employment information has not been included in this publication.