6361.0 - Employment Arrangements and Superannuation, Australia, Jun 2000  
ARCHIVED ISSUE Released at 11:30 AM (CANBERRA TIME) 29/03/2001   
   Page tools: Print Print Page Print all pages in this productPrint All

Notes
Introduction
Summary of Findings
List of Publication Tables
Explanatory Notes
Appendix 1 Comparison of Employment Classification
Appendix 2 SEAS 2000 Products and Services
Technical Note - Measuring Sampling Variability
Glossary


NOTES


ABOUT THIS PUBLICATION

This publication presents results from the Survey of Employment Arrangements and Superannuation (SEAS). The SEAS was a household survey conducted by the Australian Bureau of Statistics (ABS) throughout Australia, with information collected from individuals by personal interview from April to June 2000. Superannuation funds and administrators provided some supplementary information during the period May to October 2000.

The aims of the SEAS were:

  • to describe the diversity of employment arrangements in the Australian workforce, with the focus on those characteristics considered important in identifying newer and emerging working arrangements; and
  • to describe people's superannuation coverage, and to obtain high quality information about the amount people are contributing to superannuation and the amount they have accrued.

The publication contains statistical tables highlighting key survey results, as well as explanatory material describing the survey design and methodology, the quality and interpretation of survey results, and products and services available.

The conceptual framework used in this publication to describe major categories of employment is based on that used for the August 1998 Forms of Employment Survey (FOES), published in Forms of Employment, Australia (Cat. no. 6359.0), but has been further developed. Appendix 1 in this publication describes the framework and how the employment categories used to present information in this publication relate to those used by the ABS in presenting statistics from its monthly Labour Force Survey and the FOES. The additional data obtained from the SEAS will assist users of labour statistics to undertake more detailed analyses of people with different employment characteristics.

The superannuation information in this publication focuses on whether people have superannuation, the types of contributions being made to superannuation, and the receipt of lump sum payments or regular income from superannuation. Information from the survey about the value of superannuation contributions and the amount accrued will be published in Superannuation: Coverage and Financial Characteristics, Australia (Cat. no. 6360.0) later in 2001.


ACKNOWLEDGEMENTS

ABS publications draw extensively on information provided freely by individuals, businesses, governments and other organisations. Their continued cooperation is very much appreciated: without it, the wide range of statistics published by the ABS would not be available. Information received by the ABS is treated in strict confidence as required by the Census and Statistics Act 1905.


INTRODUCTION

Most Australians spend a substantial part of their lives in the workforce. Changes in the labour market have the potential to affect many people, and also help shape our economy and society. Over recent years there has been increasing interest in the emergence of different forms of employment, the characteristics of these forms of employment, and the quality of different types of employment.

The ageing population also has the potential to have a large impact on Australian society and the economy in the future. Much of the discussion about the implications of the ageing population has focussed on people's ability to support themselves in retirement, in particular through superannuation.

The Survey of Employment Arrangements and Superannuation (SEAS) is a new source of information about people's working arrangements and provision for retirement through superannuation.


EMPLOYMENT ARRANGEMENTS

A few decades ago, employed people - particularly male workers - typically worked in full-time wage and salary jobs with regular working hours, and could often expect to remain in the same job for a long time. This situation has changed, with the emergence of different forms of employment and different working arrangements. Over the last decade, there has been strong growth in casual and part-time employment, and many people now have flexible working hours, or have a working pattern that differs from the five-day working week. These changes have coincided with other changes in the labour market such as growth in the service industries, increasing numbers of women in the workforce, sustained periods of relatively high unemployment, labour market deregulation and changes in technology.

One of the aims of the SEAS was to collect a range of information considered important in describing the different forms of employment and the diversity of working arrangements in the Australian workforce of today. The focus was on the ways in which working arrangements diverge from the full-time, ongoing, wage and salary job with regular hours and paid leave entitlements.

Collection of employment arrangements data

The SEAS is part of an extensive program of household surveys covering topics associated with the labour market and working arrangements. Most of these surveys are conducted regularly as supplements to the monthly labour force survey. In 1998 a new labour force supplementary survey, the Forms of Employment Survey (FOES), was conducted to examine working arrangements in more detail.

There was more capacity in SEAS, as a special stand-alone survey, to cover people's working arrangements in greater detail. SEAS, like FOES, covered important aspects of employment such as whether a person was an employee or self-employed; entitlements to paid leave; self-identification as a casual worker; job duration and expected job duration; and earnings. Additional information collected as part of SEAS covered working patterns (e.g. set number of days each week); hours worked on weekends or outside the 'daytime' range of 7 am to 7 pm; access to flexible working hours; extra hours worked; arrangements such as shiftwork, being on call or stand-by, and working at home; and some information about people's work preferences such as preferred working hours. People with more than one job were asked the same series of questions in relation to their two main jobs.

Presentation of employment arrangements information

There are many ways in which people's working arrangements can be described. This publication classifies people with one or more jobs to employment type categories that, at a broad level, align with the status in employment classification used to present standard labour force statistics. These categories are then cross-classified by the wider range of employment characteristics collected as part of SEAS which indicate whether, and the extent to which, people's jobs diverge from the full-time, ongoing, wage and salary job with paid leave entitlements and 'standard' hours.

The international standard for the classification of different types of employment in labour statistics is the International Classification of Status in Employment (ICSE). According to the ICSE, jobs should be distinguished from each other on the basis of:
  • the type of economic risk, an element of which is the strength of the attachment between the person and the job; and
  • the type of authority which the jobholder has over establishments and other workers.1

This is the conceptual basis which underpins the classification of employment types in Australian labour force statistics. In SEAS, as in the standard status in employment classification, the primary distinction between different types of employed persons is between employees, that is, people working for an employer for a wage or salary including those in their own incorporated business; and those who are self-employed, that is, people in their own unincorporated business and contributing family workers.

In SEAS, the employees group is expanded into more detailed categories using employment characteristics which give some additional information about 'the strength of the attachment between the person and the job', such as entitlements to paid leave; self-identification as a casual; and employment on a fixed-term contract. People working in their own incorporated enterprise are treated both as a separate group of employees, and as owner managers, and are divided into two groups according to whether or not they undertake work on a contract basis. Those self-employed persons working in their own unincorporated enterprise are also classed as owner managers, and are also divided into two groups according to whether or not they undertake work on a contract basis.

This classification structure is presented diagrammatically on page 6.

Appendix 1: Comparison of Employment Classifications contains more information about the SEAS employment categories and how these concord with status in employment categories used to present standard labour force statistics.


SUPERANNUATION

As the population ages, increasing importance is being placed on the provision of retirement income through superannuation. There is a need for accurate information about people's superannuation coverage, contributions and the amount of superannuation people have accrued, linked to personal characteristics such as age and income.

For many people, most, if not all, superannuation contributions are made by their employer under the Superannuation Guarantee, introduced in 1992 at 3-4% of a person's wage or salary, and increasing to 9% in 2002-2003. Superannuation is thus closely linked to employment. The nature of people's employment can affect their ability to accrue sufficient superannuation for their retirement, which may in turn influence the age at which they retire.

In relation to the superannuation topic, the aims of the SEAS were to obtain information about the types of superannuation coverage that people had, and to obtain high quality information about the amount being contributed to people's superannuation, and the amount of superannuation they had accrued.

Collection of superannuation data

Some information about superannuation in conjunction with personal characteristics was collected previously as part of a periodic labour force supplementary survey, conducted for the last time in 1995 and published in Superannuation, Australia (Cat. no. 6319.0).

In SEAS, to ensure that information about the value of contributions to superannuation and the amount of superannuation people had accrued was of a high quality, individuals selected to participate in the survey were asked to report this information by referring to a superannuation statement (or payslip where appropriate). If survey respondents were unable to refer to the appropriate records, they were asked whether they would agree to authorise their superannuation fund to provide the information to the ABS. Superannuation funds provided information only for those respondents who agreed to sign a consent form authorising the fund to do so.

This publication focuses on superannuation coverage information obtained from the household interview component of SEAS. The financial superannuation information will be released in Superannuation: Coverage and Financial Characteristics, Australia (Cat. no. 6360.0) later in 2001.

Presentation of superannuat ion information

To describe superannuation coverage, people aged 15 to 69 years are first divided into those who are working or intend to work in future, and those people, mainly retirees, who are not working and who do not intend to work in future.

People who are not working and do not intend to work are divided into those people who have received a lump sum from a superannuation fund or are receiving regular income from superannuation or annuities, and those who have not received a lump sum and who are not receiving income from superannuation or annuities.

This publication presents information on the types of superannuation coverage of people aged 15 to 54 with one or more jobs and on superannuation and lump sum payments of retired persons.


OTHER RELATED PRODUCTS

The information in this publication represents a selection of the full survey results. For information about other products available from the survey, refer to Appendix 2: SEAS Products and Services.


1 International Labour Organisation Bureau of Statistics, Resolution Concerning the International Classification of Status in Employment Adopted by the Fifteenth International Conference of Labour Statisticians, January 1993.


SUMMARY OF FINDINGS


EMPLOYMENT ARRANGEMENTS - OVERVIEW

The results of the SEAS portray a workforce in which there is a diversity of employment types, working conditions, working patterns, and preferred working arrangements.

Employment types

Jobholders are classified to employment type categories on the basis of their main job, that is, the job in which they usually worked the most hours. The information on employment arrangements presented in this publication also relates to a jobholder's main job.

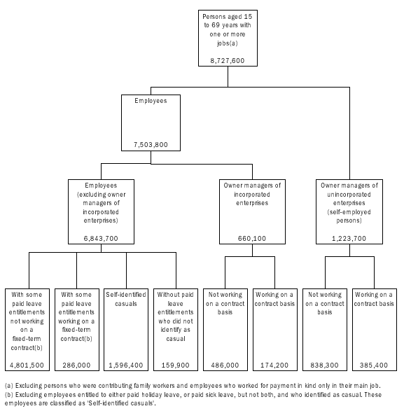
Employment Type Breakdown - Diagram



The predominant employment type was employees (excluding owner managers of incorporated enterprises) who had some paid leave entitlements and were not on a fixed-term contract. This group made up 55% of all jobholders. The other large groups were self-identified casuals (18%) and owner managers of unincorporated enterprises (14%).

Age and sex

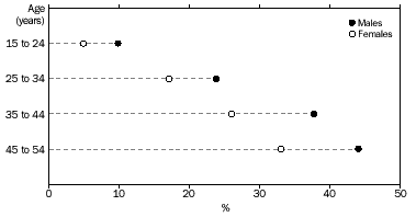
Employees with leave entitlements who were not on a fixed-term contract represented the largest single employment type in all age groups except for the 15 to 19 year age group. Almost two thirds (63%) of jobholders aged 25 to 34 were in this category.

PROPORTION OF JOBHOLDERS IN MAJOR EMPLOYMENT TYPE CATEGORIES, by Age
Proportion of Jobholders Major Employment Type Categories, by Age - Graph


Almost two thirds (63%) of jobholders aged 15 to 19 years were self-identified casuals, making this the predominant type of employment in this age group. The proportion of jobholders aged 20 to 24 years who were self-identified casuals was also relatively large at 29%.

The proportion of jobholders who were employees with leave entitlements not working on a fixed-term contract was the same for both males and females, at 55%.

Females were twice as likely as males to be self-identified casuals: 25% of female jobholders were self-identified casuals compared with 13% of male jobholders.

PROPORTION IN SELECTED EMPLOYMENT TYPE CATEGORIES, by Sex
Proportion in selected Employment Type categories, by Sex - graphic


References to employees in the following paragraphs exclude owner managers of incorporated enterprises.

Job duration

Most employees (61%) had been in their current job for less than five years. In contrast, 64% of owner managers had been in their current job for five years or more. Over 25% of employees had been in their job for less than one year, compared with 10% of owner managers.

Usual hours and extra hours worked

Some 71% of employees and 75% of owner managers usually worked more than 35 hours a week (i.e. full time) in their main job. Similar proportions (22%) of employees and owner managers worked between 41 and 50 hours a week. Approximately 11% of employees worked more than 50 hours a week, in contrast to 36% of owner managers.

Almost 30% of employees worked between 1 and 34 hours a week (i.e. part time), compared with 25% of owner managers. Just over 12% of employees worked 1 to 15 hours a week (many of these were young self-identified casuals), compared with 11%of owner managers.

Almost one quarter (24%) of employees had worked paid overtime in the previous 4 weeks. Another 18% reported working extra hours which were not compensated at all, whether by pay, time off in lieu of the extra hours worked, through their work agreement or salary package, or by any other type of benefit.

Working patterns

Three quarters (75%) of employees worked a set number of days per week, fortnight or month. Another 11% described their working pattern as 'casual or relief work' and 9% worked on a roster or shift system.

In comparison, 56% of owner managers worked a set number of days per week, fortnight or month. Another 37% described their working pattern as 'other working pattern', i.e. their working pattern was not a set number of days in a particular time period, a casual or relief pattern, or a roster or shift system.

Just over 60% of employees said they had done some work on weekends or at night in the previous 4 weeks.

Employees' preferred working hours

Almost two thirds (65%) of employees were satisfied with their current hours. About 22% said they would prefer to work more hours (for more pay) while 13% said they would prefer to work fewer hours (7% would accept less pay while 6% felt they should receive the same pay).

Employees' preferred working patterns

Almost 80% of employees said their preferred working pattern was a set number of days per week, month or fortnight.


PROFILES OF MAIN EMPLOYMENT TYPES

The following commentary focuses on the larger employment categories. Similar information about the smaller categories is contained in the tables.


EMPLOYEES WITH LEAVE ENTITLEMENTS NOT ON A FIXED-TERM CONTRACT

Over half (55%) of all jobholders were employees with leave entitlements who were not working on a fixed-term contract. This category is characterised by jobholders who had experienced relative job stability, with sufficient hours and regular working patterns, and who expected their employment to continue for the next year.

Job duration

Almost half (49%) of the jobholders in this category had been in their job for 5 years or more and less than one fifth (17%) had been in their job for less than one year. The majority (92%) expected to be in the same job in 12 months' time.

Preferred working hours

Most of the employees in this group usually worked full time in their main job (86%) and over 40% of these usually worked more than 40 hours a week. Of those whose main job was part time, the majority (84%) worked more than 15 hours a week.

Over two thirds (68%) of jobholders in this category said that their preference was to work the same number of hours as they were currently working, for the same pay. Almost one quarter (24%) of those with a part-time job and 15% of those with a full-time job said they would prefer to work more hours for more pay.

EMPLOYEES WITH LEAVE, NOT ON A FIXED-TERM CONTRACT, Preferred hours


About 9% of employees in this category worked between 51 and 60 hours a week, and of these, almost 28% said they would prefer to work fewer hours, either for less pay (12%) or for the same pay (15%).

Some 4% of employees in this category worked more than 60 hours a week, and about one third of these said they would prefer to work fewer hours, either for less pay (11%) or for the same pay (22%).

Extra hours worked

Over one quarter (28%) of employees in this category had worked paid overtime in the previous four weeks. Another 21% reported that they had worked extra hours in the previous four weeks but had not been compensated in the same period of time at all, whether by pay, time off in lieu of the extra hours worked, through their work agreement or salary package, or by any other type of benefit.

Working patterns and preferred working patterns

An estimated 84% of employees in this category had stable working arrangements: that is, they worked a set number of days per week, fortnight or month. Three quarters (75%) of these were satisfied with their current arrangement, 18% said they would prefer a different type of arrangement but one that still involved a set number of days, and 4%said they would prefer casual or relief work, or a roster or shift system.

Approximately 73% of jobholders in this category reported that they usually worked on five days a week. In addition:
  • Almost half (47%) had some say in their start and finish times;
  • 60% reported that in the previous four weeks they had worked at night, or on a weekend, or both; and
  • 23% reported that they usually did some work at home.

Sector and industry

Some 25% of employees in this category were working in the public sector, compared with 22% of all employees (excluding owner managers of incorporated enterprises).

The industries with the largest proportions of jobholders in this employment type category were:
  • Electricity, Gas and Water Supply (86%);
  • Government Administration and Defence (82%); and
  • Finance and Insurance (81%).

The proportions were smallest in Agriculture, Forestry and Fishing (18%); Construction (32%); and Accommodation, Cafes and Restaurants (35%).


SELF-IDENTIFIED CASUALS

This group is characterised by younger employees. Some 25% of female jobholders and 13% of male jobholders were self-identified casuals. Most self-identified casuals had a part-time job and had been in their job a relatively short time.

Hours worked and age

Over three quarters of self-identified casuals were in a part-time job, that is, they worked less than 35 hours a week in their main job.

SELF-IDENTIFIED CASUALS, Hours usually worked by Age
Self-identified casuals, Hours usually worked by Age - graphic


Just over 40% of self-identified casuals were aged 15 to 24 years. Many of these worked in conjunction with full-time study: over three quarters (77%) of self-identified casuals aged 15 to 19 years and 35% of those aged 20 to 24 years were still at school or undertaking other full-time study.

Three quarters (75%) of self-identified casuals aged 15 to 19 years and 40% of those aged 20 to 24 years usually worked 1 to 15 hours a week.

Job duration

Almost half (48%) of self-identified casuals had been in their job for less than one year. Some, however, were in relatively long-term jobs: 14% had been in their job for 5 years or more. Almost three quarters (74%) of self-identified casuals expected to be in the same job in 12 months time.

Preferred working hours

Over three quarters (77%) of self-identified casuals were in a part-time job, that is, one in which they worked less than 35 hours. Many worked considerably less than 35 hours, with 44% working less than 15 hours and 18% working between 16 and 24 hours.

More than half (56%) of all self-identified casuals said that their preference was to work the same number of hours as they were currently working, for the same pay, but almost 40% said they would prefer to work more hours for more pay.

Working patterns and preferred working patterns

Some 42% of self-identified casuals worked on a set number of days each week. A similar proportion (43%) described their working pattern as 'casual or relief work'. (The term 'casual or relief work' is used to describe a jobholder's working pattern and has a different meaning from the employment type category 'self-identified casual' - see Glossary and Appendix 1 for more information).

Of those who described their working arrangement as 'casual or relief work', 46% said they would prefer to work a set number of days a week, fortnight or month.

In contrast, 88% of self-identified casuals who worked a set number of days a week were satisfied with that arrangement.
Some other characteristics include:
  • 67% worked regular hours;
  • 42% had some say in their start and finish times;
  • almost two thirds (65%) had worked at night, or on a weekend, or both, in the previous four weeks;
  • less than half (41%) reported that they were guaranteed a minimum number of hours; and
  • about 61% reported that their weekly earnings varied.

Industry

Over half of all self-identified casuals were employed in just three industries. These industries, and the proportions of self-identified casuals in these industries, were:
  • Accommodation, Cafes and Restaurants (50%);
  • Retail Trade (35%); and
  • Property and Business Services (18%).


OWNER MANAGERS

Approximately 22% of jobholders were owner managers: 14% were owner managers of unincorporated enterprises and 8% were owner managers of incorporated enterprises. There were more males than females in this category and there were more owner managers among older jobholders. Most worked full time in their business and a large proportion worked relatively long hours.

Age and sex

The proportion of male jobholders who were owner managers was 27%, compared with 15% of female jobholders. The proportion of jobholders who were owner managers increased with age, from less than 2% of those aged 15 to 19 years to almost 45% of those aged 55 to 69 years.

PROPORTION OF JOBHOLDERS WHO WERE OWNER MANAGERS, by Age


Job duration, working pattern and hours worked

Almost two thirds (64%) of owner managers had been in their job for more than 5 years. Over half (54%) reported working a set number of days each week, fortnight or month.

Three quarters of owner managers worked full time in their main job. The majority worked relatively long hours, with 41% working between 41 and 60 hours a week, and a further 18% working more than 60 hours a week.

Industry and whether worked on a contract basis

About half of all owner managers worked in the Agriculture, Forestry and Fishing, Construction or Property and Business Services industries.

The proportion of owner managers within each of these industries was:
  • 62% in Agriculture, Forestry and Fishing;
  • 52% in Construction; and
  • 30% in Property and Business Services.

Most (95%) owner managers working in Agriculture, Forestry and Fishing were not working on a contract basis. In contrast, 61% of those working in the Construction industry were working on a contract basis.

Dependence on client

About 30% of owner managers were working on a contract basis.

The extent to which these owner managers were dependent on their clients varied. Owner managers were considered dependent on their client if their contract prevented them from subcontracting their own work, if their client had control over their working procedures, or if their contract prevented them from working for multiple clients. In total, 29% satisfied one or more of these criteria and were therefore considered to be in some way dependent on their client.


SUPERANNUATION

The following commentary focuses on people aged 15 to 54 with one or more jobs.

Employer or business contributions to superannuation

Employers are obliged to make contributions on behalf of most employees, but there are some exempt employees: for example, employers are not obliged to contribute to superannuation for employees aged less than 18 years who are working not more than 30 hours a week, or for employees with low earnings. Many of these exempt employees are likely to be young self-identified casuals.

Most (94%) employees with leave entitlements not working on a fixed-term contract reported that their employer was making contributions to superannuation on their behalf.

For other categories of employees the proportions who reported that their employer was making contributions to superannuation were:
  • 58% of self-identified casuals; and
  • 67% of owner managers of incorporated enterprises.

Less than one fifth (19%) of owner managers of unincorporated enterprises reported that their business was currently contributing to their superannuation. Some 21% of owner managers of unincorporated enterprises reported that they were making personal contributions to superannuation, indicating that they may be more likely to report their superannuation contributions as 'personal' rather than 'business' contributions because the business is not a separate legal entity.

Personal contributions

Some 36% of employees with some leave entitlements who were not working on a fixed-term contract reported that they were making personal contributions to superannuation.

In comparison, the proportion of self-identified casuals making personal contributions to superannuation was just 6%. The younger age of many self-identified casuals, along with the fewer hours worked and resultant lower earnings, are likely to be among the factors affecting this result.

The proportion of jobholders aged 15 to 54 years who were making personal contributions increased with age.

PROPORTION OF JOBHOLDERS MAKING PERSONAL CONTRIBUTIONS, by Age
Proportion of Jobholders making personal contributions by Age - graphic


The main reasons given for not making personal contributions to superannuation were:
  • Cost, cannot afford to (38%); and
  • Have not bothered, never thought about it, not interested (18%).

No superannuation at all

The proportion in each employment type category who reported having no superannuation was:
  • 35% of owner managers of unincorporated enterprises;
  • 28% of self-identified casuals;
  • 12% of owner managers of incorporated enterprises; and
  • just 2% of employees with leave entitlements not working on a fixed-term contract.

The characteristics of these groups should be considered in conjunction with these results: for example, many self-identified casuals were teenage jobholders working part time while studying full time. Some owner managers may have had alternative ways of providing for their own retirement.

Receipt of benefits from superannuation

About 13% of people who were 'retired', that is, they were no longer working and did not intend to work in the future, were receiving some income from superannuation or annuities. Some 3% had received a lump sum in the previous 12 months, and another 29% had received a lump sum more than 12 months previously. (Some had both received a lump sum and were receiving income from superannuation or annuities).

Over half (55%) of those who had received a lump sum in the previous 12 months reported receiving less than $20,000.

Those who had received a lump sum in the previous 12 months reported using the largest amount of that lump sum in the following ways:
  • 23% had rolled it over or invested it in an approved deposit fund, deferred annuity or other superannuation scheme;
  • 28% had invested it elsewhere, including personal savings or bank; and
  • 21% had bought or paid off a home, or made home improvements.


LIST OF PUBLICATION TABLES


EMPLOYMENT ARRANGEMENTS

Persons with one or more jobs
    1. Number of jobs or businesses held last week, employment type in main job, time worked in main job and working pattern in main job by age and sex.
    2. Employment type in main job by industry and occupation in main job.
    3. Employment type by State or Territory of usual residence.
    4. Employment type by level of educational attainment and full-time/part-time study status.

Employees in main job
    5. Selected employment types by time worked in main job, whether expects to leave this job within 12 months, whether main job has a set finishing date, number of days a week usually worked in main job, working pattern in main job and whether has any say in start and finish times in main job.
    6. Selected employment types by usual hours worked each week in main job, whether worked extra hours in the last 4 weeks in main job, whether usually works any hours at home in main job, hours worked in most recent shift in main job.

    7. Selected employment types by whether required to be on call or stand-by in last 4 weeks in main job, whether worked shiftwork in last 4 weeks in main job, whether reported being covered by workers' compensation in case of work related illness/injury in main job, whether had a work-related illness or injury in the last 12 months in main job, trade union membership in main job and whether worked any hours on weekends or at night.
    8. Selected employment types by sector of employment in main job, whether found main job through an employment agency, whether received training in last 12 months in main job, and usual weekly earnings in main job.
    9. Selected employment types by current working pattern in main job by preferred working pattern in main job.
    10. Selected employment types by usual hours worked each week in main job by preferred working hours in main job.

Owner managers in main job
    11. Owner managers of incorporated and unincorporated enterprises by usual hours worked each week in main job, whether usually works any hours at home in main job, time worked in main job and working pattern in main job.
    12. Owner managers of incorporated and unincorporated enterprises working on a contract basis by whether contract prevented working for multiple clients, whether anyone else has control over working procedures, whether able to subcontract own work and dependence on client.

Self-identified casuals in main job
    13. Sex by full-time/part-time study status, age, social marital status, usual hours worked each week in main job, whether works regular hours each week in main job, whether minimum number of hours guaranteed in main job and whether weekly earnings vary in main job.
    14. Age by usual hours worked each week in main job, number of days a week usually worked in main job, usual weekly earnings in main job, and full-time/part-time study status.


SUPERANNUATION
    15. Persons aged 15 to 54 with one or more jobs: Superannuation coverage by sex by age, employment types and annual income.
    16. Persons aged 15 to 54 with one or more jobs not making personal superannuation contributions: Main reason not personally contributing.
    17. Retired persons: Whether receiving income from superannuation or annuities and whether has received a lump sum payment from a superannuation fund in last 12 months, by sex.
    18. Retired persons who had received a lump sum payment from a superannuation fund in the last 12 months: Value of lump sum payments received from superannuation fund(s) in last 12 months and disbursement of largest amount of lump sum payment from a superannuation fund, by sex.


EXPLANATORY NOTES


INTRODUCTION

1. This publication presents the first results from the Survey of Employment Arrangements and Superannuation (SEAS). The SEAS was a household survey conducted throughout Australia between April and June 2000. Information collected from individual householders by personal interview was supplemented in some cases with information provided by superannuation funds and administrators between May and October 2000.

2. The results presented in this publication cover a selection of key findings in relation to employment arrangements and superannuation. Information compiled as part of the survey on the value of people's superannuation contributions and the amount of superannuation accrued is not included in this publication. The provision of data by superannuation funds and administrators occurred over a longer period than the household component of the survey and processing of the financial superannuation information is not yet complete. That information is scheduled to be released in Superannuation: Coverage and Financial Characteristics, Australia (Cat. no. 6360.0) later in 2001.


SCOPE OF THE SURVEY

3. The SEAS was conducted in urban and rural areas in all States and Territories, but excluded people living in sparsely settled areas of Australia. The exclusion of these people has only a minor impact on aggregate estimates for individual States and Territories, with the exception of the Northern Territory, where such persons account for over 20% of the population.

4. The SEAS covered private dwellings only, including houses, flats, home units and any other structures used as private places of residence at the time of the survey. Non-private dwellings, such as hotels, boarding houses and institutions were not included in the survey.

5. The survey covered persons aged 15 to 69 years who were usual residents of private dwellings, excluding:
  • overseas residents living in Australia;
  • diplomatic personnel of overseas governments, customarily excluded from the Census and estimated resident population figures; and
  • members of non-Australian defence forces and their dependants.

6. Usual residents were those who regarded the dwelling as their own or main home. Others present were considered to be visitors and were not selected to participate in the survey.


DATA COLLECTION

7. Most of the survey information was collected from individuals by trained interviewers with extensive experience in conducting household surveys.

8. To ensure that information about the value of contributions to superannuation and the amount of superannuation people had accrued was of a high quality, individuals selected to participate in the survey were asked to report this information by referring to a superannuation statement (or payslip where appropriate). If survey respondents were unable to refer to the appropriate records, they were asked whether they would agree to authorise their superannuation fund to provide the information to the ABS. Superannuation funds provided information only for those respondents who agreed to sign a consent form authorising the fund to do so.


SURVEY DESIGN

Sample size and selection

9. Dwellings were selected at random using a multi-stage area sample of private dwellings. All usual residents aged 15 to 69 years in the selected dwellings were asked to participate in the survey.

10. The initial sample for the survey consisted of approximately 18,000 dwellings. Of the approximately 14,000 households that remained in the survey after sample loss (e.g. households selected in the survey which had no residents in scope for the survey, vacant or derelict buildings, buildings under construction), approximately 12,200 (87%) were fully responding, that is, households where everyone in scope of the survey responded fully to the survey.

11. In total, about 25,100 people responded to the survey. This includes a small number of people (about 250) who were unable, or unwilling, to answer questions about their income but responded to all other parts of the survey.


WEIGHTING AND ESTIMATION

12. Weighting is the process of adjusting results from a sample survey to infer results for the total population. To do this, a 'weight' is allocated to each sample unit. The weight is a value which indicates how many population units are represented by the sample unit.

13. In SEAS there are two main types of 'sample units': persons and households. Weights were calculated separately for persons and households.

14. The first step in calculating weights for each person was to assign an initial weight, which was equal to the inverse of the probability of being selected in the survey. For example, if the probability of a person being selected in the survey was 1 in 600, then that person would have an initial weight of 600.

Non-response adjustment

15. Non-response may introduce bias into survey estimates if non-respondents differ systematically from respondents. If a particular variable is found to be associated with non-response, initial weights can be adjusted to reduce bias due to non-response. For SEAS, an adjustment to the initial person weights was undertaken to account for non-response bias associated with particular household types.

Benchmarking

16. Following the non-response adjustment, the weights were calibrated to align with independent estimates of the population of interest, referred to as 'benchmarks', in designated sex by age by area of usual residence categories. Weights calibrated against population benchmarks compensate for over- or under-enumeration of particular categories of persons, and ensure that the survey estimates conform to the independently estimated distribution of the population by age, sex and area of usual residence, rather than to the distribution within the sample itself.

17. It should be noted that the benchmarks used for persons and households relate only to persons living in private dwellings, and therefore do not (and are not intended to) match estimates of the total Australian resident population (which include persons living in non-private dwellings, such as hotels) obtained from other sources.

Estimation

18. Survey estimates of counts of persons are obtained by summing the weights of persons with the characteristic of interest.

Household weighting

19. The process for weighting households was similar to the process for weighting persons. Households were first allocated an initial weight equal to the inverse of the probability of selection. Households where all usual residents were aged 15 to 69 (i.e. those households for which household estimates from the survey will generally be produced) were adjusted for non-response associated with age of reference person, household type and area. All households were then calibrated to align with independent estimates of the number of households.


RELIABILITY OF ESTIMATES

20. The estimates provided in this publication are subject to sampling and non-sampling error.
Sampling error

21. Sampling error is the difference between the published estimates, derived from a sample of persons, and the value that would have been produced if all persons in scope of the survey had been included. For more information refer to the Technical Notes.

Non-sampling error

22. Non-sampling errors may occur in any collection, whether it is based on a sample or a full count such as a census. Sources of non-sampling error include non-response; errors in reporting by respondents or recording of answers by interviewers; and errors in coding and processing data.

23. Non-response occurs when people cannot or will not cooperate, or cannot be contacted. Non-response can affect the reliability of results and can introduce a bias. The magnitude of any bias depends upon the extent of the difference between non-respondents' characteristics and those of people who responded to the survey. See above under Weighting and estimation for more information about methods of adjusting for non-response in the weighting process.

24. The following methods were also adopted to reduce the level and impact of non-response:
  • face-to-face interviews with respondents;
  • the use of interviewers who could speak languages other than English where necessary;
  • follow-up of respondents if there was initially no response; and
  • weighting to population benchmarks to reduce non-response bias.

25. Every effort was made to reduce other non-sampling error to a minimum by careful design and testing of questionnaires, training of interviewers, asking respondents to refer to records where appropriate, and extensive editing and quality control procedures at all stages of data processing.


SEASONAL EFFECTS

26. The estimates in this publication are based on information collected over the reference period and due to seasonal effects may not be representative of other time periods in the year.


NOTES ON ESTIMATES

27. The data item 'Whether paid by an employment agency' is derived from two questions, which were asked of employees, including people with their own incorporated business. Respondents were first asked 'Did you find this job with the help of an employment agency?' Those who responded 'Yes' were then asked 'Are you paid by that employment agency?' The estimate of people who were paid by an employment agency may therefore be understated, as it excludes both people who were in their own unincorporated business, and those who may have found the job in a different way, for example through answering an advertisement.

28. The data item 'Whether on a fixed-term contract' is derived from two questions. Respondents were first asked 'Does this employment have a set finishing date?' Those who responded 'Yes' were then asked 'Is that because you are currently employed on a fixed-term contract?' It is possible that some respondents who were employed on a fixed-term contract responded 'No' to the first question because they were confident that their contract would be renewed. However, the results show that a large proportion (75%) of those who did report that they had a set finishing date because they were employed on a fixed-term contract, expected their contract to be renewed. It is also possible that people who were on a fixed-term contract which would terminate on the completion of a specific task may not have reported that they had a set finishing date.

29. Income was collected using a number of different reporting periods, such as the last financial year for business and property income, and last pay period for wages and salaries and other sources of private income.


COMPARABILITY OF DATA

30. Wherever possible, standard question modules were used to ensure that data from the SEAS were comparable with data from other ABS surveys. However, differences in definitions, the scope of the survey, the sample size and the survey timing should be considered when comparing results of different surveys.


RELATED ABS PRODUCTS

31. Readers may also wish to refer to the following ABS publications:
    Career Experience, Australia, November 1998 (Cat. no. 6254.0)
    Directory of Superannuation Related Statistics, 1997 (Cat. no. 1131.0)
    Employee Earnings, Benefits and Trade Union Membership, Australia, August 1999 (Cat. no. 6310.0)
    Forms of Employment, Australia, August 1998 (Cat. no. 6359.0)
    Job Search Experience of Unemployed Persons, Australia, July 2000 (Cat.no.6222.0)
    Labour Force, Australia, (Cat. no. 6203.0)
    Labour Mobility, Australia, February 2000 (Cat. no. 6209.0)
    Multiple Jobholding, Australia, August 1997 (Cat. no. 6216.0)
    Persons Not in the Labour Force, Australia, September 1999 (Cat.no.6220.0)
    Retirement and Retirement Intentions, Australia, November 1997 (Cat.no.6238.0)
    Successful and Unsuccessful Job Search Experience, Australia, July 1998 (Cat. no. 6245.0)
    Superannuation, Australia, November 1995 (Cat. no. 6319.0)
    Working Arrangements, Australia, August 1997 (Cat. no. 6342.0)
32. Current publications produced by the ABS are listed in the Catalogue of Publications and Products (Cat. no. 1101.0). The ABS also issues, on Tuesdays and Fridays, a Release Advice (Cat. no. 1105.0) which lists publications to be released in the next few days. The Catalogue and Release Advice are available from any ABS office or from this web site. .

Effects of rounding

33. Where estimates have been rounded, discrepancies may occur between sums of the component items and totals.


ABBREVIATIONS

ABS Australian Bureau of Statistics
CURF Confidentialised Unit Record File
FOES Forms of Employment Survey
ICSE International Classification of Status in Employment
LFS Labour Force Survey
PAYE Pay as You Earn
RSE Relative standard error
SE Standard error
SEAS Survey of Employment Arrangements and Superannuation


APPENDIX 1 COMPARISON OF EMPLOYMENT CLASSIFICATIONS


INTRODUCTION

This appendix describes how people are classified to different employment categories in SEAS and compares these employment categories with the standard ABS status in employment classification, and the categories used in the Forms of Employment survey (FOES), an ABS household survey focusing on different types of employment.

The ABS presents statistics about people who are employed, unemployed and not in the labour force within a framework for labour statistics. The framework, and surveys about the labour force, use an integrated set of concepts, definitions and classifications which align closely with recommendations of the International Labour Organisation (ILO). The framework is described in detail in the forthcoming publication Labour Statistics: Concepts, Sources and Methods (Cat.no.6102.0).

The ABS publishes statistics about people in different types of employment, and their working arrangements, from several household surveys. These surveys include the Labour Force Survey (LFS), FOES, and SEAS. In each of these three surveys, employed people are classified using categories which capture some aspects of the nature of the employment contract between a person, their employer or business, and/or their employees.


INTERNATIONAL CLASSIFICATION OF STATUS IN EMPLOYMENT

The International Labour Organisation's 1993 International Classification of Status in Employment (ICSE) underpins the classifications used in Australian labour force statistics to categorise employed people. According to the ICSE:
    "a job is classified with respect to the type of explicit or implicit contract of employment of the person with other persons or organizations. The basic criteria used to define the groups of the classification are the type of economic risk, an element of which is the strength of the attachment between the person and the job, and the type of authority over establishments and other workers which the job incumbents have or will have."1

Within the ICSE, employed people are allocated to five mutually exclusive status in employment categories according to the type of job they hold:
  • employees;
  • employers;
  • own account workers;
  • contributing family workers; and
  • members of producers' cooperatives.

Below this broad level of classification, the ICSE is not prescriptive, but gives some guidance on the more detailed types of employment situations that countries might be interested in identifying.

Treatment of people working in their own incorporated enterprise

According to the ICSE, people working in their own limited liability business ('incorporated enterprise') are classified as employees. This treatment is in line with recommendations of the United Nations System of National Accounts which recognises the separate legal status of the company and the employment relationship that exists between the individual and the company. However, ICSE recommends that this group should be identified separately from other employees, because "these workers receive part of their remuneration in a way similar to persons in 'paid employment' while their authority in and responsibility for the enterprise corresponds more to persons in 'self-employment', in particular to employers."1


STANDARD ABS STATUS IN EMPLOYMENT CLASSIFICATION

In its standard status in employment classification, the ABS adopts the broad level ICSE classification, but excludes the "members of producers' cooperatives" category because of its lack of relevance to the Australian situation.

The groups in the ABS status in employment classification are:
  • Employee: A person who works for a public or private employer and receives remuneration in wages, salary, a retainer fee by their employer while working on a commission basis, tips, piece-rates or payment in kind, or a person who operates his or her own incorporated enterprise with or without hiring employees;
  • Employer: A person who operates his or her own unincorporated economic enterprise or engages independently in a profession or trade, and hires one or more employees;
  • Own Account Worker: A person who operates his or her own unincorporated enterprise or engages independently in a profession or trade, and hires no employees; and
  • Contributing Family Worker: A person who works without pay in an economic enterprise operated by a relative.

Use of the status in employment classification in the Labour Force Survey

The main source of regular status in employment statistics is the LFS. The LFS is a large-scale household survey which yields official monthly estimates of employment and unemployment. Status in employment statistics, along with industry and occupation statistics, are published quarterly.

Status in employment is determined largely on the basis of a person's perception of their relationship to the establishment or enterprise. It is expected that most people would be classified to an appropriate category using this approach. However, in cases where people's working arrangements are less clear-cut, more objective criteria may give different results.

Treatment of people working in their own incorporated enterprise

Because of the way the questions were organised in the LFS until April 2000, some people working in their own limited liability business ('incorporated enterprise') may have responded (correctly) that they worked for a wage or salary. On this basis they were classified as employees, and did not get an opportunity to report that they worked in their own incorporated business. Therefore in regular LFS statistics it was not possible to separately identify all those working in their own incorporated enterprise.


SURVEY OF EMPLOYMENT ARRANGEMENTS AND SUPERANNUATION EMPLOYMENT TYPE CLASSIFICATION

The employment type classification used in SEAS accords with the status in employment classification at the broad level. As is the case for the status in employment classification, a distinction is made between two main groups of workers: employees (including people working in their own incorporated enterprise); and the 'self-employed', that is, people working in their own unincorporated enterprise.

The following describes the ways in which the SEAS employment type classification expands on the existing status in employment classification used in the LFS.

Statistics presented using the standard status in employment classification are also available from the SEAS to enable comparison with status in employment statistics from the LFS and other sources.

Separate identification of those working in their own incorporated enterprise

The ICSE notes that while it is consistent with the System of National Accounts to classify people working in their own incorporated enterprise as employees, in many respects they have more in common with other owner managers, for example in terms of their authority in, and responsibility for, the business, and may be best classified in this way for labour market analysis. In this publication, owner managers of incorporated enterprises are presented as a separate category of employees, but have also been grouped with other owner managers for the purposes of particular analyses.

Added dimension of paid leave entitlements and self-identified casuals

Employees (excluding those working in their own incorporated enterprise) were divided into groups according to their leave entitlements and whether they reported being employed as casuals. In SEAS, employees who were entitled to either paid sick leave or paid holiday leave (but not both), or who were entitled to neither form of paid leave, were asked whether they were employed as casuals. The SEAS measure of self-identified casuals thus excludes owner managers of incorporated enterprises and picks up a small additional group of employees who have some paid leave entitlement but reported themselves as casual.

Whether working on a fixed-term contract

Employees with some leave entitlements were subdivided into two groups according to whether the person worked on a fixed-term contract or not.

Working on a contract basis

For SEAS, owner managers of incorporated enterprises and owner managers of unincorporated enterprises were divided into those who work on a contract basis (see Glossary) and those who do not.

In the standard status in employment classification owner managers of unincorporated enterprises are divided into employers and own account workers (i.e. according to whether they had employees). Although these statistics are not included in the publication, they are available from the SEAS.

Treatment of contributing family workers and employees working for payment in kind only

Contributing family workers (a separate category in the standard ABS status in employment classification) and employees who were working for payment in kind only were identified in SEAS, but detailed information was not collected for them, as it was considered that many of the questions would not apply to them. They have therefore been excluded from the statistics presented in this publication.


EMPLOYMENT TYPE CATEGORIES USED IN SEAS

The employment type categories used to present data in this publication are as follows:

Employees
    With some leave entitlements not working on a fixed-term contract
    With some leave entitlements working on a fixed-term contract
    Self-identified casuals
    Without leave entitlements who did not identify as casual
    Owner managers of incorporated enterprises
      Working on a contract basis
      Not working on a contract basis
Owner managers of unincorporated enterprises
    Working on a contract basis
    Not working on a contract basis

Employees and owner managers

The starting point for questioning in the SEAS was the person's response to the standard LFS question 'Did you work for an employer for wages or salary?' Those who answer 'yes' to this question are usually classified as employees.

However, some people who report that they are working for a wage or salary may actually work in their own business. For example, those working in their own incorporated enterprise who pay themselves a wage or salary may respond, correctly, that they are employed by their business, which is a separate legal entity. Others may be engaged on a contract for service basis with a single client and consider the arrangement as 'working for an employer'.

In SEAS, to check for these types of arrangements, those who reported working for an employer for wages or salary were asked whether they undertook the work as part of their own business. Those who reported that they did undertake the work as part of their own business were classified as 'owner managers'.

Those who answered 'no' to the first question, 'Did you work for an employer for wages or salary?' were then asked 'Did you work in your own business?' Those who answered 'yes' to this question were classified as owner managers.

As the diagram below shows, the separate identification of owner managers of incorporated enterprises enables this group to be treated either as employees or owner managers as appropriate.

DIAGRAM A1: EMPLOYEES AND OWNER MANAGERS
Employees and owner managers - diagram


Employees (excluding those working in their own incorporated enterprise) were subdivided according to their leave entitlements and whether they identified as a casual worker, while owner managers were subdivided according to whether they were working in an incorporated or unincorporated enterprise, and whether they worked on a contract basis. This is illustrated in the following two diagrams.

DIAGRAM A2: EMPLOYEES EXCLUDING OWNER MANAGERS OF INCORPORATED ENTERPRISES
Employees excluding owner managers of incorporated enterprises leave entitlements and classification - diagrams

DIAGRAM A3: OWNER MANAGERS
Owner managers classification - diagram


COMPARISON OF FORMS OF EMPLOYMENT SURVEY AND SURVEY OF EMPLOYMENT ARRANGEMENTS AND SUPERANNUATION EMPLOYMENT CATEGORIES

The FOES was conducted as a supplement to the LFS in August 1998 and was developed to examine some working arrangements in more detail. Persons who worked for payment in kind only, and contributing family workers, were excluded.

The employment type categories used in FOES were:
    Employees with leave entitlements (those who were entitled to both paid holiday leave and paid sick leave)
    Self-identified casuals
    Other employed persons (included those who were entitled to either paid holiday leave, or paid sick leave, but not both, and did not identify as casual; those who were entitled to neither paid sick leave nor paid holiday leave, and did not identify as casual; and a small group of owner managers of unincorporated enterprises)
    Owner managers of incorporated enterprises
    Owner managers of unincorporated enterprises

A detailed explanation of how employed persons were allocated to the different employment type categories in FOES is given in Forms of Employment, Australia (cat. no. 6359.0), and some more information is given in the following comparison of FOES and SEAS employment categories.

The FOES employment type classification is available as a variable from SEAS, so that statistics from SEAS can be presented on a comparable basis with FOES statistics.

The main differences in the way in which people are classified to employment categories in SEAS and FOES are as follows:

Employment types
  • Entitled to either paid sick leave or paid holiday leave, but not both, and did not identify as casual

In FOES, these formed part of the 'Other employed persons' category. This group is now treated as 'Employees with some leave entitlements', i.e in the same way as those who were entitled to both forms of paid leave. The size of this group is relatively small at 51,700 (0.8% of persons with one or more jobs).
  • Working in own unincorporated enterprise, did not invoice or bill for own payment, and reported paying 'Pay as you earn' (PAYE) tax

In FOES, this group was treated in a similar manner to employees excluding owner managers of incorporated enterprises. People were classified to different employment type categories according to their entitlements to paid leave and whether they considered themselves to be casual. Thus these workers may have been classified as 'employees with leave entitlements', 'self-identified casuals' or 'other employed persons'. These workers are now retained in the category 'Owner managers of unincorporated enterprises'. This was also a small group, 50,600 or 0.6% of persons with one or more jobs.
  • Employees with no paid leave entitlements but did not identify as casual

People without any paid leave entitlements who did not identify as casual were classified as 'Other employed persons' in FOES. This group is now treated as a separate category of employees.

As a result of these changes, all those groups making up the 'Other employed persons' in FOES were allocated to different categories in SEAS. 'Other employed persons' is no longer used as an employment type category.

There is also an extra level of detail in the SEAS employment categories: employees with some leave entitlements are subdivided into those working on a fixed-term contract and those not working on a fixed-term contract; and owner managers of incorporated and unincorporated enterprises are subdivided according to whether they are working on a contract basis.

Tables A1 and A2 below compare SEAS employment type categories with LFS status in employment categories and FOES employment type categories.


A1 EMPLOYMENT TYPE BY STATUS IN EMPLOYMENT (a)
LFS STATUS IN EMPLOYMENT (b)
Employees (c)
Employers
Own account workers
Total

SEAS Employment Type
'000
'000
'000
'000
Employees
With leave, not on fixed-term contract
4801.5
0
0
4801.5
With leave, on fixed-term contract
286.0
0
0
286.0
Self-identified casuals
1596.4
0
0
1596.4
No leave and did not identify as casual
159.9
0
0
159.9
In own incorporated enterprise not on contract
486.0
0
0
486.0
In own incorporated enterprise on contract
174.2
0
0
174.2
In own unincorporated enterprise
In own unincorporated enterprise not on contract
12.9
266.0
559.4
838.3
In own unincorporated enterprise on contract
17.5
75.6
292.4
385.4
Total
7534.2
341.6
851.8
8727.6

(a) Excluding persons who were contributing family workers and employees who worked for payment in kind only in their main job.
(b) Information in this table comes from the SEAS. Employed persons identified in the SEAS were classified according to the employment type classification used in FOES as well as the revised classification and the status in employment classification used in the LFS.
(c) Includes 30,400 persons who initially reported to be working for an employer for wages and salaries but as a result of furthe requestioning were classified as owner managers of unincorporated enterprises.

A2 SEAS AND FOES COMPARED (a)
FOES EMPLOYMENT TYPES (b)
Employees with leave entitle-
ments
Self-
identified casuals
Other employed personsOwner managers of incorp- orated enterprisesOwner managers of unincorp- orated enterprisesTotal

SEAS Employment Type
'000
'000
'000
'000
'000
'000
Employees
With leave, not on fixed-term contract
4756.2
0
45.3
0
0
4801.5
With leave, on fixed-term contract
279.6
0
*6.4
0
0
286.0
Self-identified casuals
*2.3
1594.1
0
0
0
1596.4
No leave and did not identify as casual
0
0
159.9
0
0
159.9
In own incorporated enterprise not on contract
0
0
0
486.0
0
486.0
In own incorporated enterprise on contract
0
0
0
174.2
0
174.2
In own unincorporated enterprise
In own unincorporated enterprise not on contract
8.1
*6.0
13.0
0
811.2
838.3
In own unincorporated enterprise on contract
*2.3
*3.9
17.2
0
362.0
385.4
Total
5048.4
1604.1
241.8
660.1
1173.2
8727.6


* Estimate is subject to sampling variability too high for most practical purposes.
(a) Excluding persons who were contributing family workers and employees who worked for payment in kind only in their main job.
(b) Information in this table comes from the SEAS. Employed persons identified in the SEAS were classified according to the employment type classification used in FOES as well as the revised classification and the status in employment classification used in the LFS.


PERMANENT/CASUAL STATUS

SEAS and FOES include a measure of casual employment, that is, 'Self-identified casuals', in the employment categories used to present results from each survey. This measure differs from the long-standing measure of 'casual employees' published regularly by the ABS from its annual LFS supplementary survey on employee benefits.

Since 1988, the ABS has published estimates of 'permanent' and 'casual' employees annually. These measures are based on entitlements to paid sick leave and paid holiday leave. Permanent employees are defined as those who are entitled to either paid sick leave or paid holiday leave, or both, while casual employees are defined as those entitled to neither paid sick leave nor paid holiday leave. This method of identifying permanent and casual employees is simple and objective, and has reflected long-established definitions of permanent and casual employees used in Australia's industrial relations systems, where under the awards system, casuals were paid loadings in lieu of entitlements to paid holiday leave and sick leave.

However, these measures of permanent and casual employees have also been the subject of some debate. First, 'casual employees' include owner managers of incorporated enterprises, many of whom report that they do not receive paid sick leave or paid holiday leave. Therefore an increase in the proportion of owner managers of incorporated enterprises may drive increases in this measure of casual employment.

Another issue is that it is no longer clear into which group employees entitled to only one form of paid leave should be placed. Some people employed as casuals are now entitled to paid holiday leave or paid sick leave under relevant awards.

The 'Self-identified casuals' measure excludes owner managers of incorporated enterprises. The small group of employees entitled to only one form of paid leave are included only if they identify as casual; otherwise they are treated as employees with paid leave entitlements.

The ABS is planning to review the terminology used in presenting statistics on casual employment from its supplementary survey on employee benefits.

Comparison of 'Self-identified casuals' measure with traditional Permanent/casual status

In FOES and SEAS, owner managers of incorporated enterprises are excluded from the self-identified casuals group. Results from SEAS show that, not counting owner managers of incorporated enterprises, over 10% of employees who would be classified as casual according to the regular ABS measure did not consider themselves to be casual.

However, of those who did consider themselves casual, almost all (97%) were entitled to neither paid sick leave nor paid holiday leave, confirming that there is still a strong relationship between casual status and lack of entitlements to paid leave.

It should be noted that neither the self-identification measure nor the regular ABS measure necessarily imply that casual employees are 'contingent' or 'insecure'. Many such employees are employed full time and/or long term. Additional information obtained from FOES and SEAS can be used to further analyse the characteristics of these employees and inform the debate about the nature of casual employment in Australia.

Table A3 below compares SEAS employment type categories with the regular ABS measure of permanent/casual.


A3 EMPLOYMENT TYPE BY PERMANENT/CASUAL STATUS (a)
PERMANENT/CASUAL STATUS (b)
Permanent employee
Casual employee
Not an employee
Total

SEAS Employment Type
'000
'000
'000
'000
Employees
With leave, not on fixed-term contract
4801.5
0
0
4801.5
With leave, on fixed-term contract
286.0
0
0
286.0
Self-identified casuals
43.5
1552.9
0
1596.4
No leave and did not identify as casual
0
159.9
0
159.9
In own incorporated enterprise not on contract
266.3
219.7
0
486.0
In own incorporated enterprise on contract
85.8
88.4
0
174.2
In own unincorporated enterprise
In own unincorporated enterprise not on contract
10.0
17.1
811.2
838.3
In own unincorporated enterprise on contract
*4.8
18.7
362.0
385.4
Total
5497.7
2056.7
1173.2
8727.6


* Estimate is subject to sampling variability too high for most practical purposes.
(a) Excluding persons who were contributing family workers and employees who worked for payment in kind only in their main job.
(b) Information in this table comes from the SEAS. Employed persons identified in the SEAS were classified according to the employment type classification used in FOES as well as the revised classification and the status in employment classification used in the LFS.


1International Labour Organisation Bureau of Statistics, Resolution concerning the International Classification of Status in Employment Adopted by the Fifteenth International Conference of Labour Statisticians, January 1993


APPENDIX 2 SEAS 2000 PRODUCTS AND SERVICES


INTRODUCTION

This appendix describes the range of products and services to be made available from the SEAS. More information about the availability of employment arrangements data from the SEAS may be obtained by contacting Glenice Taylor on Canberra 0262527437 or email glenice.taylor@abs.gov.au. For more information about the availability of superannuation information, contact Heather Crawford on Canberra 0262525544 or email heather.crawford@abs.gov.au.


DIFFERENT TYPES OF DATA AVAILABLE FROM SEAS

While the publications generally focus on information about individual persons, a wide range of data is also available from the SEAS in relation to households, families and income units (definitions of these terms are given in the Glossary). Clients who are interested in obtaining data for any of these different units should contact the ABS to discuss their requirements.


PRODUCTS AND SERVICES

As described in the Explanatory Notes, the SEAS was conducted in two stages. This affects the timing of the release of data from the survey.

Access to unpublished data

Generally, clients may request customised tables based on unpublished data from a survey once a publication has been released. Because SEAS was conducted in two stages, access to unpublished data will also be a two-stage process:
  • with the release of this publication, clients can request customised tables based on unpublished data except for the financial superannuation data, such as the value of people's contributions to superannuation and the amount of superannuation they have accrued; and
  • with the release of the second publication, Superannuation: Coverage and Financial Characteristics (Cat.no.6360.0), clients will be able to request customised tables based on the entire survey dataset.

Customised tables are available from the ABS upon request. The ABS will provide a quotation before proceeding with the request and will also advise clients about any data interpretation issues, e.g. data reliability.

A selection of customised tables will be loaded to the ABS online data service, AusStats, progressively. Subscribers to AusStats will be able to access these tables directly, while other clients may obtain them from the ABS upon request.

Forthcoming publication

Superannuation: Coverage and Financial Characteristics, Australia (Cat.no.6360.0), approximately 50 pages,$22
This publication will be released later in 2001 and will be the first release of the financial superannuation information from the survey.

Publications in Acrobat format

AusStats subscribers will be able to download Acrobat versions of the publications from AusStats. Subscription Services in Melbourne can also deliver Acrobat versions of the publications via email to other clients who prefer to receive a publication in this format. In both cases the price of the Acrobat version of the publication is the same as the price of a printed publication.

Tables in a spreadsheet format for each State or Territory and Australia on AusStats

A set of tables in a spreadsheet format equivalent to those in each publication will be produced for each State and Territory (subject to standard error constraints) and Australia. These tables will be available to AusStats subscribers at the discounted price of $20 per State or Territory (or Australia). Other clients will also be able to obtain these tables on request, at the full price of $22 per State or Territory (or Australia).

Media releases

Media releases will be available at the same time as each publication is released, both via traditional methods and on this Web site.

Microdata (unit records)

It is expected that a Confidentialised Unit Record File (CURF) will be produced from the SEAS, subject to the approval of the Australian Statistician. CURFs are generally made available on a CD-ROM, in both SAS and SPSS format.

Data item list

The data item list is available free of charge on this site or from the ABS upon request.

The data item list contains details of the output data items available from the survey, including the levels of data available (e.g. persons, households, income units), data item categories, and descriptions of the populations or subpopulations to which each data item applies. In the data item list, those data items which will not be available until the release of Superannuation: Coverage and Financial Characteristics, Australia (Cat. no. 6360.0) are marked.

Summary

Main products due for release later in 2001:
  • Superannuation: Coverage and Financial Characteristics, Australia (Cat.no.6360.0), $22;
  • Confidentialised Unit Record File, $7,500.

Access to SEAS data via this web site:
  • Available free of charge with the release of this publication:
    • Acrobat copy of the publication;
    • Spreadsheet versions of the publication tables for each State or Territory and Australia:
      • $20 to AusStats subscribers;
      • full price $22;
    • Customised tables, loaded progressively.


TECHNICAL NOTE MEASURING SAMPLING VARIABILITY


MEASURING SAMPLING VARIABILITY

1. Since the estimates in this publication are based on information obtained from occupants of a sample of dwellings, they are subject to sampling variability, that is, they may differ from those that would have been produced if all dwellings had been included in the survey. One measure of the likely difference is given by the standard error (SE), which indicates the extent to which an estimate might have varied by chance because only a sample of dwellings was included. There are about two chances in three that a sample estimate will differ by less than one SE from the number that would have been obtained if all dwellings had been included, and about 19 chances in 20 that the difference will be less than two SEs. Another measure of the likely difference is the relative standard error (RSE), which is obtained by expressing the SE as a percentage of the estimate.

2. Space does not allow for the separate indication of the SEs of all estimates in this publication. A table of SEs and RSEs for estimates of numbers of persons appears at the end of this Technical Note. These figures will not give a precise measure of the SE for a particular estimate but will provide an indication of its magnitude.


CALCULATION OF STANDARD ERRORS

3. An example of the calculation and the use of SEs in relation to estimates of persons is as follows. Consider the estimate for Australia of persons aged 25 to 34 years who have two or more jobs, which is 148,400. Since this estimate is between 100,000 and 200,000 in the SE table, the SE for the estimate will be between 7,810 and 10,820 and can be approximated by interpolation as 9,300 (rounded to the nearest 100). Therefore, there are about two chances in three that the value that would have been produced if all dwellings had been included in the survey will fall in the range 139,100 to 157,700 and about 19 chances in 20 that the value will fall within the range 129,800 to 167,000. This example is illustrated in the diagram below.


4. As can be seen from the SE table at the end of this note, the smaller the estimate the higher the RSE. Very small estimates are thus subject to such high SEs (relative to the size of the estimate) as to detract seriously from their value for most reasonable uses.

5. In the tables in this publication, only estimates with RSEs of less than 25% and percentages based on such estimates are considered sufficiently reliable for most purposes. However, estimates with larger RSEs have been included. Estimates with RSEs between 25% and 50% are preceded by an asterisk (*) to indicate they are subject to high SEs and should be used with caution. Estimates with RSEs greater than 50% are preceded by a double asterisk (**) to indicate that they are considered too unreliable for general use.


PROPORTIONS AND PERCENTAGES

6. Proportions and percentages formed from the ratio of two estimates are also subject to sampling errors. The size of the error depends of the accuracy of both the numerator and denominator. A formula to approximate the RSE of a proportion is given below:

7. Considering the example above of the number of people who had two or more jobs aged 25 to 34 (148,400). Of these, 80,100 or 54.0% were estimated to be male. The SE of 148,400 is approximately 9,300 so the RSE is 6.3%. The RSE for 80,100 is 8.6%. Applying the formula above, the RSE of the proportion is 5.9% giving a SE for the proportion (54.0%) of 3.2 percentage points. Therefore there are about two chances in three that the proportion of persons aged 25 to 34 with two or more jobs who were male is between 50.8% and 57.2% and 19 chances in 20 the proportion is within the range 47.6% and 60.4%.

8. Published estimates may also be used to calculate the difference between two survey estimates (numbers or percentages). Such an estimate is subject to sampling error. The sampling error of the difference between the two estimates depends on their SEs and the relationship (correlation) between them. An approximate SE of the difference between two estimates (x-y) may be calculated by the following formula:

9. While this formula will be exact only for differences between separate and uncorrelated characteristics of subpopulations, it is expected to provide a good approximation for all differences likely to be of interest in this publication.

10. The imprecision due to sampling variability, which is measured by the SE, should not be confused with inaccuracies that may occur because of imperfections in reporting by interviewers and respondents and errors made in coding and processing data. Inaccuracies of this kind are referred to as non-sampling error and they may occur in any enumeration, whether it be a full count or a sample. Every effort is made to reduce non-sampling error to a minimum by careful design of questionnaires, intensive training and supervision of interviewers and efficient operating procedures.


Standard errors of estimates
Standard Error
Australia
Size of estimate (persons)
NSW
Vic.
Qld
SA
WA
Tas.
NT
ACT
Standard error
Relative standard error
no.
no.
no.
no.
no.
no.
no.
no.
no.
%

400
0
0
0
0
0
0
0
230
460
115
500
0
0
0
0
0
320
0
260
520
104
600
0
0
0
0
0
350
400
290
570
95
700
0
0
0
0
0
370
430
310
620
89
800
0
0
0
0
0
400
460
330
670
84
900
0
0
0
0
0
420
480
350
710
79
1,000
0
0
0
0
0
440
510
370
750
75
1,100
0
0
0
0
0
460
530
390
790
72
1,200
0
0
0
650
700
480
550
410
830
69
1,300
0
0
0
680
730
500
570
420
870
67
1,400
0
0
0
710
760
520
590
440
900
64
1,500
0
0
0
730
780
530
610
460
940
63
1,600
0
0
950
760
810
550
620
470
970
61
1,700
0
0
980
780
840
570
640
480
1,000
59
1,800
0
1,080
1,010
800
860
580
660
500
1,030
57
1,900
0
1,110
1,030
830
890
600
670
510
1,060
56
2,000
0
1,140
1,060
850
910
610
690
520
1,090
55
2,100
0
1,170
1,090
870
930
630
700
530
1,120
53
2,200
0
1,200
1,120
890
960
640
720
550
1,150
52
2,300
0
1,230
1,140
910
980
660
730
560
1,170
51
2,400
0
1,250
1,170
930
1,000
670
750
570
1,200
50
2,500
1,440
1,280
1,190
950
1,020
680
760
580
1,230
49
3,000
1,580
1,410
1,310
1,040
1,120
740
830
630
1,350
45
3,500
1,710
1,530
1,420
1,120
1,210
800
880
680
1,460
42
4,000
1,830
1,640
1,520
1,200
1,300
850
940
720
1,570
39
4,500
1,940
1,740
1,620
1,270
1,370
900
990
760
1,670
37
5,000
2,050
1,840
1,710
1,340
1,450
950
1,040
800
1,760
35
6,000
2,240
2,020
1,870
1,460
1,590
1,040
1,120
860
1,940
32
8,000
2,590
2,330
2,160
1,680
1,830
1,190
1,280
980
2,240
28
10,000
2,890
2,600
2,420
1,860
2,040
1,320
1,410
1,080
2,510
25
20,000
4,050
3,650
3,400
2,560
2,860
1,840
1,920
1,430
3,560
18
30,000
4,930
4,420
4,140
3,070
3,470
2,230
2,300
1,680
4,360
15
40,000
5,650
5,050
4,760
3,480
3,980
2,560
2,620
1,880
5,020
13
50,000
6,280
5,590
5,290
3,840
4,420
2,850
2,890
2,040
5,590
11
100,000
8,700
7,630
7,320
5,130
6,080
3,970
3,940
2,610
7,810
8
200,000
11,970
10,300
10,070
6,790
8,310
5,530
5,360
3,300
10,820
5
300,000
14,400
12,200
12,090
7,960
9,950
6,710
0
3,750
13,070
4
400,000
16,390
13,740
13,740
8,880
11,280
7,700
0
0
14,910
4
500,000
18,120
15,040
15,160
9,660
12,430
0
0
0
16,510
3
1,000,000
24,620
19,760
20,490
12,440
16,700
0
0
0
22,540
2
2,000,000
33,280
25,680
27,490
15,830
22,280
0
0
0
30,580
2
5,000,000
49,130
35,680
40,100
0
0
0
0
0
45,310
1
10,000,000
0
0
0
0
0
0
0
0
60,540
1
15,000,000
0
0
0
0
0
0
0
0
71,500
0


Estimates with relative standard errors of 25% and 50%
Size of estimate (persons)
NSW
Vic.
Qld
SA
WA
Tas.
NT
ACT
Aust.
no.
no.
no.
no.
no.
no.
no.
no.
no.

Estimates with RSEs of 25%
13277
10825
9356
5705
6718
2956
3566
2175
10115
Estimates with RSEs of 50%
3348
2638
2272
1429
1643
784
1022
551
2405


GLOSSARY

Annuity

A series of regular payments to a person, usually purchased with a lump sum from a life insurance company, typically to provide retirement income.

Casual

See Self-identified casuals and Working pattern. Refer also to Appendix 1 which contains a discussion of some issues related to the measurement of casual employment.

Casual or relief work

See Working pattern. Survey respondents who did not have a set arrangement of working days were asked to choose from the options 'Casual or relief work', 'Roster or shift system', and 'Other working pattern' to describe irregular arrangements. The term 'casual' in this context is therefore used to describe an irregular working arrangement. It should be noted that a person's working pattern is not used to determine a person's employment category-in fact, many self-identified casuals have regular working patterns. Refer to Appendix 1 which contains a discussion of some issues related to the measurement of casual employment. See also 'Self-identified casuals'.

Compensation for extra hours worked

Any of the following benefits received for working extra hours: extra pay; time off in lieu of the extra hours worked; or other non-cash benefit.

Contract basis

See 'Working on a contract basis'.

Contributing family worker

A person who works without pay in an economic enterprise operated by a relative.

Control over working procedures

The right to determine how someone else should undertake tasks as part of their job.

Dependence on client or employer

Owner managers were classified as being 'in some way dependent' if they satisfied one or more of the following criteria:
  • did not have control over working procedures;
  • their contract prevented them from doing similar work for another client; and/or
  • their contract prevented them from subcontracting their own work.

Owner managers were classified as being 'independent' if they did not satisfy any of the above criteria.

Earnings

See 'Usual weekly earnings'.

Educational attainment

The highest level of education obtained, with post-school qualifications classified according to the ABS Classification of Qualifications (Cat no. 1262.0).

Employed persons

Persons aged 15 and over who, during the reference week:
  • worked for one hour or more for pay, profit, commission or payment in kind in a job or business, or on a farm; or
  • worked for one hour or more without pay in a family business or on a farm (i.e. contributing family workers); or
  • were employees who had a job but were not at work and were:
    • on paid leave;
    • on leave without pay for less than four weeks up to the end of the reference week;
    • stood down without pay because of bad weather or plant breakdown at their place of employment for less than four weeks up to the end of the reference week;
    • on strike or locked out;
    • on workers’ compensation and expected to be returning to their job; or
    • receiving wages or salary while undertaking full-time study; or
  • were employers, own account workers or contributing family workers who had a job, business or farm, but were not at work.

Employees

Persons who:
  • work for a public or private employer; and
  • receive remuneration in wages, salary, or are paid a retainer fee by their employer and work on a commission basis, or for tips or piece-rates or payment in kind; or
  • operate their own incorporated enterprise with or without hiring employees.

Employees with some leave entitlements not working on a fixed-term contract

Employees excluding owner managers of incorporated enterprises who:
  • were entitled to both paid sick leave and paid holiday leave; or were entitled to either paid sick leave or paid holiday leave (but not both) and did not identify themselves as casual; and
  • were not employed on a fixed-term contract.

Employees with some leave entitlements working on a fixed-term contract

Employees excluding owner managers of incorporated enterprises who:
  • were entitled to both paid sick leave and paid holiday leave; or were entitled to either paid sick leave or paid holiday leave (but not both) and did not identify themselves as casual; and
  • were employed on a fixed-term contract.

Employees without leave entitlements who did not identify as casual

Employees, excluding owner managers of incorporated enterprises, who were entitled to neither paid sick leave nor paid holiday leave, but did not identify themselves as casual.

Employer or business contribution

The amount contributed to a person's superannuation fund by their employer or business. The Superannuation Guarantee scheme, introduced in 1992, requires employers to contribute a minimum amount to superannuation for most of their employees (there are some exemptions). In 1998-1999 employers were required to contribute an amount equal to 8% of an employee's wages or salary into superannuation. This will rise to 9% in 2002-2003.

Superannuation contributions can also be made through 'salary sacrifice', whereby an employee sacrifices pre-tax salary and, in return, the employer contributes to superannuation. Superannuation contributions made through salary sacrifice are considered to be employer contributions.

Employment agency

An organisation which is engaged in personnel search, selection and placement of employees for an employing organisation or person, and/or is engaged in supply of their own employees to other employers, usually on a short-term basis.

Employment type

The classification of people with one or more jobs according to the following groups:

Employees
    Employees with some leave entitlements not working on a fixed-term contract
    Employees with some leave entitlements working on a fixed-term contract
    Self-identified casuals
    Employees without leave entitlements who did not identify as casual
    Owner managers of incorporated enterprises
      Working on a contract basis
      Not working on a contract basis
Owner managers of unincorporated enterprises
    Working on a contract basis
    Not working on a contract basis

Refer to individual entries for definitions of these groups.

Extra hours

Hours worked in addition to what a person considers to be their standard working hours. See also 'Compensation for extra hours worked'.

Family

Two or more persons, one of whom is at least 15 years of age, who are related by blood, marriage (registered or de facto), adoption, step or fostering; and who are usually resident in the same household. The basis of a family is formed by identifying the presence of a couple relationship, lone parent-child relationship or other blood relationship. Some households will, therefore, contain more than one family.

Fixed-term contract

A contract of employment which specifies that the employment will be terminated on a particular date or on completion of a specific task. This term is applied to employees.

Refer to 'Notes on estimates' in the Explanatory Notes for more information about how this information was collected.

In SEAS, people working in their own business who were engaged on a contract for their services are referred to as 'Owner managers working on a contract basis'.

See 'Working on a contract basis'.

Flexible working hours

An arrangement in which employees may elect to vary the times they start or finish work, or have meal breaks, while still maintaining a certain number of hours worked. In some cases employees may work extra hours over a particular period in order to take time off in another period.

Formal system of flexible working hours

A set of guidelines implemented in the workplace which prescribes how employees may elect to vary the times they start or finish work, or have meal breaks, or how they may accrue hours worked in order to take time off.

Full-time job

A job in which a person usually works 35 hours or more a week.

Full-time or part-time study status

People who are attending school or taking a course of study for a trade certificate, diploma, degree or any other educational qualification, classified according to whether they report that they are studying full-time or not.

Household

A group of two or more related or unrelated people who usually reside in the same dwelling, who regard themselves as a household and who make common provision for food or other essentials for living; or a person living in a dwelling who makes provision for his or her own food and other essentials for living, without combining with any other person.

Income

Any accruing cash receipts that are of a regular and recurring nature, and are received by the household or its members at annual or more frequent intervals. It includes regular receipts from employment, own business and from the lending of assets. It also includes cash transfer income from government, private institutions and other households. Capital receipts and receipts derived from the running down of assets, or from the incurrence of a liability, are excluded. Also excluded are intra-household cash transfers. Refer to 'Notes on estimates' in the Explanatory Notes for more information about how this income data was collected.

Income protection insurance

Insurance taken out by a business or employee to cover the business or employee for loss of income due to illness, injury or permanent disability.

Income unit

One person or a group of related persons within a household whose command over income is assumed to be shared. Income sharing is considered to take place between partners in a couple relationship and between parents and their dependents.

Incorporated enterprise

An enterprise which is registered as a separate legal entity to its members or owners (also known as a limited liability company).

Industry

Classified according to the Australian and New Zealand Standard Industrial Classification 1993 (Cat. no. 1292.0).

Labour force status

A classification of the population aged 15 and over into Employed, Unemployed and Not in the Labour Force, as defined.

Life assurance

Insurance providing payment of a sum of money to a beneficiary on the death of the insured person or if the insured person reaches a certain age. Also known as life insurance.

Lump sum payment

A benefit payable in cash as a single amount to a member of a superannuation scheme on retirement (or, in exceptional circumstances, after ceasing employment but prior to retirement). This does not include any annual leave payments, sick leave or other payments due to termination of employment.

Main job

The job in which most hours were usually worked, excluding voluntary jobs.

Marital status

See Social marital status.

Married

A person who is living with another person and is in a couple relationship with that person, including registered and de facto marriages.

Not in the labour force

Persons who were not in the categories Employed or Unemployed, as defined. They include persons who were keeping house (unpaid), retired, voluntarily inactive, permanently unable to work, persons in institutions (hospitals, gaols, sanatoriums, etc.), trainee teachers, members of contemplative religious orders, and persons whose only activity during the reference period was jury service or unpaid voluntary work for a charitable organisation.

Occupation

Classified according to the Australian Standard Classification of Occupations, Second Edition 1996 (Cat. no. 1220.0).

On call/stand-by

An arrangement in which a person makes himself or herself available, while not at work, to be contacted to resume work. An allowance may be paid for being on call.

Owner managers

Persons with one or more jobs who work in their own business, with or without employees, whether or not the business is of limited liability.

Owner managers of incorporated enterprises

Persons who work in their own incorporated enterprise, that is, a business entity which is registered as a separate legal entity to its members or owners (also known as a limited liability company).

Owner managers of unincorporated enterprises

Persons who operate their own unincorporated enterprise, that is, a business entity in which the owner and the business are legally inseparable, so that the owner is liable for any business debts that are incurred. This includes those engaged independently in a trade or profession.

Part-time job

A job in which a person usually works less than 35 hours a week.

Persons with one or more jobs

Persons aged 15 to 69 who, at the time of the survey, reported that they:
  • worked for one hour or more for pay, profit, commission or payment in kind during the reference week in a job or business, or on a farm (comprising employees, employers and own account workers) and usually worked for one hour or more per week; or
  • worked for one hour or more without pay during the reference week in a family business or on a farm (i.e. contributing family workers) and usually worked for one hour or more per week; or
  • were employees who had a job in which they usually worked for one hour or more, but were not at work during the reference week and were:
    • on paid leave; or
    • on leave without pay for less than 4 weeks; or
    • stood down without pay because of bad weather or plant breakdown at their place of employment for less than 4 weeks; or
    • on strike or locked out; or
    • on workers' compensation and expected to be returning to their job; or
    • receiving wages or salary while undertaking full-time study; or
  • were owner managers of unincorporated enterprises (employers or own account workers) or contributing family workers who had a job, business or farm in which they usually worked one hour or more a week, but were not at work during the reference week.

This definition is very similar to that for 'Employed persons', but whether a person has a job is ultimately determined according to the usual hours worked in that job, instead of the actual hours worked in a particular reference week, because many SEAS questions relate to the usual arrangements in a person's job.

In addition, there is another very small group of people included in the population 'Persons with one or more jobs' but not included in the population 'Employed persons'.

This group comprises those who were waiting to be called back to a full-time or part-time job from which they had been stood down without pay for less than four weeks up to the end of the reference week (including the whole of the reference week) for reasons other than bad weather or plant breakdown.

The difference between the two populations 'Employed persons' and 'Persons with one or more jobs' is very small (less than half of one percent).

Personal contributions

After-tax contributions made by a person to his or her own superannuation account.

Preference for the number of hours worked

Whether an employed person would prefer to work more hours, fewer hours, or the same number of hours as they currently work. Survey respondents were presented with options which linked these preferences to pay, e.g. 'fewer hours for less pay', 'more hours for more pay', 'same hours for the same pay'. The option 'fewer hours for the same pay' was not offered, but there was provision for interviewers to record this response if a respondent insisted. (6% of employees excluding owner managers of incorporated enterprises responded in this way.)

Regular hours

A working pattern that is consistent or similar over time.

Retired persons

Persons who were no longer working and did not intend to work in the future.

Sector

Used to classify persons according to whether their employer is a public or private enterprise. Public sector enterprises include local government authorities, government departments, agencies and authorities created by, or reporting to, the Commonwealth, and State Parliaments. Private sector enterprises include all employers not classified to the public sector.
Self-identified casuals

Employees (excluding owner managers of incorporated enterprises) who:
  • were entitled to either paid sick leave or paid holiday leave (but not both), or were entitled to neither paid sick leave nor paid holiday leave; and
  • identified themselves as casual.

See 'Casual or relief work'. It should be noted that a person's working pattern is not used to determine a person's employment category-in fact, many self-identified casuals have regular working patterns. Refer to Appendix 1 which contains a discussion of some issues related to the measurement of casual employment.

Size of location

Number of persons employed at the same address as the person's employer or business.

Social marital status

The relationship status of an individual with reference to another person who is usually resident in the household. A marriage exists when two people live together as husband and wife, or partners, regardless of whether the marriage is formalised through registration. Individuals are, therefore, regarded as married if they are in a de facto marriage, or if they are living with the person to whom they are registered as married.

Spouse contributions

Contributions paid into a person's superannuation account by their husband, wife or de facto spouse. The person receiving the contributions must be under 65 years of age.

Status in employment

Employed persons classified by whether they were employers, own account workers, employees or contributing family workers.

Structured training course

A training activity with a predetermined plan and format designed to develop employment-related skills and competencies, consisting of periods of instruction, or a combination of instruction and monitored practical work.

Subcontract

A contract in which one person or firm (the subcontractor) agrees to render services or provide materials necessary for the performance of another contract.

Superannuation

A long-term savings arrangement which operates primarily to provide income for retirement.

Trade union membership

An employee's membership in a trade union, other union or employee association in conjunction with their current job(s).

Unemployed

Persons aged 15 and over who were not employed during the reference week, and:
  • had actively looked for full-time or part-time work at any time in the four weeks up to the end of the reference week and:
    • for less than four weeks to the end of the reference week); or
    • were waiting to start a new job within four weeks from the end of the reference week and would have started in the reference week if the job had been available then; or
  • were waiting to be called back to a full-time or part-time job from which they had been stood down without pay for less than four weeks up to the end of the reference week (including the whole of the reference week) for reasons other than bad weather or plant breakdown.

Unincorporated enterprise

A business entity in which the owner and the business are legally inseparable, so that the owner is liable for any business debts that are incurred.

Usual weekly earnings

Gross current usual (weekly equivalent) wages or salary from an employer or own limited liability company.

Workers' compensation

Workers' compensation is an insurance scheme for employers to cover compensation to employees suffering injury or disease in the course of, or arising out of, employment or during their journey to or from work.

Working or intending to work in the future

This group includes those who are currently working and those who intend to work in the future, whether or not they are currently looking for work.

Working pattern

The arrangement of a person's working days, from regular arrangements such as a set number of days each week, fortnight or month, to more irregular arrangements. Survey participants who did not have a regular arrangement of working days were asked to choose from the options 'Casual or relief work', 'Roster or shift system', and 'Other working pattern' to describe irregular arrangements. The term 'casual' in this context therefore implies an irregular working arrangement. It should be noted that a person's working pattern is not used to determine a person's employment category-in fact, many self-identified casuals have regular working patterns. See Employment relationship and Self-identified casual.

Working on a contract basis

Owner managers of incorporated or unincorporated enterprises who responded positively to the question 'Does this business work on a contract basis'? This question was intended to identify owner managers who were engaged by another organisation to provide a particular service or undertake a particular task at an agreed price or rate, and generally for a specified period.