4327.0 - National Survey of Mental Health and Wellbeing: Users' Guide, 2007  
ARCHIVED ISSUE Released at 11:30 AM (CANBERRA TIME) 11/02/2009   
   Page tools: Print Print Page Print all pages in this productPrint All

APPENDIX 1 SURVEY INSTRUMENT FLOW CHART


OVERVIEW

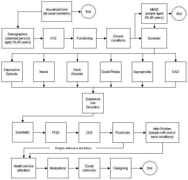
The following diagram portrays the structure and flow of the 2007 National Survey of Mental Health and Wellbeing.

Diagram: 2007 Survey instrument flow chart