4123.2 - Victoria's Young People, 1996  
ARCHIVED ISSUE Released at 11:30 AM (CANBERRA TIME) 14/12/1998   
   Page tools: Print Print Page Print all pages in this productPrint All

INTRODUCTION

This publication provides a comprehensive range of statistics on young people aged 12-25 years in Victoria, using data from the 1996 Census of Population and Housing. The report is one of a series produced for each Australian State and Territory, jointly published by the National Youth Affairs Research Scheme (NYARS) and the Australian Bureau of Statistics (ABS). NYARS was established in 1985 as a cooperative funding arrangement between the Commonwealth and State and Territory Governments to facilitate nationally based research into current social, political and economic factors affecting young people. NYARS is administered under the auspices of Youth Ministers through a working group of the Ministerial Council on Education, Employment, Training and Youth Affairs. Research undertaken assists in the formulation, implementation and assessment of policy by Commonwealth, State and Territory Ministers for Youth.

A similar series, using 1991 Census data, was jointly published by the ABS and NYARS during 1992 and 1993.

The publication features summary tables of selected characteristics of young people at national and local government area levels. More detailed information is presented in five subject-based chapters: population, cultural diversity, living arrangements, education and working life.

Within these broad subject headings, the publication also considers young people in the context of age, sex, and cultural diversity. Comparative data from the 1986 and 1991 Censuses are also included in some tables to provide a time dimension.


CHAPTER 1 SELECTED CHARACTERISTICS


NATIONAL SUMMARY-Main findings

On census night 1996, 3,636,900 12-25 year-olds were counted in Australia, representing 21% of Australians of all ages.

In New South Wales, the most populous State, they numbered 1,201,800, representing one-third of Australia's young people. The Australian Capital Territory had the highest proportion of young people (24%).

Young males outnumbered young females in all States and Territories. Nationally, there were 48,800 more 12-25 year-old males than females.

Cultural diversity

Almost 3% (99,500) of Australia's young people were of Indigenous origin. In the Northern Territory, people who reported that they were of Indigenous origin comprised 32% of all 12-25 year-olds, but in Victoria, they made up fewer than 1% of young people.

Just over 14% of young people in Australia had been born overseas. For 5%, their country of birth had been one of the main English-speaking countries (Canada, Ireland, New Zealand, South Africa, the United Kingdom and the United States of America). The other 9% had been born in other countries.

A high proportion of young people (15%) spoke languages other than English. More than 28% of the Northern Territory's 12-25 year-olds, and 20% of young people in Victoria, reported speaking a language other than English at home.

Living arrangements

Over 42% of young people in Australia were living with their parents as dependent children-either children aged 15 years or under, or dependent students aged 15-24 years. Another 20% lived with their parents as non-dependent children.

Almost 24% of young people had formed families or partnerships, or were living independently, alone or in group households.

Education

Over 87% of 12-17 year-olds, and almost 30% of 18-25 year-olds, were attending schools or other educational institutions. The highest levels of educational participation were reported in the Australian Capital Territory (92% of 12-17 year-olds, and 43% of 18-25 year-olds), and the lowest, in the Northern Territory - 75% and 14% respectively.

New South Wales had the highest proportion (32%) of any State or Territory of young people (18-25 years) with post-school qualifications. Nationally, the proportion was 29%.

Working life

There were 48% of Australian 15-19 year-olds, and 78% of 20-25 year-olds, who were in the labour force, that is, they were employed, or looking for work.

Among young people aged 15-19 years, the highest proportion (23%) were working part-time, compared with 14% in full-time work. For 20-25 year-olds, these positions were reversed - 47% were working full-time, and 19% part-time.

Unemployment

Unemployment rates among young people were at 19% for 15-19 year-olds, and 13% for 20-25 year-olds.

An alternative measure of unemployment levels is the percentage of unemployed in the whole age group. In 1996, this proportion was 9% for 15-19 year-olds, and 10% for 20-25 year-olds. This measure is particularly useful for young people, as it takes into account the number of people not participating in the labour force because of their education commitments.

Income

The median weekly income for 15-25 year-olds in 1996 was $181. The highest median incomes were reported in the Northern Territory ($193), Queensland and Western Australia (both $192).


CHAPTER 2 POPULATION

Main findings

On census night (6 August 1996) 891,624 young people aged 12-25 years were counted, constituting 20% of all people in Victoria.

1986 to 1996

Between 1986 and 1996, Victoria's census count increased by just over 345,300 (9%) to 4,354,126. The number of young people fell by 68,761 or 7% over the same period.

As a result, young Victorians represent a declining proportion of the total, falling from 24% in 1986 to 22% in 1991, and then to 20% in 1996. This trend can be expected to continue, since the proportion aged 0-11 years has also declined, from 18% in 1986 to 17% in 1996.


YOUNG PEOPLE, Proportion of All Persons

Sex and age

There were slightly more males than females in the 12-25 years age group (451,872 compared with 439,752). Males slightly outnumbered females at all ages up to 23 years, after which the number of females began to exceed the number of males. Among all people counted in Victoria, females outnumbered males by 71,736.

Geographic

Most of Victoria's young people live in Melbourne. The 1996 Census counted 651,943 12-25 year-olds in the Statistical Division of Melbourne. The next largest numbers of young people were counted in the Statistical Divisions of Barwon (46,287) and Goulburn (33,654).

Melbourne and Central Highlands Statistical Divisions recorded the highest proportions of young people (21%) In the rural Statistical Division of Wimmera 12-25 year-olds comprised only 17% of all people.

Movement

Young people reported being more mobile than older people. In 1996, 38% of 12-25 year-olds reported living at a different address five years previously, compared with 32% of older people. A similar pattern was evident for residential movement within the previous twelve months, with 20% of young people and only 11% of older people reporting that they were living at a different address.

Most of this movement had taken place within Victoria. Among people who had moved within the previous five years, 91% of 12-25 year-olds and 92% of older people had moved within the State.


People who had a Different Address Five Years previously

Young females were more likely to have moved than young males with 41% of young women reporting living at a different address from five years ago, compared with 35% of young men. Among persons aged 26 years and over, similar proportions of males and females were living at a different address five years ago (32% and 31% respectively).

CHAPTER 3 CULTURAL DIVERSITY

Main findings

Indigenous people

In 1996, 82% of 12-25 year-olds (734,782) in Victoria were Australian-born, compared with 65% of people aged 26 years and over. Fewer than 1% (5,735) of young Victorians reported that they were of Indigenous origin. This was the lowest proportion among all of the States and Territories.

Overseas-born

Just over 14% (127,533) of 12-25 year-olds in Victoria were born overseas, compared with more than twice this proportion among older people (32%).

Countries of birth

Just under 23% of young people born overseas were from the main English-speaking countries (Canada, Ireland, New Zealand, South Africa, the United Kingdom and the United States of America). The largest number (12% or 15,370 people) of overseas-born young people in Victoria were from Viet Nam, followed by young people from the United Kingdom (11%), and New Zealand (7%).

Among people aged 26 years and over born overseas, more than 29% originated from the main English-speaking countries. Almost 23% had been born in the United Kingdom, 11% were born in Italy, and 7% in Greece.


OVERSEAS-BORN, Leading Countries of Birth

Among overseas-born young people who arrived in Australia between 1986 and 1990, the highest proportion were born in Viet Nam (14%), followed by the United Kingdom (9%) and New Zealand (7%). Of those who arrived between 1991 and 1996, 11% had migrated from Viet Nam, 10% from Malaysia and 8% from Indonesia.

Birthplace of parents

Among Australian-born Victorians aged 26 years and over, 76% had both parents born in Australia. Among 12-25 year-olds born in Australia, a lower proportion (61%) had both an Australian-born mother and father. Almost 38% (277,671) of Australian-born young people in Victoria had at least one parent who had been born overseas, and 16% had both parents born in a non-main English-speaking country.

Languages spoken at home

Just over 20% (179,783) of young Victorians spoke a language other than English at home. The predominant languages they reported speaking were Italian and Greek (almost 15% for each) and Chinese languages (just under 14%). Twice the proportion (40%) of older people reported speaking a language other than English at home. The languages most commonly spoken were also Italian, Greek and Chinese languages, although in different proportions (21%, 15% and 10% respectively).



Proficiency in English

The majority (77%) of young Victorians spoke English only. Another 19% spoke another language, and reported that they spoke English well or very well. A similar proportion (76%) of those aged 26 years and over reported speaking English only. However, 5% of older people reported speaking English not well or not at all, compared with just over 1% of young people.

CHAPTER 4 LIVING ARRANGEMENTS

Main findings

Marital status

Just over 12% of 15-25 year-olds in Victoria were married - 7% in a registered marriage, and 5% in a de facto marriage. Young females were more likely than young males to be in a partnership (16% compared with 9%).

Living arrangements

Over 45% of 12-25 year-olds were living with their parents as dependent children. This was the highest proportion of all States and Territories. Another 25% of young males, and 17% of young females, were living as non-dependent children with their parents. Young females were more likely than young males to have moved from the family home, forming partnerships and their own families (15% compared with 7% respectively).


Young People-Living Arrangements
Among Indigenous young people, higher proportions of females (25%) than males (10%) had formed partnerships, or their own families.

For young people born in non-main English-speaking countries, about 43% were living as dependent children with their parents. Another 14% lived in the family home as non-dependent children, while 9% were living in group households.

Type of dwelling

About 3% (23,723) of 12-25 year-olds in Victoria had spent census night in a non-private dwelling. The majority of these young people were in boarding schools or residential colleges (11,194), or staying at hotels and motels (6,258). Another 2,702 young people reported having no usual address.

Type of tenure

About 65% of young people occupied dwellings which were owned or being purchased, compared with 74% of people aged 26 years and over.

The proportion of young people living in rented dwellings was just under 28% compared with 17% of older people (aged 26 years and over). More than 56% of Indigenous young people, and 42% of those born overseas in non-main English-speaking countries, were in rented dwellings.

CHAPTER 5 EDUCATION

Main findings

Attendance at educational institutions

Slightly more than 57% (508,751) of all 12-25 year-olds were attending an educational institution in 1996. This compares with 53% in 1991. There was a similar overall participation rate for both males (56%) and females (58%).

The proportions of young people attending schools in 1996 (38%) and Technical or further educational institutions and other higher education institutions (18%) were slightly higher than in 1991 (36% and 16% respectively).


ATTENDANCE AT EDUCATIONAL INSTITUTIONS,
Persons Aged 12-25 Years

Given the compulsory nature of school attendance, education participation rates in Victoria were highest for the younger age groups and, overall, exceeded the national average. Almost all (95%) of those in the 12-14 years age group reported that they were still at school, with the majority (63%) attending government schools. Among 15-17 year-olds, educational participation was lower, with 80% at school and 3% attending a Technical or further education institution or a higher education institution.

Education participation continued to decline with age, with 57% of 18-19 year-olds and 27% of 20-25 year-olds remaining in education.

Non-main English-speaking birthplace

Participation in education was very high among young people born overseas in a non-main English-speaking country. Almost 69% were attending an educational institution. Much of this participation was among older youth, with 80% of 18-19 year-olds and 51% of 20-25 year-olds remaining in education.

Indigenous people

Among Indigenous youth aged 12-25 years, 2,536 (44%) were attending an educational institution in 1996. However, most of the participation was in the younger age groups, with 89% of 12-14 year-olds and 61% of 15-17 year-olds in education. Just 14% of 20-25 year-olds remained in education.

Education and labour force status

Among 15-25 year-olds who were attending an educational institution in 1996, 38% were employed; 27% part-time and 10% full-time. A lower proportion (34%) were employed in 1991 (20% part-time and 12% full-time).

In 1996, 44% of young people attending a tertiary or other institution full-time were either working part-time or seeking part-time work. In 1991 this proportion was 38%, reflecting a general increase in part-time work.

Qualifications

In the five years from 1991 to 1996, the proportion of 15-25 year-olds with post-secondary qualifications increased from 16% to 20%. Among persons aged 26 years and over, the proportion increased from 30% to 34% over the same period.

Young Victorians were also more likely to hold higher levels of qualifications in 1996 than five years earlier. Among those young people holding post-school qualifications, the proportions who had attained a bachelor degree or higher increased from 28% to 38%.

While the same proportions of young females and males held post-school qualifications (20%), the level of qualification varied between the sexes. The most common qualifications held by young females were bachelor degrees (8%), followed by associate diplomas (4%). For young males, the most common qualifications held were skilled vocational qualifications (9%) followed by bachelor degrees (5%).


HIGHEST QUALIFICATION, Persons Aged 15-25 Years

CHAPTER 6 WORKING LIFE

Main Findings

Labour force status

In 1996 there were 450,427 young Victorians in the labour force; that is, either employed or looking for work. They made up 22% of the total labour force (2,081,069 people). The majority (85%) of these young people were employed.



Participation rates

The labour force participation rate for young people in 1996 was 64%. Participation among Indigenous young people was lower at 55%. However, among young people born overseas in a non-main English-speaking country, the participation rate was 42%. This reflected the much higher level of educational participation by this group.

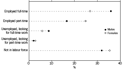
In 1996, fewer young females were in the labour force than young males (62% compared with 65%). A similar pattern existed in 1991, with 63% of young females and 68% of young males in the labour force.

Full-time work

The proportion of young people employed in full-time work fell between 1991 and 1996 from 34% to 32%. This decrease was experienced by both young males (from 38% to 36%) and females (from 30% to 27%). Over the same period the proportion of older people (aged 26 years and over) who were employed full-time remained relatively unchanged at about 39%.

Part-time work

The proportions of both young and older people employed in part-time work have increased. Between 1991 and 1996, the proportion of young Victorians who were employed part-time increased from 15% to 21%. The percentage point increase for older people was much lower (1%). Of employed young females, 47% were employed part-time compared with 30% of young males.

Unemployment

In 1996, Victoria's unemployment rate for young people was 15%. The age group with the highest rate of unemployment (21%) was 18-19 year-olds. In the 15-17 year-old age group the rate was 17% and among 20-24 year-olds it was 14%. Among all young Victorians, 10% were unemployed.

Industry

In 1996, the largest proportions of young people were employed in Retail trade (27% or 104,591); Manufacturing (14%); and Property and business services (9%). For older people, the largest industries of employment were similar: Manufacturing (17%) and Retail trade and Property and business services (both 10%).


EMPLOYED YOUNG PEOPLE, Leading Industries of Employment

Occupation

In 1996, 76,312 or 20% of young Victorians were employed as Elementary clerical, sales and service workers. The largest proportion (20%) of older people were employed as Professionals. For young males, the most common occupations were Tradespersons and related workers (28%); Labourers and related workers (14%); and Intermediate production and transport workers (12%). Young females were most commonly employed as Intermediate clerical, sales and service workers (29%); Elementary clerical, sales and service workers (28%); and Professionals (12%).

Income

The highest proportion (15%) of young people reported receiving no income. In general, there were proportionally more young females at lower income levels and fewer at higher income levels. A partial explanation for this is females' higher participation in part-time work.