4228.0 - Programme for the International Assessment of Adult Competencies, Australia, 2011-2012 Quality Declaration 
ARCHIVED ISSUE Released at 11:30 AM (CANBERRA TIME) 15/02/2013   
   Page tools: Print Print Page Print all pages in this productPrint All

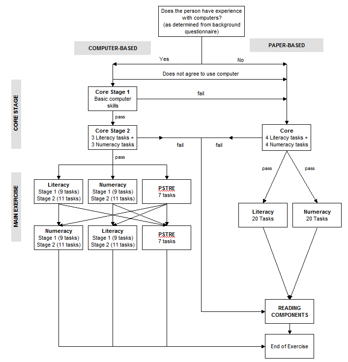
APPENDIX PATHWAYS THROUGH THE SELF-ENUMERATED EXERCISE


Figure 1


FLOWCHART OF PATHWAYS THROUGH THE SELF-ENUMERATED EXERCISE




COMPUTER-BASED OR PAPER-BASED EXERCISE

1 If the respondent indicated in the background questionnaire that they had experience using a computer, they were directed to do a computer-based exercise. If the respondent did not have experience using a computer, or they refused to do the exercise on a computer, they were directed to do a paper-based exercise.

2 In the computer-based exercises, the computer calculated the respondent's scores and also collected processing information.

3 For the core booklet in the paper-based path, the interviewer entered the respondent's scores into the computer to determine if they were to proceed to the main exercise.

Computer-based Core exercise

4 Core Stage 1 of the computer-based path assessed if the respondent had the necessary basic computer skills (such as clicking, typing, scrolling, dragging, highlighting and using pull-down menus) to proceed with the computer-based exercises. If they did not pass this stage, they were directed to do a paper-based core exercise.

5 Core Stage 2 of the computer-based path assessed if the respondent had the basic literacy and numeracy skills to proceed to the main exercise. If the respondent passed this stage, they then proceeded to the computer-based main exercise. If the respondent did not pass this stage, they were directed to the Reading Components booklet (see paragraph 14 below).

Paper-based Core exercise

6 The paper-based core booklet contained eight basic tasks (four literacy tasks and four numeracy tasks) which assessed to check if the respondent had the basic literacy and numeracy skills to proceed to the main exercise. If the respondent passed this stage, they then proceeded to the paper-based main exercise. If the respondent did not pass the core booklet, they were directed to the Reading Components booklet (see paragraph 14 below).


MAIN EXERCISE

7 The tasks in the main exercise were more diverse in complexity and subject matter than the core booklet, and were designed to provide an understanding of the skills of the general population.

Computer-based main exercise

8 The computer-based main exercise contained modules which each assessed either literacy, numeracy or problem solving in technology-rich environments. Each respondent was randomly allocated two modules. For example, a respondent could be allocated a numeracy module and a problem solving module. Each module was designed to take an average of 30 minutes.

9 The tasks within the literacy and numeracy modules varied in difficulty, and the tasks were allocated to respondents on the basis of their performance at different stages of the assessment. The literacy and numeracy module contained 20 tasks each. The problem solving modules contained seven fixed tasks in each module.

10 Respondents were sequenced through an orientation session which contained instructions on how to navigate through each module before they began the module.

11 70% of respondents were directed to the computer-based main exercise.

Paper-based main exercise

12 The paper-based main exercise required the respondent to complete a booklet containing either 20 literacy tasks or 20 numeracy tasks. The computer randomly allocated which booklet to issue to the respondent.

13 30% of respondents were directed to the paper-based main exercise.


READING COMPONENTS

14 The Reading Components booklet was designed to measure basic reading skills and contained three parts: word meaning, sentence processing and basic passage comprehension.

15 All respondents who were issued a paper-based core exercise, as well as those respondents who did not pass Core Stage 2 of the computer-based exercise, were issued a Reading Components booklet.


EXAMPLES OF TASKS

16 Refer to the OECD publication 'Literacy, Numeracy and Problem Solving in Technology-Rich Environments - Framework for the OECD Survey of Adult Skills' for examples of literacy, numeracy and PSTRE tasks.