8176.2.55.001 - Experimental Estimates of Employees by Industry and Workplace Location, Victoria, 2005-06 to 2010-11 Quality Declaration 
ARCHIVED ISSUE Released at 11:30 AM (CANBERRA TIME) 05/12/2012  First Issue
   Page tools: Print Print Page Print all pages in this productPrint All  
Contents >> Introduction

INTRODUCTION

ABOUT THIS PUBLICATION

The Victorian Department of Planning and Community Development (DPCD) commissioned the Australian Bureau of Statistics, under the auspices of a Victorian Statistical Priority, to provide the statistical framework necessary to produce workforce location experimental estimates of the number of employed persons by Victorian Local Government Area of workplace, by industry ANZSIC 2006.

Currently, there is a gap in the provision of regular employment information that could be used in monitoring changes in the spatial distribution of employment. The timeliest information, Labour Force Statistics, is published for the high level geographies of metropolitan Melbourne and the rest of Victoria. This level of geography is too large for the development of small area policy interventions and is based on area of usual residence rather than workplace location. The Census of Population and Housing (Census) provides small area information but it is collected at 5 yearly intervals. The estimates could provide inter-censal data of the location of employment in much the same way as the ABS Estimated Residential Population data does for population.

The publication contains Experimental Estimates of Employees by Industry and Workplace Location ("the experimental estimates") for Victoria for the financial years 2005/06 to 2010/11.

DATA QUALITY

When interpreting the experimental estimates it is important to take into account factors that may affect the reliability of the experimental estimates.

The quality of the experimental estimates is limited by two issues:

    • the accuracy of the data used in the production of the experimental estimates; and
    • the validity of the assumptions underpinning the modelling.

The assumptions used in the production of the experimental estimates are outlined further in this publication. Users should consider the suitability of these assumptions when interpreting the experimental estimates, and should refer to the Quality Declaration for further data quality information.

SCOPE

The experimental estimates in this release were produced predominantly using business data sourced from WorkSafe Victoria. As such, the scope of the estimates are based on the businesses with locations in Victoria that are registered with WorkSafe for the reference periods of 2005-06 to 2010-11. These include:
  • workplaces that employ workers and have an annual employer remuneration expense greater than $7,500, or those which employ trainees or apprentices, registered with WorkSafe Victoria,
  • employers approved by WorkSafe Victoria to manage their own worker's compensation (Self-Insurers), and
  • for the 2010-11 reference period also included Victorian located Commonwealth employers and Commonwealth government trading enterprises operating in Victoria registered with Comcare.

The experimental estimates also utilise data from the Employee Earnings, Benefits and Trade Union Membership (cat. no. 6310.0) survey. For information regarding the scope of this survey please refer to the EEBTUM Explanatory Notes.

The following subdivisions have been removed from the scope of the project during production to support confidentiality and are not included in the estimates:
  • 43 Non-store retailing and retail commission-based buying and selling - excluded from Retail trade
  • 76 Defence - excluded from Public administration and safety

Data geocoded to Unincorporated Victoria has been excluded from the estimates. Unincorporated areas are those areas which are not under the responsibility of a local government authority. By excluding these areas, the estimates removed approximately 8,000 estimated employees across all reference periods.

METHODOLOGY

These experimental estimates represent an investigation by the ABS into the potential for administrative datasets to inform the production of spatially enabled economic statistics at the local level. Alternative data sources and methodologies may better facilitate the production of such statistics in the future.

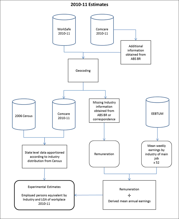
Figures 1 and 2 summarise the production of the experimental estimates.

Figure 1. 2005-06 to 2009-10 estimates production flowchart
Figure 1. 2005-06 to 2009-10 estimates production flowchart

Figure 2. 2010-11 estimates production flowchart
Figure 2. 2010-11 estimates production flowchart

ADDITIONAL DATA AVAILABLE ON REQUEST

Inquiries about these statistics and more detailed statistics than those presented in the publication should be made by contacting the National Information Referral Service on 1300 135 070.



Previous PageNext Page