3303.0 - Causes of Death, Australia, 2013 Quality Declaration 
ARCHIVED ISSUE Released at 11:30 AM (CANBERRA TIME) 31/03/2015   
   Page tools: Print Print Page Print all pages in this productPrint All

INTRODUCTION

1 This publication contains statistics on causes of death for Australia, together with selected statistics on perinatal deaths.

2 Statistics on perinatal deaths for the 2007-2009 reference years were published separately in Perinatal Deaths, Australia, 2009 (cat. no. 3304.0).

3 In order to complete a death registration, the death must be certified by either a doctor using the Medical Certificate of Cause of Death, or by a coroner. In 2013, 86.8% of deaths were certified by a doctor. The remaining 13.2% were reported to a coroner.

4 In order to complete a perinatal death registration, the death must be certified by either a doctor using the Certificate of Cause of Perinatal Death or by a coroner. In 2013, 97.5% of perinatal deaths were certified by a doctor, with the remaining 2.5% certified by a coroner.

5 Although there is variation across jurisdictions in what constitutes a death that is reportable to a coroner, they are generally reported in circumstances such as:

  • where the person died unexpectedly and the cause of death is unknown
  • where the person died in a violent or unnatural manner
  • where the person died during or as a result of an anaesthetic
  • where the person was 'held in care' or in custody immediately before they died
  • where the identity of the person who has died is unknown.

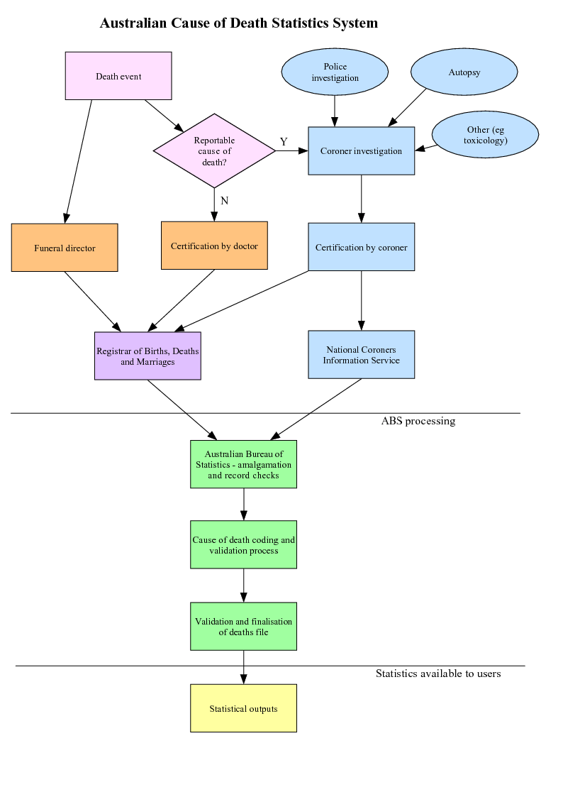
6 The registration of deaths is the responsibility of the eight individual state and territory Registrars of Births, Deaths and Marriages. As part of the registration process, information about the cause of death is supplied by the medical practitioner certifying the death or by a coroner. Other information about the deceased is supplied by a relative or other person acquainted with the deceased, or by an official of the institution where the death occurred. The information is provided to the Australian Bureau of Statistics (ABS) by individual Registrars for coding and compilation into aggregate statistics. In addition, the ABS supplements this data with information from the National Coroners Information System (NCIS). The following diagram shows the process undertaken in producing cause of death statistics for Australia.
Diagram: Australian Cause of Death Statistics System



2013 SCOPE AND COVERAGE

7 Ideally, for compiling annual times series, the number of deaths should be recorded and reported as those which occurred within a given reference period, such as a calendar year. However, there can be lags in the registration of deaths with the state or territory registries and so not all deaths are registered in the year that they occur. There may also be further delays to the ABS receiving notification of the death from the registries due to processing or data transfer lags. Therefore, every death record will have:
  • a date on which the death occurred (the date of occurrence)
  • a date on which the death is registered with the state and territory registry (date of registration); and
  • a date on which the registered death is lodged with the ABS and deemed in scope.

8 With exception to the statistics published in the Year of Occurrence section and Data Cube 14, all deaths referred to in this publication relate to the number of deaths registered, not those which actually occurred, in the years shown.

Scope of causes of death statistics

9 The scope for each reference year of the Death Registrations includes:
  • deaths registered in the reference year and received by the ABS in the reference year
  • deaths registered in the reference year and received by ABS in the first quarter of the subsequent year
  • deaths registered in the years prior to the reference year but not received by ABS until the reference year or the first quarter of the subsequent year, provided that these records have not been included in any statistics from earlier periods.

10 From 2007 onwards, data for a particular reference year includes all deaths registered in Australia for the reference year that are received by the ABS by the end of the March quarter of the subsequent year. Death records received by ABS during the March quarter 2014 which were initially registered in 2013 (but for which registration was not fully completed until 2014) were assigned to the 2013 reference year. Any registrations relating to 2013 which were received by ABS from April 2014 will be assigned to the 2014 reference year. Approximately 4% to 6% of deaths occurring in one year are not registered until the following year or later.

11 Prior to 2007, the scope for the reference year of the Death Registrations collection included:
  • deaths registered in the reference year and received by ABS in the reference year
  • deaths registered in the reference year and received by ABS in the first quarter of the subsequent year
  • deaths registered during the two years prior to the reference year but not received by ABS until the reference year.


Coverage of causes of death statistics

12 The ABS Causes of Death collection includes all deaths that occurred and were registered in Australia, including deaths of persons whose usual residence is overseas. Deaths of Australian residents that occurred outside Australia may be registered by individual Registrars, but are not included in ABS deaths or causes of death statistics.

13 The current scope of the statistics includes:
  • all deaths being registered for the first time
  • deaths in Australia of temporary visitors to Australia
  • deaths occurring within Australian Territorial waters
  • deaths occurring in Australian Antarctic Territories or other external territories (excluding Norfolk Island)
  • deaths occurring in transit (i.e. on ships or planes) if registered in the State of 'next port of call'
  • deaths of Australian Nationals overseas who were employed at Australian legations and consular offices (i.e. deaths of Australian diplomats while overseas) where able to be identified
  • deaths that occurred in earlier reference periods that have not been previously registered (late registrations).

14 The scope of the statistics excludes:
  • repatriation of human remains where the death occurred overseas
  • deaths overseas of foreign diplomatic staff (where these are able to be identified)
  • deaths occurring on Norfolk Island.
  • still births/fetal deaths (these are included in perinatal counts (see Explanatory Notes 15-17, below). In 2007-2009 these were published separately in Perinatal Deaths, Australia (cat. no. 3304.0), but are now included in the Causes of Death, Australia (cat. no. 3303.0).


Scope of perinatal death statistics

15 The scope of the perinatal death statistics includes all fetal deaths (at least 20 weeks' gestation or at least 400 grams' birth weight) and neonatal deaths (all live born babies who die within 28 completed days of birth, regardless of gestation or birth weight). The ABS scope rules for fetal deaths are consistent with the legislated requirement for all state and territory Registrars of Births, Deaths and Marriages to register all fetal deaths which meet the above-mentioned gestation and birth weight criteria. Based on this legislative requirement, in the case of missing gestation and/or birth weight data, the fetal record is considered in scope and included in the dataset. A record is only considered out of scope if both gestation and birth weight data are present, and both fall outside the scope criteria (i.e. gestation of 19 weeks or less and birth weight of 399 grams or fewer). This scope was adopted for the 2007 Perinatal Deaths collection, and was applied to historical data for 1999-2006. For more information on the changes in scope rules see Perinatal Deaths, Australia, 2007 (cat. no. 3304.0) Explanatory Notes 18-20. These rules have been applied to all perinatal data presented in this publication.

16 The World Health Organization (WHO) definition of a perinatal death differs to that used by the ABS. The WHO definition includes all neonatal deaths, and those fetuses weighing at least 500 grams or having a gestational age of at least 22 weeks, or body length of 25 centimetres from crown to heel. A summary table based on the WHO definition of perinatal deaths is included in the perinatal datacube in this release.

17 Fetal deaths are registered only as a stillbirth, and are not in scope of either the Births, Australia (cat. no. 3301.0) or Deaths, Australia (cat. no. 3302.0) collections. Fetal deaths are part of the Perinatal collection, but not the Causes of Death collection. Neonatal deaths are in scope of the Deaths, Causes of Death and Perinatal collections.

2013 CLASSIFICATIONS

Socio-Demographic Classifications

18 A range of socio-demographic data are available from the ABS Causes of Death collection. Standard classifications used in the presentation of causes of death statistics include age, sex, birthplace, multiple birth and Aboriginal and Torres Strait Islander status. Statistical standards for social and demographic variables have been developed by the ABS. Where these are not released in the Causes of Death published outputs, they can be sourced on request from the ABS.

Geographic Classifications

19 Since the publication of Causes of Death, Australia, 2011, the ABS has released data based on the Australian Statistical Geography Standard (ASGS). The ASGS is a hierarchical classification system that defines more stable, consistent and meaningful areas than those of the Australian Standard Geographical Classification (ASGC), which was used to define geographical areas for output prior to the release of 2011 reference year data. Under the ASGS, causes of death statistics are coded to Statistical Area 2 (SA2) level, and are presented at the state/territory and national level in this publication.

20 The Standard Australian Classification of Countries (SACC) groups neighbouring countries into progressively broader geographic areas on the basis of their similarity in terms of social, cultural, economic and political characteristics. ABS causes of death statistics are coded using the SACC, as the collection includes overseas residents whose death occurred while they were in Australia. Birthplaces within Australia are coded to state/territory level where possible.

21 For further information, refer to the Australian Statistical Geography Standard (ASGS): Volume 1 - Main Structure and Greater Capital City Statistical Areas, July 2011 (cat. no. 1270.0.55.001) and the Standard Australian Classification of Countries (SACC), 2011 (cat. no. 1269.0).
Health Classifications

International Classification of Diseases (ICD)

22 The International Classification of Diseases (ICD) is the international standard classification for epidemiological purposes and is designed to promote international comparability in the collection, processing, classification, and presentation of causes of death statistics. The classification is used to classify diseases and causes of disease or injury as recorded on many types of medical records as well as death records. The ICD has been revised periodically to incorporate changes in the medical field. Currently the ICD 10th revision is used for Australian causes of death statistics.

23 The ICD-10 is a variable-axis classification meaning that the classification does not group diseases only based on anatomical sites, but also on the type of disease. Epidemiological data and statistical data is grouped according to:
  • epidemic diseases
  • constitutional or general diseases
  • local diseases arranged by site
  • developmental diseases
  • injuries.

24 For example, a systemic disease such as septicaemia is grouped with infectious diseases; a disease primarily affecting one body system, such as a myocardial infarction, is grouped with circulatory diseases; and a congenital condition, such as spina bifida, is grouped with congenital conditions.

25 For further information about the ICD refer to WHO International Classification of Diseases (ICD).

26 The various versions of the ICD 10th Revision are available online.


Updates to ICD-10

27 The Update and Revision Committee (URC), a WHO advisory group on updates to ICD-10, maintains the cumulative and annual lists of approved updates to the ICD-10 classification. The updates to ICD-10 are of numerous types including the addition and deletion of codes, changes to coding instructions and modification and clarification of terms.

28 For the 2013 reference year, the ABS implemented a new automated coding system called Iris. The 2013 data coded in the Iris system applied an updated (2013) version of ICD-10 when coding multiple causes of death, and when selecting the underlying cause of death. For details of further impacts of this change on 2013 data, please see Technical Note, ABS Implementation of the Iris Software: Understanding Coding and Process Improvements.

29 Prior to the 2013 reference year, the 2006 version of the ICD-10 was the most recent version used for coding deaths, with the exception of two updates that were applied after the 2006 reference year. The first update was implemented in 2007 and related to the use of mental and behavioural disorders due to psychoactive substance use, acute intoxication (F10.0, F11.0....F19.0) as an underlying cause of death. If the acute intoxication initiated the train of morbid events it is now assigned an external accidental poisoning code (X40-X49) corresponding to the type of drug used. For example, if the death had been due to alcohol intoxication, the underlying cause before the update was F10.0, and after the update the underlying cause is X45, with poisoning code T51.9. The second update implemented from the 2009 reference year was the addition of Influenza due to certain identified virus (J09) to the Influenza and Pneumonia block. This addition was implemented to capture deaths due to Swine flu and Avian flu, which were reaching health epidemic status worldwide.

30 The cumulative list of ICD-10 updates can be found online.

2013 MORTALITY CODING

Automated coding

31 The 2013 reference year cause of death data presented in this publication was coded using the Iris coding system. This system replaced the Mortality Medical Data System (MMDS), which was used for coding cause of death data for the 1997-2012 reference years. Like MMDS, Iris is an automated coding system. Iris assigns ICD codes to the diseases and conditions listed on the death certificate and then applies decision tables to select the underlying cause of death. For further details on the change to Iris coding software and associated impacts on 2013 data, please see Technical Note, Iris Software: Understanding Coding and Process Improvements.

Types of death

32 All causes of death can be grouped to describe the type of death whether it be from a disease or condition, or from an injury or whether the cause is unknown. These are generally described as:
  • Natural Causes - deaths due to diseases (for example diabetes, cancer, heart disease etc.) (A00-Q99, R00-R98)
  • External Causes - deaths due to causes external to the body (for example suicide, transport accidents, falls, poisoning etc) (V01-Y98)
  • Unknown Causes - deaths where it is unable to be determined whether the cause was natural or external (R99).

External Causes of Death

33 Where an accidental or violent death occurs, the underlying cause is classified according to the circumstances of the fatal injury, rather than the nature of the injury, which is coded separately. For example, a motorcyclist may crash into a tree (V27.4) and sustain multiple fractures to the skull and facial bones (S02.7), which leads to death. The underlying cause of death is the crash itself (V27.4), as it is the circumstance which led to the injuries that ultimately caused the death.


Leading Causes of Death

34 Ranking causes of death is a useful method of describing patterns of mortality in a population and allows comparison over time and between populations. However, different methods of grouping causes of death can result in a vastly different list of leading causes for any given population. A ranking of leading causes of death based on broad cause groupings such as 'cancers' or 'heart disease' does not identify the leading causes within these groups, which is needed to inform policy on interventions and health advocacy. Similarly, a ranking based on very narrow cause groupings or including diseases that have a low frequency, can be meaningless in informing policy.

35 Tabulations of leading causes presented in this publication are based on research presented in the Bulletin of the World Health Organisation, Volume 84, Number 4, April 2006, 297-304. The determination of groupings in this list is primarily driven by data from individual countries representing different regions of the world. Other groupings are based on prevention strategies, or to maintain homogeneity within the groups of cause categories. Since the aforementioned bulletin was published, a decision was made by WHO to include deaths associated with the H1N1 influenza strain (commonly known as swine flu) in the ICD-10 classification as Influenza due to certain identified influenza virus (J09). This code has been included with the Influenza and Pneumonia leading cause grouping in the Causes of Death publication since the 2009 reference year.
Years of Potential Life Lost (YPLL)

36 Years of Potential Life Lost (YPLL) measures the extent of 'premature' mortality, which is assumed to be any death between the ages of 1-78 years inclusive, and aids in assessing the significance of specific diseases or trauma as a cause of premature death.

37 Estimates of YPLL are calculated for deaths of persons aged 1-78 years based on the assumption that deaths occurring at these ages are untimely. The inclusion of deaths under one year would bias the YPLL calculation because of the relatively high mortality rate for that age, and 79 years was the median age at death when this series of YPLL was calculated using 2001 as the standard year. As shown below, the calculation uses the current ABS standard population of all persons in the Australian population at 30 June 2001.

38 YPLL is derived from: Equation: Cx Age correction factor 2006 where: Equation: AS = adjusted age at death. As age at death is only available in completed years the midpoint of the reported age is chosen (e.g. age at death 34 years was adjusted to 34.5). Equation: DX= registered number of deaths at age Equation: X due to a particular cause of death. YPLL is directly standardised for age using the following formula: Equation: YPLLs Age standardised YPLL 2006 where the age correction factor Equation: CX is defined for age Equation: X as: Equation: Cx Age Correction Factor 2006 where: Equation: N = estimated number of persons resident in Australia aged 1-78 years at 30 June 2013 Equation: NX= estimated number of persons resident in Australia aged Equation: X years at 30 June 2013 Equation: NXS = estimated number of persons resident in Australia aged Equation: X years at 30 June 2001 (standard population) Equation: NS = estimated number of persons resident in Australia aged 1-78 years at 30 June 2001 (standard population).

39 The data cubes contain directly standardised death rates and YPLL for males, females and persons. In some cases the summation of the results for males and females will not equate to persons. The reasons for this is that different standardisation factors are applied separately for males, females and persons.


Age-Standardised death rates

40 Age-standardised rates enable the comparison of death rates over time. Along with adult, infant and child mortality rates, they are used to determine whether the mortality rate of the Aboriginal and Torres Strait Islander population is declining over time, and whether the gap between Aboriginal and Torres Strait Islander and non-Indigenous populations is narrowing. However, there have been inconsistencies in the way different government agencies have calculated age-standardised death rates in the past. The ABS uses the direct method of age-standardisation as it allows for valid comparisons of mortality rates between different study populations and across time. This method was agreed to by the ABS, Australian Institute of Health and Welfare (AIHW) and other stakeholders. For further information see: AIHW (2011) Principles on the use of direct age-standardisation in administrative data collections: for measuring the gap between Indigenous and non-Indigenous Australians. Cat. no. CSI 12. Canberra: AIHW.


41 The direct method has been used throughout the publication and data cubes for age standardised death rates. Age-standardised death rates for specific causes of death with fewer than a total of 20 deaths are not available for publication, due to issues of robustness.

42 For further information, see Appendix: Principles on the use of direct age-standardisation, from Deaths, Australia, 2010 (cat. no. 3302.0).


State and Territory Data

43 Causes of death statistics for states and territories in this publication have been compiled based on the state or territory of usual residence of the deceased, regardless of where in Australia the death occurred and was registered. Deaths of persons usually resident overseas which occur in Australia are included in the state/territory in which their death was registered.

44 Statistics compiled on a state or territory of registration basis are available on request.


Perinatals State and Territory Data

45 Given the small number of perinatal deaths which occur in some states and territories, some data provided on a state/territory basis in this publication have been aggregated for South Australia, Western Australia, Northern Territory, Australian Capital Territory and Other Territories.

DATA QUALITY


46 In compiling causes of death statistics, the ABS employs a variety of measures to improve quality, which include:
  • providing certifiers with certification booklets for guidance in reporting causes of death on medical certificates, see Information Paper: Certification of Death (cat. no. 1205.0.55.001).
  • seeking detailed information from the National Coroners Information System (NCIS)
  • editing checks at the individual record and aggregate levels.

Coroner Certified Deaths

47 The quality of causes of death coding can be affected by changes in the way information is reported by certifiers, by lags in completion of coroner cases and the processing of the findings. While changes in reporting and lags in coronial processes can affect coding of all causes of death, those coded to Chapter XVIII: Symptoms, signs and abnormal clinical and laboratory findings, not elsewhere classified and Chapter XX: External causes of morbidity and mortality are more likely to be affected because the code assigned within the chapter may vary depending on the coroner's findings (in accordance with ICD-10 coding rules).

48 It is the role of the coroner to investigate the circumstances surrounding all reportable deaths and to establish, wherever possible, the circumstances surrounding the death, and the cause(s) of death. Generally most deaths due to external causes will be referred to a coroner for investigation; this includes those deaths which are possible instances of Intentional self-harm (suicide).

49 Where a case remains open on the NCIS at the time the ABS ceases processing and insufficient information is available to code a cause of death (e.g. a coroner certified death was yet to be finalised by the coroner), less specific ICD codes are assigned as required by the ICD coding rules.

50 The specificity with which open cases are able to be coded is directly related to the amount and type of information available on the NCIS. The amount of information available for open cases varies considerably from no information to detailed police, autopsy and toxicology reports. There may also be interim findings of 'intent'.

51 The manner or intent of an injury which leads to death, is determined by whether the injury was inflicted purposefully or not (in some cases, intent cannot be determined) and, when it is inflicted purposefully (intentional), whether the injury was self-inflicted (suicide) or inflicted by another person (assault).


Revisions Process and other Quality Improvements

52 An issue for the ABS Causes of Death collection has been that the specificity of coding of causes can be affected by the length of time required for the coronial process to be finalised and the coroner case closed. Up to and including deaths registered in 2005, ABS Causes of Death processing was finalised at a point in time. At this point, not all coroners' cases had been investigated, the case closed and relevant information loaded into the National Coroners Information System (NCIS). The coronial process can take several years if an inquest is being held or complex investigations are being undertaken. In these instances, the cases remain open on the NCIS. Coroners' cases that have not been closed can impact on data quality as less specific ICD codes often need to be applied in the absence of a coroner's finding.

53 To improve the quality of ICD coding, all coroner certified deaths registered after 1 January 2006 are now subject to a revisions process. If the case remains open on the NCIS, the ABS will investigate and use additional information from police reports, toxicology reports, autopsy reports and coroners' findings to assign a more specific cause of death to these open cases. The use of this additional information at either 12 or 24 months after initial processing increases the specificity of the assigned ICD-10 codes over time. As 12 or 24 months have passed since initial processing, many Coronial cases will be closed, with the coroner having determined the underlying cause of death and allowing the ABS to code a more specific cause of death.

54 These published outputs include 2013 preliminary data, 2012 revised data and 2011 final data. See Technical Note, Causes of Death Revisions, 2011 and 2012 for further information.

55 In addition to the revisions process, another process improvement relates to the ABS' use of information on the NCIS to improve the accuracy and specificity of cause of death coding. This involves making increased use of police reports, toxicology reports, autopsy reports and coroners' findings for both open and closed cases to increase the specificity of causes and clarity of intents.

56 The introduction of these processes has resulted in improved data quality in relation to assigning unspecified cause codes to coroner certified deaths. The number of coroner certified deaths attributed to Other ill-defined and unspecified causes of mortality (R99) has seen an overall decrease of 227 deaths (19.6%), from 1,160 in 2007 (preliminary) to 933 in 2013 (preliminary).

57 As less specific codes are generally associated with open rather than closed coroner certified cases, the new processes have had the effect of significantly improving the quality of cause of death codes assigned to open cases. Additionally, a large number of deaths investigated by coroners are due to external causes, therefore the new processes have also had the effect of improving these data.


Deaths of Aboriginal and Torres Strait Islander persons

58 The Aboriginal and Torres Strait Islander status of a deceased person is captured through the death registration process. It can be noted on the Death Registration Form and/or the Medical Certificate of Causes of Death. However it is recognised that not all such deaths are captured through these processes, leading to under-identification. While data are provided to the ABS for the Aboriginal and Torres Strait Islander status question for 99.3% of all deaths, there are concerns regarding the accuracy of the data.

59 There are several data collection forms on which people are asked to state whether they are of Aboriginal and Torres Strait Islander origin. Due to a number of factors, the results are not always consistent. The likelihood that a person will identify, or be identified, as an Aboriginal and Torres Strait Islander on a specific form is known as their propensity to identify.

60 Propensity to identify as an Aboriginal and Torres Strait Islander is determined by a range of factors, including:
  • how the information is collected (e.g. census, survey, or administrative data)
  • who provides the information (e.g. the person in question, a relative, a health professional, or an official)
  • the perception of why the information is required, and how it will be used
  • educational programs about identifying as Aboriginal and Torres Strait Islander
  • cultural aspects and feelings associated with identifying as Aboriginal and Torres Strait Islander Australian.

61 In addition to those deaths where the deceased is identified as an Aboriginal and Torres Strait Islander, a number of deaths occur each year where Aboriginal and Torres Strait Islander status is not stated on the death registration form. In 2013, there were 1,023 deaths registered in Australia for whom Aboriginal and Torres Strait Islander status was not stated, representing 0.7% of all deaths registered.

62 Data presented in this publication may therefore underestimate the level of Aboriginal and Torres Strait Islander deaths and mortality in Australia. Caution should be exercised when interpreting data for Aboriginal and Torres Strait Islander Australians presented in this publication, especially with regard to year-to-year changes.

63 The Deaths of Aboriginal and Torres Strait Islander Persons section of this publication and data cube 12 provide information on causes of death for Aboriginal and Torres Strait Islander Australians. Due to the data quality issues outlined, only data for New South Wales, Queensland, Western Australia, South Australia and the Northern Territory are included in the data cube output in this publication. These are the only jurisdictions with sufficient levels of identification and sufficient numbers of deaths to support mortality analysis.

64 State/territory disaggregations of deaths of Aboriginal and Torres Strait Islander Australians by WHO Leading Causes (see Explanatory Notes 34-35) for the 2013 reference year are presented for New South Wales, Queensland, Western Australia and the Northern Territory only. No data are presented for South Australia, due to the small number of deaths by WHO leading causes - all causes have a count of fewer than 20 deaths, which is too small for the production of robust Standardised Death Rates (SDRs). See Explanatory Notes 40-42 for further details.

65 The ABS undertakes significant work aimed at improving Aboriginal and Torres Strait Islander identification. The ABS is working closely with the state and territory registries of births, deaths and marriages through the National Civil Registration and Statistics Improvement Committee (NCRSIC) to progress towards improved identification in a nationally consistent way.

66 Quality studies conducted as part of the Census Data Enhancement (CDE) project have investigated the levels and consistency of Aboriginal and Torres Strait Islander identification between the 2011 Census and death registrations. See Information Paper: Death registrations to Census linkage project - Methodology and Quality Assessment, 2011-2012 (cat. no. 3302.0.55.004).

67 An assessment of various methods for adjusting incomplete Aboriginal and Torres Strait Islander death registration data for use in compiling Aboriginal and Torres Strait Islander life tables and life expectancy estimates is presented in Discussion Paper: Assessment of Methods for Developing Life Tables for Aboriginal and Torres Strait Islander Australians, 2006 (cat. no. 3302.0.55.002), released on 17 November 2008. Final tables based on feedback received from this discussion paper, using information from the Census Data Enhancement (CDE) study, can be found in Life Tables for Aboriginal and Torres Strait Islander Australians, 2010-2012 (cat. no. 3302.0.55.003).
Perinatal data quality

68 The ABS has introduced improvements to the coding of perinatal deaths to more closely align with international best practice. The ABS will continue to consult experts in the field regarding further improvements in perinatal mortality data. See Technical Note, Changes to Perinatal Death Coding for further details.

DEATHS BY TYPE OF CERTIFIER

69 For deaths registered in 2013, 13.2% were certified by a coroner. There are variations between jurisdictions in relation to the proportion of deaths certified by a coroner, ranging from 10.3% deaths certified by a coroner and registered in New South Wales, to 25.0% of deaths certified by a coroner and registered in the Northern Territory. The proportion of deaths certified by a coroner in 2013 is comparable to previous years.



ISSUES TO BE CONSIDERED WHEN INTERPRETING TIME-SERIES AND 2013 DATA

Use of Iris as a new auto-coding system and implementation of updates to ICD-10

70 The 2013 reference year cause of death data presented in this publication was coded using the Iris coding system. This system replaced the Mortality Medical Data System (MMDS) which was used for coding cause of death data for the 1997-2012 reference years. The 2013 data coded in the Iris system applied an updated (2013) version of ICD-10 when coding multiple causes of death and selecting the underlying cause of death. For further details on the change to Iris coding software and its associated impacts on 2013 data, please see Technical Note, Iris Software: Understanding Coding and Process Improvements.

71 Users analysing time-series or 2013 cause of death data should take into account a number of issues, as outlined below, which are unrelated to the implementation of Iris.

Coding of perinatal deaths

72 The ABS has undergone a review of its method of coding perinatal deaths. One significant change relates to neonatal deaths. Previously these deaths were assigned an underlying cause of death, for output in cause of death tables of all ages, however this is no longer the case. Please see Technical Note, Changes to Perinatal Death Coding for further details on all changes and impacts on 2013 data.

73 Process changes have led to a reduction in the number of both stillbirths and neonatal deaths where a 'main condition in mother' was recorded for 2013 compared to previous years. This has led to a reduction in the number of records assigned within the code block P00-P04: Fetus and newborn affected by maternal factors and by complications of pregnancy, labour and delivery.

74 The number of perinatal deaths with main condition in the fetus/infant coded to Disorders related to length of gestation and fetal growth (P05-P08) has increased compared to the reference years leading up to and including 2005. Prior to 2006, deaths attributed to these causes were queried to obtain a more specific cause of death.

75 Doctor-certified neonatal deaths with no cause of death information are coded to Conditions originating in the perinatal period, unspecified (P969). As these deaths have been certified by a doctor, the assumption is made that the neonate died of natural causes. Where a neonatal death is referred to a coroner, but no cause of death information is available, these deaths are coded to Other ill-defined and unspecified causes of mortality (R99). As a reportable death, it cannot be determined whether the neonate died of natural or external causes, in the absence of further information.

Adverse effects of drugs for 2013

76 For 2013 Iris autocoding software assigned fewer than expected records as an underlying cause to the code block: Y40-Y59 Drugs, medicaments and biological substances causing adverse effects in therapeutic use. In 2012 there were 91 records assigned to these codes compared to 37 in 2013. The data for 2013 is an under-count. The ABS is investigating this coding problem and will update the 2013 data in the next Causes of death release.

Increased number of deaths, New South Wales

77 In September quarter 2011 the high number of death registrations in New South Wales was queried with the New South Wales Registry of Births, Deaths and Marriages. Information provided by the Registry indicates that these fluctuations may be the result of changes in processing rates. This may have contributed to the increase in the number of deaths registered in New South Wales in 2011. New South Wales deaths in 2011 (50,182) were 5.8% higher than in 2010 (47,453).

Accident to watercraft causing drowning and submersion (V90)

78 The number of deaths attributable to Accident to watercraft causing drowning and submersion (V90) increased from 26 in 2010 to 75 in 2011. This increase is primarily due to deaths resulting from an incident in December 2010 when a boat collided with cliffs on Christmas Island. These deaths were registered with the Western Australian Registry of Births, Deaths and Marriages in January 2011, resulting in an increase in the number of deaths coded to V90 in Western Australia.


Dementia (F01,F03)

79 Since 2006, there has been an increase in the number of deaths coded to Dementia (F01,F03). Updates to the coding instructions in ICD-10 have resulted in the assignment of some deaths to Vascular dementia (F01) where previously they may have been coded to Cerebrovascular diseases (I60-I69). In addition, changes to the Veterans’ Entitlements Act 1986 and Military Rehabilitation and Compensation Act 2004, and a subsequent promotional campaign targeted at health professionals, now allow for death from vascular dementia of veterans or members of the defence forces to be related to relevant service. This is believed to have had an effect on the number of deaths attributed to dementia.


Pneumonia, organism unspecified (J18)

80 As part of a collection-wide initiative by the ABS to improve specificity of cause of death coding, in the 2008 and 2009 reference years, doctor certified deaths due to Pneumonia, organism unspecified (J18) reduced substantially. This was as a result of ABS manually interrogating conditions located in Part 2 of the Medical Certificate Cause of Death (MCCD), reallocating them to a more specific cause of death code.

81 At that time, Pneumonia, organism unspecified was considered a less specific and therefore less preferred underlying cause of death when other more specific causes of death were present on the MCCD. As a result of efforts to improve underlying cause of death specificity, doctor certified deaths assigned to Pneumonia, organism unspecified decreased by over 30% from 2007 to 2008 .

82 In 2010 there was a shift in this pattern. The number of doctor certified deaths assigned to J18 increased by 690 deaths, or 49.5%. The reason for the 2010 data movement was a more consistent use of coding software decision tables throughout both coding and quality assurance processes. These decision tables provide clear rules for when Pneumonia can be selected as an underlying cause of death, in relation to the information listed in Part 2 of the MCCD.

83 The 2010 increase represented a return to counts observed prior to 2008. In 2007, 2,293 doctor certified deaths were assigned to J18, therefore the 2010 count for this cause of death (2,085) is considered a return to the trend which existed prior to the coding of 2008 and 2009 data. The data from 2011 onwards has been consistent with this trend.


Transport Accidents (V01-V79, Y32)

84 There were 1,189 deaths attributed to Road traffic accidents (V01-V79) in 2013, and a further 12 deaths coded as Crashing of a motor vehicle, undetermined intent (Y32). When making comparisons between road deaths from the ABS Causes of Death collection and road deaths from other sources, the scope and coverage rules applying to each collection should be considered. It should be noted that the number of road traffic related deaths attributed to transport accidents for 2013 is expected to change as data is subject to the revisions process, see Explanatory Notes Explanatory Notes 52-54 and Technical Note Causes of Death Revisions, 2011 and 2012.


Assault (X85-Y09, Y87.1)

85 The number of deaths recorded as Assault (X85-Y09, Y87.1) i.e. murder, manslaughter and their sequelae, published in the ABS Causes of Death publication, differ from those published by the ABS in Recorded Crime - Victims, Australia, 2013 (cat. no. 4510.0). Reasons for the different counts include differences in scope and coverage between the two collections, as well as legal proceedings that are pending finalisation. It is important to note that the number of deaths attributed to assault for 2013 is expected to change as Causes of Death data is subject to the revisions process, see Explanatory Notes 52-54 and Technical Note Causes of Death Revisions, 2011 and 2012.

86 The following codes may include cases which could potentially have been assaults but for which the intent was determined to be other than Assault (X85-Y09, Y87.1). Such cases cannot be separately identified in the final ABS Causes of Death statistics:

  • Events of Undetermined Intent (Y10-Y34)
  • Other ill-defined and Unspecified Causes of Mortality (R99).
Intentional Self-Harm (Suicide) (X60-X84, Y87.0)

87 The number of deaths attributed to suicide for 2013 is expected to increase as data is subject to the revisions process. For further information see Explanatory Notes 52-54 and Technical Note Causes of Death Revisions, 2011 and 2012.

88 In addition to the revisions process, new coding guidelines were applied for deaths registered from 1 January 2007. The new guidelines improve data quality by enabling deaths to be coded to suicide if evidence indicates the death was from intentional self-harm. Previously, coding rules required a coroner to determine a death as intentional self-harm for it to be coded to suicide. However, in some instances the coroner does not make a finding on intent. The reasons for this may include legislative or regulatory barriers around the requirement to determine intent, or sensitivity to the feelings, cultural practices and religious beliefs of the family of the deceased. Further, for some mechanisms of death it may be very difficult to determine suicidal intent (e.g. single vehicle incidents, drowning). In these cases the burden of proof required for the coroner to establish that the death was as a result of intentional self-harm may make a finding of suicide less likely.

89 Under the new coding guidelines, in addition to coroner-determined suicides, deaths may also be coded to suicide following further investigation of information on the NCIS. Further investigation of a death would be initiated when the mechanism of death indicates a possible suicide and the coroner does not specifically state the intent as accidental or homicidal. Information that would support a determination of suicide includes indications by the person that they intended to take their own life, the presence of a suicide note, or knowledge of previous suicide attempts. The processes for coding open and closed coroner cases are illustrated in the below diagram (open/closed case coding decision trees).

90 Over time, the NCIS has worked with jurisdictions to improve the timeliness and completeness of information flowing from the Coronial systems to the NCIS database. These improvements lead to changes in the information available to ABS coding staff. It is therefore important that data users are aware of any significant improvements in the management of coronial data to enable better interpretation of data within, and between reference periods.

91 In 2012, the implementation of JusticeLink in the NSW coronial system significantly changed how information is exchanged between the NSW coroners courts and the NCIS. This system enables nightly uploads of all new information to the NCIS, and as a result information pertaining to NSW coronial cases is available earlier in the investigation process and the information is more complete for the purposes of coding causes of death.

92 There is evidence that the system change in NSW has improved the quality of preliminary coding in relation to suicide deaths. There has been an increase in the number of preliminary suicide deaths registered in NSW when comparing 2012 and 2013 counts with those of 2011, coupled with fewer cases of deaths of undetermined intent (Y10-Y34). There was also a smaller change observed when comparing the increase in preliminary to revised suicide counts for 2011 (7.7%), to that of 2012 (3.0%). This lends further support to the improved quality of preliminary coding of deaths to suicide. The full impact of this change will be quantifiable once the 2012 data has been finalised, in one years' time.

93 More broadly, this change in administrative systems highlights how various factors (including administrative and system changes, certification practices, classification updates or coding rule changes) can impact on the mortality dataset. Data users should note this particular change and be cautious when making comparisons between reference periods. The change does not explain away differences between years, but is a factor to consider. It should also be noted as a factor that may influence the magnitude of any increases in suicide numbers as revisions are applied across the next two years.

Diagram: Suicide Coding of Open Cases on NCIS

Diagram: Suicide Coding of Closed Cases on NCIS
Undetermined intent (Y10-Y34, Y87.2)

94 Due to changes in coding rules for ICD-10 in 2007, deaths up to and including the 2006 reference year were assigned a finding of 'Undetermined intent' only where this was the official coronial finding. Other deaths where either intent was 'not known' or 'blank' on the NCIS record, were coded with an intent of 'accidental'. From 2007, a death is coded to an 'Undetermined intent' code where the NCIS intent field is: 'could not be determined'; 'unlikely to be known'; or 'blank'. This change to coding practice has resulted in a significant increase in deaths allocated to these codes from the 2006 reference year onwards. However, it is important to note that it is expected that the number of deaths attributed to 'Undetermined intent' codes will decrease as revisions of preliminary data are undertaken, see Explanatory Notes 52-54 and Technical Note Causes of Death Revisions, 2011 and 2012. It should be noted that where intent is left 'blank' by the coroner a for drug-related death, the death is coded coded to an accident, as per ICD-10 guidelines.


Registration of Outstanding Deaths, Queensland

95 In November 2010, the Queensland Registrar of Births, Deaths and Marriages advised the ABS of an outstanding deaths registration initiative undertaken by the Registry. This initiative resulted in the November 2010 registration of 374 previously unregistered deaths which occurred between 1992 and 2006 (including a few for which a date of death was unknown). Of these, around three-quarters (284) were deaths of Aboriginal and Torres Strait Islander Australians. A data adjustment has been made for tables in this publication which include Aboriginal and Torres Strait Islander data for Queensland for 2010. For further information refer to Technical Notes, Registration of Outstanding Deaths, Queensland, 2010 in Deaths, Australia, 2010 (cat. no. 3302.0) and Retrospective Deaths by Causes of Death, Queensland, 2010, in Causes of Death, Australia, 2010 (cat. no. 3303.0).


USE OF MULTIPLE CAUSE OF DEATHS DATA

96 Multiple causes of death include all causes and conditions reported on the death certificate (i.e. both underlying and associated causes; see Glossary for further details). As all entries on the death certificate are taken into account, multiple cause of death statistics are valuable in recognising the impact of conditions and diseases which are less likely to be an underlying cause, highlighting relationships between concurrent disease processes, and giving an indication of injuries which occur as a result of specific external events. These features of multiple cause of death data provide a more in depth picture of mortality in Australia.

97 When analysing data on multiple causes of death, data can be presented in two ways: by counts of deaths or counts by mentions. When analysis is conducted by counts of death, the figures are describing the number of people who have died with a particular disease/s or disorder/s. Multiple Cause of Death data derived from counts of mentions is the total number of incidences of particular disease/s or disorder/s on the death certificate. For example, an individual may have had Breast cancer (C50) and then developed Secondary lung cancer (C78.0). This individual would be counted once if counts were by the number of deaths from cancer, but twice if the counts were by the number of mentions of cancer. Care should be taken to differentiate between counts and mentions when analysing multiple cause of death data.


BIRTHS DATA

98 Appendix 1 provides details of the number of live births registered which have been used to calculate the fetal, neonatal and perinatal death rates shown in this publication. Appendix 1 also provides data on fetal deaths used in the calculation of fetal and perinatal death rates. These also enable further rates to be calculated.


CONFIDENTIALISATION OF DATA

99 Data cells with small values have been randomly assigned to protect confidentiality. As a result some totals will not equal the sum of their components. Cells with 0 values have not been affected by confidentialisation.


EFFECTS OF ROUNDING

100 Where figures have been rounded, discrepancies may occur between totals and sums of the component items.


ABS PRODUCTS

101 ABS published outputs are available free of charge from the ABS website. Click on Statistics to gain access to the full range of ABS statistical and reference information. For details on products scheduled for release in the coming week, click on the Future Releases link on the ABS homepage.