NOTES
ABOUT THIS PUBLICATION
This publication presents information about underemployed workers. The number of underemployed workers is an important component of underutilised labour resources in the economy, along with the number of unemployed and some people with marginal attachment to the labour force. A range of information is presented on underemployed workers including the number of hours usually worked, number of preferred hours, steps taken to find work with more hours, and difficulties finding work with more hours.
The statistics in this publication were compiled from the Underemployed Workers Survey, conducted throughout Australia in September 2005 as a supplement to the Australian Bureau of Statistics (ABS) monthly Labour Force Survey (LFS).
Data from the survey relate to all employed people aged 15 years and over. People who worked less than 35 hours in the week prior to the survey (i.e. the reference week) and who would have preferred to work more hours, were asked about whether they were available to start work with more hours, whether they were looking for work with more hours, and their experience in looking for work with more hours. Other information sought included the duration of the current period of insufficient work and the number of extra hours preferred.
CHANGES IN THIS ISSUE
The populations for tables 5 to 8 have been changed in this issue based on client feedback. In previous issues, the populations for these tables were 'Part-time workers who want more hours' (table 5) and 'Part-time workers looking for, or available to start work with, more hours' (tables 6, 7 and 8). In the 2005 issue the population for tables 5 to 8 is 'Underemployed part-time workers' (i.e. part-time workers who would prefer more hours and are available to start work with more hours). Time-series tables with both the old and new populations for 2000-2005 will be released on Tuesday 28 March 2006.
ROUNDING
As estimates have been rounded, discrepancies may occur between sums of the component items and totals.
INQUIRIES
For further information about these and related statistics, contact the National Information and Referral Service on 1300 135 070 or Labour Market Section on Canberra (02) 6252 7206.
CONCEPTUAL FRAMEWORK
CONCEPTUAL FRAMEWORK
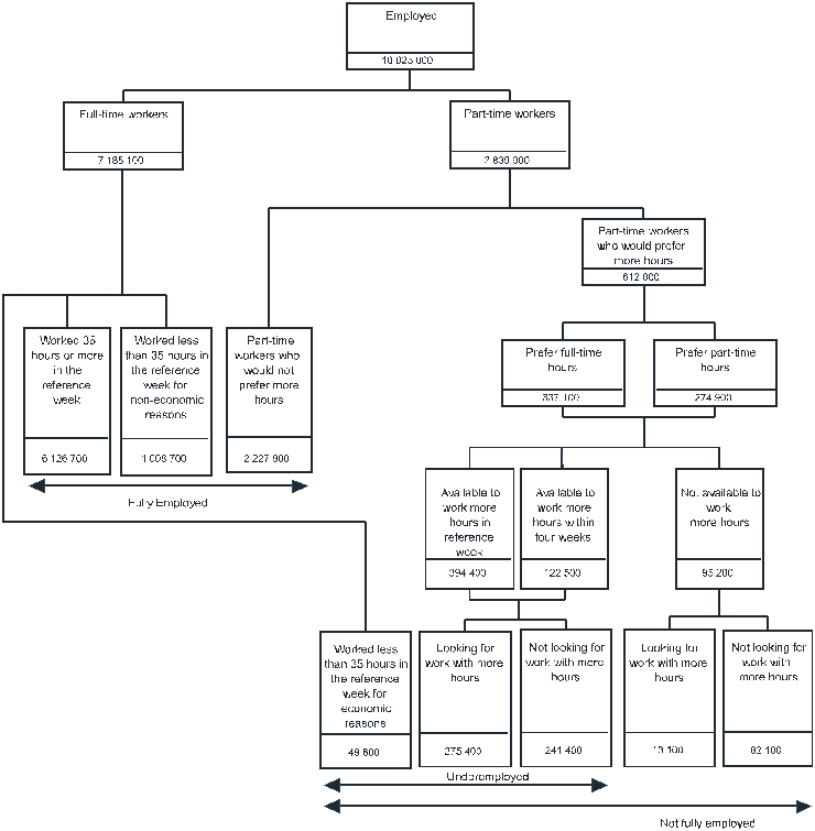
The ABS conceptual framework for underemployment separates employed people into two mutually exclusive groups:
- workers who are fully employed
- workers who are not fully employed, comprising:
- part-time workers who would prefer to work more hours
- full-time workers who worked part-time hours in the reference week for economic reasons (such as being stood down or insufficient work being available).
Fully employed workers comprise: employed people who worked full time during the reference week (includes people who usually work part time); employed people who usually work full time but worked part time in the reference week for non-economic reasons (including illness or injury, leave, holiday or flextime, and personal reasons); and part-time workers (usually work part time and did so in the reference week) who would not prefer additional hours of work.

The ABS underemployment framework classifies people who are not fully employed into a number of groups based on whether they are available and/or looking to start work with more hours. The framework separately identifies part-time workers who would prefer full-time hours and those who would prefer more part-time hours. These people are further classified according to whether they were available to start extra work (either in the reference week or in the four weeks subsequent to the survey), and whether they had looked for extra work during the four weeks prior to the survey.
People who usually work full time, but worked part time in the reference week for economic reasons, are separately identified in the underemployment framework. It is assumed that these people would prefer to work full time in the reference week and would have been available to do so.
DEFINITION OF UNDEREMPLOYMENT
The ABS definition of the underemployed is 'employed people who want, and are available for, more hours of work than they currently have'. This is consistent with the International Labour Organisation (ILO) definition of time-related underemployment.
According to the ILO definition adopted in 1998, time-related underemployment exists when the hours of work of an employed person are below a threshold, and are insufficient in relation to an alternative employment situation in which the person is willing and available to engage. More specifically, people in time-related underemployment comprise all employed people (as defined) who satisfy the following three criteria:
- availability to work additional hours, within a specified subsequent period
- willingness to work additional hours - the ILO recommends that those who have actively sought to work additional hours should be distinguished from those who have not
- worked less than a threshold (determined according to national circumstances) relating to working time - the ABS underemployment framework uses a threshold (35 hours in the reference week) based on the boundary between full-time and part-time work.
UNDEREMPLOYED WORKERS SURVEY
The Underemployed Workers Survey is the primary ABS data source on underemployment. It provides a wide range of information about underemployed workers, including information on the number of hours usually worked, number of preferred hours, steps taken to find work with more hours, and difficulties finding work with more hours. Summary information on underemployed workers is also collected in the Labour Force Survey (LFS) on a quarterly basis.
SUMMARY OF FINDINGS
OVERVIEW
There were 10,025,000 employed people aged 15 years and over in September 2005. Of these:
- 612,000 (6.2%) usually worked part time and would have preferred to work more hours
- 566,600 (5.9%) were underemployed workers, comprising:
- 516,800 who usually worked part time but would prefer more hours and were available to start work with more hours either in the reference week, or in the four weeks subsequent to the interview
- 49,800 who usually worked full time but worked part-time hours in the reference week due to economic reasons (being stood down, on short time, or having insufficient work). The majority (78%) of these were men.
PART-TIME WORKERS WHO WOULD PREFER MORE HOURS
In September 2005, there were 2,839,900 part-time workers. Of these, 22% (612,000) would have preferred to work more hours and this was higher for men (26%) than for women (20%). A similar pattern occurred in previous years.
Of the part-time workers who would prefer to work more hours, the majority (55%) would prefer to work full time. For men, the proportion who preferred to work full time was 67% compared to 49% for women.
UNDEREMPLOYED PART-TIME WORKERS
Underemployed part-time workers are people who usually work less than 35 hours, would prefer to work more hours and are available to work more hours. Of the 516,800 underemployed part-time workers, 53% (275,400) had looked for work with more hours at some time during the four weeks up to the end of the reference week.
Women made up 66% of underemployed part-time workers, compared with 62% in September 2004. Of those underemployed part-time workers who were women, only half (169,700) were looking for more hours in the reference week or within four weeks.
The median duration of the current period of insufficient work for underemployed part-time workers was 26 weeks. For women aged 45-54 years who were underemployed part-time workers, the median duration of insufficient work was 40 weeks. See the Glossary for the definition of median duration of insufficient work.
Of underemployed part-time workers:
- 42% would prefer to work 10-19 extra hours per week
- 32% would prefer to work less than 10 extra hours per week
- 20% would prefer to work 20-29 extra hours per week; and
- 6% would prefer to work an additional 30 hours or more per week.
The mean preferred number of extra hours each week, for underemployed part-time workers, was 14.4 hours. Men would prefer to work an average of 16.3 extra hours compared with an average of 13.3 extra hours for women. The mean preferred number of extra hours was highest for people aged 25-34 years (16.3 hours) and lowest for people aged 15-19 years (12.9 hours).
The number of additional hours preferred by part-time workers varied with the number of hours they usually worked. Generally, those usually working few hours wanted a greater number of additional hours than others. However, many did not want to work full-time hours, for example, 82% of those working 1-5 hours a week wanted fewer than 30 additional hours.
UNDEREMPLOYED PART-TIME WORKERS, Preferred number of extra hours

Underemployed part-time workers who looked for work with more hours were asked to report their main difficulty in finding work with more hours. The most commonly reported main difficulty in September 2005 was 'no vacancies in line of work' (19%). A further 10% reported 'unsuitable hours' as their main difficulty, and another 9% reported 'lacked necessary skills or education'.
The most common steps taken to find work with more hours were 'contacted prospective employers' (64%), 'looked in newspapers' (62%) and 'asked current employer for more work' (54%). The proportion of people searching internet sites to find work with more hours increased from 26% in September 2002 to 42% in September 2005. This is the largest increase in frequency of all the steps taken to find work with more hours.
Most common steps taken by underemployed part-time workers to find work with more hours - September 2002 to 2005 |
|  |
 | September 2002 | September 2003 | September 2004 | September 2005 |  |
 | '000 | % | '000 | % | '000 | % | '000 | % |  |
|  |
| Contacted prospective employers | 192.8 | 66 | 185.7 | 65 | 185.9 | 64 | 174.8 | 64 |  |
| Looked in newspapers | 168.3 | 57 | 165.6 | 58 | 170.0 | 58 | 171.8 | 62 |  |
| Asked current employer for more work | 155.1 | 53 | 168.1 | 59 | 162.3 | 56 | 147.5 | 54 |  |
| Searched internet sites | 75.7 | 26 | 81.5 | 29 | 92.4 | 32 | 116.1 | 42 |  |
| Contacted friends or relatives | 70.1 | 24 | 80.0 | 28 | 87.1 | 30 | 84.6 | 31 |  |
| Answered a newspaper advertisement for a job | 61.2 | 21 | 64.6 | 23 | 64.7 | 22 | 71.4 | 26 |  |
| Registered with Centrelink | 70.0 | 24 | 67.4 | 24 | 67.7 | 23 | 65.5 | 24 |  |
|  |