1350.0 - Australian Economic Indicators, Feb 2012  
ARCHIVED ISSUE Released at 11:30 AM (CANBERRA TIME) 31/01/2012   
   Page tools: Print Print Page  

GRAPHS

Secured housing finance commitments to individuals, (from Table 8.2)
Graph: Secured housing finance commitments to individuals, (from Table 8.2)

Source: Housing Finance, Australia, (cat. no. 5609.0)


Personal finance commitments, (from Table 8.3) Change from previous month
Graph: Personal finance commitments, (from Table 8.3) Change from previous month

Source: Lending Finance, Australia, (cat. no. 5671.0)


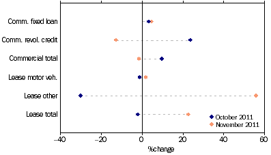
Commercial and lease finance commitments, (from Table 8.4) Change from previous month
Graph: Commercial and lease finance commitments, (from Table 8.4) Change from previous month

Source: Lending Finance, Australia, (cat. no. 5671.0)


Key interest rates, (from Table 8.5)
Graph: Key Interest Rates from table 8.5. Showing 90 day bank bills, Large variable and 10 year treasury bonds.

Source: Reserve Bank of Australia Bulletin, (RBA)


Trade weighted Index, (from Table 8.6) - May 1970 = 100.0
Graph: Trade weighted Index, (from Table 8.6)—May 1970 = 100.0

Source: International Trade in Goods and Services, Australia, (cat. no. 5368.0)


Australian stock market indexes, (from Table 8.7)
Graph: Australian Stock Market Indexes from table 8.7.

Source: Australian Stock Exchange ASX


Credit market outstandings, (from Table 8.8) Non-Financial domestic sector: September Quarter 2011
Graph: Credit market outstandings, (from Table 8.8) Non–Financial domestic sector: September Quarter 2011

Source: Australian National Accounts: Financial Accounts, (cat. no. 5232.0)


Demand for credit by, (from Table 8.8) Non-financial domestic sector: September Quarter 2011
Graph: Demand for credit by, (from Table 8.8) Non–financial domestic sector: September Quarter 2011

Source: Australian National Accounts: Financial Accounts, (cat. no. 5232.0)






Previous PageNext Page