6150.0 - Australian Labour Account: Concepts, Sources and Methods, Oct 2019  
ARCHIVED ISSUE Released at 11:30 AM (CANBERRA TIME) 12/11/2019   
   Page tools: Print Print Page Print all pages in this productPrint All

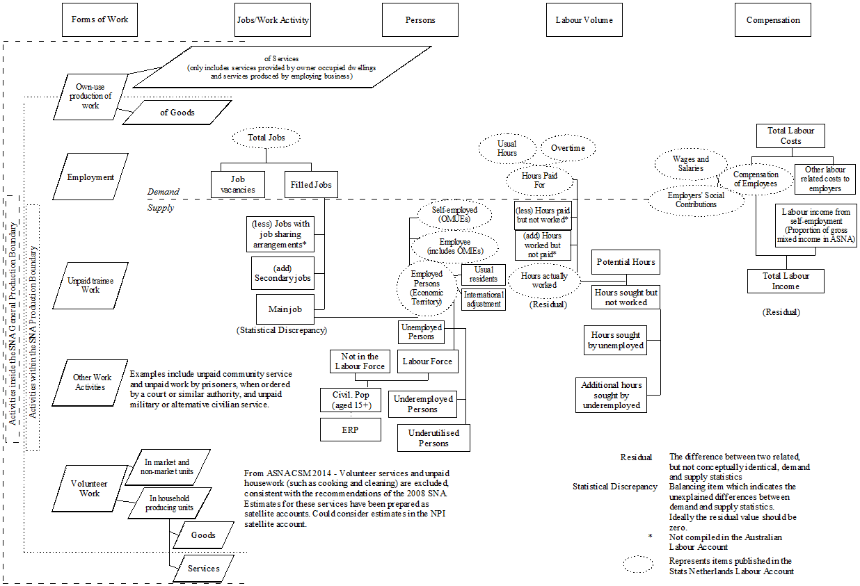
Appendix 1: Conceptual framework for the Australian Labour Account

This diagram shows the conceptual framework for the Australian Labour Account.


Conceptual framework for the Australian Labour Account