ALLOCATION TABLES
Allocation tables, also known as hierarchy tables, describe a hierarchy of regions where the smaller regions fit precisely within the larger regions. The ASGS represents a structural hierarchy where areas at the smaller levels aggregate directly to those above them. An example of this is the relationship between SA1s and SA2s where an SA2 contains one or more whole SA1s. Allocation tables are usually supplied as text files.
Allocation tables only describe the relationship within a single structure and cannot be used to convert data from unrelated structures or data over time. It should also be noted that allocation tables cannot be used to disaggregate data from the higher levels of the ASGS.
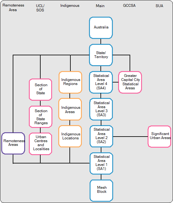
The allocation tables for the ASGS were released with the Australian Statistical Geography Standard (ASGS): Volume 1 - Main Structure and Greater Capital City Statistical Areas (cat. no. 1270.0.55.001) and are available from the ABS website: https://www.abs.gov.au/geography. Figure 1 below details the ASGS hierarchy.

Figure 1: ASGS ABS STRUCTURES
Table 2 illustrates an example of an allocation table, and details the ASGS main structure and how the smaller units of the ASGS are components of the larger ASGS units.
Table 2: Example of SA1 Allocation Table |
|
| SA1 MAINCODE | SA2 MAINCODE | SA2 NAME | SA3 CODE | SA3 NAME | SA4 CODE | SA4 NAME | GCCSA CODE | GCCSA NAME |
|
| 12602150130 | 126021501 | North Ryde - East Ryde | 12602 | Ryde - Hunters Hill | 126 | Sydney - Ryde | 1GSYD | Greater Sydney |
| 12602150131 | 126021501 | North Ryde - East Ryde | 12602 | Ryde - Hunters Hill | 126 | Sydney - Ryde | 1GSYD | Greater Sydney |
| 12602150132 | 126021501 | North Ryde - East Ryde | 12602 | Ryde - Hunters Hill | 126 | Sydney - Ryde | 1GSYD | Greater Sydney |
| 12602150201 | 126021502 | Ryde - Putney | 12602 | Ryde - Hunters Hill | 126 | Sydney - Ryde | 1GSYD | Greater Sydney |
| 12602150202 | 126021502 | Ryde - Putney | 12602 | Ryde - Hunters Hill | 126 | Sydney - Ryde | 1GSYD | Greater Sydney |
| 12602150203 | 126021502 | Ryde - Putney | 12602 | Ryde - Hunters Hill | 126 | Sydney - Ryde | 1GSYD | Greater Sydney |
|