1216.0.55.001 - Review of the Australian Standard Geographical Classification, 2007  
ARCHIVED ISSUE Released at 11:30 AM (CANBERRA TIME) 16/08/2007  First Issue
   Page tools: Print Print Page Print all pages in this productPrint All

THE CURRENT ASGC

The current ASGC provides seven hierarchies of geographical areas, referred to as structures. Each structure is designed to suit different statistical purposes.



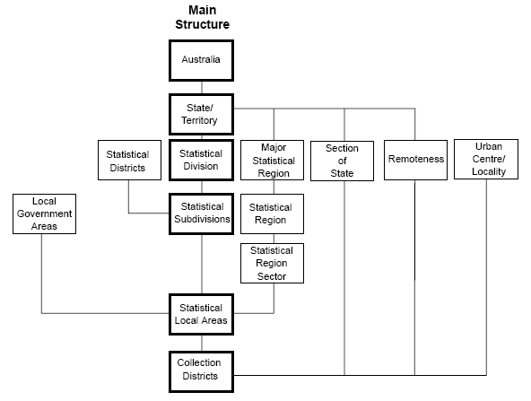
CURRENT ASGC STRUCTURES

Diagram: Current ASGC Structures



The diagram above shows the interrelationships between the seven structures of the current ASGC.



SLA BASED STRUCTURES OF THE CURRENT ASGC

Four of the above structures have statistical local areas (SLAs) as their base unit. SLAs cover the whole of Geographic Australia without gaps or overlaps. There were 1,426 SLAs in ASGC 2006. One of the central principles of the classification is that LGAs must be made up of one or more whole SLAs. SLAs also exist for areas that are not incorporated into an LGA. The four structures described below are updated annually, largely to reflect ongoing changes in LGAs.



Main Structure

The Main Structure is most widely used of these structures. This is a general purpose statistical structure consisting of a nested hierarchy of 4 levels: SLAs; statistical subdivisions (SSDs), a medium scale statistical unit; statistical divisions (SDs) a large scale statistical unit and states/territories. The structure covers the whole of Australia.



Statistical Region Structure

The Statistical Region Structure is a rarely used structure originally intended as a basis for the labour force regions. It consists of SLAs, statistical region sectors, statistical regions, major statistical regions and states/territories. The structure covers the whole of Australia.



Statistical District Structure

Statistical districts represents major regional cities (those with a population greater than 25,000 people) outside the capital city SDs. It consists of three levels: SLAs, SSDs and statistical districts. Statistical districts can cross state boundaries (Canberra-Queanbeyan, Albury-Wodonga and Gold Coast-Tweed). Statistical districts do not cover the whole of Australia.



Local Government Area Structure

This structure represents local government. It consists of three levels: SLAs; LGAs and States. This structure only includes those parts of Australia incorporated into a LGA.



CD BASED STRUCTURES OF THE CURRENT ASGC

These three structures are built up of CDs. CDs are the smallest geographical unit in the ASGC. CDs only exist in Census years, therefore the three structures described below are only published in Census years.



Remoteness Structure

The Remoteness Structure represents remoteness as measured by access to services. It is based on the Accessibility Remoteness Index of Australia. It divides Australia into 5 remoteness areas: major cities of Australia, inner regional Australia, outer regional Australia, remote Australia and very remote Australia.



Urban Centres and Localities Structure

The Urban Centres and Localities Structure is based on a set of criteria developed by Professor G.J.R. Linge in 1965 which defines urban and rural settlement patterns.



Section of State Structure

The Section of State structure is also based on the Linge criteria, but divides the urban component of Australia based on the population of the urban centre in question.



MORE INFORMATION

For more information regarding the current ASGC please refer to Statistical Geography Volume 1 - Australian Standard Geographical Classification (ASGC) 2006 (cat. no. 1216.0).