6102.0.55.001 - Labour Statistics: Concepts, Sources and Methods, Feb 2018  
ARCHIVED ISSUE Released at 11:30 AM (CANBERRA TIME) 12/02/2018   
   Page tools: Print Print Page Print all pages in this productPrint All

This document was added or updated on 26/05/2020.

APPENDIX 1: STATISTICAL GEOGRAPHY AND MAPS


STATISTICAL GEOGRAPHY

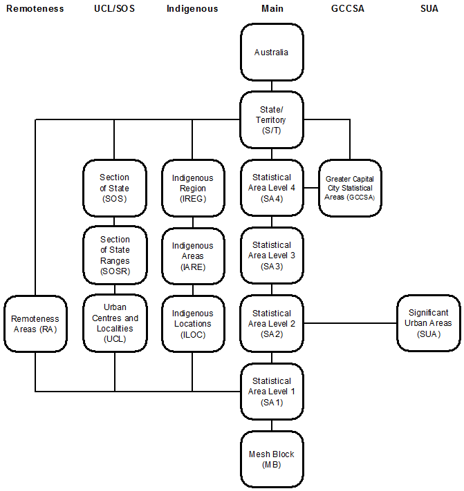
The Australian Statistical Geography Standard (ASGS), July 2016 (cat. no. 1270.0.55.001) is the Australian Bureau of Statistics' geographical framework, effective from July 2011. The Statistical Areas Level 4 (SA4), State/Territory and Australia Statistical Areas, used for the publication of labour force statistics, are part of the ASGS. The Mesh Block (MB) forms the base region for all individual structures, aggregating up through the different hierarchies.

Figure 1 depicts the various ABS structures, their component regions and how they interrelate.

Firgure 1: ASGS ABS Structures
Firgure 1: ASGS ABS Structures

Statistical Areas Level 4 (SA4s) and Labour Markets

Labour markets were a key consideration in the design of the SA4s, which are the smallest statistical area used for releasing labour force data. Labour force data has two geographic components to it - the labour supply (where people live) and demand (where people work). For statistical purposes, it is ideal to maximise the extent to which the region being analysed contains both sets of geographic locations. Labour markets are geographic regions, which reflect the highest degree of interconnectivity between the labour supply and demand. By reflecting labour markets, the output data are relevant to both labour supply and demand.

SA4s reflect labour markets within each state and territory, within the population limits imposed by the Labour Force Survey sample. They represent labour markets, sub labour markets, or groups of labour markets within each state and territory. Most SA4s have a population above 100,000 persons to provide sufficient sample size for labour force estimates. In regional areas, SA4s tend to have lower populations (100,000 - 300,000). In metropolitan areas, the SA4s tend to have larger populations (300,000 - 500,000).

In the 2011 edition of the ASGS there were 107 SA4 regions covering the whole of Australia without gaps or overlaps. These include 18 non-spatial SA4 special purpose codes comprising Migratory–Offshore–Shipping and No Usual Address codes for each state and territory.

In the 2016 edition of the ASGS there are 108 SA4 regions. The changes to the 2016 edition of SA4s were that the Western Australia - Outback SA4 was split into two SA4s, Western Australia - Outback (North) and Western Australia - Outback (South). Norfolk Island was added to the Other Territories SA4, which also includes Jervis Bay, Cocos (Keeling) Islands and Christmas Island.

From the January 2014 issue of Labour Force, Australia (cat. no. 6202.0), labour force estimates and the regional time series are published under the ASGS. Regional labour force data are currently published for the standard 88 SA4s in the 2011 edition of the ASGS in Labour Force, Australia, Detailed - Electronic Delivery (cat. no. 6291.0.55.001). Labour force data is not available below the SA4 level, and is not collected for the 18 special purpose SA4s or the Other Territories SA4.

Figure 2: Example of ABS SA4 boundaries
Figure 2: Example of ABS SA4 boundaries

MAPS AND MAPPING

Statistical Area Level 4 Maps

Examples of Statistical Area Level 4 maps are included below.

Figure 3.1: Statistical Area Level 4 Map - New South Wales

Figure 3.1: Statistical Area Level 4 Map - New South Wales

Figure 3.2: Statistical Area Level 4 Map - Sydney

Figure 3.2: Statistical Area Level 4 Map - Sydney

Figure 3.3: Statistical Area Level 4 Map - Victoria

Figure 3.3: Statistical Area Level 4 Map - Victoria

Figure 3.4: Statistical Area Level 4 Map - Melbourne

Figure 3.4: Statistical Area Level 4 Map - Melbourne

Figure 3.5: Statistical Area Level 4 Map - Queensland

Figure 3.5: Statistical Area Level 4 Map - Queensland

Figure 3.6: Statistical Area Level 4 Map - Brisbane

Figure 3.6: Statistical Area Level 4 Map - Brisbane

Figure 3.7: Statistical Area Level 4 Map - South Australia

Figure 3.7: Statistical Area Level 4 Map - South Australia

Figure 3.8: Statistical Area Level 4 Map - Adelaide

Figure 3.8: Statistical Area Level 4 Map - Adelaide

Figure 3.9: Statistical Area Level 4 Map - Western Australia

Figure 3.9: Statistical Area Level 4 Map - Western Australia

Figure 3.10: Statistical Area Level 4 Map - Perth

Figure 3.10: Statistical Area Level 4 Map - Perth

Figure 3.11: Statistical Area Level 4 Map - Tasmania

Figure 3.11: Statistical Area Level 4 Map - Tasmania

Figure 3.12: Statistical Area Level 4 Map - Hobart

Figure 3.12: Statistical Area Level 4 Map - Hobart

Figure 3.13: Statistical Area Level 4 Map - Northern Territory

Figure 3.13: Statistical Area Level 4 Map - Northern Territory

Figure 3.14: Statistical Area Level 4 Map - Darwin

Figure 3.14: Statistical Area Level 4 Map - Darwin

Figure 3.15: Statistical Area Level 4 Map - Australian Capital Territory

Figure 3.15: Statistical Area Level 4 Map - Australian Capital Territory


Digital Maps and Boundaries

Interactive digital maps with 2016 and 2011 ASGS boundaries are available free of charge on the ABS Maps website.

ASGS digital boundaries (.csv, ESRI Shapefiles, MapInfo TAB file and MapInfo Interchange formats) are available free of charge on the Downloads tab of ASGS: Volume 1 - Main Structure and Greater Capital City Statistical Areas, July 2016 (cat. no. 1270.0.55.001).

Correspondence files for 2011 to 2016 ASGS are also available from this page, located on the Downloads tab.


ABS STATISTICAL GEOGRAPHY PORTAL

More detailed information on the ASGS is available from the ABS Geography portal.


BACK TO TOP