5489.0 - International Merchandise Trade, Australia, Concepts, Sources and Methods, 2001  
ARCHIVED ISSUE Released at 11:30 AM (CANBERRA TIME) 30/05/2001   
   Page tools: Print Print Page Print all pages in this productPrint All  

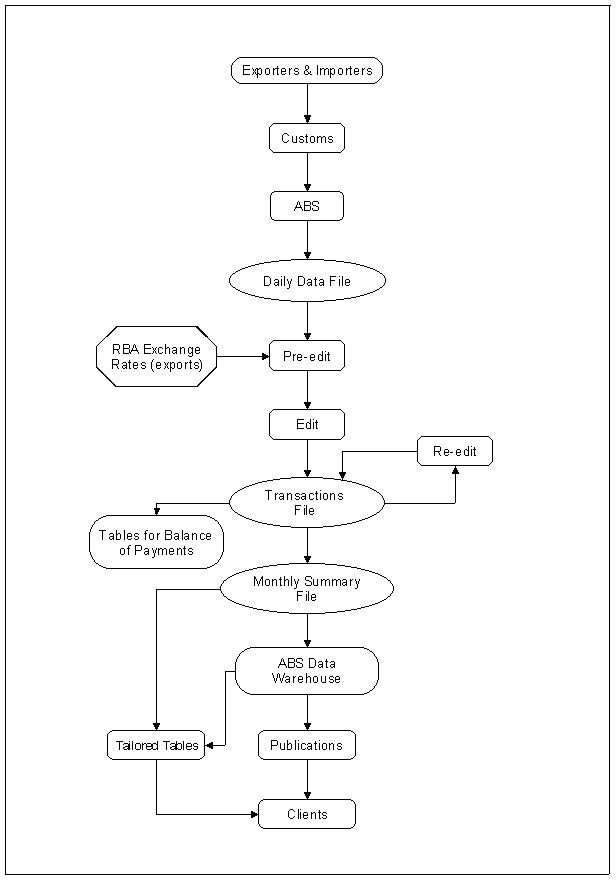
5.19 ABS compilation methods are broadly summarised in Diagram 5.4 International Merchandise Trade - Process Flowchart.

  1. Exporters, importers or their agents report cargo to Customs.
  2. Statistical information is provided to the ABS by Customs.
  3. ABS receives the data which are reformatted and loaded to a daily ABS Data File.
  4. Pre-Edit and Edit processing are undertaken. (Exports pre-edit processing involves the use of exchange rates provided by the RBA).
  5. Edited data are stored on the Transactions File (6 months for exports and 3 months for imports).
  6. Data on the Transactions File are subject to Re-edit processing if amendments have been made.
  7. Output editing investigations, and the production of tables for Balance of Payments, are sourced from the Transactions File each month.
  8. Information on the Transactions File is aggregated monthly (the Monthly Summary File), and the results confidentialised.
  9. Confidentialised data are loaded to ABS Data Warehouse (for the preparation of trade publications, access by Information Consultancy to produce tailored output for established clients, and the servicing of ad hoc requests).

5.4 INTERNATIONAL MERCHANDISE TRADE - PROCESS FLOWCHART
Steps in the ABS compilation of International Merchandise Statistics.

Editing procedures

5.20 The ABS uses a multi-stage computer editing system to help ensure the data are of sufficient quality before they are released to users. This system comprises pre-edit, edit and re-edit programs. These programs are run frequently throughout each month, as new data are received from Customs.

Pre-edit

5.21 For imports, the pre-edit is undertaken after the daily imports data from Customs are transferred from magnetic tape to an ABS input dataset. During the pre-edit process, import data are separated into new import entries and post shipment amendments to previously recorded import entries. Also, the total number and value of records is validated against the summary information provided by Customs with the tape.

5.22 The pre-edit program is also used to create additional records if required to assist in the dissemination of data at the required level of detail. For example, clients are interested in obtaining imports of beer by litres of alcohol and also by litres of beer. To allow the processing and dissemination of data for this commodity at this level of detail, some additional records are created to store the data.

5.23 For exports, two separate pieces of information are normally required before an ABS export record can be created. Exporters must lodge an Intention to Export form with Customs, providing details of the goods they wish to export, to obtain an Export Clearance Number (ECN) before the goods leave Australia. However, these goods are not counted as exports by the ABS until they are acquitted (i.e. they are listed on a ship's or airline's cargo manifest).

5.24 Intentions to export, and manifest details, are received from Customs on a daily basis. These are stored until both ECN and manifest details are matched for the same cargo, whereupon the ABS creates a unique export record. At this time, any export records with errors that prevent further processing, such as invalid currency or departure dates, are amended.

5.25 There are two exceptions, which are automatically processed without matching with a manifest:
  • articles sent overseas through the post; and
  • exports by sea or air with values less than $2,000, that have not been manifested 14 days after the expected date of departure on the ECN.

Edit

5.26 The first part of the edit program excludes small value records below the value threshold limits.

5.27 The ABS does not have the resources to comprehensively assure the quality of all import and export data. The large bulk of transactions included in international merchandise trade statistics are 'as reported to Customs'. ABS editing procedures are designed to ensure that sufficient editing is undertaken to guarantee the quality and integrity of trade data to at least the six digit HS level. Most effort is directed at ensuring that large value transactions are correct.

5.28 Similar checks are performed for export and import data, including:
  • identification of all transactions with a value of $2 million or more, plus transactions valued between $1 million and $2 million, for selected chapters of the Australian Harmonized Export Commodity Classification (AHECC) for exports, and all chapters of the Harmonized Tariff Item Statistical Code (HTISC) for imports. These transactions are subject to detailed checks including confirmation with the exporter, importer or their agent if necessary;
  • legality checks to ensure that valid and up-to-date codes are reported and that all mandatory fields are completed;
  • internal consistency checks e.g. if the mode of transport is reported as sea, the Australian and overseas ports should not be airports;
  • unit value (value divided by quantity) checks on export records with f.o.b. values of $250,000 or more, and on import records with customs values of $1 million or more. The system stores unit value ranges, calculated from previously edited transactions, for every commodity code for which a quantity is required. New export and import transactions over these limits, with unit values outside the specified range for the commodity, are examined by an editor;
  • automatic adjustment of import records with customs values less than $1 million, where the unit values fall well outside the normal edit tolerances for the relevant HS classification. These are adjusted to the median value within the classification's calculated unit value range, with the quantity recalculated based on the reported value and the median unit value i.e. quantity is assumed to be in error; and
  • tailored edits for specific commodities and / or countries and / or States. Examples include checks of minerals which are only mined in certain states; prohibited or illegal imports; and exports of commodities not manufactured in Australia.

5.29 An error message, with a status of fatal, warning or informative, is generated for each record which does not satisfy all of the edit conditions. The status is determined according to the severity of the error. The records which fail the fatal and warning edits are then examined by editors who resolve the problem. This may require contact with the exporter, importer or
agent. Informative edits usually indicate an automated system adjustment has been applied. These are only displayed to an editor if the record also fails a fatal or warning edit.

5.30 A post shipment amendment is an alteration made by Customs, exporters, importers or agents to a finalised entry. It can be in the form of an insert, an amendment to an existing record, or a deletion. ABS processing procedures are identical to those applied to the initial version of a entry. The only requirement is that the amendment must always be processed after the initial entry, so that the most up to date version of any entry is on the transactions file.

Re-edit

5.31 Those records that have been amended after failing the initial edit process are resubmitted to a reduced set of edits ('re-edit') to ensure that the amendments have not introduced further errors.

Output procedures

Output editing of aggregate data

5.32 Towards the end of the monthly processing, aggregate tables are produced and the output compared with the previous month's results. Any significant or unusual results, movements or features are identified, investigated and verified, and all large value records (value of $5 million or more) are separately listed and rechecked. Validation tables showing that all data received from Customs, and all editing changes, have been accounted for, are compiled.

5.33 For exports, not all manifest details are received by the time output editing commences. Each month the ABS follows up all unacquitted ECNs with values of $500,000 or more, to establish whether the export has occurred. Details of confirmed exports are added to the transactions file before tables are generated. An estimate representing the value of unacquitted ECNs with values less than $500,000 that were expected to have departed in the current month, but have not been confirmed, is added to the aggregate result.

5.34 Apart from the value and month of departure, this estimate is not disaggregated further. The commodity is set to 'not elsewhere classified' while state details are 'not available' and country details are deemed 'unidentified'. New information regarding the unacquitted records is received from Customs during the following few months. At subsequent end-of-month processing, the initial estimate is revised downwards (to avoid double counting), until all expected information has been accounted for.

5.35 A selection of international merchandise trade tables for each month are produced and delivered to Balance of Payments by the fifth working day of the following month for imports, and by the thirteenth working day of the following month for exports. These tables are produced earlier than, and separately from, other trade output, to meet the strict deadlines required for the production of International Trade in Goods and Services, Australia (Cat. no. 5368.0).

Output files

5.36 At the completion of monthly processing and output editing, a Monthly Summary File (MSF) and tabulation files are generated, containing aggregate confidentialised data. Once the output has been validated, selected fields are loaded to the ABS Data Warehouse to enable the production of regular publications and other output. The files are made available to ABS Information Consultancy staff for the production of client-specified output, for dissemination after the embargoed release time (the 12th working day of the following month for imports, and the 21st working day of the following month for exports).



Previous PageNext Page