5514.0.55.001 - Australian System of Government Finance Statistics: Concepts, Sources and Methods, 2005  
ARCHIVED ISSUE Released at 11:30 AM (CANBERRA TIME) 31/07/2006   
   Page tools: Print Print Page Print all pages in this productPrint All

THE IMF GFS STANDARD

INTRODUCTION


A2.1 The IMF describes the primary purpose of the revised GFS system as provision of a comprehensive conceptual and accounting framework that is suitable for analysing and evaluating the general government sector of any country. The revised GFS system is also described as having the purposes of updating the standard set out in the 1986 manual and of harmonising the GFS system with the 1993 SNA. The GFS standard is one of three international statistical standards promulgated by the IMF; the others relate to balance of payments and monetary and financial statistics. All three standards are harmonised with SNA93.
 

A2.2 Statistics produced in accordance with the IMF GFS system are for use by policy makers and analysts to study developments in the financial operations, financial position, and liquidity situation of the general government sector in a consistent and systematic manner. Data for the various levels of government are provided, as are various key summary measures of government performance (called ‘balancing items’) such as the net operating balance, net lending/borrowing and change in net worth. The system also provides detailed statistics related to government financial operations such as taxation revenue classified by the types of taxes, expenditures classified by government functions (e.g. health, education, defence) and government borrowing classified by source.
 

A2.3 Because the GFS standard is international, a country’s GFS produced using the standard are comparable with GFS of other countries that use the standard (international statistics on government finance are collected and published by the IMF). Harmonisation of the standard with SNA93 facilitates comparison of GFS with national accounts statistics and with statistics produced using the other harmonised standards (i.e. balance of payments and financial and monetary statistics).
 

SCOPE OF THE SYSTEM
 

A2.4 The ‘scope’ of the IMF GFS system is technically the public sector, but it focuses mainly on the general government sector as defined in the 1993 SNA and discussed in Appendix 1 (‘scope’ is the term used in statistical parlance to refer to the group of units that defines the boundaries of a statistical system). As discussed in Appendix 1, the general government sector comprises all resident government units and non-profit institutions (NPIs) that are controlled and mainly financed by government. A NPI is controlled by government if government units have the ability to determine the general policy of the NPI through appointment of officers. A NPI is mainly financed by government if government units fund, in cash or kind, more than 50% of the operating expenses of the NPI.
 

UNITS
 

A2.5 The basic unit in the IMF GFS system is the SNA institutional unit, as defined in the previous section. The GFS system also employs the SNA concept of quasi-corporations. Thus, unincorporated government market enterprises that behave like corporations are treated as public corporations and are not included in the general government sector.
 

SUBSECTORS OF THE GENERAL GOVERNMENT SECTOR
 

A2.6 In keeping with the SNA, the IMF recommends that the general government sector be divided for statistical purposes into three subsectors:
 

    • central government;
    • state government;
    • local government.
       
For countries that do not have all three levels, the standard recommends that the central government should be distinguished from whatever other level exists. In the above classification, NPIs and social security schemes are included with the level of government by which they are controlled. Although the IMF standard allows social security funds to be grouped in a separate subsector, the above subsectoring scheme is preferred.
 

THE PUBLIC SECTOR
 

A2.7 The defined scope of the IMF GFS system is the public sector (i.e. the public sector as defined in the SNA). As discussed in relation to the SNA, the public sector comprises the general government sector, the public non-financial corporations and the public financial corporations. However, the revised manual does not provide detailed and extensive guidance on the compilation of statistics for the total public sector.
 

SUPPLEMENTARY FUNCTIONAL VIEW OF GOVERNMENT
 

A2.8 The IMF standard provides for an optional supplementary analysis that gives a functional view of government. Thus, the view recognises that certain government policies, called quasi-fiscal activities (QFAs), may be carried out by units outside the general government sector at the behest of a unit of the general government sector, and that the general government sector may undertake certain non-government activities (NGAs). An example of a QFA would be provision of subsidised loans for policy purposes by a public financial corporation or a private bank. An example of a NGA would be sale of government publications at market prices by a government unit that does not qualify as a quasi-corporation. The IMF recommends that significant QFAs should be recorded at least as memorandum items. The IMF manual also provides guidance on how a functional view of government can be provided by adjusting data for the general government sector. Thus, certain transactions with units performing QFAs are reclassified and some transactions of the units are treated as if undertaken by the general government sector. Similarly, transactions relating to NGAs are removed from the general government sector.
 

FLOWS, STOCKS AND ACCOUNTING RULES
 

A2.9 The IMF GFS system employs the same concepts of economic flows and stocks as the SNA. Flows are divided between transactions and other economic flows, which are each defined in exactly the same way as in the SNA. As well, the system follows the SNA integrated design whereby all changes in stocks result only from flows and the value of any stock at a point in time represents the cumulative value of all flows that have affected that stock over its life time. Over any given accounting period, the value of a stock at the end of the period is equal to its value at the beginning of the period plus the net result of flows affecting that stock during the accounting period.
 

A2.10 Transactions are classified in the system as either exchanges or transfers. Exchanges occur when one unit provides goods, services, assets or labour to another unit and receives something in return of the same value. Examples of exchanges include wages paid to employees, interest paid to a lender, purchases of goods and services, and issuance of a bond. A transfer occurs if one unit provides goods, services, assets or labour to another unit and receives nothing in return. Taxes, grants, social benefits and subsidies are all examples of transfers. Although tax payers might receive indirect benefits from their payment of taxes, taxes are included as transfers because the payment of a tax by an individual cannot be linked directly to any benefits received by the tax payer in return for paying that tax.
 

A2.11 All transactions not expressed in monetary terms must be assigned a monetary value in the system. Barter transactions and transactions in kind are common examples of non-monetary transactions.
 

A2.12 Economic flows are not always recorded in the GFS system in the same way as they appear in government accounts. Transactions may have to be re-routed as when employer contributions to pension schemes on behalf of employees are treated as if paid first to the employees rather than directly to the pension scheme. Some transactions are partitioned, as when a single payment is split into interest and repayment of principal. Transactions may be reassigned when one unit acts as an agent for another and the transactions are recorded with the principal rather than the agent.
 

A2.13 As in the SNA, other economic flows are classified as either volume changes or value changes (i.e. holding gains and losses or revaluations).
 

A2.14 The system employs double entry accounting for recording flows. Each flow gives rise to two equal-valued entries, a credit and a debit. By convention, increases in assets accounts and decreases in liability and net worth accounts are debits, and increases in liability and net worth accounts and decreases in assets accounts are credits. Net worth is defined as total assets minus total liabilities. Revenue and expense are treated as net worth accounts; credit entries are made to record revenue and debit entries are made to record expense. For example, receipt of a tax payment would be credited to revenue and debited to an asset account for cash. Use of the double-entry system ensures that the total value of a unit’s assets always equals the total value of its liabilities and net worth.
 

A2.15 The system employs the same accrual basis of recording as the SNA. Flows are recorded at the time economic value is created, transformed, exchanged, transferred, or extinguished, irrespective of whether cash has been received or paid. The same accrual rules that were discussed in relation to the SNA are also applied in the GFS system, with special attention to the accrual recording of taxes.
 

A2.16 The valuation principle in the IMF GFS standard is the same as in the SNA, namely that all flows and stocks should be valued at current market prices. Like the SNA, the GFS manual recognises that values need to be estimated for all non-monetary flows and most stocks. The manual provides the same guidelines as the SNA in relation to estimating market values. These guidelines are summarised in the previous section relating to the SNA.
 

A2.17 Additionally, the manual recommends that tax and other revenue items that have been accrued but not yet received, together with the corresponding assets representing revenue receivable, should be valued at the amount that is realistically expected to be collected. Only those taxes that are evidenced by tax assessments and declarations, sales invoices, customs declarations, and/or similar documents are considered to create assets for government units. If there is evidence that some of the taxes that have been assessed will never be collected, then the difference between assessments and expected collections represents a claim that has no real value and should not be recorded as revenue.
 

A2.18 The manual warns that care must be exercised in determining the value of certain stocks in case the scale of transactions by the general government sector might affect market valuations of those assets and liabilities. For example, some types of structures and equipment may be held only by the central government, and recent transactions in those assets may not be good guides to their current values.
 

A2.19 The GFS manual includes some more specific rules than the SNA in relation to netting. The following general netting principles are applied:
 

    • revenues are presented gross of expenses for the same or related category (e.g. interest payable is not deducted from interest receivable);
    • revenues are presented net of refunds of revenue, and expenses are presented net of inflows of expense arising from erroneous or unauthorised transactions (e.g. refunds of income taxes are deducted from tax revenue, recovered social benefits paid in error are deducted from social benefit expenses);
    • acquisitions and disposals of non-financial assets other than inventories are presented gross (e.g. acquisitions of land are presented separately from disposals of land);
    • changes in inventories are presented on a net basis (i.e. as the value of additions less withdrawals);
    • acquisitions and disposals of financial assets are presented net (e.g. increases in liabilities are recorded net of repayments);
    • other economic flows are presented on a net basis (e.g. holding losses are deducted from holding gains);
    • stocks of non-financial assets are presented net of consumption of fixed capital, holding gains and losses, depletion, and other changes since their acquisition;
    • stocks of financial assets and liabilities are presented net of holding gains and losses and other changes since their inclusion on the balance sheet;
    • stocks of the same type of financial instrument held both as a financial asset and a liability are presented gross (e.g. bonds held as assets are recorded separately from bond liabilities).
       
A2.20 As discussed in the previous section, in general the SNA does not apply the process of consolidation when data are aggregated. In direct contrast, the IMF GFS system applies consolidation whenever data are presented for a group of units (e.g. all units in the general government sector, all units in the central government subsector). Consolidation involves the elimination of all transactions and debtor-creditor relationships that occur between two units being consolidated. In other words, one unit’s record of a stock or flow is paired with the counterpart unit’s record and both records are eliminated from the aggregates for that type of stock or flow. For example, if one government unit owns a bond issued by a second government unit and data for the two units are being consolidated, then the bond asset of the creditor and the bond liability of the debtor are eliminated from the consolidated aggregates of bond assets and liabilities.
 

A2.21 The SNA concept of contingencies is applied in the IMF standard. Contingencies are described as conditions that may affect the financial performance or position of the general government sector depending on the occurrence or non-occurrence of one or more future events. Government guaranteed loans are given as an example because they may result in a loss if a debtor defaults. Contingencies are not treated as financial assets or liabilities, but the manual recommends that aggregate data on all important contingencies should be recorded as memorandum items. In addition to the gross amount of possible gains or losses, estimates of expected gains or losses should be presented.
 

THE ANALYTICAL FRAMEWORK
 

A2.22 The core of the analytical framework of the IMF GFS system is a set of three financial statements that can be combined to demonstrate that all changes in stocks result from flows. The core set of tables comprises:
 

    • the statement of government operations, which summarises the transactions of the general government sector in a given accounting period;
    • the statement of other economic flows, which records changes to the government’s financial position arising from events other than from government operations; and
    • the balance sheet, which records the stocks of assets, liabilities, and net worth of the general government sector at the beginning and end of each accounting period.
       
In addition, the framework includes a statement of sources and uses of cash to provide key information on liquidity.
 

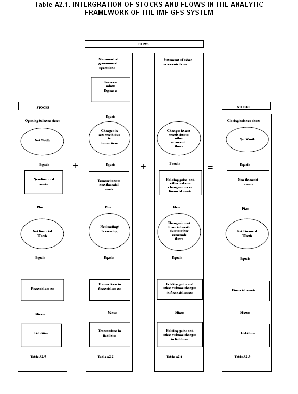
A2.23 The combination of the core tables to integrate stocks and flows is shown in Table A2.1.



As can be seen from Table A2.1, the analytic framework is designed to satisfy the equation:
Opening balance sheet + government operations + other economic flows = closing balance sheet.

The content of each of the statements included in Table A2.1 is discussed in the following sections.
 

STATEMENT OF GOVERNMENT OPERATIONS
 

A2.24 The content of the IMF Statement of Government Operations is shown in Table A2.2. In the table, transactions are classified according to whether they: (i) increase net worth (revenue); (ii) decrease net worth (expense); (iii) change the stock of non-financial assets; or (iv) change the stock of financial assets or liabilities. Non-financial assets include fixed assets, inventories, valuables, land, subsoil assets, and other non-financial assets. Transactions in financial assets and liabilities are called ‘financing’ in the IMF system.
 

Table A2.2. IMF STATEMENT OF GOVERNMENT OPERATIONS
Transactions affecting net worth
Revenue
Taxes
Social contributions
Grants
Other revenue
Expense
Compensation of employees
Use of goods and services
Consumption of fixed capital
Interest
Subsidies
Grants
Social benefits
Other expenses
Net operating balance (gross operating balance less consumption of fixed capital)

Transactions in non-financial assets
Net acquisition of non-financial assets (acquisitions less disposals and consumption of fixed capital)
Fixed assets
Inventories
Valuables
Non-produced assets
Net lending/borrowing (a government’s financing requirement: net operating balance less the net acquisition of non-financial assets)

Transactions in financial assets and liabilities
Financial assets
Domestic
Foreign
Liabilities
Domestic
Foreign


A2.25 There are three sections in the government operations table, each summarised by a balance:
 

    • The first section relates to transactions that affect net worth. The net operating balance, calculated as revenue less expense, equals the change in net worth from government operations.
    • The second section summarises transactions in non-financial assets. Net lending/borrowing is calculated as the net operating balance less the net acquisition of non-financial assets.
    • The third section presents data on financing. The balancing item net lending/borrowing can be derived alternatively as net transactions in financial assets less the net transactions in liabilities.
       
Each of the major components of the table of operations is discussed in the following paragraphs.
 

Revenue
 

A2.26 All transactions that increase the net worth of the general government sector are classified as revenue (as in the SNA, net worth is defined as the value of assets minus the value of liabilities). In general, transactions that increase net worth result from current operations. Four major types of revenue are distinguished at the broadest level of the revenue classification: taxes, social contributions, grants, and other revenue.
 

    • Taxes are defined as compulsory, unrequited transfers to the general government sector. They include fees not related to the sale of goods and services, but exclude social contributions, fines, and penalties;
    • Social contributions include all payments to social security schemes and to government-operated social insurance schemes that benefit government employees. This item is of only minor importance in Australia because social security schemes as defined by the IMF do not exist in Australia and most social insurance schemes for government employees are not operated by governments;
    • Grants are defined as unrequited, noncompulsory transfers received from other governments or from international organisations. They may be received in cash or in kind;
    • Other revenue includes all revenues not classified as taxes, social contributions, or grants. The major items are property income, sales of goods and services, fines, penalties and forfeits, voluntary transfers other than grants, and miscellaneous and unidentified revenue.
       
Expenses
 

A2.27 All transactions that decrease the net worth of the general government sector are classified as expenses. The major items in the economic classification of expense are compensation of employees, use of goods and services, consumption of fixed capital, interest, subsidies, grants, social benefits, and other expenses (expense can also be classified according to functional purposes, such as health or social protection; the functional classification of expense is discussed later in this appendix):
 

    • Compensation of employees is defined in the same way as in the SNA with the important exception that compensation of employees related to construction of fixed assets for own use is excluded and classified as acquisitions of non-financial assets;
    • Use of goods and services is the total value of goods and services used by the general government sector in production, and use of goods acquired for resale. Goods and services acquired for use as direct in-kind transfers to households or as grants are excluded. As for compensation of employees, any use of goods and services for own-account construction of fixed assets is excluded and treated as acquisition of non-financial assets;
    • Consumption of fixed capital is defined in the same way as in the SNA with the same exception as applies to compensation of employees, i.e. consumption of fixed capital related to non-financial assets used in the construction of fixed assets for own use is excluded;
    • Interest is defined as the amount a debtor becomes liable to pay to a creditor over a given period of time without reducing the amount of the principal outstanding. Unlike the SNA, no deduction is made in the GFS system for the service element of interest (i.e. FISIM; see discussion of the SNA, Appendix 1, paragraph A1.8);
    • Subsidies are defined as in the same way as in the SNA (i.e. current transfers that government units make to enterprises either on the basis of the levels of their production activities or on the basis of the quantities or values of the goods or services that they produce, sell, or import). Subsidies include transfers to public corporations and other enterprises that are intended to compensate for operating losses;
    • Grants are a unique GFS concept and are defined as unrequited, noncompulsory transfers in cash or in kind paid to another government unit or an international organisation;
    • Social benefits are defined in the same way as in the SNA (i.e. current transfers in cash or in kind to households to provide for needs arising from events such as sickness, unemployment, retirement, housing, education, or family circumstances);
    • Other expenses includes all expense transactions not elsewhere classified, including: taxes, fines, and penalties imposed by one government on another; transfers to non-profit institutions; capital transfers other than grants, including agreements to cancel a debt; payments in compensation for injury to persons or damage to property; and payments for the use of land and other non-produced non-financial assets.
       
Transactions in non-financial assets
 

A2.28 Exchange transactions in non-financial assets do not constitute revenue or expense because they do not change net worth but simply exchange an asset for another asset (e.g. cash) or a liability. As in the SNA, four main types of non-financial assets are recognised at the broadest level of the non-financial assets classification:
 

    • Fixed assets are produced assets that are used repeatedly or continuously in processes of production for more than one year. Transactions in fixed assets can refer to acquisitions of new assets, construction of new assets on own account, acquisitions and disposals of existing assets, or major improvements to fixed assets and non-produced assets. Assets can be acquired or disposed of by purchase, sale, barter, or transfer;
    • Inventories are stocks of goods held by governments that are intended for sale, use in production, or other use at a later date. They can be raw materials, work in progress, finished goods, goods held for resale, or strategic stocks (strategic stocks are supplies of strategically important goods (e.g. fuels) held for emergency use). Withdrawals from inventories are valued at current market prices rather than their acquisition prices;
    • Valuables are produced assets that are not used primarily for purposes of production or consumption, but are held as stores of value over time;
    • Non-produced assets are assets needed for production that have not themselves been produced, such as land, subsoil assets, and certain intangible assets.
       
Financing (transactions in financial assets and liabilities)
 

A2.29 Financing represents transactions that change a government’s holdings of financial assets and liabilities and covers the same types of transactions as are recorded in the SNA financial account. As in the SNA, financial assets are described as consisting mainly of claims on other institutional units, and therefore have counterpart liabilities. Monetary gold and SDRs (Special Drawing Rights at the IMF) are exceptions in that they are financial assets that are not claims on other units. In the system, financing is classified in several different ways including: by the type of financial instrument used (e.g. bonds, loans, securities); the sector (e.g. government, financial corporation) of the other party to the transaction; and the residency (domestic, foreign) of the other party.
 

A2.30 Unique to the system is the classification of the acquisition of financial assets by whether the asset was acquired by market or non-market means. This classification recognises that governments may acquire financial claims (e.g. make loans) on a non-market basis for fiscal policy purposes, such as fostering new industries, assisting ailing government corporations, or helping particular businesses that are suffering economic adversity. Such transactions can take a variety of forms, including loans, equity securities, and debt securities. Given the subsidy component of such transactions, the IMF considers it important to identify them in a separate category so that for some analyses they can be treated as flows with characteristics similar to expense. These transactions were called ‘lending minus repayments’ in the 1986 GFS Manual and are described as ‘advances’ in Australia. All transactions in financial assets that take place on a market basis are assumed to be for liquidity management purposes. That is, the assets are acquired to earn a market rate of return while keeping sufficient funds on hand to finance day-to-day operations.
 

A2.31 Financing includes accrual of unpaid interest on loans and securities. The unpaid interest is either added as additional principal to the original loan or security or treated as acquisition of an account payable or receivable.
 

GOVERNMENT CASH OPERATIONS
 

A2.32 The items in the IMF statement of sources and uses of cash are shown in Table A2.3. The statement recognises the importance of monitoring the government’s cash position, which was the focus of the 1986 GFS system. The statement shows the total amount of cash generated or absorbed: (i) by current operations; (ii) by transactions in non-financial assets; and (iii) by transactions involving financial assets and liabilities other than cash itself. The net change in the government's cash position is the sum of the net cash received from these three sources.
 

Table A2.3. IMF GFS STATEMENT OF SOURCES AND USES OF CASH
Cash flows from operating activities
Cash receipts from operating activities
Cash payments for operating activities
Net cash inflow from operating activities

Cash flows from investment in non-financial assets
Purchases of non-financial assets
Sales of non-financial assets
Net cash outflow from investment in non-financial assets

Cash surplus/deficit
Cash flow from financing activities
Net acquisition of financial assets other than cash
Net incurrence of liabilities
Net cash inflow from financing activities

Net change in the stock of cash

A2.33 As can be seen from the table, cash flows are classified according to the major categories in the table of operations. An additional category is provided that reconciles selected cash and accrual items. There are three broad categories of transactions that are recorded in the government operations table but not in the statement of sources and use of cash:
 

    • non-cash transactions that will be settled in cash in the future (e.g. credit transactions, accrued interest);
    • transactions that are not in cash by their nature (e.g. consumption of fixed capital);
    • transactions in kind by choice (e.g. barter and grants in kind).

       
THE STATEMENT OF OTHER ECONOMIC FLOWS
 

A2.34 The content of the statement of other economic flows is shown in Table A2.4. The table records changes to the government’s net worth that are not the result of government operations. They are classified as changes either in the value or the volume of assets and liabilities. The balancing item of this statement is the change in net worth from other economic flows.

 


Table A2.4. IMF GFS STATEMENT OF OTHER ECONOMIC FLOWS
Changes in net worth resulting from other economic flows

Non-financial assets
Holding gains
Other changes in volume
Financial assets
Holding gains
Other changes in volume
Liabilities
Holding gains
Other changes in volume


A2.35 The definitions of other changes in volume and of revaluations are the same as in the SNA, as discussed in paragraphs A1.74 and A1.75.
 

THE GOVERNMENT BALANCE SHEET
 

A2.36 The IMF GFS balance sheet is shown in Table A2.5. It presents the stocks of assets and liabilities at the beginning and end of the accounting period. Also included is net worth, defined as total assets less total liabilities. The change in net worth is described by the IMF as the preferred measure for assessing the sustainability of fiscal activities.
 

Table A2.5. THE IMF GFS BALANCE SHEET

Opening
Balance Sheet
Closing
Balance Sheet

Non-financial assets
Fixed assets
Inventories
Valuables
Non-produced assets
Financial assets
Domestic
Foreign
Monetary gold and SDRs
Liabilities
Domestic
Foreign
Net worth


A2.37 Assets, liabilities and net worth are defined in the same way as in the SNA (see under ‘Basic concepts’ in the previous appendix) and the SNA classification is applied to non-financial assets. The balance sheet classification of financial assets and liabilities combines parts of the previously discussed classifications of financing transactions.
 

A2.38 Net financial worth is defined as total financial assets less total liabilities. Net financial worth is included in the system but recognising that it may be difficult to attach market values to many government non-financial assets and that certain analyses are focused only on the financial assets of the general government sector rather than its total assets.
 

BALANCING ITEMS
 

A2.39 As indicated in each of the foregoing tables, various balancing items are suggested as important summary measures of fiscal policy. The government operations table includes three key balances:
 

    • the net operating balance (revenue less expense), which is the change in net worth resulting from transactions and is equivalent to the SNA balancing item, change in net worth due to saving and capital transfers;
    • net lending/borrowing, which measures the financing requirement of government and can be calculated either as the net operating balance less the net acquisition of non-financial assets or as the net result of transactions in financial assets less the net result of transactions in liabilities;
       
A2.40 Other balancing items that might be useful in fiscal analysis are suggested, including:
 
    • the gross operating balance, which differs from the net operating balance in that it does not include consumption of fixed capital as an expense — this item may be useful where consumption of fixed capital cannot be measured reliably;
    • net saving, which is equal to the net operating balance less capital transfers receivable plus capital transfers payable — this balance is favoured by some analysts as a measure of sustainability of government operations because it excludes the effects of capital transfer transactions that may be infrequent or unusual; it may also be used for consistency in analysis involving sectors other than the general government sector, where saving is often the more appropriate balancing item;
    • gross saving, which is equal to the gross operating balance less capital transfers receivable plus capital transfers payable — it is only recommended when consumption of fixed capital cannot be measured reliably.
       
CLASSIFICATIONS OF FLOWS AND STOCKS
 

A2.41 The classifications of revenue, expense, transactions in non-financial assets and financing that are shown in the foregoing tables represent only the broadest level recommended in the IMF GFS system. Lower levels of the classifications are presented and discussed in the following sections. The presentations of revenue and expense do not include the classifications’ lowest levels, which are too detailed for presentation here.
 

REVENUE CLASSIFICATION
 

A2.42 The IMF GFS revenue classification at the second highest of its four levels is reproduced in Table A2.6.

 

Table A2.6. IMF GFS CLASSIFICATION OF REVENUE AT SECOND LEVEL
Taxes
Taxes on income, profits and capital gains
Taxes on payroll and workforce
Taxes on property
Taxes on goods and services
Taxes on international trade and transactions
Other taxes
Social contributions
Social security contributions
Other social contributions
Grants
From foreign government
From international organisations
From other general government units
Other revenue
Property income
Sales of goods and services
Fines, penalties and forfeits
Voluntary transfers and other grants
Miscellaneous and unidentified revenue

A2.43 At lower levels of classification, taxes on income, profits and capital gains are divided between taxes payable by individuals, taxes payable by corporations, and taxes that cannot be allocated between the previous categories.
 

A2.44 The item for taxes on property is intended to relate to taxes on the use, ownership or transfer of wealth. A distinction is made at lower levels between recurrent and non-recurrent taxes of this type. Included are taxes on changes in ownership of property through inheritance or other transactions, one-time betterment levies, and special levies on capital.
 

A2.45 Taxes on goods and services include value-added taxes, general sales taxes, excises, taxes levied on use of motor vehicles or other goods, taxes levied on permission to use goods or perform certain activities and taxes on extraction, processing, or production of minerals and other products. Excluded are taxes on international trade. An important distinction is made between regulatory fees (e.g. licence fees) that are included with this category of taxes, and sales of government services. The general rule applied is that, if there is little or no effort required on the government's part to administer the fee, then it is treated as a tax. However, if the government uses the fee to exercise some proper regulatory function (e.g. checking the competency or qualifications of licence applicants) the fees should be treated as sale of government services.
 

A2.46 More specifically, fees with the following characteristics are regarded as taxes:
 

    • the payer is not the recipient of benefits;
    • the government is not providing a specific service in return for payment of the fee;
    • benefits received by individual fee payers are not proportional to their payments.
       
A2.47 Taxes on international trade and transactions include customs and other import duties, taxes on exports, profits of export or import monopolies, exchange profits, exchange taxes, and other taxes on international trade. Profits of export and import monopolies and exchange profits are considered taxes where a government sets up the monopolies or manipulates the exchange rate to extract a monopoly profit as a source of revenue.
 

A2.48 Other taxes include poll taxes, head taxes, capitation taxes, stamp taxes that do not fall on a single class of transactions, personalised expenditure taxes (i.e. with deductions and exemptions based on the individual purchaser), and taxes levied on a combination of bases that cannot be allocated among the various bases.
 

A2.49 Social security contributions are contributions paid to social security schemes which, as previously noted, do not exist in Australia. Other social contributions refer to contributions payable to government operated social insurance schemes other than social security schemes. Social insurance schemes are defined as arrangements in which social contributions are paid by employers, employees or others to secure entitlement to future employee benefits such as retirement, sickness and disability benefits. The item includes contributions paid by government employees to social insurance schemes operated by their employers, including imputed contributions to ‘unfunded’ schemes (i.e. schemes in which no provision is made for future payment and benefits, which are paid from the employer’s general funds as they fall due). It should be noted that this item relates only to contributions payable to social insurance schemes operated by general government units and excludes contributions collected by a government employer for payment to schemes operated by units outside the general government sector.
 

A2.50 Grants are subdivided between current and capital grants and between grants from foreign governments, international organisations and other levels of national government. Current grants are defined as grants made for purposes of current expenditure and are not linked to, or conditional on, acquisition of an asset by the recipient. Capital grants involve the recipient’s acquisition of assets (other than inventories) or the cancellation of a liability of the recipient.
 

A2.51 Property income is income received by a government when it places financial and/or non-produced non-financial assets at the disposal of other institutional units. It includes interest, dividends, withdrawals from the income of quasi corporations, reinvested earnings on direct foreign investment, and rent.
 

A2.52 Withdrawals from the income of quasi-corporations do not include funds realised by sale or disposal of the quasi-corporation’s non-financial assets or from liquidation of its accumulated reserves — such funds are treated as repayments of the government’s equity in the quasi-corporation.
 

A2.53 Reinvested earnings on direct foreign investment is an imputed national accounting item relating to a government’s share of the undistributed net income of non-resident enterprises in which the government is a direct investor (i.e. it owns 10% or more of the voting power or its equivalent). The undistributed income is treated as if it were actually remitted to the government (see paragraph A1.54 for more detail).
 

A2.54 Rent is property income receivable from leases of land, subsoil assets and other non-produced non-financial assets. Rentals from leases of produced assets are included in sales of goods and services. Included are payments, often called royalties, for leases to extract minerals or other natural resources, and to explore for minerals.
 

A2.55 Sales of goods and services includes administrative fees that are not regarded as taxes and incidental sales by non-market units within government such as sales of government publications, sales of products made at vocational schools, fees paid at government hospitals, admission fees to museums, art galleries and parks, etc.
 

A2.56 Fines, penalties and forfeits exclude those payable for tax infringements, which are classified with the tax in question.
 

A2.57 Voluntary payments other than grants includes gifts and voluntary donations from sources other than governments and international organisations, including private non-profit institutions and individuals.
 

A2.58 Miscellaneous and unidentified revenue includes all revenues that do not fit into any other category such as sales of used non-capital goods, sales of scrap, insurance claims, payments for damages, and revenues for which insufficient information was available to enable classification elsewhere.
 

EXPENSE CLASSIFICATIONS
 

A2.59 Expense is classified two ways in the IMF GFS system: by government function and by economic type. The government function classification is reproduced in Table A2.7 at first level of the three-levels.

Table A2.7. IMF GFS GOVERNMENT PURPOSE CLASSIFICATION AT FIRST LEVEL
Public order and safety
General public services
Defence
Public order and safety
Economic affairs
Environmental protection
Housing and community amenities
Health
Recreation, culture and religion
Education
Social protection

 

A2.60 The functional classification is an updated version of the classification of the functions of government (COFOG) that is presented in SNA93. The classification is designed for application to individual expense transactions, but the manual states that (in practice) it may only be possible to assign the classification to projects or programs. The classification can be applied to transactions in non-financial assets as well as expense transactions. The intention of including the classification in this discussion is to provide a general understanding of its nature. Accordingly, descriptions of the content of individual items are not provided here.
 

A2.61 Table A2.8 shows the economic classification of expense at the second level.

 

Table A2.8: IMF GFS ECONOMIC CLASSIFICATION OF EXPENSE AT SECOND LEVEL
Compensation of employees not capitalised
Wages and salaries
Social contributions
Use of goods and services
Consumption of fixed capital
Interest
To nonresidents
To residents other than general government
To other general government units
Subsidies
To public corporations
To private enterprises
Grants
To foreign governments
To international organisations
To other general government units
Social benefits
Social security benefits
Social assistance benefits
Employer social benefits
Other expense
Property expenses other than interest
Miscellaneous other expense

A2.62 Wages and salaries are defined as all remuneration in cash and in kind payable to employees in return for work performed by the employees during the accounting period except for employers’ social contributions. Excluded are reimbursements of expenditures made by employees in order to enable them to take up their jobs or to carry out their work (e.g. travel, removal, or related expenses) and expenditures by employees on tools, equipment, special clothing, or other items that are needed to enable them to carry out their work. The amounts reimbursed are treated as use of goods and services.
 

A2.63 Wages and salaries also do not include social benefits paid by employers (e.g. family education and other allowances in respect of dependants, payments to workers absent from work because of illness, accidental injury, or maternity leave, and severance payments to workers or their survivors). These social benefits are included in government employee social benefits.
 

A2.64 Wages and salaries payable to workers engaged in the production or construction of non-financial assets for the unit’s own use are excluded and treated as acquisition of non-financial assets.
 

A2.65 Social contributions are classified as actual or imputed contributions. Imputation of social contributions is required when the social insurance schemes involved are unfunded. Unfunded schemes are schemes in which the employer simply pays benefits out of its general funds and does not invest funds to provide for payment of the benefits in the future. In such cases, a transaction representing the payment of the social contribution to the employee is imputed as the amount of social contributions that would be needed to secure the future benefit entitlements.
 

A2.66 Some social contributions are paid directly to a government unit. Such transactions are not eliminated in consolidation because social contributions are treated as payable first to the employees and then by the employees to the social insurance schemes.
 

A2.67 Use of goods and services excludes their use to produce fixed assets or valuables or to compensate employees in kind. Also excluded are transfers of goods and services to households without being used in a production process and reimbursements by government for goods and services acquired by households. Any fees and charges collected for goods and services provided by government units are not deducted from expense, but are shown as revenue.
 

A2.68 Expenditures on inexpensive durable goods, such as hand tools, are treated as use of goods and services when such expenditures are made regularly and are small compared with expenditures on machinery and equipment.
 

A2.69 Goods and services consumed for the maintenance and repair of fixed assets constitute use of goods and services. Major renovations, reconstructions, or enlargements of existing fixed assets are treated as acquisitions of non-financial assets.
 

A2.70 By convention, use of goods and services for research and development, staff training, market research, and similar activities are included even though some of these activities may bring future benefits. Use of materials to produce coins or notes of the national currency, or amounts payable to contractors to produce the currency, also are included.
 

A2.71 Use of goods and services includes purchases of weapons (for example, rockets, missiles, and the associated warheads) and associated delivery equipment (for example, rocket launchers, warships, submarines, and tanks). Purchases of defence items that can be used for civilian purposes in the same way as they are used for defence purposes (such as military airfields, docks, colleges, hospitals, and office machinery) are treated as acquisitions of non-financial assets. By convention, weapons or armoured vehicles acquired by police and security services are treated as acquisitions of non-financial assets, even though expenditures on the same kind of equipment by the military would be treated as use of goods and services.
 

A2.72 All transfers of goods and services to other governments or international organisations other than goods and services produced by the donor government unit are treated as grants rather than usage. Such grants may entail the transfer of government-owned fixed assets, the transfer of goods and services held in inventory, the construction of fixed assets, or the purchase and simultaneous transfer of either fixed assets or goods and services for current consumption.
 

A2.73 Use of goods and services includes all consumption of goods and services by a government unit to produce non-market goods and services that are distributed either as social benefits in kind or distributed to households in particular circumstances, such as following a natural disaster.
 

A2.74 Consumption of fixed capital is recorded with respect to all tangible and intangible fixed assets owned by a government unit, including major improvements to land and costs of ownership transfer. Its valuation is expressed in terms of the average prices of the assets during the period rather than their original cost. It excludes the value of fixed assets destroyed by acts of war, natural disasters, and other exceptional events. Similarly, it excludes any losses due to unexpected technological developments that may significantly shorten the service life of an existing fixed asset.
 

A2.75 Interest may be a predetermined sum of money or a percentage of the outstanding principal. Interest accrues continuously throughout the period of the contract. If some or all of the interest accruing to the creditor is not paid during the period in question, it may be added to the outstanding principal or it may constitute an additional, separate liability.
 

A2.76 As previously stated in relation to rent receivable, rent is defined as the expense incurred from leases of land, subsoil assets, and other non-produced non-financial assets. Other comments made in relation to rent receivable apply equally to rent payable.
 

A2.77 Subsidies are payable only to producers, not to final consumers, and are current transfers only, not capital transfers. Transfers that government units make directly to households as consumers or to non-profit institutions serving households are treated as social benefits and other expense respectively. Transfers made to other government units are included in grants. Payments to enterprises to finance their capital formation or compensate them for damage to non-financial assets are treated as other expense.
 

A2.78 Subsidies are subdivided by recipient as subsidies to public non-financial corporations, subsidies to private financial corporations, subsidies to public financial corporations, and subsidies to other enterprises.
 

A2.79 Grants are classified according to whether they are current or capital grants and according to whether they are payable to foreign governments, international organisations, or other levels of national government. The previous discussion in relation to grants receivable applies equally to grants payable and is not repeated here.
 

A2.80 Social benefits are classified according to the type of program governing their payment. Social security benefits are paid by social security schemes which, as previously noted, do not exist in Australia. Social assistance benefits are benefits paid from general government resources. Both categories exclude government employee benefits, which have their own category.
 

A2.81 Social assistance benefits do not include transfers made in response to events or circumstances that are not normally covered by social insurance schemes, such as natural disasters. Such transfers are recorded under other expense. Social assistance benefits are often made in kind as when a government provides medical or dental treatments, hospital accommodation, pharmaceutical products, home care and similar goods and services. Nominal payments made by beneficiaries are not deducted from the costs of providing such goods and services. Reimbursements to households for purchasing benefits provided under a social assistance scheme are included in this category.
 

A2.82 Government employee social benefits are social benefits payable in cash or kind by government units to their employees or employees of other government units (or to survivors and dependants of the employees that are eligible for such payments) under the terms of a government-operated funded or unfunded social insurance scheme.
 

A2.83 Other expenses includes a number of transactions not elsewhere covered, including:
 

    • current transfers to non-profit institutions serving households (NPISHs), which generally consist of cash and are intended to contribute to the costs of the production of the NPISHs or to provide the funds out of which current transfers may be made to households;
    • taxes, compulsory fees, and fines imposed by one level of government on another level;
    • fines and penalties imposed by courts of law or quasi-judicial bodies;
    • payments of compensation for injuries or damages caused by natural disasters;
    • payments of compensation for injury to persons or damage to property caused by government units, excluding payments of non-life insurance claims — these payments can be either compulsory payments awarded by courts of law or ex gratia payments agreed out of court;
    • capital transfers in cash or in kind to finance all or part of the costs of acquiring non-financial assets, to cover large operating deficits accumulated over two or more years, and to cancel a debt by mutual agreement with the debtor;
    • non-life insurance premiums payable to insurance corporations to obtain cover against various events or accidents; such payments are always treated as current transfers;
    • non-life insurance claims payable by insurance schemes operated by a government unit in settlement of claims that become due during the current accounting period.
       
A2.84 The foregoing examples of other expense are classified as either other current expense or other capital transfers.
 

CLASSIFICATION OF TRANSACTIONS IN NON-FINANCIAL ASSETS
 

A2.85 The IMF’s recommended classification of transactions in non-financial assets is shown in Table A2.9.

 

Table A2.9. IMF GFS CLASSIFICATION OF TRANSACTIONS IN NON-FINANCIAL ASSETS
Fixed assets
Dwellings and structures
Machinery and equipment
Other fixed assets
Inventories
Strategic stocks
Other inventories
Valuables
Non-produced assets
Land
Subsoil assets
Other naturally occurring assets
Intangible non-produced assets


A2.86 Implicit in the classification is the previously discussed distinction between produced and non-produced assets (see Appendix 1, paragraph A1.68). Fixed assets are broken down into six broad categories of types of asset and net acquisitions of land are separated from acquisition of other non-produced assets. The manual recognises that separating acquisitions of land from acquisition of structures on the land may be difficult. It recommends that, when separation is impossible, the combined asset (i.e. land and structures) be classified to the category (i.e. land or fixed assets) estimated to account for the greater value.
 

CLASSIFICATIONS OF FINANCING
 

A2.87 As noted in the previous discussion of the IMF government operations table, the IMF recommends several different ways of classifying financial transactions. As shown in the government operations table (Table A2.2), at the broadest level financial transactions are classified as net transactions in financial assets and net transactions in liabilities, with net transactions in financial assets divided between net acquisition by non-market and market means. The foregoing categories can each be split between transactions with residents and non-residents.
 

A2.88 Financial transactions can be further classified by the financial instrument involved in the transactions and by the sector of the counterparty to the transactions. The instrument and sector classifications can be applied within the broad categories described above or as independent additional classifications. The IMF financial instrument classification is shown in Table A2.10 and the counterparty sector classification is shown in Table A2.11.

 

Table A2.10. IMF GFS CLASSIFICATION OF FINANCING BY FINANCIAL INSTRUMENT
Currency and deposits
Securities other than shares
Loans
Shares and other equities
Insurance technical reserves
Financial derivatives
Other financial assets


Table A2.11. IMF GFS CLASSIFICATION OF FINANCING BY SECTOR OF COUNTERPARTY
General government
Central bank
Other depository corporations
Financial corporations not elsewhere classified
Non-financial corporations
Households and non-profit institutions serving households


A2.89 The financial instruments included in each category shown in Table A2.10 are defined in the previous section relating to the SNA.
 

A2.90 The categories listed in Table A2.11 are defined as follows:
 

    • other levels of government refers to transactions of one subsector of the general government sector with another; such transactions are eliminated in statistics for the general government sector as a whole;
    • the central bank category consists of the central bank together with any other agencies or bodies that regulate or supervise financial corporations and are themselves separate institutional units;
    • other depository corporations consist of all financial corporations (except the central bank), quasi-corporations and NPIs which engage mainly in financial intermediation and have liabilities in the form of deposits or financial instruments such as short-term certificates of deposit that are close substitutes for deposits;
    • financial corporations not elsewhere classified consist of all other financial corporations, quasi-corporations, and NPIs; they raise funds on financial markets other than by deposits and use them to acquire other kinds of financial assets; they include investment corporations, corporations engaged in financial leasing, hire purchase corporations, and other corporations engaged in the provision of personal finance or consumer credit; also included are insurance corporations and autonomous pension funds and financial auxiliaries such as securities /brokers, loan brokers, flotation corporations, and insurance brokers;
    • non-financial corporations consist of all corporations, quasi-corporations, and market NPIs whose principal activity is the production of market goods or non-financial services;
    • households and non-profit institutions serving households consist of all NPIs mainly engaged in non-market production that are not controlled and mainly financed by government, such as charities, trade unions, professional societies, religious societies, and social clubs, and all households.
       
The manual indicates that certain of the above categories might have to be combined when applied to transactions with non-residents.