INTRODUCTION
PURPOSE
This publication describes the Indigenous Structure of the Australian Statistical Geography Standard (ASGS). It is Volume 2 of a series detailing the new ASGS. The first ASGS publication, Australian Statistical Geography Standard (ASGS): Volume 1 - Main Structure and Greater Capital City Statistical Areas, July 2011 (cat. no. 1270.0.55.001), was released in December 2010. The third volume of the ASGS, Australian Statistical Geography Standard (ASGS): Volume 3 - Non ABS Structures, July 2011 (cat. no. 1270.0.55.003) was published in July 2011.
CLASSIFICATION STRUCTURE
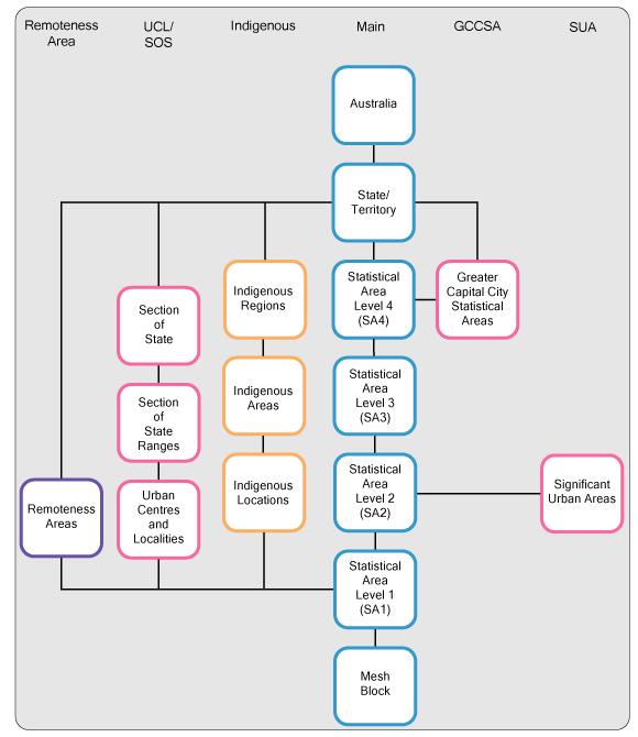
The following diagram depicts the Indigenous Structure, the component regions and how they relate to the ASGS.
DIAGRAM 1: ASGS ABS STRUCTURES
Diagram 1 ASGS ABS Structures

SUPPORTING MATERIAL FOR THIS VOLUME
The following supporting material is available from the ABS website as free downloads from <
https://www.abs.gov.au/geography> :
- Digital boundaries for all regions described in this publication as MapInfo Interchange Format files and ESRI shape files.
- Codes, labels and hierarchies for all regions described in this publication are available in '.csv' format.
For more details about the ASGS and future releases please refer to
Australian Statistical Geography Standard (ASGS): Volume 1 - Main Structure and Greater Capital City Statistical Areas, July 2011 (cat. no. 1270.0.55.001).
Information, resources and key statistics on Aboriginal and Torres Strait Islander Peoples are also available under Topics @ a Glance from <
https://www.abs.gov.au>
SUMMARY TABLE
TABLE 1: SUMMARY OF INDIGENOUS UNITS AT JULY 2011 |
|
| Spatial Unit | Name | NSW | Vic. | Qld | SA | WA | Tas. | NT | ACT | OT(a) | Aust. |
|
| IREG(b) | Indigenous Region | 9 | 4 | 10 | 5 | 10 | 3 | 9 | 3 | 4 | 57 |
| IARE(b) | Indigenous Area | 109 | 41 | 87 | 34 | 71 | 13 | 64 | 5 | 5 | 429 |
| ILOC(b) | Indigenous Location | 293 | 91 | 191 | 89 | 215 | 36 | 187 | 8 | 6 | 1 116 |
|
| (a) Other Territories (OT) includes the territories of Cocos (Keeling) Islands, Christmas Island and Jervis Bay. |
| (b) Includes records for Migratory - Offshore - Shipping and No usual address for each state and territory. |