INTRODUCTION
The ABS finalised the ASGC review with the release of the Information Paper: Outcome from the Review of the Australian Standard Geographical Classification 2008 (cat. no. 1216.0.55.002) in July 2008. This paper explains that the current ASGC will be replaced in July 2012 with the new Australian Statistical Geography Standard (ASGS). For one year from July 2011, the ASGS will operate in parallel with this final edition of the ASGC. The ASGS is broadly similar to the proposal in the earlier Information Paper: Review of the Australian Standard Statistical Classification 2007 (cat. no. 1216.0.55.001) with a number of important changes, which are a result of stakeholder consultation.
A further paper calling for submissions on the design of the Statistical Areas 3 and 4 and the capital cities: Information Paper: Australian Statistical Geography Standard: Design of the Statistical Areas Level 4, Capital Cities and Statistical Areas Level 3 (cat. no. 1216.0.55.003) was released in May 2010.
For more detail about the review please refer to these three papers.
The ASGS
The first ASGS publication with digital Mesh Blocks, Statistical Areas 1 to 4 and Greater Capital City Statistical Area boundaries was published in December 2010: Australian Statistical Geography Standard (ASGS): Volume 1 - Main Structure and Greater Capital City Statistical Areas (cat. no. 1270.0.55.001).
The ASGS will become the new basis for the publication of the complete range of ABS statistics. The ABS encourages its adoption outside the ABS to facilitate the comparison of spatial statistics. This 2011 ASGC edition is the final ASGC version. The 2011 Census of Population and Housing will be released on the 2011 ASGS and the abbreviated ASGC with SLAs as the smallest unit.
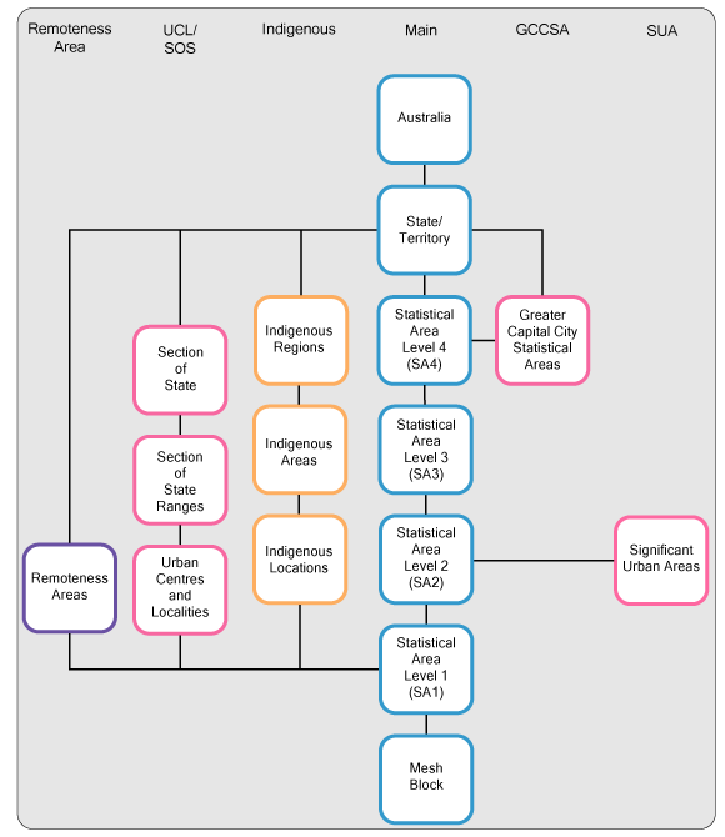
Statistical Areas Level 1 (SA1) are the smallest area for which a wide range of Population Census data will be released. They will be comparable in size to the 2006 Census Collection District (CD), with a minimum population of 200, a maximum population of 800 and, an average of approximately 400 people.
Statistical Areas Level 2 (SA2) are designed to reflect functional areas. They are the level for which the majority of the ABS sub-state intercensal data will be available. SA2s will have a minimum population of 3,000 and a maximum of 25,000 and an average population of approximately 10,000 people.
Statistical Areas Level 3 (SA3) are a medium sized unit with a more variable population from approximately 30,000 to 130,000. They represent a regional break up of each state and territory.
Statistical Areas Level 4 (SA4) will be used for the release of Labour Force Statistics and will have a population ranging from approximately 100,000 to 500,000. They represent the broadest break up within each state and territory.
Greater Capital City Statistical Areas define the socio-economic extent of each of the state and territory capital cities and consequently extend well beyond the urban edge of the city.
The diagram below summarises the structure of the ASGS.

The second ASGS publication
Australian Statistical Geography Standard (ASGS): Volume 2 - Indigenous Structure (cat. no. 1270.0.55.002) was released on 20 September 2011. The Indigenous Structure of the ASGS provides a geographical standard for the publication of statistics about the Aboriginal and Torres Strait Islander population of Australia.
The third ASGS publication
Australian Statistical Geography Standard (ASGS): Volume 3 - Non ABS Structures (cat. no. 1270.0.55.003), was released on 22 July 2011. The Non-ABS Structures bring together those regions that are not defined by the ABS, but are important to users of ABS statistics. ABS is committed to providing a range of statistics for these areas.
Significant Urban Areas, Urban Centres and Localities, Section of State and the Remoteness Structure require data from the 2011 Census of Population and Housing to be defined. The fourth ASGS publication
Australian Statistical Geography Standard (ASGS): Volume 4 - Significant Urban Area, Urban Centres and Localities and Section of State (cat. no. 1270.0.55.004) will be released in October 2012. The fifth ASGS publication
Australian Statistical Geography Standard (ASGS): Volume 5 - Remoteness Structure (cat. no. 1270.0.55.005) will be released in December 2012.
For further information on the ASGS please visit the ABS Geography web portal at <
https://www.abs.gov.au/Geography>.