1270.0.55.005 - Australian Statistical Geography Standard (ASGS): Volume 5 - Remoteness Structure, July 2011  
ARCHIVED ISSUE Released at 11:30 AM (CANBERRA TIME) 31/01/2013  First Issue
   Page tools: Print Print Page Print all pages in this productPrint All  
Contents >> Introduction >> The ASGS Remoteness Structure

PURPOSE

This volume describes the Remoteness Structure of the Australian Statistical Geography Standard (ASGS). For this structure it details:

  • the purpose of the structure
  • the hierarchy of regions
  • the delimitation of the Remoteness Areas (RA)
  • its comparability with past Remoteness Structures
  • naming conventions
  • coding conventions.


CLASSIFICATION STRUCTURE

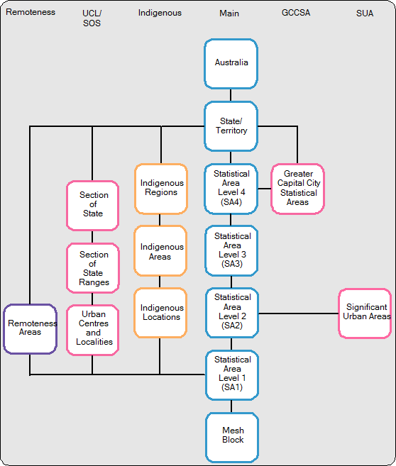
Diagram 1 below depicts the Remoteness Structure, its component regions and how they relate to the rest of the ASGS. The Remoteness Structure is an Australian Bureau of Statistics (ABS) structure as it is defined and maintained by the ABS.

Diagram 1: ASGS ABS Structures

Diagram 1: ASGS ABS Structures




Previous PageNext Page