3309.0 - Suicides, Australia, 2010  
ARCHIVED ISSUE Released at 11:30 AM (CANBERRA TIME) 24/07/2012   
   Page tools: Print Print Page Print all pages in this productPrint All  
Contents >> Compilation of suicide data

COMPILATION OF SUICIDE DATA

SOURCES OF SUICIDE DATA

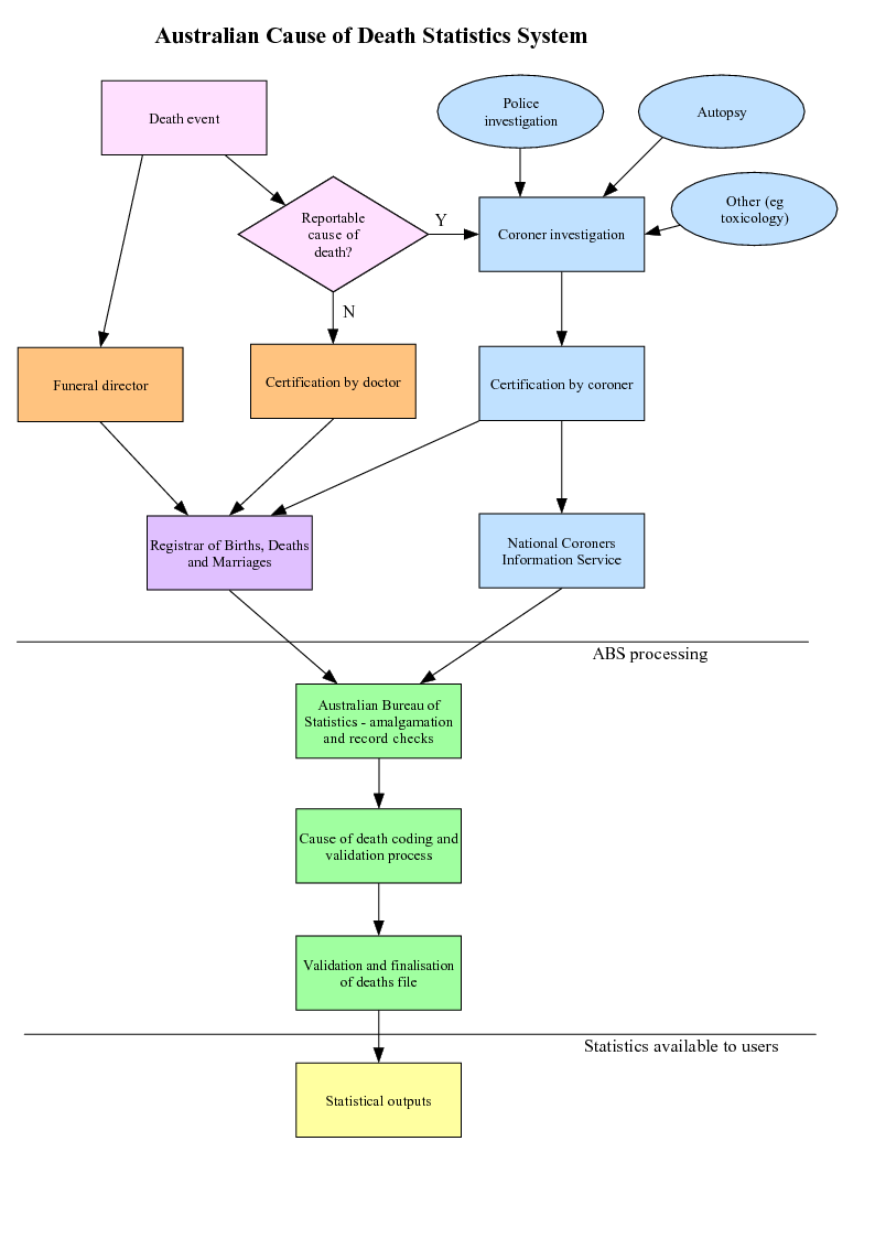
ABS data on suicide deaths are sourced from the state and territory Registrars of Births, Deaths and Marriages and supplemented by information from the National Coroners Information System (NCIS). The management of death registration systems is the responsibility of the eight individual state and territory Registrars. As part of the registration process, information about the cause of death is supplied by the medical practitioner certifying the death, or by a coroner. Other information about the deceased is supplied by a relative or other person acquainted with the deceased, or by an official of the institution where the death occurred.

Figure 2.1 shows the current process undertaken in producing cause of death statistics for Australia.

Figure 2.1.

Diagram: Australian Cause of Death Statistics System
DATA QUALITY

The International Classification of Diseases – Version 10 (ICD-10) underpins cause of death coding in Australia. For deaths from external causes, this classification enables deaths to be coded according to:

    · mechanism – i.e. how a person died; and
    · intent – whether the death was accidental, a homicide or from intentional self-harm (suicide).

Coronial investigations into potential suicide deaths are often complex, with considerable challenges associated with the determination of intent. Accordingly there are some deaths for which coronial findings are not available when ABS coding is finalised for a particular reference period (approximately 40% of coronial cases remain open when preliminary coding is completed). Limited information available for these open cases often leads to the assignation of less specific ICD-10 codes as mechanism and/or intent remains unknown. The ABS has addressed this data quality concern in two ways:
    · First, by increasing the length of time from the end of the reference period to publication of data from 11 to 15 months. This allows more time for the ABS to receive information on coroner certified deaths.
    · Second, by introducing new coding guidelines and a process of revisions to Causes of Death data.

The new coding guidelines improve data quality by enabling deaths to be coded to suicide if evidence indicates the death was from intentional self-harm. Previously, coding rules required a coroner to determine a death as intentional self-harm for it to be coded to suicide. However, in some instances the coroner does not make a finding on intent. The reasons for this may include legislative or regulatory barriers around the requirement to determine intent, or sensitivity to the feelings, cultural practices and religious beliefs of the family of the deceased. Further, for some mechanisms of death it may be very difficult to determine suicidal intent (e.g. single vehicle incidents, drowning). In these cases the burden of proof required for the coroner to establish that the death was as a result of intentional self-harm may make a finding of suicide less likely.

Under the new coding guidelines, in addition to coroner-determined suicides, deaths may also be coded to suicide following further investigation of information on the NCIS. Further investigation of a death would be initiated when the mechanism of death indicates a possible suicide and the coroner does not specifically state the intent as accidental or homicidal. Information that would support a determination of suicide includes indications by the person that they intended to take their own life, the presence of a suicide note, or knowledge of previous suicide attempts. The processes for coding open and closed coroners cases are illustrated in Figures 2.2 and 2.3.

Figure 2.2.

Diagram: Suicide Coding of Open Cases on NCIS
Figure 2.3.

Diagram: Suicide Coding of Closed Cases on NCIS

In addition to the new coding guidelines, a revisions process has been applied to all cases registered after 1 January 2006 to improve the quality of the Causes of Death collection over time. This revisions process enables coders to re-examine coroner certified deaths either 12 or 24 months after initial processing. Over this time many coronial investigations are finalised. Once coroners have made a determination of the underlying cause of death, the ABS is able to code the death more accurately. If the case remains open on the NCIS, ABS will investigate and use additional information from police reports, toxicology reports, autopsy reports and coroners' initial findings to assign a more specific cause of death where possible.

The revisions process was internally assessed by the ABS in 2010 when the first year of applicable data, that for the 2007 reference period, had completed the full revisions cycle. This assessment found that over the two years of revisions, 16% of deaths which were referred to a coroner were recoded to more specific ICD-10 codes than those initially assigned. Analysis showed a decrease in cases coded to non-specific causes (e.g. Events of undetermined intent (Y10-34, Y87.2) and Other ill-defined and unspecified causes of mortality (R99)) and increases primarily in external causes of mortality, including suicide.



Previous PageNext Page