Page tools:
Print Page
Print All
| ||||
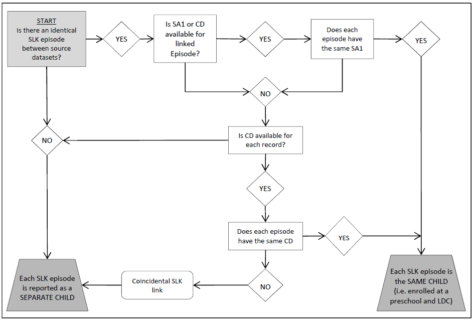
LINKING BETWEEN-FILES Figure 3.10: ‘Between file’ episode linking methodology Between-file episode linking was completed for each individual state and territory and conducted between a state and territory file and the CCMS. Duplicate episode records for a unique child at a service provider: A child who is enrolled within a service provider can be reported within both a state and territory collection and the CCMS. In some scenarios, each data source may be reporting about different preschool experiences within the same service provider. The different data sources could also be reporting the same preschool experience. Due to the nature of state and territory collections and the CCMS, there is no way to definitively know what these linked episode records at a service provider represent. Operationally, for the 2012 National ECEC Collection, linked episode records at a service provider were considered duplicates. To determine if two or more episodes linked to a child were unique or duplicates of each other, the following business rules were applied. This process applied for each state and territory after both the ‘Within File’ and ‘Between File’ linking processes had been completed. Duplicate episode record checking within a service provider: The ABS as part of the Preschool Provider Frame (PPF) (for more information on the PPF refer to Chapter 1: Collection Scope and Coverage) allocates a unique identifier to each unique service. The ABS provider ID is used to identify service providers within and across data files, and across collection years. Figure 3.11 below, outlines how a child record with two or more episodes that share the same ABS provider ID code were considered as being a duplicate of each other. In this scenario, the state/territory supplied episode is selected over the CCMS source episode and the duplicate episode is removed from the child record. If a child enrolled in one service provider has multiple episodes originating from the same state and territory file, these episode duplicates are not removed from the child record. For a child record with corresponding episodes that have different ABS provider ID codes, each episode is considered to be unique and remain a component of the child record. Figure 3.11: Child-episode reporting business rules for two or more episodes(a) (a) This process will occur for each state/territory after the ‘Within file’ and ‘Between file’ linking process has been completed.
|
||||
Print Page
Print All