1270.0.55.004 - Australian Statistical Geography Standard (ASGS): Volume 4 - Significant Urban Areas, Urban Centres and Localities, Section of State, July 2011  
ARCHIVED ISSUE Released at 11:30 AM (CANBERRA TIME) 16/10/2012  First Issue
   Page tools: Print Print Page Print all pages in this productPrint All  
Contents >> Introduction >> Classification Structure

CLASSIFICATION STRUCTURE

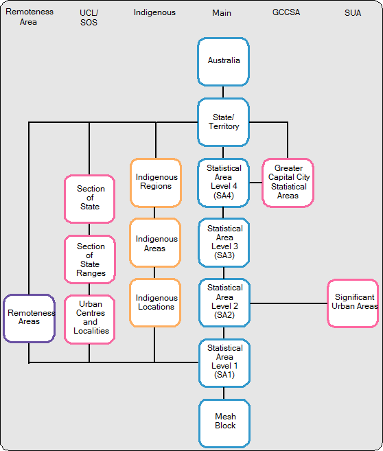
Diagram 1, below, depicts the SUA and UCL/SOS Structures, the component regions of each and how they relate to the rest of the ASGS. Both are ABS structures as they are defined and maintained by the ABS.

DIAGRAM 1: ASGS ABS STRUCTURES

Diagram: Diagram of the 2011 ABS Structures







Previous PageNext Page