1270.0.55.001 - Australian Statistical Geography Standard (ASGS): Volume 1 - Main Structure and Greater Capital City Statistical Areas, July 2011  
ARCHIVED ISSUE Released at 11:30 AM (CANBERRA TIME) 23/12/2010  First Issue
   Page tools: Print Print Page Print all pages in this productPrint All  
Contents >> Introduction >> INTRODUCTION

INTRODUCTION

The ASGS brings together all the regions on which the ABS publishes statistics within the one framework. It will be used for the 2011 Census of Population and Housing and progressively introduced into other ABS data collections from 1 July 2011.

For support and further information about the implementation of the ASGS please refer to the ABS website at https://www.abs.gov.au/geography or email geography@abs.gov.au.


CLASSIFICATION STRUCTURES

The ASGS classification structures are split into two broads groups, the ABS Structures and the Non-ABS Structures.

The ABS Structures are hierarchies of regions defined and maintained by the ABS. The regions that comprise the ABS Structures will remain unchanged until the next Census of Population and Housing in 2016.

The Non-ABS Structures are hierarchies of regions which are not defined or maintained by the ABS, but for which the ABS is committed to providing a range of statistics. They generally represent administrative units such as Postcode and Local Government Areas.

The ABS Structures are built directly from Mesh Blocks. Non-ABS Structures are approximated by either Mesh Blocks, the Statistical Areas Level 1 (SA1s), or the Statistical Areas Level 2 (SA2s).


ABS STRUCTURES

The ABS Structures comprise six interrelated hierarchies of regions. They are:

  • Main Structure
  • Indigenous Structure
  • Urban Centres and Localities/Section of State Structure
  • Remoteness Area Structure
  • Greater Capital City Statistical Area (GCCSA) Structure
  • Significant Urban Area Structure.

The Main Structure and GCCSA Structure are discussed in more detail in Chapters 3 and 4. The remaining ABS Structures will be described in later volumes of the ASGS. For details of their release, see Chapter 2.

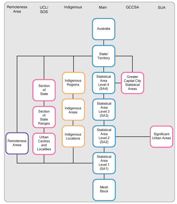
Diagram 1 depicts the various ABS Structures, their component regions and how they interrelate.

DIAGRAM 1: ASGS ABS STRUCTURES.

Diagram: ASGS ABS Structures


NON-ABS STRUCTURES

The Non-ABS Structures comprise eight hierarchies of regions which are not defined or maintained by the ABS, but for which the ABS is committed to providing a range of statistics. They generally represent administrative regions and are approximated by Mesh Blocks, SA1s or SA2s. They are:
  • Local Government Areas (LGAs)
  • Postal Areas
  • State Suburbs
  • Commonwealth Electoral Divisions
  • State Electoral Divisions
  • Australian Drainage Divisions
  • Natural Resource Management Regions
  • Tourism Regions.

These structures will be the subject of Volume 3 of the ASGS which will be released in July 2011 along with their digital boundaries, codes and labels.

Diagram 2 depicts the various ASGS Non-ABS Structures, their component regions and how they interrelate.

DIAGRAM 2: ASGS NON-ABS STRUCTURES.

Diagram: ASGS Non-ABS Structures


PRINCIPLES OF THE ASGS

The ASGS is constructed on the principle that it must fulfil user needs for spatial statistics while also conforming to general classification principles.

Classification Principles

The ASGS is constructed on the basic classification principles that:
  • members within one class are of the same type
  • classes are uniquely defined so as to be mutually exclusive
  • in total, the members in each class cover the entire class.

As a result, the regions of each hierarchical structure of the ASGS are:
  • of the same type, delimited by well-defined criteria
  • clearly defined by precise boundaries
  • uniquely identified by codes and names
  • mutually exclusive
  • in aggregate, cover the whole area to which that hierarchy applies.

User Needs

The ASGS is designed to meet user needs for social, demographic and economic statistics. The regions of the ASGS below the State or Territory (S/T) level are designed such that they are:
  • useful and relevant for data dissemination
  • flexible for aggregation into larger units
  • useful building blocks for user-defined regions.


DEFINITION OF AUSTRALIA

The ABS uses two definitions of Australia:

· Geographic Australia, used for social and demographic statistics

· Economic Australia used for economic statistics.

Geographic Australia

The ASGS uses the Geographic definition of Australia, as set out in section 17(a) of the Acts Interpretation Act 1901 which currently defines Australia or the Commonwealth as meaning:

‘…the Commonwealth of Australia and, when used in a geographical sense, includes the Territory of Christmas Island and the Territory of Cocos (Keeling) Islands, but does not include any other external Territory’.

Included in this definition of Geographic Australia are the:
  • States of New South Wales, Victoria, Queensland, South Australia, Western Australia and Tasmania
  • Northern Territory
  • Australian Capital Territory (ACT)
  • Territory of Cocos (Keeling) Islands
  • Territory of Christmas Island
  • Jervis Bay Territory.

Jervis Bay Territory was previously included with the ACT for statistical purposes. However, because of its administrative association with the ACT and it’s relatively small size it did not meet confidentiality requirements for statistical output. Following the granting of self-government to the ACT in May 1989, this situation was reviewed. From the 1 July 1993 edition of the previous Australian Standard Geographical Classification, Jervis Bay Territory, along with the Territory of Cocos (Keeling) Islands and the Territory of Christmas Island formed part of a new category, Other Territories, at the S/T level. This convention has continued with the ASGS.

The ASGS excludes Macquarie Island although it is legally part of Tasmania. Macquarie Island is an extremely isolated sub-Antarctic island in the Southern Ocean. It has no permanent population. Any population on Macquarie Island, for example scientific expeditions, is recorded in the Census of Population and Housing and is included in the Migratory - Offshore - Shipping SA2 for Tasmania.

Economic Australia

Economic Australia is defined in the Standard Economic Sector Classification of Australia (cat. no. 1218.0). Economic Australia differs from Geographic Australia in that it, in addition to the areas covered in Geographic Australia, includes:
  • Macquarie Island
  • Norfolk Island
  • Territory of Ashmore and Cartier Islands
  • Australian Antarctic Territory
  • Coral Sea Islands Territory
  • Heard Island and McDonald Islands
  • Joint Petroleum Development Area (JPDA)
  • Australian territorial waters
  • Australian territorial enclaves in foreign countries, such as Australia's embassies, consulates, trade offices, etc.

The ASGS does not use the Economic definition of Australia.

Exclusions from Geographic and Economic Australia

Both the Geographic and Economic definitions of Australia exclude foreign governments' territorial enclaves (for example embassies, consulates, scientific stations, information and immigration offices, etc.) located in Australia.


SUMMARY TABLES

The Main and GCCSA Structures and their component spatial units are shown in table 1.

Table 1: Summary of Main and GCCSA Structures

ASGS Structure Hierarchical Levels Spatial Units Covers whole of Australia?

Main 6 MB, SA1, SA2, SA3, SA4, S/T Yes
GCCSA 6 MB, SA1, SA2, SA3, SA4, GCCSA Yes



The number of records in selected ABS Structures is shown in table 2.

Table 2: Summary of Main and GCCSA Units at 1 July 2011

Spatial Unit
NSW
Vic.
Qld
SA
WA
Tas.
NT
ACT
OT
Aust.

S/T
1
1
1
1
1
1
1
1
1
9
GCCSA
4
4
4
4
4
4
4
3
3
34
SA4
30
19
21
9
11
6
4
3
3
106
SA3
93
67
82
30
35
17
11
11
5
351
SA2
540
435
528
172
252
100
70
112
5
2 214
SA1
17 895
13 339
11 043
4 091
5 512
1 450
541
920
14
54 805
MB
107 325
81 377
67 900
28 209
40 534
12 992
3 198
6 013
79
347 627

Note: Includes Migratory - Offshore - Shipping and No Usual Address





Previous PageNext Page