3219.0.55.001 - Information Paper: Population Estimates under Australia's New Statistical Geography, August 2011  
ARCHIVED ISSUE Released at 11:30 AM (CANBERRA TIME) 26/08/2011  First Issue
   Page tools: Print Print Page Print all pages in this productPrint All

THE AUSTRALIAN STATISTICAL GEOGRAPHY STANDARD (ASGS)



Summary

ABS Structures

Main Structure

Indigenous Structure

Significant Urban Areas, Urban Centres and Localities/Section of State

Remoteness Structure

Greater Capital City Statistical Area (GCCSA)

Non-ABS Structures


SUMMARY

In July 2008 the ABS announced that the ASGC was to be replaced in Information Paper: Outcomes from the Review of the Australian Standard Geographical Classification (cat. no. 1216.0.55.002).

The ASGS defines more stable, consistent and meaningful areas than the ASGC. It will be the new basis for publication of the complete range of ABS spatial statistics. The ASGC regions such as the Census Collection Districts (CDs), Statistical Local Areas (SLAs) and Statistical Divisions (SDs) will be replaced by the new Statistical Area Levels 1 to 4 (SA1 to SA4). The ASGS will become the essential reference for understanding and interpreting the geographical dimension of ABS statistics. For more information see Australian Statistical Geography Standard (ASGS): Volume 1 - Main Structure and Greater Capital City Statistical Areas, July 2011 (cat. no. 1270.0.55.001).

The ASGS separates the spatial regions into two broad categories: ABS Structures and Non-ABS Structures.

The ABS Structures are hierarchies of regions defined and maintained by the ABS, built up directly from Mesh Blocks. The regions that comprise the ABS Structures will remain unchanged until the next Census of Population and Housing in 2016.

The Non-ABS Structures are hierarchies of regions which are not defined or maintained by the ABS, but for which the ABS is committed to providing a range of statistics. They generally represent administrative units such as Postcodes and Local Government Areas. Non-ABS Structures are approximated by either Mesh Blocks, SA1s or SA2s.

The regions of the ASGS are described in more detail below.


ABS STRUCTURES

The ABS Structures comprise six interrelated hierarchies of regions. They are:
  • Main Structure;
  • Indigenous Structure;
  • Urban Centres and Localities/Section of State Structure;
  • Remoteness Area Structure;
  • Greater Capital City Statistical Area (GCCSA); and
  • Significant Urban Area Structure.

MAIN STRUCTURE

The Main Structure has six hierarchical levels comprising, in ascending order: Mesh Blocks, SA1s, SA2s, SA3s, SA4s, and States and Territories. Each level directly aggregates to the level above. At each hierarchical level, the component spatial units collectively cover all of Australia without gaps or overlaps.

Mesh Blocks (MBs) are the smallest geographical regions in the ASGS and form the basis for the larger regions of the ASGS. There are around 347,500 Mesh Blocks covering the whole of Australia in the 2011 Edition of the ASGS. They broadly identify land use such as residential, commercial, agriculture and parks. Residential and agricultural Mesh Blocks usually contain 30 to 60 households. Only limited Census dwelling and person counts will be released at the Mesh Block level. These person counts are based on a place of usual residence on Census night, and exclude those missed in the Census and those that were overseas on Census night. For this reason the sum of the Mesh Block person counts will not sum to SA1 or SA2 population estimates.

Statistical Areas Level 1 (SA1s) will be the smallest regions for which total and age/sex population estimates will be available. They generally have a population of 200 to 800 people, and an average population of about 400 people. They are built from whole Mesh Blocks and there are around 54,800 SA1s covering the whole of Australia.

Statistical Areas Level 2 (SA2s) are general-purpose, medium sized areas built from whole SA1s. Their aim is to represent a community that interacts together socially and economically. SA2s have an average population of about 10,000, with a typical population between 2,500 and 25,000. The SA2s are the regions for which demographic data, for example population estimates and births and deaths will be released. There are around 2,200 SA2s. The following graph shows a comparison between population sizes of SA2s and SLAs (the corresponding unit in the ASGC).

GRAPH 1. SLA AND SA2 POPULATION RANGES - 30 June 2010
Graph: GRAPH 1. SLA AND SA2 POPULATION RANGES—30 June 2010


The SA2 level is the lowest geographical level at which Census year population estimates for Aboriginal and Torres Strait Islander Australians will be published, and only for total, males and females.

Statistical Areas Level 3 (SA3s) are medium sized regions, mostly in the range of 15,000 to 150,000 people, built up from whole SA2s. They represent the functional areas of regional cities and large urban transport and service hubs. There are 333 SA3s, excluding no usual residence, shipping, migratory and off-shore SA3s.

Statistical Areas Level 4 (SA4s) are the largest sub-state regions in the Main Structure of the ASGS. They are designed for the output of labour force data and reflect labour markets within each state and territory. There are 88 SA4s (excluding no usual residence, shipping, migratory and off-shore SA4s) which are built from whole SA3s, and generally have a minimum population of 100,000 people. In regional areas, SA4s have populations closer to the minimum (100,000 to 300,000 people). In metropolitan areas, the SA4s tend to have larger populations (300,000 to 500,000 people).

States and Territories (S/Ts) are the largest spatial units in the Main Structure and have fixed boundaries due to being politically governed entities.

A complete list of SA4s, SA3s and SA2s in the 2011 Edition of the ASGS can be found in the Downloads tab of this product.

TABLE 1. NUMBER OF ASGS UNITS, State/Territory

# spatial units(a)
NSW
Vic.
Qld
SA
WA
Tas.
NT
ACT
OT
Aust.

SA4
28
17
19
7
9
4
2
1
1
88
SA3
91
65
80
28
33
15
9
9
3
333
SA2
538
433
526
170
250
98
68
110
3
2 196
SA1
17 891
13 335
11 039
4 087
5 508
1 445
537
918
12
54 772
MB
107 317
81 369
67 876
28 194
40 510
12 976
3 190
6 011
76
347 519

(a) Excluding no usual residence, shipping, migratory and off-shore areas.

TABLE 2. AVERAGE POPULATION SIZE(a), State/Territory - June 2010

Average Population(b)
NSW
Vic.
Qld
SA
WA
Tas.
NT
ACT
OT
Aust.

SA4
258 307
326 231
237 571
234 940
254 834
126 911
114 856
358 571
2 459
253 737
SA3
79 479
85 322
56 423
58 735
69 500
33 843
25 523
39 841
820
67 054
SA2
13 443
12 808
8 581
9 674
9 174
5 180
3 378
3 260
820
10 168
SA1
404
416
409
402
416
351
428
391
205
408
MB
67
68
67
58
57
39
72
60
32
64

(a) Based on 30 June 2010 state/territory ERPs as released in Australian Demographic Statistics, Sep 2010 (cat. no. 3101.0).
(b) Excluding no usual residence, shipping, migratory and off-shore areas.

INDIGENOUS STRUCTURE

The Indigenous Structure is made up of Indigenous Regions, Indigenous Areas and Indigenous Locations and is designed for the presentation of Aboriginal and Torres Strait Islander data. The structure is conceptually similar to the previous Indigenous Geography published as a Census Geographic Area in 2006. At the Indigenous Locality level it is possible to identify data for particular Aboriginal and Torres Strait Islander Communities. For more information see ASGS: Volume 2 - Indigenous Structure which will be released in September 2011.

SIGNIFICANT URBAN AREAS, URBAN CENTRES AND LOCALITIES/SECTION OF STATE

Significant Urban Areas define the major cities and towns of Australia with a population over 10,000. They will replace the ASGC Statistical Districts which defined regional towns and cities with a population over 25,000. They will contain the urban area itself and any likely growth in the next 15 years, plus any immediately associated semi-rural development.

The Urban Centres and Localities/Section of State Structures will be conceptually similar to their 2006 ASGC counterparts, but combined into a single hierarchy. SA1s rather than CDs will be used to define these regions in 2011.

ASGS: Volume 4 - Significant Urban Areas and Urban Centres and Localities/Section of State will be released in October 2012, after the 2011 Census, as it requires an analysis of Census data to be developed.

REMOTENESS STRUCTURE

The Remoteness Structure will be broadly comparable to the 2006 ASGC Remoteness Structure using an updated version of Accessibility/Remoteness Index of Australia (ARIA), but applied to SA1s rather than CDs.

ASGS: Volume 5 - Remoteness Structure will be released in late 2012, after the 2011 Census, as it requires an analysis of Census data to be developed.

GREATER CAPITAL CITY STATISTICAL AREA (GCCSA)

Greater Capital City Statistical Areas represent the socio-economic extent of each of the eight state and territory capital cities. Within each state and territory, the area not defined as being part of the Greater Capital City is represented by a Rest of State region. GCCSAs are aggregates of SA4s. The GCCSA combined with the Rest of State regions cover the whole of Australia without gaps or overlaps and aggregate directly to state and territory. There are 16 GCCSA regions in the 2011 edition of the ASGS. There are eight regions representing each of the state and territory capital cities and eight regions covering the rest of Australia. The ACT only has one GCCSA and Other Territories, consisting of Jervis Bay Territory, Territory of Christmas Island and Territory of Cocos (Keeling) Islands, also only has one combined.

In population terms, the difference between each capital city as defined under the ASGC and the ASGS varies from city to city. Some capital cities have stayed roughly the same, and some have increased in population. Darwin remained roughly the same. Sydney, Canberra and Hobart increased by up to 1000 people. The remaining capital cities increased between 60,000 to 85,000 each.

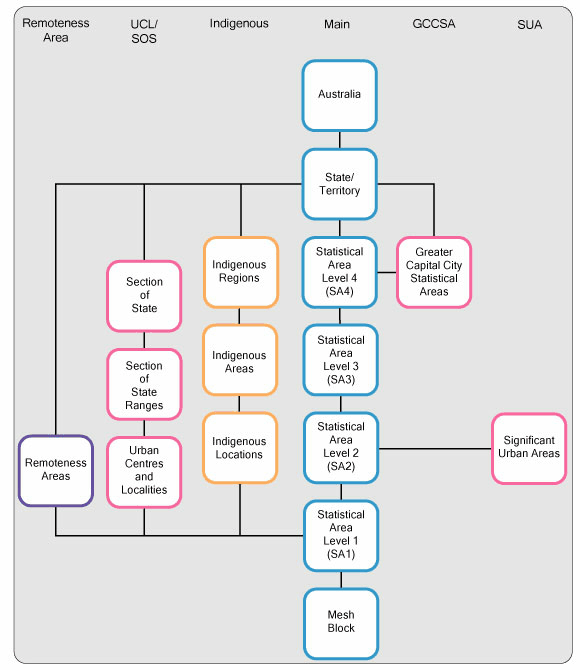
Diagram 1 summarises the various ABS Structures, their component regions and how they interrelate.

DIAGRAM 1. ASGS ABS STRUCTURES
Diagram: DIAGRAM 1. ASGS ABS STRUCTURES


NON-ABS STRUCTURES

Non-ABS Structures include important regions such as Local Government Areas, Postal Areas, State Suburbs, Commonwealth Electoral Divisions and State Electoral Divisions. They will be approximated by aggregations of Mesh Blocks or SA1s, comparable to the 2006 Census Geographic Areas in which they were approximated using aggregations of whole CDs. As SA1s are generally smaller than 2006 CDs, these approximations will be more accurate than in the past.

Non-ABS Structures will be reviewed annually to accommodate any hierarchy or boundary changes. The ABS will publish supporting documentation, tables and correspondences between the Non-ABS Structure and relevant regions of the ASGS. Generally, the revised structure will come into effect on 1 July each year.

ASGS: Volume 3 - Non-ABS Structures (cat. no. 1270.0.55.003) was released on 22 July 2011.

Diagram 2 depicts the various ASGS Non-ABS Structures, their component regions and how they interrelate.

DIAGRAM 2. ASGS NON-ABS STRUCTURES
Diagram: DIAGRAM 2. ASGS NON-ABS STRUCTURES

When Non-ABS structures change (for example Commonwealth Electoral Divisions or State Electoral Divisions) estimates can be prepared based on updated correspondences.

As well as the ABS and Non-ABS Structures, ASGS allows the dissemination of population data on customised geographies built up from either SA1s or SA2s. Some examples of customised geographies include Health catchment areas and Education catchment areas.

The development of public health geographic areas, known as 'Medicare Locals' under the National Health Reform Performance and Accountability Framework, has not yet been evaluated by the ABS. Further information on the methodology by which population, demographic and other statistics will be compiled and released for Medicare Locals will be advised separately once the geographic boundaries are finalised and an assessment made by ABS.