Page tools:
Print Page
Print All
| |||||||||||||||||||||||||||||||||||||||||||||||||||||||||||||||||||||||||||||||||||||||||||||||||||||||||||||||||||||||||||||||||||||||||||||||||||||||||||||||||||||||||||||||
INTRODUCTION
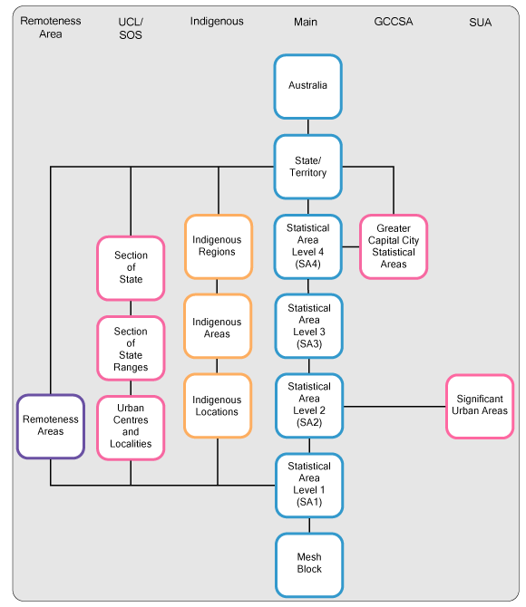
The Main Structure and GCCSA Structure are discussed in more detail in Chapters 3 and 4. The remaining ABS Structures will be described in later volumes of the ASGS. For details of their release, see Chapter 2. Diagram 1 depicts the various ABS Structures, their component regions and how they interrelate. DIAGRAM 1: ASGS ABS STRUCTURES. NON-ABS STRUCTURES The Non-ABS Structures comprise eight hierarchies of regions which are not defined or maintained by the ABS, but for which the ABS is committed to providing a range of statistics. They generally represent administrative regions and are approximated by Mesh Blocks, SA1s or SA2s. They are:
These structures will be the subject of Volume 3 of the ASGS which will be released in July 2011 along with their digital boundaries, codes and labels. Diagram 2 depicts the various ASGS Non-ABS Structures, their component regions and how they interrelate. DIAGRAM 2: ASGS NON-ABS STRUCTURES. PRINCIPLES OF THE ASGS The ASGS is constructed on the principle that it must fulfil user needs for spatial statistics while also conforming to general classification principles. Classification Principles The ASGS is constructed on the basic classification principles that:
As a result, the regions of each hierarchical structure of the ASGS are:
User Needs The ASGS is designed to meet user needs for social, demographic and economic statistics. The regions of the ASGS below the State or Territory (S/T) level are designed such that they are:
DEFINITION OF AUSTRALIA The ABS uses two definitions of Australia: · Geographic Australia, used for social and demographic statistics · Economic Australia used for economic statistics. Geographic Australia The ASGS uses the Geographic definition of Australia, as set out in section 17(a) of the Acts Interpretation Act 1901 which currently defines Australia or the Commonwealth as meaning: ‘…the Commonwealth of Australia and, when used in a geographical sense, includes the Territory of Christmas Island and the Territory of Cocos (Keeling) Islands, but does not include any other external Territory’. Included in this definition of Geographic Australia are the:
Jervis Bay Territory was previously included with the ACT for statistical purposes. However, because of its administrative association with the ACT and it’s relatively small size it did not meet confidentiality requirements for statistical output. Following the granting of self-government to the ACT in May 1989, this situation was reviewed. From the 1 July 1993 edition of the previous Australian Standard Geographical Classification, Jervis Bay Territory, along with the Territory of Cocos (Keeling) Islands and the Territory of Christmas Island formed part of a new category, Other Territories, at the S/T level. This convention has continued with the ASGS. The ASGS excludes Macquarie Island although it is legally part of Tasmania. Macquarie Island is an extremely isolated sub-Antarctic island in the Southern Ocean. It has no permanent population. Any population on Macquarie Island, for example scientific expeditions, is recorded in the Census of Population and Housing and is included in the Migratory - Offshore - Shipping SA2 for Tasmania. Economic Australia Economic Australia is defined in the Standard Economic Sector Classification of Australia (cat. no. 1218.0). Economic Australia differs from Geographic Australia in that it, in addition to the areas covered in Geographic Australia, includes:
The ASGS does not use the Economic definition of Australia. Exclusions from Geographic and Economic Australia Both the Geographic and Economic definitions of Australia exclude foreign governments' territorial enclaves (for example embassies, consulates, scientific stations, information and immigration offices, etc.) located in Australia. SUMMARY TABLES The Main and GCCSA Structures and their component spatial units are shown in table 1.
The number of records in selected ABS Structures is shown in table 2.
|
|||||||||||||||||||||||||||||||||||||||||||||||||||||||||||||||||||||||||||||||||||||||||||||||||||||||||||||||||||||||||||||||||||||||||||||||||||||||||||||||||||||||||||||||
Print Page
Print All