4240.0.55.001 - National Early Childhood Education and Care Collection: Concepts, Sources and Methods, 2011  
ARCHIVED ISSUE Released at 11:30 AM (CANBERRA TIME) 07/03/2012   
   Page tools: Print Print Page Print all pages in this productPrint All  
Contents >> Collection Overview >> Data Sources

DATA SOURCES


Due to the collection capabilities within each state and territory, data for the National ECEC Collection were derived from a number of data sources. In most states and territories, data from the Child Care Management System (CCMS) has been used as the data source for Long Day Care (LDC) centres. This is because state and territory data may not be of sufficient quality or have sufficient coverage of that sector. In other states and territories jurisdictional LDC data was of a sufficient quality, and in this instance CCMS data was not used as a data source. An overview of the National ECEC Collection is provided in the diagram below.

Further information on the CCMS can be found in Chapter 5, Jurisdictional Data Quality Statements – Australian Government.

Figure 2.1: Overview of National ECEC Collection



The following table and accompanying flow diagrams summarise the sources for ECEC data within each of the states and territories that have been used for the 2011 National ECEC Collection.

2.3 NATIONAL ECEC COLLECTION DATA SOURCES FOR EACH STATE & TERRITORY, 2011

State/TerritorySectorData Source

New South WalesGovernmentNSW Government School Census

Non-government - SchoolsNot available

Non-government - OtherNSW Children's Service Annual Data Collection

Long Day CareChild Care Management System

VictoriaGovernmentVic. August Data Collection

Non-governmentVic. August Data Collection

Long Day CareVic. August Data Collection

QueenslandGovernmentQld. Early Childhood Education and Care Services Census

Non-governmentQld. Early Childhood Education and Care Services Census

Long Day CareQld. Early Childhood Education and Care Services Census

South AustraliaGovernmentSA Annual Census of Children's Services

Non-governmentSA Annual Census of Children's Services

Long Day CareSA Annual Census of Children's Services

Western AustraliaGovernmentWA School Census

Non-governmentWA School Census

Long Day CareChild Care Management System

TasmaniaGovernmentTas. Government School Census

Non-governmentTas. Non-government Preschool Census

Long Day CareChild Care Management System

Northern TerritoryGovernmentNT Age/Grade Census

Non-governmentNT Age/Grade Census

Long Day CareChild Care Management System

Australian Capital TerritoryGovernmentACT Public School Census

Non-governmentNot available

Long Day CareChild Care Management System


Figure 2.2: Data Sources – New South Wales



A data quality statement for the NSW Government School Census and the NSW Children’s Services Annual Data Collection can be found in Chapter 5, Jurisdictional Data Quality Statements – New South Wales.

A data quality statement for the Child Care Management System can be found in Chapter 5, Jurisdictional Data Quality Statements – Australian Government

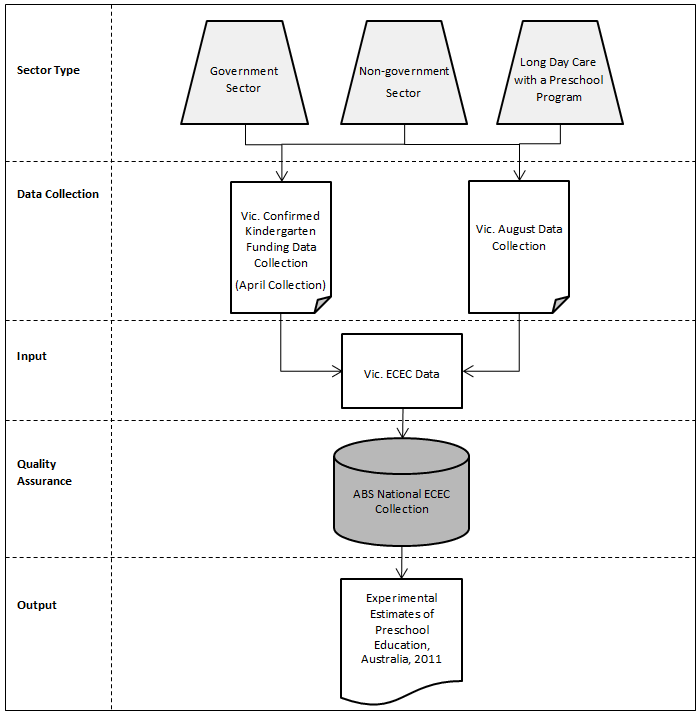
Figure 2.3: Data Sources – Victoria



A data quality statement for the Victorian August Data Collection and the Confirmed Kindergarten Funding Data Collection can be found in Chapter 5, Jurisdictional Data Quality Statements – Victoria

Figure 2.4: Data Sources – Queensland



A data quality statement for the Queensland Early Childhood Education and Care Services Census can be found in Chapter 5, Jurisdictional Data Quality Statements - Queensland

Figure 2.5: Data Sources – South Australia



A data quality statement for the South Australian Annual Census of Children’s Services can be found in Chapter 5, Jurisdictional Data Quality Statements – South Australia.

Figure 2.6: Data Sources – Western Australia



A data quality statement for the Western Australian School Census can be found in Chapter 5, Jurisdictional Data Quality Statements – Western Australia.

A data quality statement for the Child Care Management System can be found in Chapter 5, Jurisdictional Data Quality Statements – Australian Government.

Figure 2.7: Data Sources – Tasmania



A data quality statement for the Tasmanian Government School Census and the Non-government Preschool Census can be found in Chapter 5, Jurisdictional Data Quality Statements – Tasmania.

A data quality statement for the Child Care Management System can be found in Chapter 5, Jurisdictional Data Quality Statements – Australian Government.

Figure 2.8: Data Sources – Northern Territory



A data quality statement for the Northern Territory Age/Grade Census can be found in Chapter 5, Jurisdictional Data Quality Statements – Northern Territory.

A data quality statement for the Child Care Management System can be found in Chapter 5, Jurisdictional Data Quality Statements – Australian Government.

Figure 2.9: Data Sources – Australian Capital Territory



A data quality statement for the ACT Public School Census can be found in Chapter 5, Jurisdictional Data Quality Statements – Australian Capital Territory.

A data quality statement for the Child Care Management System can be found in Chapter 5, Jurisdictional Data Quality Statements – Australian Government.



Previous PageNext Page